企业(园区)智慧能源双碳平台解决方案

92 阅读2分钟

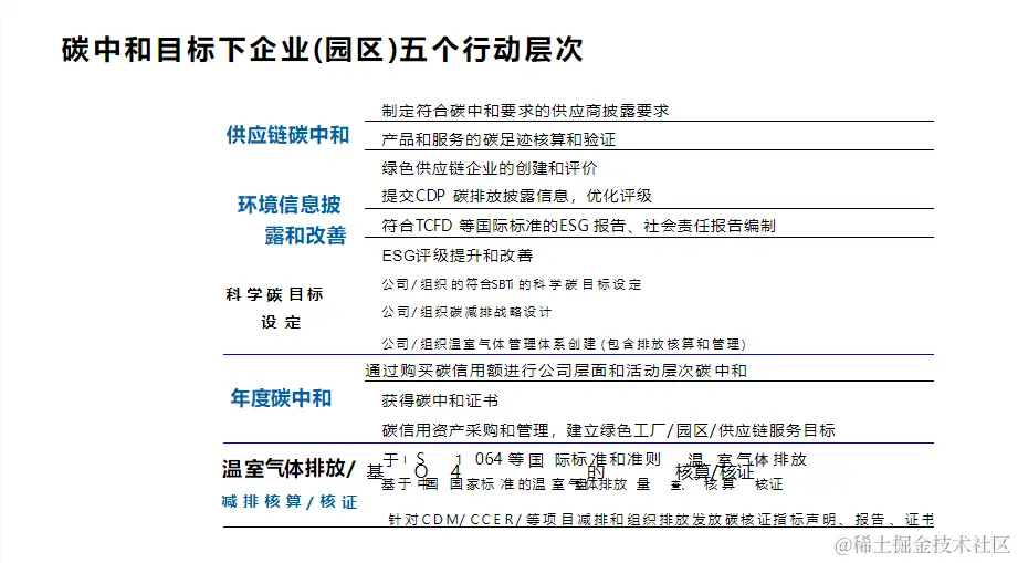
园区作为工业企业集聚区,在提供了大量基础设施和公共服务的同时也成为了碳排放的主要源头。工业园区的耗能约占全社会总耗能的69%,碳排放占全国总排放约31%。工业园区节能、减耗、提质、减碳工作的落实,是我国实现碳达峰碳中和目标的必然要求和重要途径。

 

 

智慧能源管理平台包含能源采集、能耗监控、暖通空调、新风净化、安防监控、设备管理、智能控制、智能分析等自定义组合系统。通过信息化智能化系统集成,采用分散控制和集中管理模式,对所有能耗数据进行采集储存、统计分析,利于实时掌握系统运行情况,及时采取控制调度措施,强化异常处理的快速响应。

 

平台通过三维仿真构建人员、设备、建筑之间的实时交互,直观展示企业能源消耗情况,建立完善客观的节能评价,深挖节能潜力辅助决策依据,为企业实现综合全局能源管理提供定制解决方案。

 

分享1份企业(园区)智慧能源双碳平台解决方案····,该方案对园区综合能源系统进行整体纳管监控,通过仿真预测, 提高综合能源利用效率。助力可再生能源的开发利用,结合地理与气候条件, 发展适用的园区可再生能源, 监测已建成的能源系统, 提高供能的稳定性, 合理开发与利用可再生能源。保障能源供应安全,对源端供应设备, 进行24小时不间断监控与巡检,通过仿真预测系统, 及时发现安全隐患, 保障能源供应的安全可靠。值得参考借鉴~

 

 

 

 

 

 

 

 

 

 

 

 

 

 

 

 

 

 

 

 

 由于篇幅原因,完整版请咨询后台。