Zigbee无线智能家居系统(程序源码、设计报告)-电路方案

144 阅读13分钟

项目报告

题 目: 基于STM32智能家居系统设计

学 校/单位: 哈尔滨理工大学

视频观看地址:

v.youku.com/v_show/id_X…

题 目: 基于STM32智能家居控制系统

关键词:  STM32;智能家居;GSM;Zigbee

摘要

智能家居系统现在被广泛的研究应用并且已经在家庭中投入使用,智能家居系统发展前景广阔。目前的大多智能家居系统的控制终端只能通过GSM模块接收远程手机发送的信息而进行家用电器的控制,而不能与其它的手机进行通话交流以及短信的收发。本次设计的智能家居系统其控制终端相当于一个简易的手机,可以通过触摸屏上的功能切换按钮切换到家用电器控制和环境监测模式和简易的手机模式,实用性强并且功能也多。

  1. 系统方案
    本次设计的是基于STM32的智能家居系统,功能强大,最主要的是价格低廉,非常的适用于普通的家庭。采用Zigbee进行无线传输,即使家里没有wifi信号也可以使用本套系统。本系统可以通过传感器获取室内的环境参数信息并且通过Zigbee传送给单片机通过触摸屏显示,也可以传送给GSM传送给手机。而且本系统具有通讯功能,可以通过触摸屏拨号按钮拨打电话,也可以发送短信给需要的手机号码。本次设计的系统使用触摸屏,不仅界面清晰而且操作也是非常的简单的。是一个性价比非常高的智能家居。
  2. 系统硬件设计
    2.1控制器
    STM32微处理器是基于Cortex-M3内核的高性能的32位处理器,早在2007年著名的意法半导体研发并且生产出了这种微处理器。STM32处理器的特点是,功耗低、时钟频率高,中断延迟短。STM32微处理器在结构上可以分为四个部分,这四个部分包括处理器的内核、存储单元、总线接口以及跟踪调试单元。
    其主要特点如下:
    1. 它所使用的内核是哈佛结构的,将许多强大的性能集成在自身。而且功耗非常的低。
    2. 拥有Cortex-M3内核的STM32使用的指令集为Thumb-2,具有更高的指令执行效率和更强的性能,
    3. STM32用来完成中断响应时间非常的短,十二个时钟周期就可完成中断延迟。中断是Cortex-M3重要的硬件资源,STM32可以配置二百四十个中断,可以分为二百五十六个中断优先级。
    4. 内存保护单元(MPU)是STM32微处理器中的存储模块,存储功能的实现需要对存储器的属性进行检查。
      STM32单片机分为三种类型,这三种类型分别为标准型、增强型和最新系列。STM32F101为标准型,其主频最大为36MHz;STM32F103系列的为增强型其主频最大为72MHz,其内部的资源更加丰富;除了上面介绍的两种类型,还有一种类型比以上两种类型多了网卡和USB接口,这种类型为最新型的。
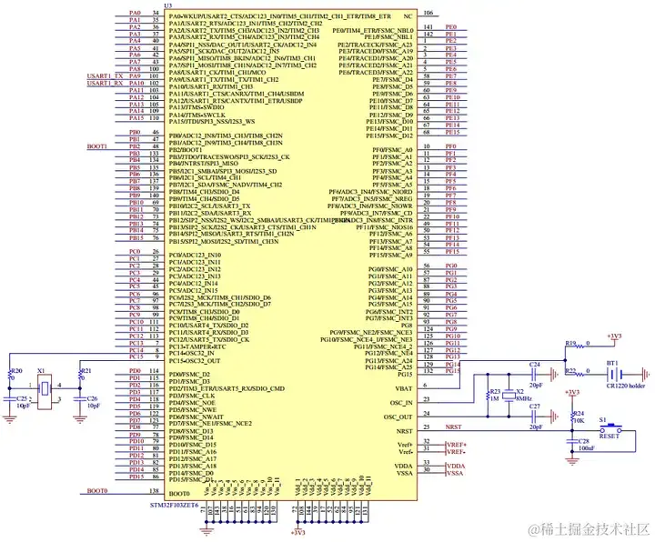
      STM32系列的芯片众多,可供选择的型号多在使用时可以根据自己系统的需求来选择自己所有要的芯片型号。STM32的硬件资源丰富而且又具有低功耗的功能,是开发项目的首要之选,本次使用的最小系统原理图如2-1。

图2-1 STM32最小系统原理图
2.2 触摸屏
可以根据触摸屏的工作原理以及数据的传输方式,将触摸屏的种类分为不同的类型,触摸屏类型有电容式触摸屏、电阻式触摸屏、表面声波式触摸屏和红外式触摸屏。经过综合的考虑,所以本次系统的设计选用的是电阻式的触摸屏。
电阻屏的原理是非常的简单的,它的工作根据分压的原理,电阻屏在结构上由一层或者两层带阻性的材料,但是最多只可以有两层。需要进行坐标位置的检测是,电阻屏的工作方式为:首先电阻屏的一端会接到一个电压 Vref,此电压将作为参考电压,电阻屏的另一端会接到电源地上,当电阻屏接线的方式如上面所述时,在电阻屏上会产生匀强的电场,这个电场的方向是沿着所要测的坐标方向的[10]。当触摸屏受到了外界的挤压,触摸屏的阻性材料就会和触摸屏的下层的电极相接触,因为电阻屏是使用的材料是阻性的此时阻性的材料分成了两个部分,触摸点的电压与触摸点的位置就会形成一定的关系,这个关系与参考电压Vref 有关系,并且这种关系呈线性变化。根据电压的大小就可以知道此时触摸点在电阻屏上的位置。触摸点的电压可以通过触摸屏控制器中的ADC测得。可以通过改变电场的方向,并且使用同样的方法,得到另一个方向的坐标。。
本次系统使用了触摸屏控制器,经过查阅资料选用了TSC2046为控制器。这种控制器专门用在四线电阻屏的。如图2-1为TSC2046与电阻屏的连接图。

图2-2 TSC2046 与电阻屏的连接图
2.3 GSM模块
TC35i模块是GSM模块中重要了一个部分,它是一个工业级模块。TC35i支持中文短信端消息,可以使用在两个频段,一个是EGSM900这个频段另一个则是GSM1800这个频段。供电的电压范围在3.3到4.8V之间就可以,不仅可传数据信号而且也可以传语音信号。SIM卡的读卡器与接口连接器相连接,天线与天线连接器相互连接。TC35i的数据接口(CMOS电平)通过AT命令可双向传输指令和数据。通过 AT 指令可以双向传输指令和数据信号,GSM模块TC35i的引脚如图2-3所示,GSM模块实物图如2-4所示。

图2-3 TC35i引脚图

图2-4 GSM模块实物图
2.4 Zigbee模块
DRF1605H型号的无线通讯模块的接口包括电源接口、指示灯接口、数据接口以及控制接口。DRF1605H无线传输模块电源电压为DC-3.3V,其电源电压可以在2.6~3.6V范围内波动。DRF1605H无线传输模块提供标准的RS-485接口,可直接驱动 RS485 芯片也可以直接驱动 USB 转 RS232 芯片。,Zigbee模块最小系统原理图如2-5所示,实物图如图2-6所示。

图2-5 Zigbee模块最小系统原理图


图2-6 Zigbee模块最小系统实物图
2.5 电机驱动模块
电机驱动模块应用L298电机驱动芯片。该芯片有两个TTL/CMOS 兼容电平的输入,具有良好的抗干扰性能;可用I/O口提供控制信号,支持5V和3.3V逻辑电平,而且一块L298芯片可以驱动两个减速电机;电路简单、易用、稳定,具有较高的性价比。L298电机驱动电路如图2-7所示。

图2-7 L298电机驱动电路
2.6 传感器模块
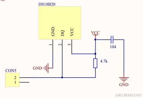
2.6.1温度传感器
系统使高性能的温度传感器进行温度的测量,温度传感器的型号为DS18B20,DALLAS半导体公司位于美国,它继DS1820之后,最新研发的一种智能型温度传感器。可测量温度范围-55°C至+125°C (-67°F至+257°F)。DS18B20使用数据线对其提供电源,也可以外接电源,本次设计为其提供5V的电源。DS18B20使用一条线和处理器连接,微处理器仅仅通过这条数据线就可以对DS18B20操作。DS18B20接线图如图2-8。

图2-8 DS18B20接线图
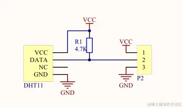
2.6.2湿度传感器
本系统的湿度传感器使用的型号为DHT11,本系统为其提供的工作电压为5V。湿度测量范围:20---90%RH。该传感器的输出信号为数字式数据传输时仅需要一条线即可使用时简单方便并且测量的误差相对比较小,适用于住宅内环境湿度测量。DHT11的管脚接线图如图2-9,湿度传感器实物图如图2-10。

图2-9 湿度传感器接线图

图2-10 湿度传感器实物图
2.6.3烟雾传感器
烟雾传感器就是通过监测烟雾的浓度来实现火灾防范的,烟雾报警器内部采用离子式烟雾传感,离子式烟雾传感器是一种技术先进,工作稳定可靠的传感器,被广泛运用到各种消防报警系统中,性能远优于气敏电阻类的火灾报警器。烟雾传感器实物图如图2-11。

图2-11 烟雾传感器实物图

2.7 继电器模块
本系统使用继电器用来控制电压大、功率大的用电设备。主要用来控制家庭照明灯。其中电机主要用来带动窗帘的开与闭,主要用来住房的采光。电机的另一个功能就是使窗户能够开与闭,能够给住房通风以保持室内的空气质量。继电器原理图如图3-12,继电器实物图如图3-13。

图2-12 继电器原理图

图2-13 带光电耦合的继电器模块实物
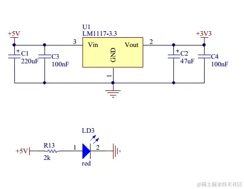
2.8 电源模块设计
STM32电源电压需要3.3V的电源供电还需要5V电压给触摸屏和Zigbee模块供电,使用AMS1117芯片将5V的电压转化成3.3V供给STM32以及其他的芯片使用如图2-12为电源输入原理图。

图2-12 电源输入的原理图

  1. 系统软件设计
    3.1 系统触摸屏人机交互界面设计
    当有物体触摸到触摸屏时,此时触摸屏控制器就会检测到有物体触摸屏幕,经过一系列的转换,控制器会把得到的触摸点的坐标发送给微处理器。在程序中首先设置好不同的屏幕区域所对应的控制信号,当触摸此区域时,微处理器就会把相应的控制信号发起出去,控制对应的外部设备。触摸屏的控制流程图如图3-1。

图3-1 触摸屏控制流程图
3.2 GSM通讯模块程序设计
通过使用AT指令GSM模块可以与终端设备进行通信,短信的发送电话的拨打以及数据的无线传输都需要AT指令,
使用GSM模块进行短信发送时可以有两种模式进行选择。一种是Text模式另一种则是PDU模式,本次系统使用的模式为Text模式。
TC35i工作流程图如图3-2所示。

图3-2 TC35i工作流程图
短信模块接收短信控制程序流程图如图3-3所示

图3-3 短信模块接收短信控制程序流程图
3.3 计无线Zigbee网络连接
Zigbee采用协议是IEEE802.15.4,根据这就协议所制定的是一种功耗低、距离短的通讯技术[。控制器与节点之间的通讯就是通过Zigbee无线网络实现的。
Zigbee节点有三种类型,分别是路由器、协调器和终端设备。Zigbee的网络形式有树状、星状和网状类型。Zigbe模块无线通讯程序流程图如图3-4所示。

图3-3 Zigbe模块无线通讯程序流程图
3.4 窗帘控制程序的设计
窗帘的之间控制是靠节点控制器控制的,触摸屏手持控制器通过Zigbee模块发送控制信号给节点控制器,实现窗帘的打开,关闭和停止。也可以通过手机短信来控制。LM298的逻辑功能表如表3-1,电机控制主流程图如图3-4所示。
表3-1 LM298逻辑功能表

IN1IN2ENA电机状态
XX0停止
101顺时针
011逆时针
000停止
110停止

图3-4 电机控制程序流程图

  1. 系统创新
    在大多智能家居系统都是使用网络控制,但是大多数家庭还没有介入互联网,本次设计针对这一问题完成了一种基于STM32和GSM模块简易的智能家居控制系统。本系统成本低,操作简单并且功能强大。
    本设计主要完成了以下几个方面的工作:

    1. 通过对智能家居目前状况的了解,本套系统使用两种控制方式一种是本地控制,另一种是远程控制;

    2. 通过对多种型号的硬件模块进行对比,对系统使用的元件进行选型。

    3. 通过将本系统的所有硬件设备连接在一起,通过开发软件实现对本套系统程序的调试;
      在功能上可以通过手持控制器实现智能家居系统的控制,也可以把手持控制器用作手机。可以通过GSM模块实现短信控制,以及短信报警

  2. 评测与结论

因为时间的局限,本系统还有很多功能需要完善,所有的电路板都是在通用版上手工布局、焊接的,降低了系统的可靠性。下一步会把所有电路绘制成PCB板。由于GSM模块和Zigbee模块都是高频板,最画板技术具有一定考验,我们将继续努力。

附录