北京大学 八路抢答器综合设计 含电路图、代码 实验报告 演示视频

120 阅读9分钟

Multisim 10课程设计报告

设计名称:八路抢答器设计

学院:北京大学

班级:应电0931班

姓名:刘俊落 宁璨

学号:0919013128 0919013113

指导教师:宋晓虹老师

完成日期:2011年6月7日

多路抢答器在各种竞赛场合、电视台的娱乐节目中得到了广泛应用,它能根据参赛选手的请求,很好的区分选手抢答的先后顺序并显示选手的编号

设计要求:

  1. 多路抢答器可供不少于8名参赛选手使用
  2. 每名参赛选手各有一个抢答按钮,在主持人用按钮清零,并发 现抢答指令后,实行抢答
  3. 电路配有LED数码显示,能显示优先抢答的选手编号,同时配有语音提示电路。数码显示和语音提示可由主持人用清除按钮解除;
  4. 电路对参赛选手的动作先后有较强的分辨能力,如分辨率在 15ms以内。
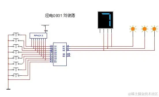
  5. 总体设计框图

如下图所示为总体方框图。其工作原理为:接通电源后,主持人将开关按下即为“清零”状态,清零指示灯灭,抢答器处于禁止状态,编号显示器灭灯;主持人将开关断开即为“开始”状态,宣布“开始”,指示灯亮,抢答器工作,当有人抢答时,蜂鸣器发出声响并且灯不断闪烁。选手进行抢答时,抢答器将完成:优先判断、编号锁存、编号显示、蜂鸣器鸣叫及灯闪烁的提示等操作。当一轮抢答之后,禁止二次抢答。如果再次抢答必须由主持人再次操作“清除”和“开始”状态开关。

抢答按钮(8个)

优先编码电路(74ls138)

锁存器

(D触发器)

主持人控制 开关

数码显示器

控制电路

报警显示电路

具体的说明如下:

1、抢答器按钮就是改变输入的电平信号,从原理图可以看出这里设计的是是低电平有效。

2、优先编码电路用来把输入的高低电平信号编码,74LS148优先编码器及8—3编码器,输出3位2进制数,以代表不同的低电平信号。

3、锁存器用的是D触发器,因为D触发器结构和功能都比较简单,方便使用。D触发器使用4个,第四个除用来输出2进制数的最高位外,还用于控制信号的锁定,即触发或锁定触发器的工作状态。

4、数码显示器用带译码功能的数码管。使用简单、方便 。

5、主持人控制开关就是一个开关,用来清零和开始工作,设置了一个指示灯,当指示灯亮表示开始,灭了表示开关闭合主持人清零。

6、控制电路,除了第四个D触发器和主持人的开关外,还需要8个抢答器按钮组成的8输入与非门和第四个触发器用一个与门共同组成一个控制电路来控制信号的传输和锁定。

7、报警显示电路,用一个蜂鸣器和一个灯作为报警信号,所以选择一个LED灯来表示信号的锁定。为了使更明显一些,给LED灯加了个连续脉冲信号,以使灯能够按我们需要的频率一闪一闪。

  1. 另外,还用到一些其他的与非门和或非门,都是一些实验室常用的器件。

二、器件选择说明

以下分别对各部分所选择的器件进行说明。

  1. 抢答按钮

选用8个可弹起按钮作为抢答按钮。如下图所示:

2、优先编码电路

采用74LS148优先编码器作为编码电路。74LS148编码器功能表如下:

74LS148功能表

74LS148N是一个优先编码器

优先编码器是数字系统中实现优先权管理的一个重要逻辑部件。一般编码器的输入端只能有一个为有效信号,才能进行编码。优先编码器的各个输入不是互斥的,它允许多个输入端同时为有效信号。优先编码器的每个输入具有不同的优先级别,当多个输入信号有效时,它能识别输入信号的优先级别,并对其中优先级别最高的一个进行编码,产生相应的输出代码。

输入端:~ 输出端: A0~A2(低电平有效)

使能输入端:低电平有效

EO使能输出端:当=0时,EO=1表示有有效信号输入

扩展输出端:=0时,表示编码器工作,=1时表示编码器不工作

其真值表如下:(输入信号低电平有效)

3、锁存器

此设计电路选用D触发器作为锁存器电路。D触发器的逻辑功能表如下所示:

D触发器的特性表

CPDQnQn+1
XXQnQn+1
0→1000
0→1010
0→1101
0→1111

D触发器具有在时钟脉冲上升沿或下降沿触发的特点,当时钟脉冲上升沿或下降沿时刻,输入端D的值传输到输出端。真值表如下:

4、数码显示器

数码显示器用带译码功能的4线的七段显示数码管。

功能表如下:

数字4321
01234567890000000011000011110000110011000101010101

5、主持人控制开关

用于控制清零和工作的按钮。

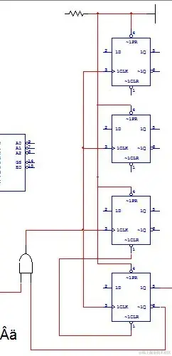
6、控制电路

控制电路由触发器和输入信号一起控制电路的工作。

原理:如上图所示,4个触发器的置数端都置为高电平,这样在开始工作时触发器的Q非端为1,当输入信号有高电平信号时,通过与门触发器开始工作,经过触发器将信号传输到显示数码管,而第4个触发器Q非端变为低电平,返回到与门锁定触发器的状态,这样将信号锁住,其他按钮信号就将不会显示。

7、报警显示电路

实验选择灯来表示信号的锁定。

  1. 功能模块
    设计的电路可分为三个主要模块:编码模块、信号锁定模块和显示模块。下面分别对三个模块进行说明和仿真。
    1、编码模块:
    编码部分主要利对74LS148,电路原理图如下,并进行了功能的仿真。

上面电路是对编码部分的功能仿真,74LS148是低电平有效的优先编码器,输出端A0A1A2输出的二进制正好与十进制对应。例如开关3接低电平,则输出A0A1A2=011,数码管将会显示3(仿真结果可以在附件中查看swf的屏录文件)。
从仿真结果中可看出编码这一模块的功能是正确的。
2.、 信号锁定模块:

工作原理:接通电源清零后,四个触发器的PR置位端都是低电平,输出Q为0,Q'为1,当有低电平信号时,或非门为1,与门输出为1,四个触发器都开始工作,由于第四个触发器的输入端一直是1,所以使输出端Q为1,Q'为0,U4输出变为0,锁住触发器的状态,这样来锁住信号的,当进行下一次工作时必须要清零。仿真结果请查看附件中的swf屏录文件。
3 显示模块:
显示电路就是一个DCD4线的数码显示管,他的输入二进制正好与十进制对应,在上面的仿真实验中都用到了数码管。

  1. 总体设计电路图

整体电路图如下:

图中的一个8输入的与非门,当有选手按按钮时,通过它产生一个高电平信号,此高电平信号与由第四个触发器的Q'端初始的高电平信号通过与门U10来触发触发器,又通过Q'端的低电平信号来锁住信号。优先编码器用来对输入的信号编码为三位的二进制数,因此输出信号最多显示到111代表十进制的7,而000是我们不需要的,所以我们通过一个3输入的或非门加到数码显示管的第四个管脚,当信号为000时第四个管脚为高电平,这样显示8这个数。后面在给小灯加个脉冲信号来使他闪烁起来。

仿真结果如下:

3号先抢答

7号先抢答

(为了更清楚的看到实验效果请查看swf屏录文件)

六、总结

从上面的仿真结果看,电路基本满足要求。此次设计虽然很简单,但是却也花了不少时间,设计所用到的知识都是老师在后半学期给我们详细讲过的数电知识,如:编码器、译码器、触发器等等,在设计之前要清楚应该包括哪些功能模块,并且要对每个功能模块进行仿真验证,最后再综合起来仿真验证,一般不会一次性验证通过,那么久要结合所学知识去判断哪里还不够完善的地方,找到进行修改完善,一步一步的将所需的功能实现。 这次设计不但可以让我再次认真去复习这些知识,而且很重要的一点是能提高我独立思考的能力以及设计思想,在设计过程中肯定是少不了自己的独立思考,那么在思考的过程中可以很好的巩固知识以及学到更多新知识、活跃思维以提高创新能力!