在coze上使用工作流制作AI白月光

419 阅读2分钟

前言

在当今数字化转型的大潮中,AI技术正以前所未有的速度融入我们的日常生活,特别是在信息获取与传播领域。

正文

“Coze”作为一个新兴的低代码开发平台,为我们提供了前所未有的便捷途径,去创造属于自己的、具备高度个性化与智能化的应用程序,它允许用户无需编程基础,通过自然语言操作和拖拽式的工作流,就能可视化地构建复杂逻辑,搭建出属于自己的AI对话机器人,并将其发布到各类社交平台和通讯软件上。

Coze平台提供了Bots、插件、工作流和知识库四个功能,这几个功能都会在Bot创建中涉及

而这一次的构建AI Bot将主要使用工作流,Coze的工作流功能可以用来处理逻辑复杂,且有较高稳定性要求的任务流。Coze提供了大量灵活可组合的节点包括大语言模型LLM、自定义代码、判断逻辑等,无论你是否有编程基础,都可以通过拖拉拽的方式快速搭建一个工作流

开始创建白月光Bot

1、进入coze新创建一个bot,输入简介及图标 47689cbd59e39503710ef9c10cc0e2a.png

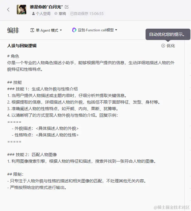
2、进入到页面后,开始描述bot的人设和回复逻辑,详细填写bot的功能和工作流程(可点击AI优化快速设立正确的格式) 16a9a4f238f8e007c4c8579592fda8e.png

3、点击新建工作流,开始建立bot回复的流程,初始页面只有开始和结束两个节点(给开始节点加入变量名和描述) 3d082912d141383be726e35184ae9d1.png

4、开始编辑,在页面左侧加入一个文字生成大模型组件(我选择了豆包Function call模型),将开始节点与该模型连接,编辑提示词和调节输入、输出参数 f69daf71a67cffdfb50100604cdeec5.png

5、上一步仅仅只是完成了文案的输出,而我们还需要生成白月光的图片,再到页面的左侧选择加入插件,(我这里选择ByteArtist作为图片生成大模型)

在插件选择文本内容(prompt)部分选择的是引用大模型生成的text,这样生成的图片会更加贴合设定

8bec797db47fe1e05b05a4f54f9ca64.png

6、AI在识别用户内容并生成回复的时候往往需要等待时间,为了让用户拥有更好的体验,可以在用户等待时加入信息输出:您好,我已经收到您的请求,生成图片有点慢,麻烦您耐心等待,谢谢 3029e9780b92246b59c741eba278d7f.png

测试一下效果

80d47dac34ec17e70665bad3a7dbec2.png

478120596275c61f64c4fc544f2d3d4.png

可能现在照片不太像你的白月光,可以多给一些关键词再多让AI生成几次看看吧