SpringAI的ETL简介

172 阅读1分钟

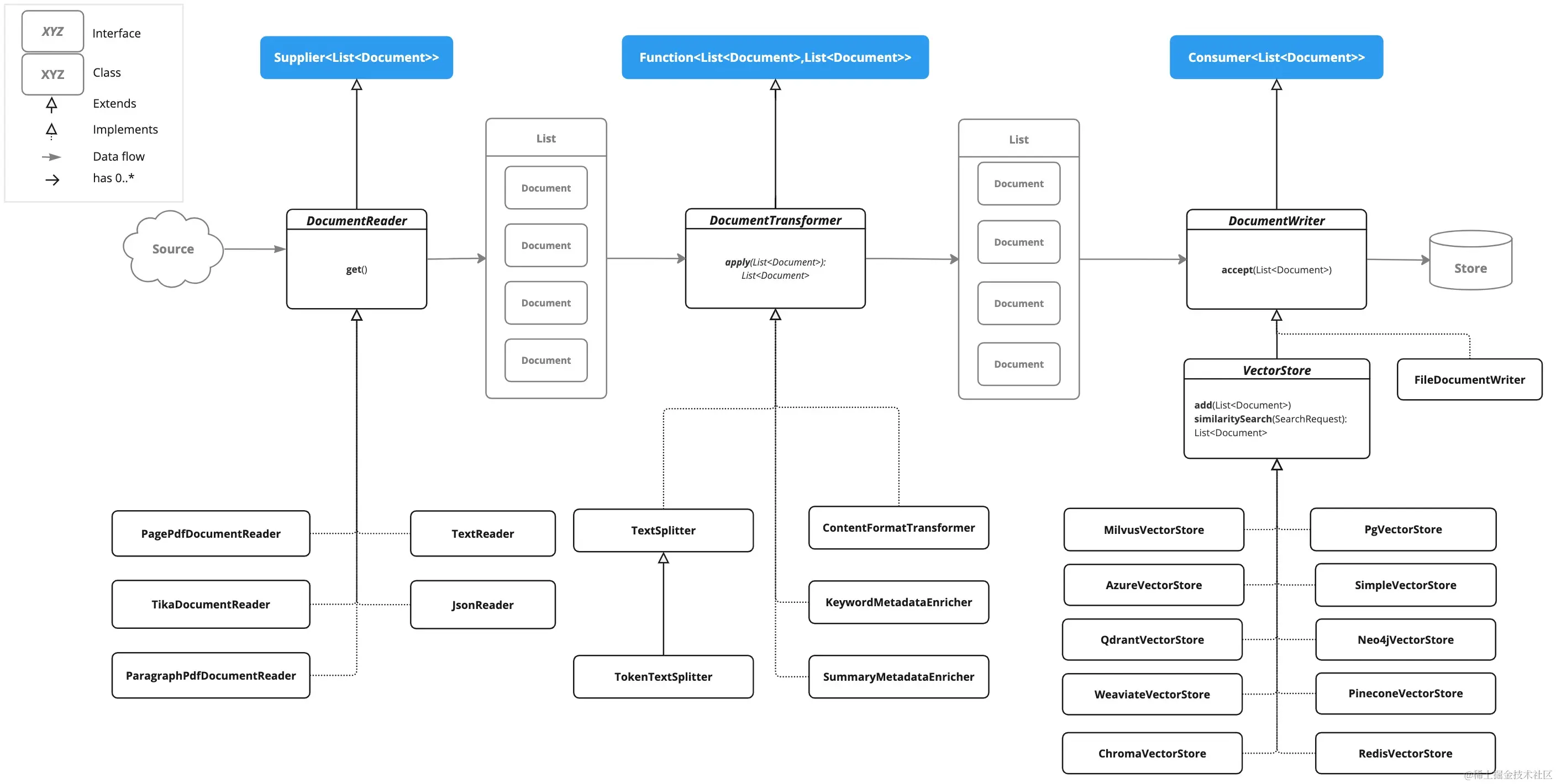
ETL管道

image.png

Spring AI 集成了 ETL 处理核心API,通过编排不同的原始数据源到结构化向量存储的流程,确保数据以最佳格式供AI模型检索,从而提高生成输出的质量和相关性。

ETL :提取(Extract)、转换(Transform)和加载(Load)。

Document

public class Document {
    /**
     * Unique ID
     */
    private final String id;
    /**
     * 元数据
     */
    private Map<String, Object> metadata;
    /**
     * 内容
     */
    private String content;
    /**
     * 作为文本嵌入结果的向量
     */
    @JsonProperty(index = 100)
    private List<Double> embedding = new ArrayList<>();

Document 是Spring AI 进行 ETL 的中间格式。