Redis原理之数据结构3

108 阅读2分钟

Redis数据结构-QuickList

问题1:ZipList虽然节省内存,但申请内存必须是连续空间,如果内存占用较多,申请内存效率很低。怎么办?

答:为了缓解这个问题,我们必须限制ZipList的长度和entry大小。

问题2:但是我们要存储大量数据,超出了ZipList最佳的上限该怎么办?

答:我们可以创建多个ZipList来分片存储数据。

问题3:数据拆分后比较分散,不方便管理和查找,这多个ZipList如何建立联系?

答:Redis在3.2版本引入了新的数据结构QuickList,它是一个双端链表,只不过链表中的每个节点都是一个ZipList。

image.png 为了避免QuickList中的每个ZipList中entry过多,Redis提供了一个配置项:list-max-ziplist-size来限制。 如果值为正,则代表ZipList的允许的entry个数的最大值 如果值为负,则代表ZipList的最大内存大小,分5种情况:

  • -1:每个ZipList的内存占用不能超过4kb
  • -2:每个ZipList的内存占用不能超过8kb
  • -3:每个ZipList的内存占用不能超过16kb
  • -4:每个ZipList的内存占用不能超过32kb
  • -5:每个ZipList的内存占用不能超过64kb

其默认值为 -2

以下是QuickList的和QuickListNode的结构源码:

image.png

总结:

QuickList的特点:

  • 是一个节点为ZipList的双端链表
  • 节点采用ZipList,解决了传统链表的内存占用问题
  • 控制了ZipList大小,解决连续内存空间申请效率问题
  • 中间节点可以压缩,进一步节省了内存

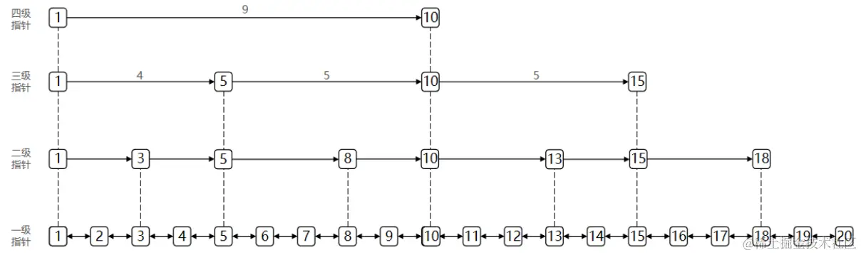
Redis数据结构-SkipList

SkipList(跳表)首先是链表,但与传统链表相比有几点差异: 元素按照升序排列存储 节点可能包含多个指针,指针跨度不同。

image.png

image.png

image.png

小总结

SkipList的特点:

  • 跳跃表是一个双向链表,每个节点都包含score和ele值
  • 节点按照score值排序,score值一样则按照ele字典排序
  • 每个节点都可以包含多层指针,层数是1到32之间的随机数
  • 不同层指针到下一个节点的跨度不同,层级越高,跨度越大
  • 增删改查效率与红黑树基本一致,实现却更简单

Redis数据结构-RedisObject

Redis中的任意数据类型的键和值都会被封装为一个RedisObject,也叫做Redis对象。

image.png