使用ChatGPT辅助完成论文写作【实践篇】

178 阅读4分钟

学境思源,一键生成论文初稿:academicideas.cn/ 图片

首先,始终要相信工具是第一生产力,利用ChatGPT确实可以达到事半功倍的效果。需要说明的是,即使有ChatGPT的协助,我们仍然需要按照论文的一般书写步骤(确定选题-搜集阅读文献资料-撰写开题报告-正文撰写)开展工作,那么以下是论文撰写的一般步骤,我们也将按以下步骤进行实践

1、确定选题(该过程CHatGPT主要帮我们开拓视野梳理思路)

尽可能详细的向ChatGPT描述,这样可以得到相对精准的答案避免论文选题过大过空,提问可以通过多轮递进的方式逐步引导,缩小范围,也可以运用一些方法给出尽可能详细的描述。在这里推荐5W1H法,Who谁、When什么时候、Where哪里、What什么、Why为什么、How怎么样;告诉他我们的自身情况,比如专业、告诉他我们的专业,接下来我们用该方法试一下效果:

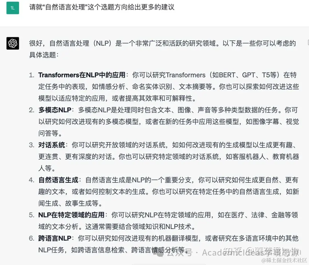
Prompt1:

我是一名计算机专业的大四学生(Who),请结合最近3年(When)业内(Where)主流IT技术发展情况(What),为我的毕业论文选题(Why)给出一个方向的建议(How)

图片

图片

可以持续细化、引导,直到理清思路找到方向为止……

2、搜集阅读文献资料(这一步其实更多的是对ChatGPT投喂、训练、学习的过程)

作为一个AI,ChatGPT无法直接连接到网路资源或数据库来获取具体的文献资源或URL链接。到这一步我们需要先去学术网站根据关键词查找相关文献,对于搜集到的资料我们可以大段的粘贴让他帮我们总结、改写帮助我们快速理解、筛选完成这个工作。

Prompt2:

我正在写一篇名为【论文主题】的论文,下边我将提供一份文献资料,请阅读并总结出该论文的核心观点

图片

Tips:一些常用的国内外论文网站:中国知网(CNKI)、万方数据(Wanfang Data)、维普资讯(CQVIP)、Google Scholar、PubMed、Web of Science。

3、撰写开题报告搭建论文架构(辅助完成开题报告的撰写,形成论文提纲)
一般各个学校对开题报告的要求均不同,在使用ChatGPT帮我们撰写开题报告时大家需注意定好框架,让它帮我们按照既定的框架撰写。我们以以下框架为例:

Prompt3:

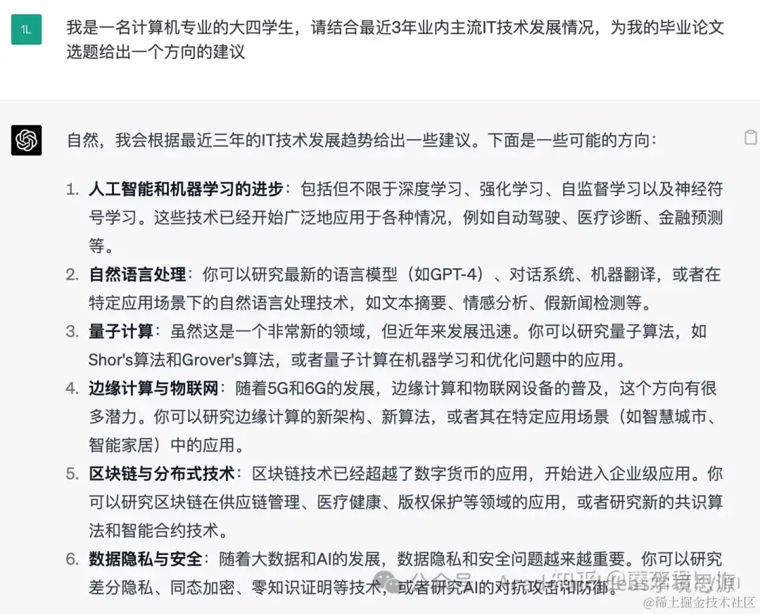
经过我们前期的沟通,现在已经确认按照“研究背景-研究目标和任务-研究方法-预期结果和意义-参考文献”来撰写关于“NLP在教育领域的应用与研究”的开题报告了,请帮我输出开题报告

图片

Prompt4:

基于以上实际情况,结合论文选题、开题报告请帮我梳理出该论文的架构

图片

请注意,以上只是初稿,我们仍然需要研究内容和进展进行调整。

4、撰写论文(这一步更多的是帮我们形成草稿、润色文案,完善观点)
基于前边的积累,我们已经有了自己的想法初步形成了框架,我们需要尽可能的把我们的观点输入给GPT,让他充分理解,比如对于背景部分的撰写。

Prompt5:

基于以上论文主题和思想,我想让你帮我撰写论文结构中的“背景”部分的内容,背景主要围绕“NLP的发展趋势”“国际以及国内背景”展开来写,500字左右即可"

图片

Prompt6:

“背景”部分的内容相对ok,请围绕“教育平权”“教育的重要性”“提高学习效率”“降低教育资源投入成本”“提高教育质量”“个性化教学”撰写意义部分,注意需与背景结合,紧扣主题,该部分需采用总分的形式结构化表达300字左右即可

图片

后续建议按类似方法逐渐引导先形成初稿,再做架构性的调整之后逐段进行精修、润色,保证论文整体的一致性以及结构逻辑的严谨性。

ChatGPT是一个功能强大的AI助手,可以在论文写作过程中提供很多帮助。但仍需要注意,它只是一个工具,而不是一个替代品。在撰写和修改论文时结合自己的批判性思维能力,确保最终的成果符合高质量的学术标准。在这个过程中,让ChatGPT成为我们的得力助手,帮助我们实现更高效的学术写作。