Redis持久化详细解析

113 阅读9分钟

Redis有两种持久化方案:

  • RDB持久化
  • AOF持久化

RDB持久化

RDB全称Redis Database Backup file(Redis数据备份文件),也被叫做Redis数据快照。简单来说就是把内存中的所有数据都记录到磁盘中。当Redis实例故障重启后,从磁盘读取快照文件,恢复数据。快照文件称为RDB文件,默认是保存在当前运行目录。

执行时机

RDB持久化在四种情况下会执行:

  • 执行save命令
  • 执行bgsave命令
  • Redis停机时
  • 触发RDB条件时

1)save命令

执行下面的命令,可以立即执行一次RDB:

image.png

save命令会导致主进程执行RDB,这个过程中其它所有命令都会被阻塞。只有在数据迁移时可能用到。

2)bgsave命令

下面的命令可以异步执行RDB:

image.png

这个命令执行后会开启独立进程完成RDB,主进程可以持续处理用户请求,不受影响。

3)停机时

Redis停机时会执行一次save命令,实现RDB持久化。

4)触发RDB条件

Redis内部有触发RDB的机制,可以在redis.conf文件中找到,格式如下:

# 900秒内,如果至少有1个key被修改,则执行bgsave , 如果是save "" 则表示禁用RDB
save 900 1  
save 300 10  
save 60 10000 

RDB的其它配置也可以在redis.conf文件中设置:

# 是否压缩 ,建议不开启,压缩也会消耗cpu,磁盘的话不值钱
rdbcompression yes
​
# RDB文件名称
dbfilename dump.rdb  
​
# 文件保存的路径目录
dir ./ 

RDB原理

bgsave开始时会fork主进程得到子进程,子进程共享主进程的内存数据。完成fork后读取内存数据并写入 RDB 文件。

fork采用的是copy-on-write技术:

  • 当主进程执行读操作时,访问共享内存;
  • 当主进程执行写操作时,则会拷贝一份数据,执行写操作。

image.png

小结

RDB方式bgsave的基本流程?

  • fork主进程得到一个子进程,共享内存空间
  • 子进程读取内存数据并写入新的RDB文件
  • 用新RDB文件替换旧的RDB文件

RDB会在什么时候执行?save 60 1000代表什么含义?

  • 默认是服务停止时
  • 代表60秒内至少执行1000次修改则触发RDB

RDB的缺点?

  • RDB执行间隔时间长,两次RDB之间写入数据有丢失的风险
  • fork子进程、压缩、写出RDB文件都比较耗时

AOF持久化

AOF原理

AOF全称为Append Only File(追加文件)。Redis处理的每一个写命令都会记录在AOF文件,可以看做是命令日志文件。

Redis 在收到客户端修改命令后,先进行相应的校验,如果没问题,就立即将该命令存追加到 .aof 文件中,也就是先存到磁盘中,然后服务器再执行命令。这样就算遇到了突发的宕机情况情况,也只需将存储到 .aof 文件中的命令,进行一次“命令重演”就可以恢复到宕机前的状态。 image.png -------AOF-------->image.png

AOF配置

在上述执行过程中,有一个很重要的环节就是命令的写入,这是一个 IO 操作。Redis 为了提升写入效率,它不会将内容直接写入到磁盘中,而是将其放到一个内存缓存区(buffer)中,等到缓存区被填满时采用异步真正将缓存区中的内容写入到磁盘里。

AOF默认是关闭的,需要修改redis.conf配置文件来开启AOF:

# 是否开启AOF功能,默认是no
appendonly yes
# AOF文件的名称
appendfilename "appendonly.aof"

AOF的命令记录的频率也可以通过redis.conf文件来配:

# 表示每执行一次写命令,立即记录到AOF文件
appendfsync always 
# 写命令执行完先放入AOF缓冲区,然后表示每隔1秒将缓冲区数据写到AOF文件,是默认方案
appendfsync everysec 
# 写命令执行完先放入AOF缓冲区,由操作系统决定何时将缓冲区内容写回磁盘
appendfsync no

三种策略对比:

配置项刷盘时机优点缺点
Always同步刷盘可靠性高,几乎不丢失数据性能影响大
Everysec每秒刷盘性能适中最多会丢失1秒的数据
No操作系统控制性能最好可靠性比较差,可能丢失大量的数据

AOF文件重写

因为是记录命令,AOF文件会比RDB文件大的多。而且AOF会记录对同一个key的多次写操作,但只有最后一次写操作才有意义。通过执行bgrewriteaof命令,可以让AOF文件执行重写功能,用最少的命令达到相同效果。

image.png

如图,AOF原本有三个命令,但是set num 123 和 set num 666都是对num的操作,第二次会覆盖第一次的值,因此第一个命令记录下来没有意义。

所以重写命令后,AOF文件内容就是:mset name jack num 666

Redis也会在触发阈值时自动去重写AOF文件。阈值也可以在redis.conf中配置:

# AOF文件比上次文件 增长超过多少百分比则触发重写
auto-aof-rewrite-percentage 100
# AOF文件体积最小多大以上才触发重写 
auto-aof-rewrite-min-size 64mb 

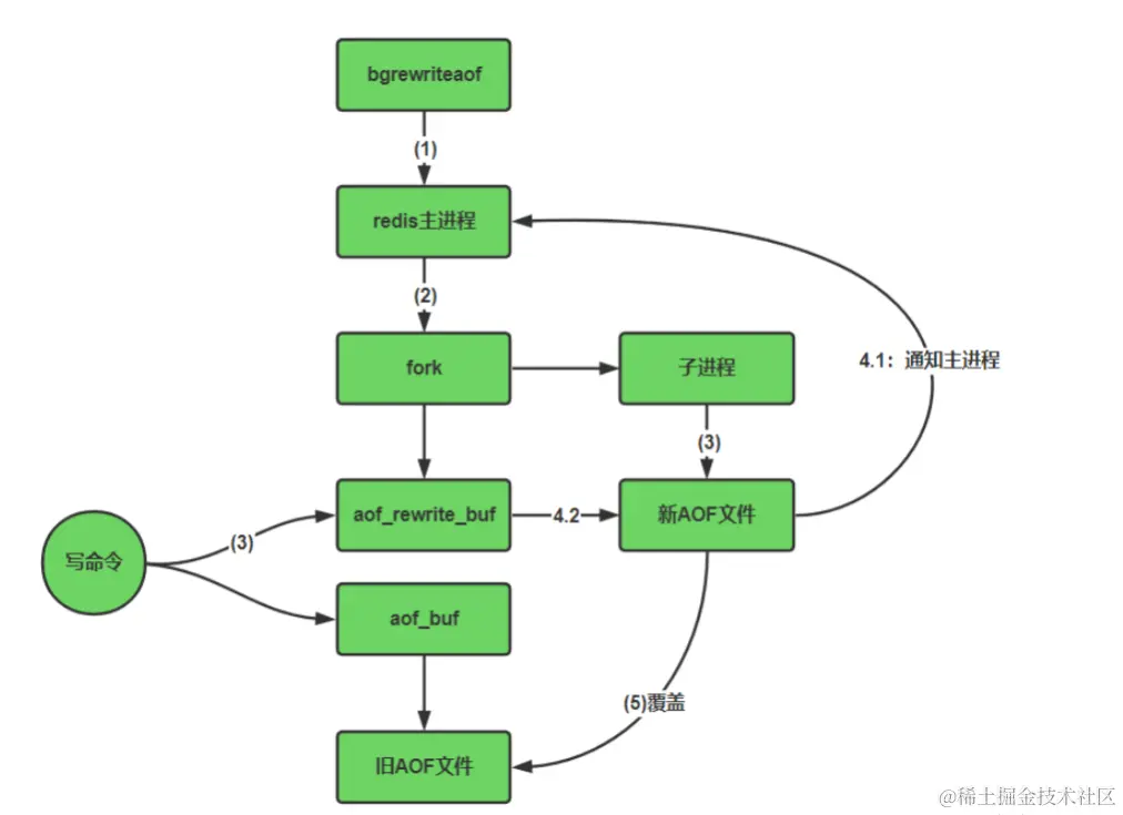
重写流程

  • 手动执行 bgrewriteaof命令触发重写,判断是否当前有bgfsave或bgrewriteaof在运行,如果有,则等待该命令结束后再继续执行
  • 主进程fork出子进程执行重写操作,保证主进程不会阻塞
  • 子进程遍历redis内存中的数据到临时文件,客户端的写请求同时写入aof_buf缓冲区和aof_rewrite_buf重写缓冲区保证原AOF文件完整性以及新AOF文件生成期间的新的数据修改动作不会丢失
  • 子进程写完新的AOF文件后,向主进程发送信号,父进程更新统计信息
  • 主进程把aof_rewrite_buf中的数据写入到新的AOF文件
  • 使用新的AOF文件覆盖旧的AOF文件,完成AOF重写

image.png no-appendfsync-on-rewrite:重写时,不会执行appendfsync操作

该参数表示在正在进行AOF重写时不会将AOF缓冲区中的数据同步到旧的AOF文件磁盘,也就是说在进行AOF重写的时候,如果此时有写操作进来,此时写操作的命令会放在aof_buf缓存中(内存中),而不会将其追加到旧的AOF文件中,这么做是为了避免同时写旧的AOF文件和新的AOF文件对磁盘产生的压力。

默认是ON,表示关闭,即在AOF重写时,会对AOF缓冲区中的数据做同步磁盘操作,这在很大程度上保证了数据的安全性。但是遇到重写操作,可能会发生阻塞。(数据安全,但是性能降低)

如果no-appendfsync-on-rewrite为yes,不写入aof文件,只写入缓存,用户请求不会阻塞,但是在这段时间如果宕机会丢失这段时间的缓存数据。(降低数据安全性,提高性能)

但在数据量很大的场景,因为两者都会消耗磁盘IO,对磁盘的影响较大,可以将其设置为“yes”减轻磁盘压力,但在极端情况下可能丢失整个AOF重写期间的数据。

RDB与AOF对比

RDB和AOF各有自己的优缺点,如果对数据安全性要求较高,在实际开发中往往会结合两者来使用。

RDBAOF
持久化方式定时对整个内存做快照记录每一次的执行命令
数据完整性不完整,两次备份之间的数据会丢失相对完整,取决于刷盘的策略
文件大小会有压缩,文件体积小记录的是命令,文件体积很大
宕机恢复速度很快
数据恢复优先级低,因为数据的完整性不如AOF高,因为数据完整性高
系统资源占用高,大量cpu和内存消耗低,主要是磁盘IO资源,但AOF重写时会占用大量的CPU和内存资源
使用场景可以容忍数分钟的数据丢失,追求更快的启动速度对数据安全性较高

Redis 4.0 混合持久化

混合持久化原理 重启 Redis 时,我们很少使用 rdb 来恢复内存状态,因为会丢失大量数据。我们通常使用 AOF 日志重放,但是重放 AOF 日志性能相对 rdb 来说要慢很多,这样在 Redis 实例很大的情况下,启动需要花费很长的时间。

Redis 4.0 为了解决这个问题,带来了一个新的持久化选项——混合持久化。将 rdb 文件的内容和增量的 AOF 日志文件存在一起。这里的 AOF 日志不再是全量的日志,而是自持久化开始到持久化结束的这段时间发生的增量 AOF 日志,通常这部分 AOF 日志很小。

于是在 Redis 重启的时候,可以先加载 rdb 的内容,然后再重放增量 AOF 日志就可以完全替代之前的 AOF 全量文件重放,重启效率因此大幅得到提升。

混合持久化的加载流程如下:

image.png

混合持久化配置

在redis的配置文件当中有一个aof-use-rdb-preamble参数来开启 混合持久化,默认是yes开启的。混合持久化结合了 RDB 和 AOF 的优点,Redis 5.0 默认是开启的。

混合持久化优缺点

优点: 混合持久化结合了 RDB 和 AOF 持久化的优点,开头为 RDB 的格式,使得 Redis 可以更快的启动,同时结合 AOF的优点,有减低了大量数据丢失的风险。

缺点: AOF 文件中添加了 RDB 格式的内容,使得 AOF 文件的可读性变得很差; 兼容性差,如果开启混合持久化,那么此混合持久化 AOF 文件,就不能用在 Redis 4.0 之前版本了。