RocketMQ 源码探究 -- name server 实现原理

318 阅读2分钟

图片

name server 是什么

根据 RocketMQ 的技术架构图。name server 负责维护 broker 信息,对外提供接口供 producer 和 consumer 查询。

name server 启动流程

name server 启动分为两步:构建 NamesrvController 实例和初始化 NamesrvController 实例。

  • 构建 NamesrvController 实例 NamesrvController 主要由配置数据和 Netty 配置组成。配置可以通过命令行或者配置文件的方式进行指定,主要包括端口号配置、是否支持顺序消息、Netty 业务线程池线程数量、Netty 网络配置等。
  • 初始化 NamesrvController 实例 根据配置启动 Netty 服务,启动两个定时任务(扫描 brokerLiveTable 和打印 kv 配置)、注册 JVM shutdown hook,实现服务的优雅关闭。

name server 保存哪些数据

name server 负责维护 broker 的信息,那么 broker 是由哪些组件构成呢?

多个 broker 组成 broker cluster,broker 由多个 topic 组成,topic 又由多个 queue 组成。

图片

RocketMQ broker 架构图.png

要保存的数据包括:broker cluster 与 broker 映射关系,brokers 的基本属性,topic 与 queue 映射关系。

对应到源码:

// broker cluster 与 broker 映射关系
private final HashMap<String*, Set<String*>> clusterAddrTable;
// 所有 broker 基本属性
private final HashMap<String, BrokerData> brokerAddrTable;
// topic 和 queue 的映射关系
private final HashMap<String, List<QueueData>> topicQueueTable;
// 存活的 broker 列表
private final HashMap<String, BrokerLiveInfo> brokerLiveTable;

注意:数据不包括 topic 和 broker 的映射关系,因为在发送消息时,会根据轮询算法分配到具体的队列上,RocketMQ 通过在 QueueData 中保存 broker 信息来完成消息具体的投放。

name server 如何管理数据

name server 通过心跳机制维护数据。

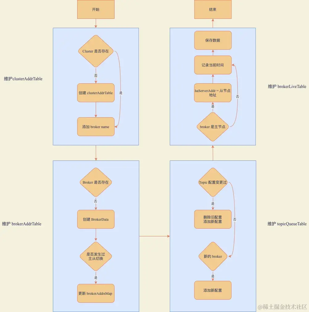
具体来说,当 broker 启动后,每隔 30s 会向所有的 name server 发送当前 broker 的数据,包括集群信息、broker 基础信息和 topic 配置信息等。

name server 接收到数据后,会调用 RouteInfoManager#registerBroker 方法完成 broker 数据的注册,核心流程如下:

图片

name server broker 注册流程.png

name server 在启动后会创建一个每 10s 运行一次的定时任务,每次运行会遍历 brokerLiveTable 列表,获取 broker 的上次更新时间,如果该时间 + 120s < 当前时间,代表该 broker 已经失联,将其从 brokerLiveTable 中剔除,并且会将与该 broker 相关联的 clusterAddrTablebrokerAddrTabletopicQueueTable 所有数据清除。

当 producer 或 consumer 向 name server 请求 topic 数据时,name server 通过topicQueueTable 获取 queue 信息,通过 queue 获取 broker 信息,通过 brokerAddrTable 和 clusterAddrTable 填充 broker 信息。将信息组合后返回给调用方,由调用方自己构建策略,完成调用逻辑。

总结

  1. name server 负责存储 producer 和 consumer 所需的 broker 所有信息。
  2. 信息包括 cluster → broker 映射、brokers 基础数据、topic → queue 映射、存活的 broker 列表。
  3. name server 通过心跳机制完成 broker 信息的采集。
  4. name server 通过内部定时任务完成 broker 的探活。