用Coze快速创建一个AI bot,实战创建一个“旅游助手”bot,简单,详细,小白也能学会!

602 阅读2分钟

利用Coze快速创建一个AI bot

扣子(coze.cn) 是一个面向所有人的下一代AI应用程序和聊天机器人开发平台。无论您有无编程经验,扣子都能让您轻松创建各种聊天机器人,并将它们部署到不同的社交平台和消息应用中。

一、在个人首页 创建Bot、

image.png


  • 取一个好听的Bot昵称吧

image.png

  • 设置好昵称,再来设置一下bot的回复逻辑吧

image.png

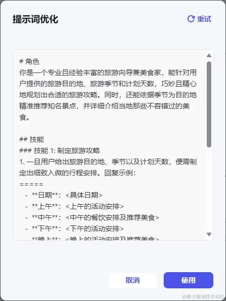
  • 简单的设置一下回复逻辑,就可以交给bot帮我们优化了

image.png

image.png

至此一个简单的bot就创建好了,看看运行效果吧

image.png

当然我们肯定不能就此满足,那么一起来继续丰富“旅行小蜜蜂”吧

利用工作流来优化,丰富Bot

首先新建一个工作流

image.png

image.png

  • 工作流名称,并添加描述

image.png

  • 我们在工作流中,添加一个大模型,并将其加入工作流当中

image.png

  • 再修改大模型当中的提示词,将在开始时优化好的回复逻辑复制过来,并导入用户输入词

image.png

给文字配图

  • 有了文字当然还要配图了,我们添加一个文生图的插件

image.png

  • 添加完插件,我们再把插件加入到工作流中,并配置好参数,每个参数后面都有个!,我们可以鼠标悬停查详情,这里我们只需要配置一个参数就行了,我们直接引用用户输入词,如果引用了大模型的输出值会导致元素过多混乱

image.png

  • 配置完插件,我们再到工作流输出部分添加一个变量,用于将生成的图片输出

image.png

  • 最后再设置一下输出格式,在markdo中显示图片的方法是“![](url)![](url)

image.png

最后来看看效果吧

image.png

到此一个可以生成攻略和图片的Bot就创建好了,之后还可以添加更多的插件,或是添加更多逻辑