访问者设计模式及其在 Dart 和 Flutter 中的实现概述

514 阅读12分钟

访问者设计模式及其在 Dart 和 Flutter 中的实现概述

header.png

要查看所有设计模式的实际应用,请查看 Flutter 设计模式应用程序

什么是访问者设计模式?

unexpected_visitor.png

访问者属于行为型设计模式的类别。这个设计模式的意图在 GoF 书中有描述:

代表要在对象结构的元素上执行的操作。访问者让你定义一个新的操作,而无需更改操作所作用的元素的类。

假设我们有一个复杂的对象结构,可能是树或集合,它由几个不同的类组件组成。现在,我们想在不改变这些组件的类的情况下,为这些组件添加某种新功能——这甚至可能吗?

这里的关键思想是为每个特定的复杂对象类定义一个双重调度操作(在访问者设计模式的上下文中,该操作被称为 accept)——我知道,你可能会认为我对你说谎了,关于在不更改现有代码的情况下添加新操作,但请等等,这么做是有充分理由的!当客户端遍历对象结构时,每个元素上都会调用 accept 方法,将请求委托给作为参数传递给该方法的特定 visitor 对象。然后,调用访问者对象的特定方法(请求被委托),从而执行实际的请求。这就是双重调度操作的主要思想——客户端向组件发送请求,而组件将请求委托给特定访问者的方法。这意味着,只需在组件类中实现单个方法,然后通过添加新的访问者,就可以简单地定义对象结构上的新操作。而这一次,你可以实现任意多个不同的访问者类,而不需要更改现有代码!这多酷啊?

此外,访问者设计模式允许将相关操作聚集到单个类中,而不是将实现细节分散到整个对象结构中。这在你想要在遍历对象结构时累积状态时很有帮助——因为状态存储在访问者对象本身中,并且可以被所有特定访问者方法访问,所以无需将状态传递给执行累积的操作。

起初,所有的 visitoracceptdouble-dispatch 术语可能看起来令人困惑——别担心,当你看到访问者设计模式在实践中时,一切会变得更清晰。让我们进入分析和实现部分,以了解这个模式的细节并学习如何实现它!

分析

访问者设计模式的一般结构如下所示:

visitor.png

  • Visitor——为对象结构中的每个 concrete element 类声明一个访问操作。如果编程语言支持 函数重载,访问操作可以有相同的名称(目前 Dart 不支持),但它们的参数类型必须不同。通常,操作的名称和签名是不同的,用于识别将访问请求发送给访问者的类(concrete element);
  • Concrete visitors——实现 Visitor 声明的每个操作;
  • Element——声明一个接受 Visitor 作为参数的 accept 方法;
  • Concrete elements——实现接受方法。实现应依赖于将请求重定向到对应于当前元素类的特定访问者方法;
  • Client——通常包含一个集合或复杂的对象结构,初始化 concrete visitor 对象,然后遍历对象结构,用访问者访问每个元素。

适用性

访问者设计模式的主要目的是将算法与其操作的对象分离,从而清理业务逻辑。这样,你的应用类可以专注于它们的主要工作,而辅助行为被提取到一组访问者类中。此外,访问者允许通过在一个类中定义它们来保持相关操作的一致性。

此外,当你想对复杂对象结构的所有元素执行操作,并且你不想更改具体类的接口时,应该使用访问者设计模式。不同的访问方法实现在接受访问者的不同类上执行,因此可以更改特定实现细节或添加新的特定访问者实现,而不干扰对象结构及其组件的现有代码库。

最后,有一件重要的事情需要注意:访问者设计模式仅在对象结构很少更改时才有意义(一如既往,对此持保留态度)。如果你只想更改或添加新的访问者实现——那很好。然而,更改对象结构类需要重新定义所有访问者的接口,这可能变得很麻烦,并且违反了开放封闭原则(SOLID原则中的 O 字母)。这个问题的一个简单解决方案是直接在这些类中定义操作,而不是将它们提取到访问者中。

实现

lets_dive_in.gif

在实现部分,我们将在已经实现的复杂对象结构上使用访问者设计模式,该结构是在 Composite 设计模式中介绍的。我认为,这将是一个很好的例子,展示不同设计模式如何相互补充,以及如何重用/扩展已有的代码库。

我们的复杂对象结构是一个文件系统,由目录和各种类型的文件(音频、视频、文本等)组成。假设这种结构已经使用 Composite 设计模式实现。现在,我们想添加一种可能性,以两种不同的格式导出这种文件结构:人类可读(只提供单个格式化列表中的每个文件)和 XML。

实现此功能的第一种可能方法是为每个特定文件类型定义导出方法。在这种情况下,这是错误的,原因如下:

  • 对于每个特定的导出选项,我们需要在每个特定文件类中实现一个单独的导出方法。此外,将来添加新的导出选项时,我们将需要再次向每个文件类添加一些额外的代码。
  • 这违反了单一责任原则。导出功能只是在文件结构之上应用的辅助操作,因此每个特定文件都不应该关心并将实现细节存储在类本身内部。

正如你所猜测的,这些问题可以通过应用访问者设计模式轻松解决,并在一个单独的访问者类中定义每个特定的导出选项,该类负责处理单个位置的所有文件类型的所有特定实现细节。让我们先检查类图,然后实现该模式!

Class diagram

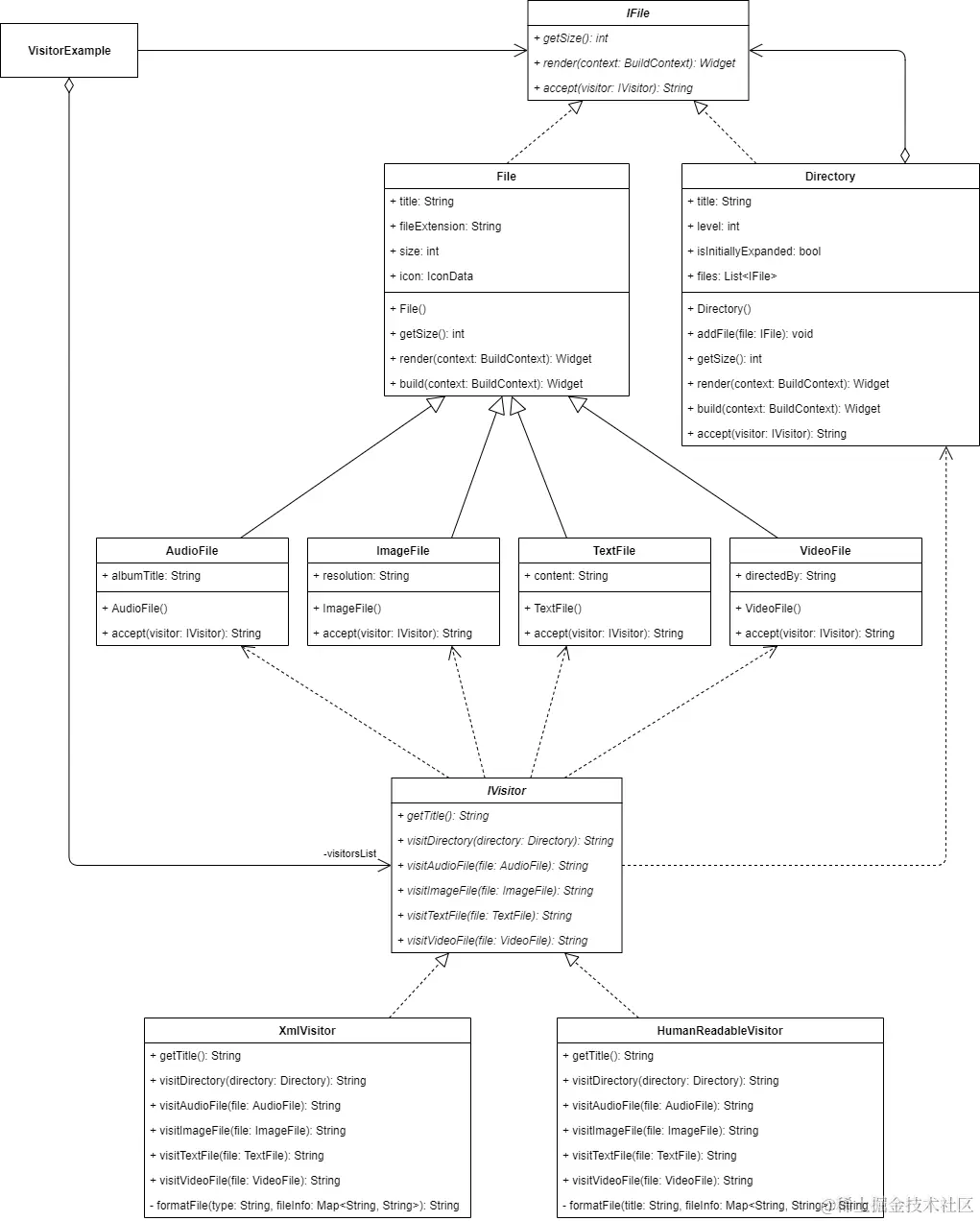
下面的类图展示了访问者设计模式的实现:

visitor_implementation.png

IFile 定义了 FileDirectory 类的通用接口:

  • getSize() - 返回文件的大小;
  • render() - 渲染组件的 UI;
  • accept() - 将请求委托给访问者。

File 类实现了 getSize()render() 方法,另外包含 titlefileExtensionsizeicon 属性。

AudioFileImageFileTextFileVideoFile 是具体的文件类,实现了 IFile 接口的 accept() 方法,并包含了有关特定文件的一些额外信息。

Directory 实现了与 File 相同的所需方法,但它还包含 titlelevelisInitiallyExpanded 属性和包含 IFile 对象的 files 列表。它还定义了 addFile() 方法,允许将 IFile 对象添加到目录(files 列表)中。与特定文件类似,这里也实现了 accept() 方法。

IVisitor 定义了特定访问者类的通用接口:

  • getTitle() - 返回访问者在 UI 中使用的标题;
  • visitDirectory() - 为 Directory 类定义一个访问方法;
  • visitAudioFile() - 为 AudioFile 类定义一个访问方法;
  • visitImageFile() - 为 ImageFile 类定义一个访问方法;
  • visitTextFile() - 为 TextFile 类定义一个访问方法;
  • visitVideoFile() - 为 VideoFile 类定义一个访问方法。

HumanReadableVisitorXmlVisitor 是具体的访问者类,实现了对每种特定文件类型的访问方法。

VisitorExample 包含一个实现 IVisitor 接口的访问者列表和复合文件结构。选定的访问者用于将可见的文件结构格式化为文本,并提供给 UI。

IFile

一个定义了特定文件和目录应实现的方法的接口。该接口还定义了一个 accept() 方法,用于实现访问者设计模式。

abstract interface class IFile {
  int getSize();
  Widget render(BuildContext context);
  String accept(IVisitor visitor);
}

File

IFile 接口的一个具体实现。在 File 类中,getSize() 方法简单地返回文件大小,render() 返回用于示例屏幕的文件的 UI 小部件。

abstract class File extends StatelessWidget implements IFile {
  final String title;
  final String fileExtension;
  final int size;
  final IconData icon;

  const File({
    required this.title,
    required this.fileExtension,
    required this.size,
    required this.icon,
  });

  @override
  int getSize() => size;

  @override
  Widget render(BuildContext context) {
    return Padding(
      padding: const EdgeInsets.only(left: LayoutConstants.paddingS),
      child: ListTile(
        title: Text(
          '$title.$fileExtension',
          style: Theme.of(context).textTheme.bodyLarge,
        ),
        leading: Icon(icon),
        trailing: Text(
          FileSizeConverter.bytesToString(size),
          style: Theme.of(context)
              .textTheme
              .bodyMedium
              ?.copyWith(color: Colors.black54),
        ),
        dense: true,
      ),
    );
  }

  @override
  Widget build(BuildContext context) => render(context);
}

Concrete file classes

所有特定文件类型类都实现了 accept() 方法,该方法将请求委托给特定访问者的方法。

AudioFile - 代表音频文件类型的特定文件类,包含一个额外的 albumTitle 属性。

class AudioFile extends File {
  const AudioFile({
    required this.albumTitle,
    required super.title,
    required super.fileExtension,
    required super.size,
  }) : super(icon: Icons.music_note);

  final String albumTitle;

  @override
  String accept(IVisitor visitor) => visitor.visitAudioFile(this);
}

ImageFile - 代表图像文件类型的特定文件类,包含一个额外的 resolution 属性。

class ImageFile extends File {
  const ImageFile({
    required this.resolution,
    required super.title,
    required super.fileExtension,
    required super.size,
  }) : super(icon: Icons.image);

  final String resolution;

  @override
  String accept(IVisitor visitor) => visitor.visitImageFile(this);
}

TextFile - 代表文本文件类型的特定文件类,包含一个额外的 content 属性。

class TextFile extends File {
  const TextFile({
    required this.content,
    required super.title,
    required super.fileExtension,
    required super.size,
  }) : super(icon: Icons.description);

  final String content;

  @override
  String accept(IVisitor visitor) => visitor.visitTextFile(this);
}

VideoFile - 代表视频文件类型的特定文件类,包含一个额外的 directedBy 属性。

class VideoFile extends File {
  const VideoFile({
    required this.directedBy,
    required super.title,
    required super.fileExtension,
    required super.size,
  }) : super(icon: Icons.movie);

  final String directedBy;

  @override
  String accept(IVisitor visitor) => visitor.visitVideoFile(this);
}

Directory

IFile 接口的一个具体实现。类似于 File 类,render() 返回用于示例屏幕的目录的 UI 小部件。然而,在这个类中,getSize() 方法通过对 files 列表中的每个项调用 getSize() 方法并将结果相加来计算目录大小。此外,该类实现了 accept() 方法,该方法将请求委托给目录的特定访问者方法。

class Directory extends StatelessWidget implements IFile {
  final String title;
  final int level;
  final bool isInitiallyExpanded;

  final List<IFile> _files = [];
  List<IFile> get files => _files;

  Directory({
    required this.title,
    required this.level,
    this.isInitiallyExpanded = false,
  });

  void addFile(IFile file) => _files.add(file);

  @override
  int getSize() {
    var sum = 0;

    for (final file in _files) {
      sum += file.getSize();
    }

    return sum;
  }

  @override
  Widget render(BuildContext context) {
    return Theme(
      data: ThemeData(
        colorScheme: ColorScheme.fromSwatch().copyWith(primary: Colors.black),
      ),
      child: Padding(
        padding: const EdgeInsets.only(left: LayoutConstants.paddingS),
        child: ExpansionTile(
          leading: const Icon(Icons.folder),
          title: Text('$title (${FileSizeConverter.bytesToString(getSize())})'),
          initiallyExpanded: isInitiallyExpanded,
          children: _files.map((IFile file) => file.render(context)).toList(),
        ),
      ),
    );
  }

  @override
  Widget build(BuildContext context) => render(context);

  @override
  String accept(IVisitor visitor) => visitor.visitDirectory(this);
}

Formatting extensions

定义了一个扩展方法 indentAndAddNewLine,在字符串的开头添加 nTab 个制表符,在末尾添加一个新行符。

extension FormattingExtension on String {
  String indentAndAddNewLine(int nTabs) => '${'\t' * nTabs}$this\n';
}

IVisitor

定义了所有特定访问者应实现的方法的接口。

abstract interface class IVisitor {
  String getTitle();
  String visitDirectory(Directory directory);
  String visitAudioFile(AudioFile file);
  String visitImageFile(ImageFile file);
  String visitTextFile(TextFile file);
  String visitVideoFile(VideoFile file);
}

Concrete visitors

HumanReadableVisitor - 实现了提供每种文件类型的文件信息的特定访问者,以人类可读格式。

class HumanReadableVisitor implements IVisitor {
  const HumanReadableVisitor();

  @override
  String getTitle() => 'Export as text';

  @override
  String visitAudioFile(AudioFile file) {
    final fileInfo = <String, String>{
      'Type': 'Audio',
      'Album': file.albumTitle,
      'Extension': file.fileExtension,
      'Size': FileSizeConverter.bytesToString(file.getSize()),
    };

    return _formatFile(file.title, fileInfo);
  }

  @override
  String visitDirectory(Directory directory) {
    final buffer = StringBuffer();

    for (final file in directory.files) {
      buffer.write(file.accept(this));
    }

    return buffer.toString();
  }

  @override
  String visitImageFile(ImageFile file) {
    final fileInfo = <String, String>{
      'Type': 'Image',
      'Resolution': file.resolution,
      'Extension': file.fileExtension,
      'Size': FileSizeConverter.bytesToString(file.getSize()),
    };

    return _formatFile(file.title, fileInfo);
  }

  @override
  String visitTextFile(TextFile file) {
    final fileContentPreview = file.content.length > 30
        ? '${file.content.substring(0, 30)}...'
        : file.content;

    final fileInfo = <String, String>{
      'Type': 'Text',
      'Preview': fileContentPreview,
      'Extension': file.fileExtension,
      'Size': FileSizeConverter.bytesToString(file.getSize()),
    };

    return _formatFile(file.title, fileInfo);
  }

  @override
  String visitVideoFile(VideoFile file) {
    final fileInfo = <String, String>{
      'Type': 'Video',
      'Directed by': file.directedBy,
      'Extension': file.fileExtension,
      'Size': FileSizeConverter.bytesToString(file.getSize()),
    };

    return _formatFile(file.title, fileInfo);
  }

  String _formatFile(String title, Map<String, String> fileInfo) {
    final buffer = StringBuffer();

    buffer.write('$title:\n');

    for (final entry in fileInfo.entries) {
      buffer.write('${entry.key}: ${entry.value}'.indentAndAddNewLine(2));
    }

    return buffer.toString();
  }
}

XmlVisitor - 实现了提供每种文件类型的文件信息的特定访问者,以 XML 格式。

class XmlVisitor implements IVisitor {
  const XmlVisitor();

  @override
  String getTitle() => 'Export as XML';

  @override
  String visitAudioFile(AudioFile file) {
    final fileInfo = <String, String>{
      'title': file.title,
      'album': file.albumTitle,
      'extension': file.fileExtension,
      'size': FileSizeConverter.bytesToString(file.getSize()),
    };

    return _formatFile('audio', fileInfo);
  }

  @override
  String visitDirectory(Directory directory) {
    final isRootDirectory = directory.level == 0;
    final buffer = StringBuffer();

    if (isRootDirectory) buffer.write('<files>\n');

    for (final file in directory.files) {
      buffer.write(file.accept(this));
    }

    if (isRootDirectory) buffer.write('</files>\n');

    return buffer.toString();
  }

  @override
  String visitImageFile(ImageFile file) {
    final fileInfo = <String, String>{
      'title': file.title,
      'resolution': file.resolution,
      'extension': file.fileExtension,
      'size': FileSizeConverter.bytesToString(file.getSize()),
    };

    return _formatFile('image', fileInfo);
  }

  @override
  String visitTextFile(TextFile file) {
    final fileContentPreview = file.content.length > 30
        ? '${file.content.substring(0, 30)}...'
        : file.content;

    final fileInfo = <String, String>{
      'title': file.title,
      'preview': fileContentPreview,
      'extension': file.fileExtension,
      'size': FileSizeConverter.bytesToString(file.getSize()),
    };

    return _formatFile('text', fileInfo);
  }

  @override
  String visitVideoFile(VideoFile file) {
    final fileInfo = <String, String>{
      'title': file.title,
      'directed_by': file.directedBy,
      'extension': file.fileExtension,
      'size': FileSizeConverter.bytesToString(file.getSize()),
    };

    return _formatFile('video', fileInfo);
  }

  String _formatFile(String type, Map<String, String> fileInfo) {
    final buffer = StringBuffer();

    buffer.write('<$type>'.indentAndAddNewLine(2));

    for (final entry in fileInfo.entries) {
      buffer.write(
        '<${entry.key}>${entry.value}</${entry.key}>'.indentAndAddNewLine(4),
      );
    }

    buffer.write('</$type>'.indentAndAddNewLine(2));

    return buffer.toString();
  }
}

Example

首先,准备了一个 markdown 文件,并提供为模式的描述:

example_markdown.gif

VisitorExample 小部件包含 buildMediaDirectory() 方法,该方法构建示例的文件结构。 它还包含不同访问者的列表,并将其提供给 FilesVisitorSelection 小部件,其中通过触发 setSelectedVisitorIndex() 方法选择特定访问者的索引。

class VisitorExample extends StatefulWidget {
  const VisitorExample();

  @override
  _VisitorExampleState createState() => _VisitorExampleState();
}

class _VisitorExampleState extends State<VisitorExample> {
  final visitorsList = const [HumanReadableVisitor(), XmlVisitor()];

  late final IFile _rootDirectory;
  var _selectedVisitorIndex = 0;

  @override
  void initState() {
    super.initState();

    _rootDirectory = _buildMediaDirectory();
  }

  IFile _buildMediaDirectory() {
    final musicDirectory = Directory(title: 'Music', level: 1)
      ..addFile(
        const AudioFile(
          title: 'Darude - Sandstorm',
          albumTitle: 'Before the Storm',
          fileExtension: 'mp3',
          size: 2612453,
        ),
      )
      ..addFile(
        const AudioFile(
          title: 'Toto - Africa',
          albumTitle: 'Toto IV',
          fileExtension: 'mp3',
          size: 3219811,
        ),
      )
      ..addFile(
        const AudioFile(
          title: 'Bag Raiders - Shooting Stars',
          albumTitle: 'Bag Raiders',
          fileExtension: 'mp3',
          size: 3811214,
        ),
      );

    final moviesDirectory = Directory(title: 'Movies', level: 1)
      ..addFile(
        const VideoFile(
          title: 'The Matrix',
          directedBy: 'The Wachowskis',
          fileExtension: 'avi',
          size: 951495532,
        ),
      )
      ..addFile(
        const VideoFile(
          title: 'Pulp Fiction',
          directedBy: 'Quentin Tarantino',
          fileExtension: 'mp4',
          size: 1251495532,
        ),
      );

    final catPicturesDirectory = Directory(title: 'Cats', level: 2)
      ..addFile(
        const ImageFile(
          title: 'Cat 1',
          resolution: '640x480px',
          fileExtension: 'jpg',
          size: 844497,
        ),
      )
      ..addFile(
        const ImageFile(
          title: 'Cat 2',
          resolution: '1280x720px',
          fileExtension: 'jpg',
          size: 975363,
        ),
      )
      ..addFile(
        const ImageFile(
          title: 'Cat 3',
          resolution: '1920x1080px',
          fileExtension: 'png',
          size: 1975363,
        ),
      );

    final picturesDirectory = Directory(title: 'Pictures', level: 1)
      ..addFile(catPicturesDirectory)
      ..addFile(
        const ImageFile(
          title: 'Not a cat',
          resolution: '2560x1440px',
          fileExtension: 'png',
          size: 2971361,
        ),
      );

    final mediaDirectory = Directory(
      title: 'Media',
      level: 0,
      isInitiallyExpanded: true,
    )
      ..addFile(musicDirectory)
      ..addFile(moviesDirectory)
      ..addFile(picturesDirectory)
      ..addFile(Directory(title: 'New Folder', level: 1))
      ..addFile(
        const TextFile(
          title: 'Nothing suspicious there',
          content: 'Just a normal text file without any sensitive information.',
          fileExtension: 'txt',
          size: 430791,
        ),
      )
      ..addFile(
        const TextFile(
          title: 'TeamTrees',
          content:
              'Team Trees, also known as #teamtrees, is a collaborative fundraiser that managed to raise 20 million U.S. dollars before 2020 to plant 20 million trees.',
          fileExtension: 'txt',
          size: 1042,
        ),
      );

    return mediaDirectory;
  }

  void _setSelectedVisitorIndex(int? index) {
    if (index == null) return;

    setState(() => _selectedVisitorIndex = index);
  }

  void _showFilesDialog() {
    final selectedVisitor = visitorsList[_selectedVisitorIndex];
    final filesText = _rootDirectory.accept(selectedVisitor);

    showDialog<void>(
      context: context,
      barrierDismissible: false,
      builder: (_) => FilesDialog(filesText: filesText),
    );
  }

  @override
  Widget build(BuildContext context) {
    return ScrollConfiguration(
      behavior: const ScrollBehavior(),
      child: SingleChildScrollView(
        padding: const EdgeInsets.symmetric(
          horizontal: LayoutConstants.paddingL,
        ),
        child: Column(
          children: [
            FilesVisitorSelection(
              visitorsList: visitorsList,
              selectedIndex: _selectedVisitorIndex,
              onChanged: _setSelectedVisitorIndex,
            ),
            PlatformButton(
              materialColor: Colors.black,
              materialTextColor: Colors.white,
              onPressed: _showFilesDialog,
              text: 'Export files',
            ),
            const SizedBox(height: LayoutConstants.spaceL),
            _rootDirectory.render(context),
          ],
        ),
      ),
    );
  }
}

当通过 showFilesDialog() 方法导出文件信息并在模态框中提供时,示例小部件不关心具体选择的访问者, 只要它实现了 IVisitor 接口。选定的访问者只是通过将其作为参数传递给 accept() 方法来应用于整个文件结构, 因此检索格式化的文件结构文本并将其提供给打开的 FilesDialog 模态框。

example.gif

如你在示例中看到的,通过选择特定的访问者(导出为文本或XML选项),文件结构以相应的文本格式导出并提供给用户。

访问者设计模式及其示例实现的所有代码更改都可以在这里找到。

要看到模式的实际操作,请查看交互式访问者示例