JS 鼠标框选(页面选择)时返回对应的 HTML 或文本内容

624 阅读10分钟

JS 鼠标框选(页面选择)时返回对应的 HTML 或文案内容

一、需求背景

1、项目需求

当用户进行鼠标框选选择了页面上的内容时,把选择的内容进行上报。

2、需求解析

虽然这需求就一句话的事,但是很显然,没那么简单...

因为鼠标框选说起来简单,就是选择的内容,但是这包含很多中情况,比如:只选择文案、选择图片、选择输入框、输入框中的内容选择、iframe、等。

简单总结,分为以下几点:

  1. 选择文案时
  2. 选择图片、svgiframevideoaudio 等标签时
  3. 选择 inputselecttextarea 等标签时
  4. 选择 inputtextarea 标签内容时
  5. 选择类似   字符时
  6. 键盘全选时
  7. 鼠标右键选择
  8. 以上各模块结合时
  9. 当包含标签的时候,返回 html 结构,只有文本时返回文本内容

二、技术要点

鼠标框选包含以下几点:

  1. debounce 防抖
  2. addEventListener 事件监听
  3. Range 对象
  4. Selection 对象

1、debounce

老生常谈的技术点了,这里不能用节流,因为肯定不能你鼠标选择的时候,隔一段时间返回一段内容,肯定是选择之后一起返回。

这里用 debounce 主要也是用在事件监听和事件处理上。

2、addEventListener

事件监听,因为鼠标选择,不仅仅是鼠标按下到鼠标抬起,还包括双击、右键、全选。

需要使用事件监听对事件作处理。

3、Range

Range 接口表示一个包含节点与文本节点的一部分的文档片段。

Range 是浏览器原生的对象。

image

3.1. 创建 Range 实例,并设置起始位置

<body>
  <ul>
    <li>Vite</li>
    <li>Vue</li>
    <li>React</li>
    <li>VitePress</li>
    <li>NaiveUI</li>
  </ul>
</body>
<script>
  // 创建 Range 对象
  const range = new Range()
  const liDoms = document.querySelectorAll("li");
  // Range 起始位置在 li 2
  range.setStartBefore(liDoms[1]);
  // Range 结束位置在 li 3
  range.setEndAfter(liDoms[2]);
  // 获取 selection 对象
  const selection = window.getSelection();
  // 添加光标选择的范围
  selection.addRange(range);
</script>

image

可以看到,选择内容为第二行和第三行

3.1.1 浏览器兼容情况

image

3.2. Range 属性

  1. startContainer:起始节点。

  2. startOffset:起始节点偏移量。

  3. endContainer:结束节点。

  4. endOffset:结束节点偏移量。

  5. collapsed:范围的开始和结束是否为同一点。

  6. commonAncestorContainer:返回完整包含 startContainerendContainer 的最深一级的节点。

3.2.1. 用我们上面创建的实例来看下 range 属性的值

image

3.2.2. 如果我们只选择文本内容时

只选择 li 中的 itePres

image

可以看出 range 属性对应的值

image

3.3. Range 方法

  1. cloneContents():复制范围内容,并将复制的内容作为 DocumentFragment 返回。

  2. cloneRange():创建一个具有相同起点/终点的新范围, 非引用,可以随意改变,不会影响另一方。

  3. collapse(toStart):如果 toStart=true 则设置 end=start,否则设置 start=end,从而折叠范围。

  4. compareBoundaryPoints(how, sourceRange):两个范围边界点进行比较,返回一个数字 -1、0、1。

  5. comparePoint(referenceNode, offset):返回-1、0、1具体取决于 是 referenceNode 在 之前、相同还是之后。

  6. createContextualFragment(tagString):返回一个 DocumentFragment

  7. deleteContents():删除框选的内容。

  8. extractContents():从文档中删除范围内容,并将删除的内容作为 DocumentFragment 返回。

  9. getBoundingClientRect():和 dom 一样,返回 DOMRect 对象。

  10. getClientRects():返回可迭代的对象序列 DOMRect

  11. insertNode(node):在范围的起始处将 node 插入文档。

  12. intersectsNode(referenceNode):判断与给定的 node 是否相交。

  13. selectNode(node):设置范围以选择整个 node

  14. selectNodeContents(node):设置范围以选择整个 node 的内容。

  15. setStart(startNode, startOffset):设置起点。

  16. setEnd(endNode, endOffset):设置终点。

  17. setStartBefore(node):将起点设置在 node 前面。

  18. setStartAfter(node):将起点设置在 node 后面。

  19. setEndBefore(node):将终点设置为 node 前面。

  20. setEndAfter(node):将终点设置为 node 后面。

  21. surroundContents(node):使用 node 将所选范围内容包裹起来。

3.4. 创建 Range 的方法

3.4.1. Document.createRange
const range = document.createRange();
3.4.2. Selection 的 getRangeAt() 方法
const range = window.getSelection().getRangeAt(0)
3.4.3. caretRangeFromPoint() 方法
if (document.caretRangeFromPoint) {
    range = document.caretRangeFromPoint(e.clientX, e.clientY);
}
3.4.4. Range() 构造函数
const range = new Range()

3.5. Range 兼容性

image

4、Selection

Selection 对象表示用户选择的文本范围或插入符号的当前位置。它代表页面中的文本选区,可能横跨多个元素。

4.1. 获取文本对象

window.getSelection()

image

image

4.2. Selection 术语

4.2.1. 锚点 (anchor)

锚指的是一个选区的起始点(不同于 HTML 中的锚点链接)。当我们使用鼠标框选一个区域的时候,锚点就是我们鼠标按下瞬间的那个点。在用户拖动鼠标时,锚点是不会变的。

4.2.2. 焦点 (focus)

选区的焦点是该选区的终点,当你用鼠标框选一个选区的时候,焦点是你的鼠标松开瞬间所记录的那个点。随着用户拖动鼠标,焦点的位置会随着改变。

4.2.3. 范围 (range)

范围指的是文档中连续的一部分。一个范围包括整个节点,也可以包含节点的一部分,例如文本节点的一部分。用户通常下只能选择一个范围,但是有的时候用户也有可能选择多个范围。

4.2.4. 可编辑元素 (editing host)

一个用户可编辑的元素(例如一个使用 contenteditableHTML 元素,或是在启用了 designModeDocument 的子元素)。

4.3. Selection 的属性

首先要清楚,选择的起点称为锚点(anchor),终点称为焦点(focus)。

  1. anchorNode:选择的起始节点。

  2. anchorOffset:选择开始的 anchorNode 中的偏移量。

  3. focusNode:选择的结束节点。

  4. focusOffset:选择开始处 focusNode 的偏移量。

  5. isCollapsed:如果未选择任何内容(空范围)或不存在,则为 true

  6. rangeCount:选择中的范围数,之前说过,除 Firefox 外,其他浏览器最多为1。

  7. type:类型:NoneCaretRange

4.4. Selection 方法

  1. addRange(range): 将一个 Range 对象添加到当前选区。

  2. collapse(node, offset): 将选区折叠到指定的节点和偏移位置。

  3. collapseToEnd(): 将选区折叠到当前选区的末尾。

  4. collapseToStart(): 将选区折叠到当前选区的起始位置。

  5. containsNode(node, partlyContained): 判断选区是否包含指定的节点,可以选择是否部分包含。

  6. deleteFromDocument(): 从文档中删除选区内容。

  7. empty(): 从选区中移除所有范围(同 `removeAllRanges()``,已废弃)。

  8. extend(node, offset): 将选区的焦点节点扩展到指定的节点和偏移位置。

  9. getRangeAt(index): 返回选区中指定索引处的 Range 对象。

  10. removeAllRanges(): 移除所有选区中的范围。

  11. removeRange(range): 从选区中移除指定的 Range 对象。

  12. selectAllChildren(node): 选中指定节点的所有子节点。

  13. setBaseAndExtent(anchorNode, anchorOffset, focusNode, focusOffset): 设置选区的起始和结束节点及偏移位置。

  14. setPosition(node, offset)collapse 的别名

4.5. Selection 兼容性

image

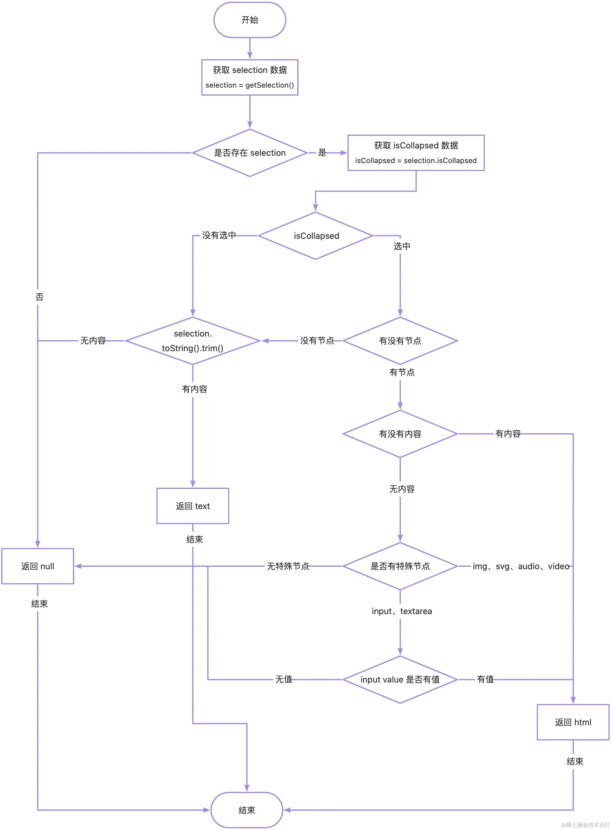
三、项目实现

1、实现思路

  1. 先获取选择的内容,开发 getSelectContent 函数
  2. 对获取的内容进行判断,是否存在 selection 实例,没有直接返回 null
  3. 判断 selection 实例的 isCollapsed 属性
    • 没有选中,对 selection 进行 toString().trim() 操作,判断内容
      • 有内容,直接返回 text 类型
      • 无内容,返回 null
    • 有选中,则判断内容
  4. 判断选中的内容有没有节点
    • 没有节点,则和没有选中一样处理,进行 toString().trim() 操作,判断内容
      • 有内容,直接返回 text 类型
      • 无内容,返回 null
    • 有节点,进行 toString().trim() 操作,判断内容
      • 没有内容,判断是否有特殊节点
        • 'iframe', 'svg', 'img', 'audio', 'video' 节点,返回 html 类型
        • 'input', 'textarea', 'select',判断 value 值,是否存在
          • 存在:返回 html 类型
          • 不存在:返回 null
        • 没有特殊节点,返回 null
      • 有内容,返回 html 类型
  5. 对鼠标 mousedownmouseup 事件和 selectionchangecontextmenudblclick 事件进行监听,触发 getSelectContent 函数
  6. 在需要的地方进行 debounce 防抖处理

2、简易流程图

image

2、Debounce 方法实现

2.1. JS

function debounce (fn, time = 500) {
  let timeout = null; // 创建一个标记用来存放定时器的返回值
  return function () {
    clearTimeout(timeout) // 每当触发时,把前一个 定时器 clear 掉
    timeout = setTimeout(() => { // 创建一个新的 定时器,并赋值给 timeout
      fn.apply(this, arguments)
    }, time)
  }
}

2.2. TS

/**
 * debounce 函数类型
 */
type DebouncedFunction<F extends (...args: any[]) => any> = (...args: Parameters<F>) => void
/**
 * debounce 防抖函数
 * @param {Function} func 函数
 * @param {number} wait 等待时间
 * @param {false} immediate 是否立即执行
 * @returns {DebouncedFunction}
 */
function debounce<F extends (...args: any[]) => any>(
  func: F,
  wait = 500,
  immediate = false
): DebouncedFunction<F> {
  let timeout: ReturnType<typeof setTimeout> | null
  return function (this: ThisParameterType<F>, ...args: Parameters<F>) {
    // eslint-disable-next-line @typescript-eslint/no-this-alias
    const context = this
    const later = function () {
      timeout = null
      if (!immediate) {
        func.apply(context, args)
      }
    }
    const callNow = immediate && !timeout
    if (timeout) {
      clearTimeout(timeout)
    }
    timeout = setTimeout(later, wait)
    if (callNow) {
      func.apply(context, args)
    }
  }
}

3、获取选择的文本/html 元素

3.1. 获取文本/html 元素

nterface IGetSelectContentProps {
  type: 'html' | 'text'
  content: string
}
/**
 * 获取选择的内容
 * @returns {null | IGetSelectContentProps} 返回选择的内容
 */
const getSelectContent = (): null | IGetSelectContentProps => {
  const selection = window.getSelection()
  if (selection) {
    // 1. 是焦点在 input 输入框
    // 2. 没有选中
    // 3. 选择的是输入框
    if (selection.isCollapsed) {
      return selection.toString().trim().length
        ? {
            type: 'text',
            content: selection.toString().trim()
          }
        : null
    }
    // 获取选择范围
    const range = selection.getRangeAt(0)
    // 获取选择内容
    const rangeClone = range.cloneContents()
    // 判断选择内容里面有没有节点
    if (rangeClone.childElementCount > 0) {
      // 创建 div 标签
      const container = document.createElement('div')
      // div 标签 append 复制节点
      container.appendChild(rangeClone)
      // 如果复制的内容长度为 0
      if (!selection.toString().trim().length) {
        // 判断是否有选择特殊节点
        const isSpNode = hasSpNode(container)
        return isSpNode
          ? {
              type: 'html',
              content: container.innerHTML
            }
          : null
      }
      return {
        type: 'html',
        content: container.innerHTML
      }
    } else {
      return selection.toString().trim().length
        ? {
            type: 'text',
            content: selection.toString().trim()
          }
        : null
    }
  } else {
    return null
  }
}
/**
 * 判断是否包含特殊元素
 * @param {Element} parent 父元素
 * @returns {boolean} 是否包含特殊元素
 */
const hasSpNode = (parent: Element): boolean => {
  const nodeNameList = ['iframe', 'svg', 'img', 'audio', 'video']
  const inpList = ['input', 'textarea', 'select']
  return Array.from(parent.children).some((node) => {
    if (nodeNameList.includes(node.nodeName.toLocaleLowerCase())) return true
    if (
      inpList.includes(node.nodeName.toLocaleLowerCase()) &&
      (node as HTMLInputElement).value.trim().length
    )
      return true
    if (node.children) {
      return hasSpNode(node)
    }
    return false
  })
}

3.2. 只需要文本

/**
 * 获取框选的文案内容
 * @returns {string} 返回框选的内容
 */
const getSelectTextContent = (): string => {
  const selection = window.getSelection()
  return selection?.toString().trim() || ''
}

4、添加事件监听

// 是否时鼠标点击动作
let selectionchangeMouseTrack: boolean = false
const selectionChangeFun = debounce(() => {
  const selectContent = getSelectContent()
  console.log('selectContent', selectContent)
  // todo... 处理上报
  selectionchangeMouseTrack = false
})
// 添加 mousedown 监听事件
document.addEventListener('mousedown', () => {
  selectionchangeMouseTrack = true
})
// 添加 mouseup 监听事件
document.addEventListener(
  'mouseup',
  debounce(() => {
    selectionChangeFun()
  }, 100)
)
// 添加 selectionchange 监听事件
document.addEventListener(
  'selectionchange',
  debounce(() => {
    if (selectionchangeMouseTrack) return
    selectionChangeFun()
  })
)
// 添加 dblclick 监听事件
document.addEventListener('dblclick', () => {
  selectionChangeFun()
})
// 添加 contextmenu 监听事件
document.addEventListener(
  'contextmenu',
  debounce(() => {
    selectionChangeFun()
  })
)

也可以进行封装

/**
 * addEventlistener function 类型
 */
export interface IEventHandlerProps {
  [eventName: string]: EventListenerOrEventListenerObject
}

let selectionchangeMouseTrack: boolean = false
const eventHandlers: IEventHandlerProps = {
  // 鼠标 down 事件
  mousedown: () => {
    selectionchangeMouseTrack = true
  },
  // 鼠标 up 事件
  mouseup: debounce(() => selectionChangeFun(), 100),
  // 选择事件
  selectionchange:  debounce(() => {
    if (selectionchangeMouseTrack) return
    selectionChangeFun()
  }),
  // 双击事件
  dblclick: () => selectionChangeFun(),
  // 右键事件
  contextmenu: debounce(() => selectionChangeFun())
}
Object.keys(eventHandlers).forEach((event) => {
  document.addEventListener(event, eventHandlers[event])
})

5、返回内容

5.1. 纯文本内容

image

5.2. html 格式

image

6. 完整 JS 代码

function debounce (fn, time = 500) {
  let timeout = null; // 创建一个标记用来存放定时器的返回值
  return function () {
    clearTimeout(timeout) // 每当触发时,把前一个 定时器 clear 掉
    timeout = setTimeout(() => { // 创建一个新的 定时器,并赋值给 timeout
      fn.apply(this, arguments)
    }, time)
  }
}

let selectionchangeMouseTrack = false
document.addEventListener('mousedown', (e) => {
  selectionchangeMouseTrack = true
  console.log('mousedown', e)
})
document.addEventListener('mouseup', debounce((e) => {
  console.log('mouseup', e)
  selectionChangeFun()
}, 100))
document.addEventListener('selectionchange', debounce((e) => {
  console.log('selectionchange', e)
  if (selectionchangeMouseTrack) return
  selectionChangeFun()
}))
document.addEventListener('dblclick', (e) => {
  console.log('dblclick', e)
  selectionChangeFun()
})
document.addEventListener('contextmenu',debounce(() => {
  selectionChangeFun()
}))

const selectionChangeFun = debounce(() => {
  const selectContent = getSelectContent()
  selectionchangeMouseTrack = false
  console.log('selectContent', selectContent)
})

const getSelectContent = () => {
  const selection = window.getSelection();
  if (selection) {
    // 1. 是焦点在 input 输入框
    // 2. 没有选中
    // 3. 选择的是输入框
    if (selection.isCollapsed) {
      return selection.toString().trim().length ? {
        type: 'text',
        content: selection.toString().trim()
      } : null
    }
    // 获取选择范围
    const range = selection.getRangeAt(0);
    // 获取选择内容
    const rangeClone = range.cloneContents()
    // 判断选择内容里面有没有节点
    if (rangeClone.childElementCount > 0) {
      const container = document.createElement('div');
      container.appendChild(rangeClone);
      if (!selection.toString().trim().length) {
        const hasSpNode = getSpNode(container)
        return hasSpNode ? {
          type: 'html',
          content: container.innerHTML
        } : null
      }
      return {
        type: 'html',
        content: container.innerHTML
      }
    } else {
      return selection.toString().trim().length ? {
        type: 'text',
        content: selection.toString().trim()
      } : null
    }
  } else {
    return null
  }
}

const getSpNode = (parent) => {
  const nodeNameList = ['iframe', 'svg', 'img', 'audio', 'video']
  const inpList = ['input', 'textarea', 'select']
  return Array.from(parent.children).some((node) => {
    if (nodeNameList.includes(node.nodeName.toLocaleLowerCase())) return true
    if (inpList.includes(node.nodeName.toLocaleLowerCase()) && node.value.trim().length) return true
    if (node.children) {
      return getSpNode(node)
    }
    return false
  })
}

7. 线上预览

四、总结

  1. 鼠标框选上报能监控用户在页面的行为,能为后续的数据分析等提供便利

  2. 基于 JS 中的 SelectionRange 实现的,使用原生 JS

  3. 涉及到的操作比较多,包含键盘、鼠标右键、全选等

  4. 能对框选的内容进行分类,区别 htmltext,更方便的看出用户选择了哪些内容

引用