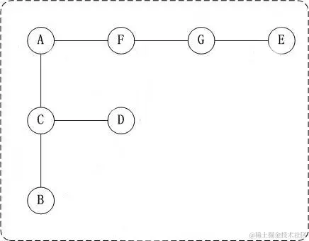
以下图为例构建二叉树

代码实现
class TreeNode:
def __init__(self) -> None:
self.left:TreeNode = None
self.right:TreeNode = None
self.value = ""
pass
A = TreeNode()
A.value = "A"
B = TreeNode()
B.value = "B"
C = TreeNode()
C.value = "C"
D = TreeNode()
D.value = "D"
E = TreeNode()
E.value = "E"
F = TreeNode()
F.value = "F"
G = TreeNode()
G.value = "G"
A.left = C
A.right = F
C.left = B
C.right = D
F.right = G
G.right = E
def printPreoderTree(root:TreeNode):
if root == None:
return
print(root.value)
printPreoderTree(root.left)
printPreoderTree(root.right)
def printInoderTree(root:TreeNode):
if root == None:
return
printInoderTree(root.left)
print(root.value)
printInoderTree(root.right)
def printAfteroderTree(root:TreeNode):
if root == None:
return
printAfteroderTree(root.left)
printAfteroderTree(root.right)
print(root.value)
print("-----前序-----")
printPreoderTree(A)
print("-----中序-----")
printInoderTree(A)
print("-----后序-----")
printAfteroderTree(A)
打印结果
-----前序-----
A
C
B
D
F
G
E
-----中序-----
B
C
D
A
F
G
E
-----后序-----
B
D
C
E
G
F
A