切片实现大文件上传

1,750 阅读7分钟

需求

上传大文件到minio

分析

查询资料有方案如下:

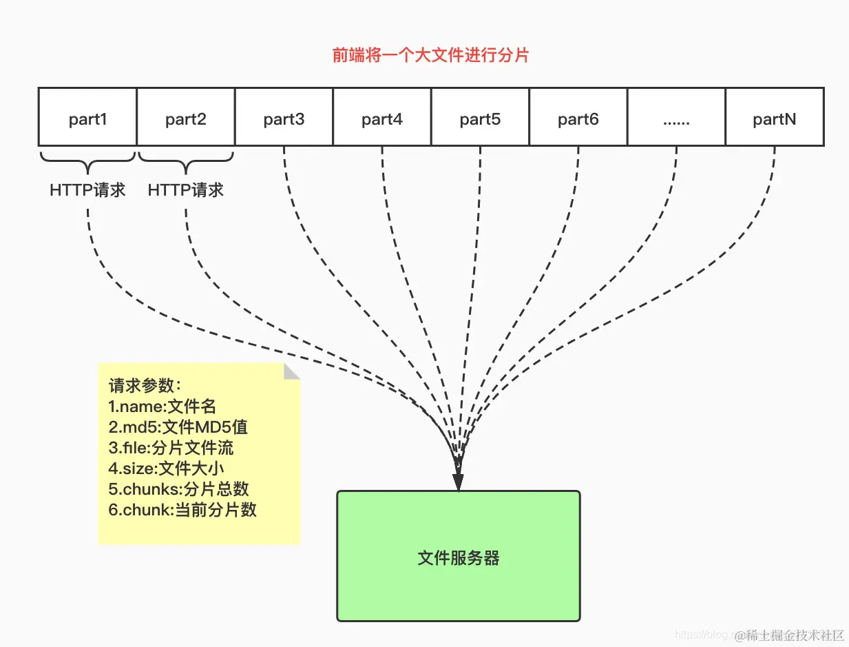
一、切片上传

前端将大文件进行分片,例如一个50MB的文件,分成10片,每个片5MB。然后发10个HTTP请求,将这10个分片数据发送给后端,后端根据分片的下标和Size来往磁盘文件的不同位置写入分片数据,10个分片全部写完后即得到一个完整的文件。

二、ossutil

ossutil支持通过Windows、Linux和macOS系统以命令行方式管理OSS数据。

使用ossutil的话就需要考虑如何集成到后端系统,如何监控的问题,故最终选择切片上传

实现

流程设计

1715931100028.png

image.png

image.png

接口划分

1.获取上传文件接口

/**
 * 获取上传文件
 */
@ApiLog(value = "获取上传文件")
@ApiOperation(value = "获取上传文件")
@GetMapping("/getUploadingFile/{fileMD5}")
@ApiOperationSupport(order = 1)
public R getUploadingFile(@PathVariable String fileMD5) {
   if (StringUtils.isBlank(fileMD5)) {
      throw new ServiceException("未传文件MD5值");
   }
   HashMap<String, Object> redisMap = (HashMap<String, Object>)redisTemplate.opsForHash().entries(fileMD5);
   if (redisMap != null && redisMap.size() > 0) {
      FileUploadInfo fileUploadInfo = getFileUploadInfo(redisMap);
      // 查询上传后的分片数据
      MinioClient minioClient = ossBuilder.minioClient();
      fileUploadInfo.setChunkUploadedList(MinioUtils.getChunkByFileMD5(minioClient, fileUploadInfo.getFileName(), fileUploadInfo.getUploadId(), "oa-cloud"));
      return R.data(fileUploadInfo);
   }
   return R.fail("未找到上传文件");
}

2.检验文件是否存在

/**
 * 校验文件是否存在
 *
 * @param md5 String
 * @return ResponseResult<Object>
 */
@GetMapping("/multipart/check")
@ApiOperation(value = "校验文件是否存在")
@ApiOperationSupport(order = 2)
public R checkFileUploadedByMd5(@RequestParam("md5") String md5) {
   if (StringUtils.isEmpty(md5)) {
      throw new ServiceException("访问参数无效");
   }
   return getByFileMD5(md5);
}

3.分片初始化

/**
 * 分片初始化
 *
 * @param fileUploadInfo 文件信息
 * @return ResponseResult<Object>
 */
@PostMapping("/multipart/init")
@ApiOperation(value = "分片初始化")
@ApiOperationSupport(order = 3)
public R initMultiPartUpload(@RequestBody FileUploadInfo fileUploadInfo) {
   return R.data(init(fileUploadInfo));
}

4.完成上传

/**
 * 完成上传
 *
 * @param fileUploadInfo 文件信息
 * @return ResponseResult<Object>
 */
@PostMapping("/multipart/merge")
@ApiOperation(value = "完成上传")
@ApiOperationSupport(order = 4)
public R completeMultiPartUpload(@RequestBody FileUploadInfo fileUploadInfo) {
   //合并文件
   String url = mergeMultipartUpload(fileUploadInfo);
   //获取上传文件地址
   if (StringUtils.isNotBlank(url)) {
      return R.data(url);
   }
   throw new ServiceException("上传失败");
}

5.上传文件

@PostMapping("/multipart/uploadScreenshot")
@ApiOperation(value = "上传切片文件")
@ApiOperationSupport(order = 5)
@SneakyThrows
public R uploaduploadScreenshot(@RequestPart("photos") MultipartFile[] photos,
                        @RequestParam("buckName") String buckName) {

   for (MultipartFile photo : photos) {
      if (!photo.isEmpty()) {
         BladeFile bladeFile = ossBuilder.template().putFile(photo.getOriginalFilename(), photo.getInputStream());
      }
   }
   return R.status(true);
}

6.提出来的service方法

public String mergeMultipartUpload(FileUploadInfo fileUploadInfo) {
   HashMap<String, Object> redisMap = (HashMap<String, Object>)redisTemplate.opsForHash().entries(fileUploadInfo.getFileMd5());
   FileUploadInfo redisFileUploadInfo = getFileUploadInfo(redisMap);
   if (redisFileUploadInfo != null) {
      fileUploadInfo.setFileName(redisFileUploadInfo.getFileName());
   }
   MinioClient minioClient = ossBuilder.minioClient();
   boolean result = MinioUtils.mergeMultipartUpload(minioClient, fileUploadInfo.getFileName(), fileUploadInfo.getUploadId(), "oa-cloud");
   //合并成功
   if (result) {
      //存入数据库
      ShotFile files = saveMergeFileToDB(fileUploadInfo);
      redisTemplate.delete(fileUploadInfo.getFileMd5());
      return files.getFileUrl();
   }
   return null;
}

private ShotFile saveMergeFileToDB(FileUploadInfo fileUploadInfo) {
   String suffix = fileUploadInfo.getFileName().substring(fileUploadInfo.getFileName().lastIndexOf("."));
   Date date = DateUtil.date();
   String today = DateUtil.format(date, "yyyyMMdd");
   String url = oss + "/" + fileUploadInfo.getFileName();
   //存入数据库
   ShotFile files = new ShotFile();
   BeanUtils.copyProperties(fileUploadInfo, files);
   files.setFileUrl(url);
   shotFileMapper.insert(files);
   return files;
}
private ShotFile saveFileToDB(FileUploadInfo fileUploadInfo) {
   String suffix = fileUploadInfo.getFileName().substring(fileUploadInfo.getFileName().lastIndexOf("."));
   Date date = DateUtil.date();
   String today = DateUtil.format(date, "yyyyMMdd");
   String url = oss + shot_path + "/" + today + "/" +fileUploadInfo.getFileMd5() + suffix;
   //存入数据库
   ShotFile files = new ShotFile();
   BeanUtils.copyProperties(fileUploadInfo, files);
   files.setFileUrl(url);
   shotFileMapper.insert(files);
   return files;
}

public R getByFileMD5(String md5) {
   // 从redis获取文件名称和id
   HashMap<String, Object> redisMap = (HashMap<String, Object>)redisTemplate.opsForHash().entries(md5);
   FileUploadInfo fileUploadInfo = getFileUploadInfo(redisMap);
   if (fileUploadInfo != null) {
      // 正在上传,查询上传后的分片数据
      MinioClient minioClient = ossBuilder.minioClient();
      List<Integer> chunkList = MinioUtils.getChunkByFileMD5(minioClient, fileUploadInfo.getFileName(), fileUploadInfo.getUploadId(), "oa-cloud");
      fileUploadInfo.setChunkUploadedList(chunkList);
      //正在上传
      fileUploadInfo.setStatus(2);
      return R.data(fileUploadInfo);
   }
   // 查询数据库是否上传成功
   ShotFile one = shotFileMapper.selectOne(new LambdaQueryWrapper<ShotFile>().eq(ShotFile::getFileMd5, md5));
   if (one != null) {
      FileUploadInfo mysqlsFileUploadInfo = new FileUploadInfo();
      BeanUtils.copyProperties(one, mysqlsFileUploadInfo);
      mysqlsFileUploadInfo.setStatus(1);
      return R.data(mysqlsFileUploadInfo);
   }
   FileUploadInfo result = new FileUploadInfo();
   result.setStatus(0);
   return R.data(result);
}
public Map<String, Object> init(FileUploadInfo fileUploadInfo) {
   HashMap<String, Object> redisGetMap = (HashMap<String, Object>)redisTemplate.opsForHash().entries(fileUploadInfo.getFileMd5());
   FileUploadInfo redisFileUploadInfo = getFileUploadInfo(redisGetMap);
   if (redisFileUploadInfo != null) {
      fileUploadInfo = redisFileUploadInfo;
   }
   // 单文件上传
   if (fileUploadInfo.getChunkNum() == 1) {
      //保存文件
      ShotFile files = saveFileToDB(fileUploadInfo);
      String fileName = files.getFileUrl().substring(files.getFileUrl().lastIndexOf("/") + 1);
      return MinioUtils.getUploadObjectUrl(files.getFileUrl());
   }
   // 分片上传
   else {
      MinioClient minioClient = ossBuilder.minioClient();
      Map<String, Object> map = MinioUtils.initMultiPartUpload(minioClient, fileUploadInfo, fileUploadInfo.getFileName(), fileUploadInfo.getChunkNum(), fileUploadInfo.getContentType(), "oa-cloud");
      String uploadId = (String) map.get("uploadId");
      fileUploadInfo.setUploadId(uploadId);
      HashMap<String, Object> redisMap = new HashMap<>();
      redisMap.put("fileName",fileUploadInfo.getFileName());
      redisMap.put("fileSize",fileUploadInfo.getFileSize());
      redisMap.put("contentType",fileUploadInfo.getContentType());
      redisMap.put("chunkNum",fileUploadInfo.getChunkNum());
      redisMap.put("uploadId",fileUploadInfo.getUploadId());
      redisMap.put("chunkSize",fileUploadInfo.getChunkSize());
      redisMap.put("fileMd5",fileUploadInfo.getFileMd5());
      redisMap.put("fileType",fileUploadInfo.getFileType());
      redisMap.put("chunkUploadedList",fileUploadInfo.getChunkUploadedList());
      redisTemplate.opsForHash().putAll(fileUploadInfo.getFileMd5(),redisMap);
      redisTemplate.expire(fileUploadInfo.getFileMd5(), Duration.ofDays(1));
      return map;
   }
}

7.MinioUtil

package org.springblade.resource.utils;

import cn.hutool.core.text.CharSequenceUtil;
import com.google.common.collect.HashMultimap;
import io.minio.GetPresignedObjectUrlArgs;
import io.minio.ListPartsResponse;
import io.minio.MinioClient;
import io.minio.http.Method;
import io.minio.messages.Part;
import lombok.extern.slf4j.Slf4j;
import org.apache.commons.lang3.StringUtils;
import org.springblade.core.log.exception.ServiceException;
import org.springblade.core.tool.api.R;
import org.springblade.resource.entity.FileUploadInfo;

import java.util.ArrayList;
import java.util.HashMap;
import java.util.List;
import java.util.Map;
import java.util.concurrent.TimeUnit;
import java.util.stream.Collectors;


@Slf4j
public class MinioUtils {

   private CustomMinioClient customMinioClient;

   /**
    * 通过 sha256 获取上传中的分片信息
    *
    * @param objectName 文件全路径名称
    * @param uploadId   返回的uploadId
    * @param bucketName 桶名称
    * @return Mono<Map < String, Object>>
    */
   public static List<Integer> getChunkByFileMD5(MinioClient client, String objectName, String uploadId, String bucketName) {
      log.info("通过 <{}-{}-{}> 查询<minio>上传分片数据", objectName, uploadId, bucketName);
      try {
         // 查询上传后的分片数据
         ListPartsResponse partResult = getCustomMinioClient(client).listMultipart(bucketName, null, objectName, 1000, 0, uploadId, null, null);
         return partResult.result().partList().stream().map(Part::partNumber).collect(Collectors.toList());
      } catch (Exception e) {
         log.error("error message: 查询上传后的分片信息失败、原因:", e);
         return null;
      }
   }

   private static CustomMinioClient getCustomMinioClient(MinioClient client) {
      CustomMinioClient customMinioClient = new CustomMinioClient(client);
      return customMinioClient;
   }

   /**
    * 单文件签名上传
    *
    * @param url 文件全路径名称
    * @return /
    */
   public static Map<String, Object> getUploadObjectUrl(String url) {
      try {
         log.info("tip message: 通过 <{}-{}> 开始单文件上传<minio>", url);
         Map<String, Object> resMap = new HashMap();
         List<String> partList = new ArrayList<>();
         log.info("tip message: 单个文件上传、成功");
         partList.add(url);
         resMap.put("uploadId", "SingleFileUpload");
         resMap.put("urlList", partList);
         return resMap;
      } catch (Exception e) {
         log.error("error message: 单个文件上传失败、原因:", e);
         // 返回 文件上传失败
         return null;
      }
   }

   /**
    * 初始化分片上传
    *
    * @param fileUploadInfo
    * @param objectName     文件全路径名称
    * @param chunkNum       分片数量
    * @param contentType    类型,如果类型使用默认流会导致无法预览
    * @param bucketName     桶名称
    * @return Mono<Map < String, Object>>
    */
   public static Map<String, Object> initMultiPartUpload(MinioClient minioClient, FileUploadInfo fileUploadInfo, String objectName, int chunkNum, String contentType, String bucketName) {
      log.info("tip message: 通过 <{}-{}-{}-{}> 开始初始化<分片上传>数据", objectName, chunkNum, contentType, bucketName);
      Map<String, Object> resMap = new HashMap<>();
      try {
         if (CharSequenceUtil.isBlank(contentType)) {
            contentType = "application/octet-stream";
         }
         HashMultimap<String, String> headers = HashMultimap.create();

         headers.put("Content-Type", contentType);
         CustomMinioClient client = getCustomMinioClient(minioClient);
         //获取uploadId
         String uploadId = null;
         if (StringUtils.isBlank(fileUploadInfo.getUploadId())) {
            uploadId = client.initMultiPartUpload(bucketName, null, objectName, headers, null);
         } else {
            uploadId = fileUploadInfo.getUploadId();
         }

         resMap.put("uploadId", uploadId);

         fileUploadInfo.setUploadId(uploadId);
         fileUploadInfo.setChunkNum(chunkNum);

         List<String> partList = new ArrayList<>();

         Map<String, String> reqParams = new HashMap<>();
         reqParams.put("uploadId", uploadId);
         for (int i = 1; i <= chunkNum; i++) {
            reqParams.put("partNumber", String.valueOf(i));
            String uploadUrl = client.getPresignedObjectUrl(
               GetPresignedObjectUrlArgs.builder()
                  .method(Method.PUT)
                  .bucket(bucketName)
                  .object(objectName)
                  .expiry(1, TimeUnit.DAYS)
                  .extraQueryParams(reqParams)
                  .build());
            partList.add(uploadUrl);
         }
         log.info("tip message: 文件初始化<分片上传>、成功");
         resMap.put("urlList", partList);
         return resMap;
      } catch (Exception e) {
         log.error("error message: 初始化分片上传失败、原因:", e);
         // 返回 文件上传失败
         throw new ServiceException("上传失败");
      }
   }

   /**
    * 分片上传完后合并
    *
    * @param objectName 文件全路径名称
    * @param uploadId   返回的uploadId
    * @param bucketName 桶名称
    * @return boolean
    */
   public static boolean mergeMultipartUpload(MinioClient minioClient ,String objectName, String uploadId, String bucketName) {
      try {
         log.info("tip message: 通过 <{}-{}-{}> 合并<分片上传>数据", objectName, uploadId, bucketName);
         //目前仅做了最大1000分片
         Part[] parts = new Part[1000];
         CustomMinioClient client = getCustomMinioClient(minioClient);
         // 查询上传后的分片数据
         ListPartsResponse partResult = client.listMultipart("oa-cloud", null, objectName, 1000, 0, uploadId, null, null);
         int partNumber = 1;
         for (Part part : partResult.result().partList()) {
            parts[partNumber - 1] = new Part(partNumber, part.etag());
            partNumber++;
         }
         // 合并分片
         client.mergeMultipartUpload(bucketName, null,objectName, uploadId, parts, null, null);

      } catch (Exception e) {
         log.error("error message: 合并失败、原因:", e);
         //TODO删除redis的数据
         return false;
      }
      return true;
   }
}

核心功能

核心功能就是CustomMinioClient的初始化的预签名和合并分片

package org.springblade.resource.utils;


import com.google.common.collect.Multimap;
import io.minio.CreateMultipartUploadResponse;
import io.minio.ListPartsResponse;
import io.minio.MinioClient;
import io.minio.ObjectWriteResponse;
import io.minio.messages.Part;

public class CustomMinioClient extends MinioClient {

    /**
     * 继承父类
     * @param client
     */
    public CustomMinioClient(MinioClient client) {
        super(client);
    }


    /**
     * 初始化分片上传、获取 uploadId
     *
     * @param bucket           String  存储桶名称
     * @param region           String
     * @param object           String   文件名称
     * @param headers          Multimap<String, String> 请求头
     * @param extraQueryParams Multimap<String, String>
     * @return String
     */
    public String initMultiPartUpload(String bucket, String region, String object, Multimap<String, String> headers, Multimap<String, String> extraQueryParams) throws Exception {
        CreateMultipartUploadResponse response = this.createMultipartUpload(bucket, region, object, headers, extraQueryParams);
        return response.result().uploadId();
    }

    /**
     * 合并分片
     *
     * @param bucketName       String   桶名称
     * @param region           String
     * @param objectName       String   文件名称
     * @param uploadId         String   上传的 uploadId
     * @param parts            Part[]   分片集合
     * @param extraHeaders     Multimap<String, String>
     * @param extraQueryParams Multimap<String, String>
     * @return ObjectWriteResponse
     */
    public ObjectWriteResponse mergeMultipartUpload(String bucketName, String region, String objectName, String uploadId, Part[] parts, Multimap<String, String> extraHeaders, Multimap<String, String> extraQueryParams) throws Exception {
        return this.completeMultipartUpload(bucketName, region, objectName, uploadId, parts, extraHeaders, extraQueryParams);
    }

    /**
     * 查询当前上传后的分片信息
     *
     * @param bucketName       String   桶名称
     * @param region           String
     * @param objectName       String   文件名称
     * @param maxParts         Integer  分片数量
     * @param partNumberMarker Integer  分片起始值
     * @param uploadId         String   上传的 uploadId
     * @param extraHeaders     Multimap<String, String>
     * @param extraQueryParams Multimap<String, String>
     * @return ListPartsResponse
     */
    public ListPartsResponse listMultipart(String bucketName, String region, String objectName, Integer maxParts, Integer partNumberMarker, String uploadId, Multimap<String, String> extraHeaders, Multimap<String, String> extraQueryParams) throws Exception {
        return this.listParts(bucketName, region, objectName, maxParts, partNumberMarker, uploadId, extraHeaders, extraQueryParams);
    }


}

问题解决

配合前端实现了接口之后,发现出现了上传接口的性能问题 由于我们使用的是预签名地址,前端采取了直接调用minio的put接口的方式上传文件,但是minio经常报连接错误

首先先考虑优化minio性能

Minio性能优化:解决“A timeout exceeded while waiting to proceed with the request, please reduce your request”问题

调整Minio配置:检查Minio服务器的配置,确保它已配置为处理高并发请求和高数据量。

  • minio.requests.threads:增加此参数的值可以增加处理并发请求的线程数。
  • minio.requests.keepalive:增加此参数的值可以允许服务器保持更多的活动连接。
  • minio.requests.timeout:增加此参数的值可以增加请求的超时时间。

调整参数后,还可以考虑搭建minio集群

但是发现问题还是会出现上传失败的情况

解决浏览器的瓶颈

假设有10个分片,那我们若是直接发10个请求的话,很容易达到浏览器的瓶颈,所以需要前端对请求进行并发处理。

并发处理:这里使用for循环控制并发的初始并发数,然后在 handler 函数里调用自己,这样就控制了并发

重试: retryArr 数组存储每个切片文件请求的重试次数,做累加。比如[1,0,2],就是第0个文件切片报错1次,第2个报错2次。为保证能与文件做对应,const index = formInfo.index; 我们直接从数据中拿之前定义好的index。 若失败后,将失败的请求重新加入队列即可。

删除脏文件问题

上传失败后,或者中断后产生的脏文件需要处理,可以再补充一个清理文件的接口,合并失败或者长时间未响应的时机去清理文件

解决完以上问题,基本就可以使用了,但是考虑到更多的优化,比如上传文件的进度条,进度条的展示问题,等等,遇见再解决吧