SpringMVC

72 阅读8分钟

1.SpringMVC简介和体验

1.1介绍

原生Servlet API开发代码片段

protected void doGet(HttpServletRequest request, HttpServletResponse response) throws ServletException, IOException {  
    String userName = request.getParameter("userName");
    
    System.out.println("userName="+userName);
}

基于SpringMVC开发代码片段

@RequestMapping("/user/login")
public String login(@RequestParam("userName") String userName,Sting password){
    log.debug("userName="+userName);
    //调用业务即可
    return "result";
}
1.2主要作用

简化前端参数接收( 形参列表 )

简化后端数据响应(返回值)

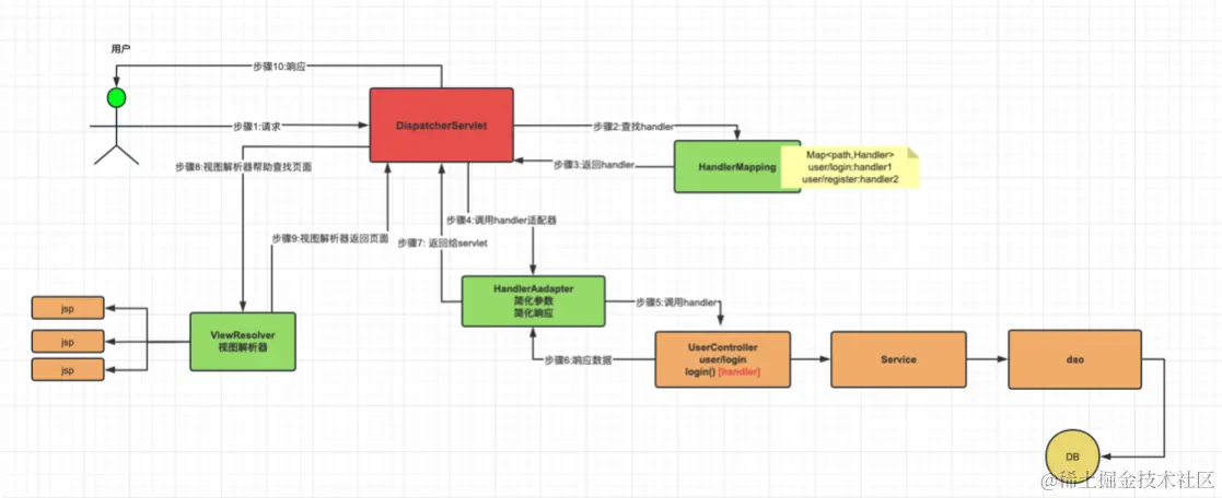
1.3核心组件和调用流程理解

693.png DispatcherServlet : SpringMVC提供,我们需要使用web.xml配置使其生效,它是整个流程处理的核心,所有请求都经过它的处理和分发![ CEO ]

HandlerMapping : SpringMVC提供,我们需要进行IoC配置使其加入IoC容器方可生效,它内部缓存handler(controller方法)和handler访问路径数据,被DispatcherServlet调用,用于查找路径对应的handler![秘书]

HandlerAdapter : SpringMVC提供,我们需要进行IoC配置使其加入IoC容器方可生效,它可以处理请求参数和处理响应数据数据,每次DispatcherServlet都是通过handlerAdapter间接调用handler,他是handler和DispatcherServlet之间的适配器![经理]

Handler : handler又称处理器,他是Controller类内部的方法简称,是由我们自己定义,用来接收参数,向后调用业务,最终返回响应结果![打工人]

ViewResovler : SpringMVC提供,我们需要进行IoC配置使其加入IoC容器方可生效!视图解析器主要作用简化模版视图页面查找的,但是需要注意,前后端分离项目,后端只返回JSON数据,不返回页面,那就不需要视图解析器!所以,视图解析器,相对其他的组件不是必须的![财务]

1.4快速体验

a.创建项目

springmvc-base-quick

b.导入依赖

<properties>
    <spring.version>6.0.6</spring.version>
    <servlet.api>9.1.0</servlet.api>
    <maven.compiler.source>17</maven.compiler.source>
    <maven.compiler.target>17</maven.compiler.target>
    <project.build.sourceEncoding>UTF-8</project.build.sourceEncoding>
</properties><dependencies>
    <!-- springioc相关依赖  -->
    <dependency>
        <groupId>org.springframework</groupId>
        <artifactId>spring-context</artifactId>
        <version>${spring.version}</version>
    </dependency>
​
    <!-- web相关依赖  -->
    <!-- 在 pom.xml 中引入 Jakarta EE Web API 的依赖 -->
    <!--
        在 Spring Web MVC 6 中,Servlet API 迁移到了 Jakarta EE API,因此在配置 DispatcherServlet 时需要使用
         Jakarta EE 提供的相应类库和命名空间。错误信息 “‘org.springframework.web.servlet.DispatcherServlet’
         is not assignable to ‘javax.servlet.Servlet,jakarta.servlet.Servlet’” 表明你使用了旧版本的
         Servlet API,没有更新到 Jakarta EE 规范。
    -->
    <dependency>
        <groupId>jakarta.platform</groupId>
        <artifactId>jakarta.jakartaee-web-api</artifactId>
        <version>${servlet.api}</version>
        <scope>provided</scope>
    </dependency>
​
    <!-- springwebmvc相关依赖  -->
    <dependency>
        <groupId>org.springframework</groupId>
        <artifactId>spring-webmvc</artifactId>
        <version>${spring.version}</version>
    </dependency></dependencies>

c.Controller声明

@Controller
public class HelloController {
​
    //handlers
​
    /**
     * handler就是controller内部的具体方法
     * @RequestMapping("/springmvc/hello") 就是用来向handlerMapping中注册的方法注解!
     * @ResponseBody 代表向浏览器直接返回数据!
     */
    @RequestMapping("/springmvc/hello")
    @ResponseBody
    public String hello(){
        System.out.println("HelloController.hello");
        return "hello springmvc!!";
    }
}
​

d.Spring MVC核心组件配置类

//TODO: SpringMVC对应组件的配置类 [声明SpringMVC需要的组件信息]//TODO: 导入handlerMapping和handlerAdapter的三种方式
 //1.自动导入handlerMapping和handlerAdapter [推荐]
 //2.可以不添加,springmvc会检查是否配置handlerMapping和handlerAdapter,没有配置默认加载
 //3.使用@Bean方式配置handlerMapper和handlerAdapter
@EnableWebMvc     
@Configuration
@ComponentScan(basePackages = "com.atguigu.controller") //TODO: 进行controller扫
//WebMvcConfigurer springMvc进行组件配置的规范,配置组件,提供各种方法! 前期可以实现
public class SpringMvcConfig implements WebMvcConfigurer {
​
    @Bean
    public HandlerMapping handlerMapping(){
        return new RequestMappingHandlerMapping();
    }
​
    @Bean
    public HandlerAdapter handlerAdapter(){
        return new RequestMappingHandlerAdapter();
    }
    
}
​

e.SpringMVC环境搭建

//TODO: SpringMVC提供的接口,是替代web.xml的方案,更方便实现完全注解方式ssm处理!
//TODO: Springmvc框架会自动检查当前类的实现类,会自动加载 getRootConfigClasses / getServletConfigClasses 提供的配置类
//TODO: getServletMappings 返回的地址 设置DispatherServlet对应处理的地址
public class MyWebAppInitializer extends AbstractAnnotationConfigDispatcherServletInitializer {
​
  /**
   * 指定service / mapper层的配置类
   */
  @Override
  protected Class<?>[] getRootConfigClasses() {
    return null;
  }
​
  /**
   * 指定springmvc的配置类
   * @return
   */
  @Override
  protected Class<?>[] getServletConfigClasses() {
    return new Class<?>[] { SpringMvcConfig.class };
  }
​
  /**
   * 设置dispatcherServlet的处理路径!
   * 一般情况下为 / 代表处理所有请求!
   */
  @Override
  protected String[] getServletMappings() {
    return new String[] { "/" };
  }
}

f.启动测试

2.SpringMVC接收数据

2.1接收参数(重点)
①param参数接收
@Controller
@RequestMapping("param")
public class ParamController {
​
    /**
     * 前端请求: http://localhost:8080/param/value?name=xx&age=18
     *
     * 可以利用形参列表,直接接收前端传递的param参数!
     *    要求: 参数名 = 形参名
     *          类型相同
     * 出现乱码正常,json接收具体解决!!
     * @return 返回前端数据
     */
    @GetMapping(value="/value")
    @ResponseBody
    public String setupForm(String name,int age){
        System.out.println("name = " + name + ", age = " + age);
        return name + age;
    }
}
②@RequestParam注解
 /**
 * 前端请求: http://localhost:8080/param/data?name=xx&stuAge=18
 * 
 *  使用@RequestParam注解标记handler方法的形参
 *  指定形参对应的请求参数@RequestParam(请求参数名称)
 */
@GetMapping(value="/data")
@ResponseBody
public Object paramForm(@RequestParam("name") String name, 
                        @RequestParam("stuAge") int age){
    System.out.println("name = " + name + ", age = " + age);
    return name+age;
}

将参数设置非必须,并且设置默认值:

@GetMapping(value="/data")
@ResponseBody
public Object paramForm(@RequestParam("name") String name, 
                        @RequestParam(value = "stuAge",required = false,defaultValue = "18") int age){
    System.out.println("name = " + name + ", age = " + age);
    return name+age;
}
③特殊场景接值

a.一名多值

  /**
   * 前端请求: http://localhost:8080/param/mul?hbs=吃&hbs=喝
   *
   *  一名多值,可以使用集合接收即可!但是需要使用@RequestParam注解指定
   */
  @GetMapping(value="/mul")
  @ResponseBody
  public Object mulForm(@RequestParam List<String> hbs){
      System.out.println("hbs = " + hbs);
      return hbs;
  }

b.实体接收

public class User {
​
  private String name;
​
  private int age = 18;
​
  // getter 和 setter 略
}
@Controller
@RequestMapping("param")
public class ParamController {
​
    @RequestMapping(value = "/user", method = RequestMethod.POST)
    @ResponseBody
    public String addUser(User user) {
        // 在这里可以使用 user 对象的属性来接收请求参数
        System.out.println("user = " + user);
        return "success";
    }
}
④路径 参数接收
 /**
 * 动态路径设计: /user/{动态部分}/{动态部分}   动态部分使用{}包含即可! {}内部动态标识!
 * 形参列表取值: @PathVariable Long id  如果形参名 = {动态标识} 自动赋值!
 *              @PathVariable("动态标识") Long id  如果形参名 != {动态标识} 可以通过指定动态标识赋值!
 *
 * 访问测试:  /param/user/1/root  -> id = 1  uname = root
 */
@GetMapping("/user/{id}/{name}")
@ResponseBody
public String getUser(@PathVariable Long id, 
                      @PathVariable("name") String uname) {
    System.out.println("id = " + id + ", uname = " + uname);
    return "user_detail";
}
⑤json参数接收

a.前端发送 JSON 数据的示例:(使用postman测试)

{
  "name": "张三",
  "age": 18,
  "gender": "男"
}

b.定义一个用于接收 JSON 数据的 Java 类,例如:

public class Person {
  private String name;
  private int age;
  private String gender;
  // getter 和 setter 略
}

c.在控制器中,使用 @RequestBody 注解来接收 JSON 数据,并将其转换为 Java 对象,例如:

@PostMapping("/person")
@ResponseBody
public String addPerson(@RequestBody Person person) {
​
  // 在这里可以使用 person 对象来操作 JSON 数据中包含的属性
  return "success";
}

d.完善配置

694.png

原因:

不支持json数据类型处理

没有json类型处理的工具(jackson)

e.springmvc handlerAdpater配置json转化器,配置类需要明确:

//TODO: SpringMVC对应组件的配置类 [声明SpringMVC需要的组件信息]//TODO: 导入handlerMapping和handlerAdapter的三种方式
 //1.自动导入handlerMapping和handlerAdapter [推荐]
 //2.可以不添加,springmvc会检查是否配置handlerMapping和handlerAdapter,没有配置默认加载
 //3.使用@Bean方式配置handlerMapper和handlerAdapter
@EnableWebMvc  //json数据处理,必须使用此注解,因为他会加入json处理器
@Configuration
@ComponentScan(basePackages = "com.atguigu.controller") //TODO: 进行controller扫描//WebMvcConfigurer springMvc进行组件配置的规范,配置组件,提供各种方法! 前期可以实现
public class SpringMvcConfig implements WebMvcConfigurer {
​
​
}

f.pom.xml 加入jackson依赖

<dependency>
    <groupId>com.fasterxml.jackson.core</groupId>
    <artifactId>jackson-databind</artifactId>
    <version>2.15.0</version>
</dependency>
2.2接收Cookie数据
@GetMapping("/demo")
public void handle(@CookieValue("JSESSIONID") String cookie) { 
  //...
}
2.3接收请求头数据

可以使用 @RequestHeader 批注将请求标头绑定到控制器中的方法参数。

Host                    localhost:8080
Accept                  text/html,application/xhtml+xml,application/xml;q=0.9
Accept-Language         fr,en-gb;q=0.7,en;q=0.3
Accept-Encoding         gzip,deflate
Accept-Charset          ISO-8859-1,utf-8;q=0.7,*;q=0.7
Keep-Alive              300

下面的示例获取 Accept-Encoding 和 Keep-Alive 标头的值:

@GetMapping("/demo")
public void handle(
    @RequestHeader("Accept-Encoding") String encoding, 
    @RequestHeader("Keep-Alive") long keepAlive) { 
  //...
}
2.4原生Api对象操作
/**
 * 如果想要获取请求或者响应对象,或者会话等,可以直接在形参列表传入,并且不分先后顺序!
 * 注意: 接收原生对象,并不影响参数接收!
 */
@GetMapping("api")
@ResponseBody
public String api(HttpSession session,HttpServletRequest request,HttpServletResponse response){
    String method = request.getMethod();
    System.out.println("method = " + method);
    return "api";
}
2.5共享域对象操作
①使用 Model 类型的形参
@RequestMapping("/attr/session")
@ResponseBody
public String testAttrSession(HttpSession session) {
    //直接对session对象操作,即对会话范围操作!
    return "target";
}
②使用 ModelMap 类型的形参
@RequestMapping("/attr/request/model/map")
@ResponseBody
public String testAttrRequestModelMap(
    
        // 在形参位置声明ModelMap类型变量,用于存储模型数据
        ModelMap modelMap) {
    
    // 我们将数据存入模型,SpringMVC 会帮我们把模型数据存入请求域
    // 存入请求域这个动作也被称为暴露到请求域
    modelMap.addAttribute("requestScopeMessageModelMap","i am very happy[model map]");
    
    return "target";
}
③使用 Map 类型的形参
@RequestMapping("/attr/request/map")
@ResponseBody
public String testAttrRequestMap(
    
        // 在形参位置声明Map类型变量,用于存储模型数据
        Map<String, Object> map) {
    
    // 我们将数据存入模型,SpringMVC 会帮我们把模型数据存入请求域
    // 存入请求域这个动作也被称为暴露到请求域
    map.put("requestScopeMessageMap", "i am very happy[map]");
    
    return "target";
}
④使用原生 request 对象
@RequestMapping("/attr/request/original")
@ResponseBody
public String testAttrOriginalRequest(
    
        // 拿到原生对象,就可以调用原生方法执行各种操作
        HttpServletRequest request) {
    
    request.setAttribute("requestScopeMessageOriginal", "i am very happy[original]");
    
    return "target";
}
⑤使用 ModelAndView 对象
@RequestMapping("/attr/request/mav")
public ModelAndView testAttrByModelAndView() {
    
    // 1.创建ModelAndView对象
    ModelAndView modelAndView = new ModelAndView();
    // 2.存入模型数据
    modelAndView.addObject("requestScopeMessageMAV", "i am very happy[mav]");
    // 3.设置视图名称
    modelAndView.setViewName("target");
    
    return modelAndView;
}
⑥Session级别属性(共享)域
@RequestMapping("/attr/session")
@ResponseBody
public String testAttrSession(HttpSession session) {
    //直接对session对象操作,即对会话范围操作!
    return "target";
}
⑦Application级别属性(共享)域
@Autowired
private ServletContext servletContext;
​
@RequestMapping("/attr/application")
@ResponseBody
public String attrApplication() {
    
    servletContext.setAttribute("appScopeMsg", "i am hungry...");
    
    return "target";
}

3.SpringMVC响应数据

3.1页面跳转控制
①pom.xml依赖
<!-- jsp需要依赖! jstl-->
<dependency>
    <groupId>jakarta.servlet.jsp.jstl</groupId>
    <artifactId>jakarta.servlet.jsp.jstl-api</artifactId>
    <version>3.0.0</version>
</dependency>
②jsp页面创建

建议位置:/WEB-INF/下,避免外部直接访问!

位置:/WEB-INF/views/home.jsp

<%@ page contentType="text/html;charset=UTF-8" language="java" %>
<html>
  <head>
    <title>Title</title>
  </head>
  <body>
        <!-- 可以获取共享域的数据,动态展示! jsp== 后台vue -->
        ${msg}
  </body>
</html>
③快速响应模版页面

a.配置jsp视图解析器

@EnableWebMvc  //json数据处理,必须使用此注解,因为他会加入json处理器
@Configuration
@ComponentScan(basePackages = "com.atguigu.controller") //TODO: 进行controller扫描//WebMvcConfigurer springMvc进行组件配置的规范,配置组件,提供各种方法! 前期可以实现
public class SpringMvcConfig implements WebMvcConfigurer {
​
    //配置jsp对应的视图解析器
    @Override
    public void configureViewResolvers(ViewResolverRegistry registry) {
        //快速配置jsp模板语言对应的
        registry.jsp("/WEB-INF/views/",".jsp");
    }
}

b.handler返回视图

/**
 *  跳转到提交文件页面  /save/jump
 *  
 *  如果要返回jsp页面!
 *     1.方法返回值改成字符串类型
 *     2.返回逻辑视图名即可    
 *         <property name="prefix" value="/WEB-INF/views/"/>
 *            + 逻辑视图名 +
 *         <property name="suffix" value=".jsp"/>
 */
@GetMapping("jump")
public String jumpJsp(Model model){
    System.out.println("FileController.jumpJsp");
    model.addAttribute("msg","request data!!");
    return "home";
}
3.2转发和重定向
@RequestMapping("/redirect-demo")
public String redirectDemo() {
    // 重定向到 /demo 路径 
    return "redirect:/demo";
}
​
@RequestMapping("/forward-demo")
public String forwardDemo() {
    // 转发到 /demo 路径
    return "forward:/demo";
}
​
//注意: 转发和重定向到项目下资源路径都是相同,都不需要添加项目根路径!填写项目下路径即可!
  • 将方法的返回值,设置String类型
  • 转发使用forward关键字,重定向使用redirect关键字
  • 关键字: /路径
  • 注意:如果是项目下的资源,转发和重定向都一样都是项目下路径!都不需要添加项目根路径!
3.3返回JSON数据(重点)
①方法上使用@ResponseBody

可以在方法上使用 @ResponseBody注解,用于将方法返回的对象序列化为 JSON 或 XML 格式的数据,并发送给客户端。在前后端分离的项目中使用!

@GetMapping("/accounts/{id}")
@ResponseBody
public Object handle() {
  // ...
  return obj;
}
②类上使用@ResponseBody

如果类中每个方法上都标记了 @ResponseBody 注解,那么这些注解就可以提取到类上。

@ResponseBody  //responseBody可以添加到类上,代表默认类中的所有方法都生效!
@Controller
@RequestMapping("param")
public class ParamController {
③@RestController

类上的 @ResponseBody 注解可以和 @Controller 注解合并为 @RestController 注解。所以使用了 @RestController 注解就相当于给类中的每个方法都加了 @ResponseBody 注解。

@RestController源码

@Target(ElementType.TYPE)
@Retention(RetentionPolicy.RUNTIME)
@Documented
@Controller
@ResponseBody
public @interface RestController {
 
  /**
   * The value may indicate a suggestion for a logical component name,
   * to be turned into a Spring bean in case of an autodetected component.
   * @return the suggested component name, if any (or empty String otherwise)
   * @since 4.0.1
   */
  @AliasFor(annotation = Controller.class)
  String value() default "";
 
}
3.4返回静态资源处理
①静态资源访问和问题解决

695.png

②访问失败

696.png

③问题解决
@EnableWebMvc  //json数据处理,必须使用此注解,因为他会加入json处理器
@Configuration
@ComponentScan(basePackages = "com.atguigu.controller") //TODO: 进行controller扫描
//WebMvcConfigurer springMvc进行组件配置的规范,配置组件,提供各种方法! 前期可以实现
public class SpringMvcConfig implements WebMvcConfigurer {
​
    //配置jsp对应的视图解析器
    @Override
    public void configureViewResolvers(ViewResolverRegistry registry) {
        //快速配置jsp模板语言对应的
        registry.jsp("/WEB-INF/views/",".jsp");
    }
    
    //开启静态资源处理 <mvc:default-servlet-handler/>
    @Override
    public void configureDefaultServletHandling(DefaultServletHandlerConfigurer configurer) {
        configurer.enable();
    }
}

4.RESTFul风格设计

4.1Ful风格设计和实战

REST 风格主张在项目设计、开发过程中,具体的操作符合HTTP协议定义的请求方式的语义。

697.png

4.2URL路径风格要求

REST风格下每个资源都应该有一个唯一的标识符,例如一个 URI(统一资源标识符)或者一个 URL(统一资源定位符)。资源的标识符应该能明确地说明该资源的信息,同时也应该是可被理解和解释的!

698.png

4.3RESTFul风格接口设计

699.png

5.SpringMVC其他扩展

5.1全局异常处理机制
①异常处理两种方式

编程式异常处理:是指在代码中显式地编写处理异常的逻辑。它通常涉及到对异常类型的检测及其处理,例如使用 try-catch 块来捕获异常,然后在 catch 块中编写特定的处理代码,或者在 finally 块中执行一些清理操作。在编程式异常处理中,开发人员需要显式地进行异常处理,异常处理代码混杂在业务代码中,导致代码可读性较差。

声明式异常处理:则是将异常处理的逻辑从具体的业务逻辑中分离出来,通过配置等方式进行统一的管理和处理。在声明式异常处理中,开发人员只需要为方法或类标注相应的注解(如 @Throws 或 @ExceptionHandler),就可以处理特定类型的异常。相较于编程式异常处理,声明式异常处理可以使代码更加简洁、易于维护和扩展。

②基于注解异常声明异常处理

异常处理控制类,统一定义异常处理handler方法!

/**
 * projectName: com.atguigu.execptionhandler
 * 
 * description: 全局异常处理器,内部可以定义异常处理Handler!
 *//**
 * @RestControllerAdvice = @ControllerAdvice + @ResponseBody
 * @ControllerAdvice 代表当前类的异常处理controller! 
 */
@RestControllerAdvice
public class GlobalExceptionHandler {
​
  
}

声明异常处理hander方法

/**
 * 异常处理handler 
 * @ExceptionHandler(HttpMessageNotReadableException.class) 
 * 该注解标记异常处理Handler,并且指定发生异常调用该方法!
 * 
 * 
 * @param e 获取异常对象!
 * @return 返回handler处理结果!
 */
@ExceptionHandler(HttpMessageNotReadableException.class)
public Object handlerJsonDateException(HttpMessageNotReadableException e){
    
    return null;
}
​
/**
 * 当发生空指针异常会触发此方法!
 * @param e
 * @return
 */
@ExceptionHandler(NullPointerException.class)
public Object handlerNullException(NullPointerException e){
​
    return null;
}
​
/**
 * 所有异常都会触发此方法!但是如果有具体的异常处理Handler! 
 * 具体异常处理Handler优先级更高!
 * 例如: 发生NullPointerException异常!
 *       会触发handlerNullException方法,不会触发handlerException方法!
 * @param e
 * @return
 */
@ExceptionHandler(Exception.class)
public Object handlerException(Exception e){
​
    return null;
}

配置文件扫描控制器类配置

 <!-- 扫描controller对应的包,将handler加入到ioc-->
 @ComponentScan(basePackages = {"com.atguigu.controller","com.atguigu.exceptionhandler"})
5.2拦截器使用
①拦截器使用

700.png

②拦截器使用

a.创建拦截器类

public class Process01Interceptor implements HandlerInterceptor {
​
    // if( ! preHandler()){return;}
    // 在处理请求的目标 handler 方法前执行
    @Override
    public boolean preHandle(HttpServletRequest request, HttpServletResponse response, Object handler) throws Exception {
        System.out.println("request = " + request + ", response = " + response + ", handler = " + handler);
        System.out.println("Process01Interceptor.preHandle");
         
        // 返回true:放行
        // 返回false:不放行
        return true;
    }
 
    // 在目标 handler 方法之后,handler报错不执行!
    @Override
    public void postHandle(HttpServletRequest request, HttpServletResponse response, Object handler, ModelAndView modelAndView) throws Exception {
        System.out.println("request = " + request + ", response = " + response + ", handler = " + handler + ", modelAndView = " + modelAndView);
        System.out.println("Process01Interceptor.postHandle");
    }
 
    // 渲染视图之后执行(最后),一定执行!
    @Override
    public void afterCompletion(HttpServletRequest request, HttpServletResponse response, Object handler, Exception ex) throws Exception {
        System.out.println("request = " + request + ", response = " + response + ", handler = " + handler + ", ex = " + ex);
        System.out.println("Process01Interceptor.afterCompletion");
    }
}

b.修改配置类添加拦截器

@EnableWebMvc  //json数据处理,必须使用此注解,因为他会加入json处理器
@Configuration
@ComponentScan(basePackages = {"com.atguigu.controller","com.atguigu.exceptionhandler"}) //TODO: 进行controller扫描
//WebMvcConfigurer springMvc进行组件配置的规范,配置组件,提供各种方法! 前期可以实现
public class SpringMvcConfig implements WebMvcConfigurer {
​
    //配置jsp对应的视图解析器
    @Override
    public void configureViewResolvers(ViewResolverRegistry registry) {
        //快速配置jsp模板语言对应的
        registry.jsp("/WEB-INF/views/",".jsp");
    }
​
    //开启静态资源处理 <mvc:default-servlet-handler/>
    @Override
    public void configureDefaultServletHandling(DefaultServletHandlerConfigurer configurer) {
        configurer.enable();
    }
​
    //添加拦截器
    @Override
    public void addInterceptors(InterceptorRegistry registry) { 
        //将拦截器添加到Springmvc环境,默认拦截所有Springmvc分发的请求
        registry.addInterceptor(new Process01Interceptor());
    }
}
​
​

c.配置详解

默认拦截全部

@Override
public void addInterceptors(InterceptorRegistry registry) {
    //将拦截器添加到Springmvc环境,默认拦截所有Springmvc分发的请求
    registry.addInterceptor(new Process01Interceptor());
}
​

精准配置

@Override
public void addInterceptors(InterceptorRegistry registry) {
    
    //将拦截器添加到Springmvc环境,默认拦截所有Springmvc分发的请求
    registry.addInterceptor(new Process01Interceptor());
    
    //精准匹配,设置拦截器处理指定请求 路径可以设置一个或者多个,为项目下路径即可
    //addPathPatterns("/common/request/one") 添加拦截路径
    //也支持 /* 和 /** 模糊路径。 * 任意一层字符串 ** 任意层 任意字符串
    registry.addInterceptor(new Process01Interceptor()).addPathPatterns("/common/request/one","/common/request/tow");
}
​

排除配置

//添加拦截器
@Override
public void addInterceptors(InterceptorRegistry registry) {
    
    //将拦截器添加到Springmvc环境,默认拦截所有Springmvc分发的请求
    registry.addInterceptor(new Process01Interceptor());
    
    //精准匹配,设置拦截器处理指定请求 路径可以设置一个或者多个,为项目下路径即可
    //addPathPatterns("/common/request/one") 添加拦截路径
    registry.addInterceptor(new Process01Interceptor()).addPathPatterns("/common/request/one","/common/request/tow");
    
    
    //排除匹配,排除应该在匹配的范围内排除
    //addPathPatterns("/common/request/one") 添加拦截路径
    //excludePathPatterns("/common/request/tow"); 排除路径,排除应该在拦截的范围内
    registry.addInterceptor(new Process01Interceptor())
            .addPathPatterns("/common/request/one","/common/request/tow")
            .excludePathPatterns("/common/request/tow");
}
③多个拦截器执行顺序
  • preHandle() 方法:SpringMVC 会把所有拦截器收集到一起,然后按照配置顺序调用各个 preHandle() 方法。
  • postHandle() 方法:SpringMVC 会把所有拦截器收集到一起,然后按照配置相反的顺序调用各个 postHandle() 方法。

692.png

6.SpringMVC总结

701.png