Go: 如何使用 go tool pprof 进行性能分析

437 阅读3分钟

在Go语言开发中,性能分析是一个至关重要的环节,而pprof工具是进行性能分析的利器之一。本文将详细介绍如何使用go tool pprof进行性能分析,并帮助大家理解分析结果。

一、性能分析的基础

1.1 什么是pprof

pprof是Go语言内置的性能分析工具,它可以帮助我们分析程序的CPU使用情况、内存分配等。通过pprof,我们可以生成和查看性能分析数据,找到程序中的性能瓶颈,进而进行优化。

1.2 安装和基本使用

pprof是Go语言标准库的一部分,因此在安装Go语言时会自动包含pprof工具。基本的使用步骤如下:

  1. 导入net/http/pprof包:

    import _ "net/http/pprof"
    
  2. 在程序中启动HTTP服务,监听分析数据:

    package main
    
    import (
            "log"
            "net/http"
            _ "net/http/pprof"
    )
    
    func main() {
            go func() {
                    log.Println(http.ListenAndServe("localhost:6060", nil))
            }()
            log.Println("starting server")
            http.HandleFunc("/", func(w http.ResponseWriter, r *http.Request) {
                    w.Write([]byte("Hello, world!"))
            })
            log.Println(http.ListenAndServe(":80", nil))
            log.Println("server stopped")
            select {}
    }
    
  3. 编译并运行你的Go程序:

    go build -o myapp
    ./myapp
    
  4. 生成分析文件:

    go tool pprof http://localhost:6060/debug/pprof/profile?seconds=30
    

    这条命令会在30秒后生成一个CPU分析文件。

二、生成和分析数据

2.1 CPU性能分析

go tool pprof命令执行完成后会生成CPU性能分析文件保存到本地,并自动进入分析操作的终端界面。退出后可以使用pprof工具再次进行查看:

go tool pprof .\pprof.app.exe.samples.cpu.001.pb.gz

进入pprof的交互界面后,可以使用以下命令进行分析:

  • top:显示消耗CPU时间最多的函数。
  • list function_name:显示特定函数的详细信息。
  • web:生成火焰图并在浏览器中查看。

2.2 内存性能分析

除了CPU分析外,pprof还可以生成内存使用情况的分析文件:

go tool pprof http://localhost:6060/debug/pprof/heap

同样可以使用go tool pprof pprof.app.exe.alloc_objects.alloc_space.inuse_objects.inuse_space.001.pb.gz进入交互界面进行分析,常用命令与CPU分析类似。

Screenshot 2024-05-18 213714.png

三、理解分析结果

3.1 top命令输出

top命令会显示消耗资源最多的函数,输出类似于:

Showing nodes accounting for 80ms, 40% of 200ms total
Dropped 50 nodes (cum <= 2ms)
Showing top 10 nodes out of 20
      flat  flat%   sum%        cum   cum%
      50ms  25.00%  25.00%      50ms  25.00%  runtime.mallocgc
      30ms  15.00%  40.00%      30ms  15.00%  main.work
      ...
  • flat:函数本身消耗的时间。
  • cum:函数及其调用的子函数消耗的总时间。
  • flat%cum%:相对于总时间的百分比。

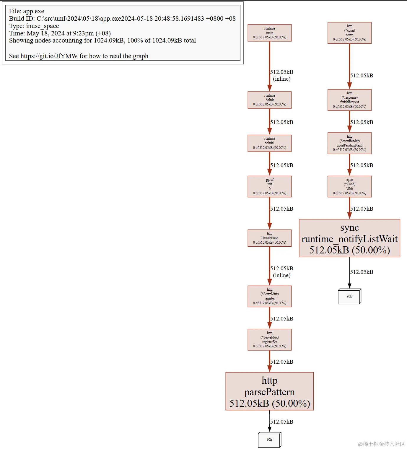
3.2 火焰图

使用web命令可以生成火焰图,直观地展示各个函数的调用关系和资源消耗情况。火焰图中每个矩形表示一个函数,矩形的宽度表示该函数消耗的时间。

Screenshot 2024-05-18 214114.png

四、优化建议

  1. 减少不必要的内存分配:分析runtime.mallocgc的消耗,尽量减少不必要的内存分配。
  2. 并行化处理:如果某个函数消耗了大量的CPU时间,可以考虑并行化处理。
  3. 缓存优化:通过缓存频繁使用的数据,减少重复计算。

五、总结

通过本文的介绍,我们学习了如何使用go tool pprof进行性能分析,并理解了如何解读分析数据。掌握这些技能,可以帮助我们更好地优化Go程序的性能,提升整体的运行效率。