深入理解Spring容器初始化(三):事件及其他配置的初始化

90 阅读10分钟

概述

我们知道,spring 的启动其实就是容器的启动,而一般情况下,容器指的其实就是上下文 ApplicationContext

AbstractApplicationContext 作为整个 ApplicationContext 体系中最高级的抽象类,为除了 ComplexWebApplicationContextSimpleWebApplicationContext 这两个容器外的全部容器,规定好了 refresh 的整体流程,所有的容器在完成一些自己的初始化配置后,都需要调用该 refresh 方法,依次完成指定内容的初始化。

也就是说,读懂了 AbstractApplicationContext.refresh() 方法,其实就读懂了容器的启动流程:

public void refresh() throws BeansException, IllegalStateException {
    synchronized (this.startupShutdownMonitor) {

        // ================= 一、上下文的初始化 =================
        // 准备上下文
        prepareRefresh();
        // 通知子类刷新内部工厂
        ConfigurableListableBeanFactory beanFactory = obtainFreshBeanFactory();
        // 准备bean工厂以便在当前上下文中使用
        prepareBeanFactory(beanFactory);

        try {
            // ================= 二、BeanFactory的初始化 =================
            // 对工厂进行默认后置处理
            postProcessBeanFactory(beanFactory);
            // 使用后置处理器对工厂进行处理
            invokeBeanFactoryPostProcessors(beanFactory);
            // 注册Bean后置处理器
            registerBeanPostProcessors(beanFactory);

            // ================= 三、事件,Bean及其他配置的初始化 =================
            // 初始化此上下文的消息源
            initMessageSource();
            // 为此上下文初始化事件广播者
            initApplicationEventMulticaster();
            // 初始化特定上下文子类中的其他特殊bean
            onRefresh();
            // 检查侦听器bean并注册
            registerListeners();
            // 实例化所有非懒加载的剩余单例
            finishBeanFactoryInitialization(beanFactory);
            // 完成刷新
            finishRefresh();
        }


        // ================= 异常处理 =================
        catch (BeansException ex) {
            if (logger.isWarnEnabled()) {
                logger.warn("Exception encountered during context initialization - " +
                            "cancelling refresh attempt: " + ex);
            }
            // 销毁已创建的单例
            destroyBeans();
            // 重置上下文的激活状态
            cancelRefresh(ex);
            throw ex;
        }
        finally {
            // 重置内部的一些元数据缓存
            resetCommonCaches();
        }
    }
}

从总体来看,该方法描述的初始化过程大概分为三步:

  • 上下文的初始化;
  • BeanFactory 初始化;
  • 事件,Bean及其他配置的初始化;

笔者将基于 spring 源码 5.2.x 分支,分别通过三篇文章从源码分析 spring 容器的初始化过程。

本文是其中的第三篇文章,将介绍上下文中事件,Bean及其他配置的初始化。

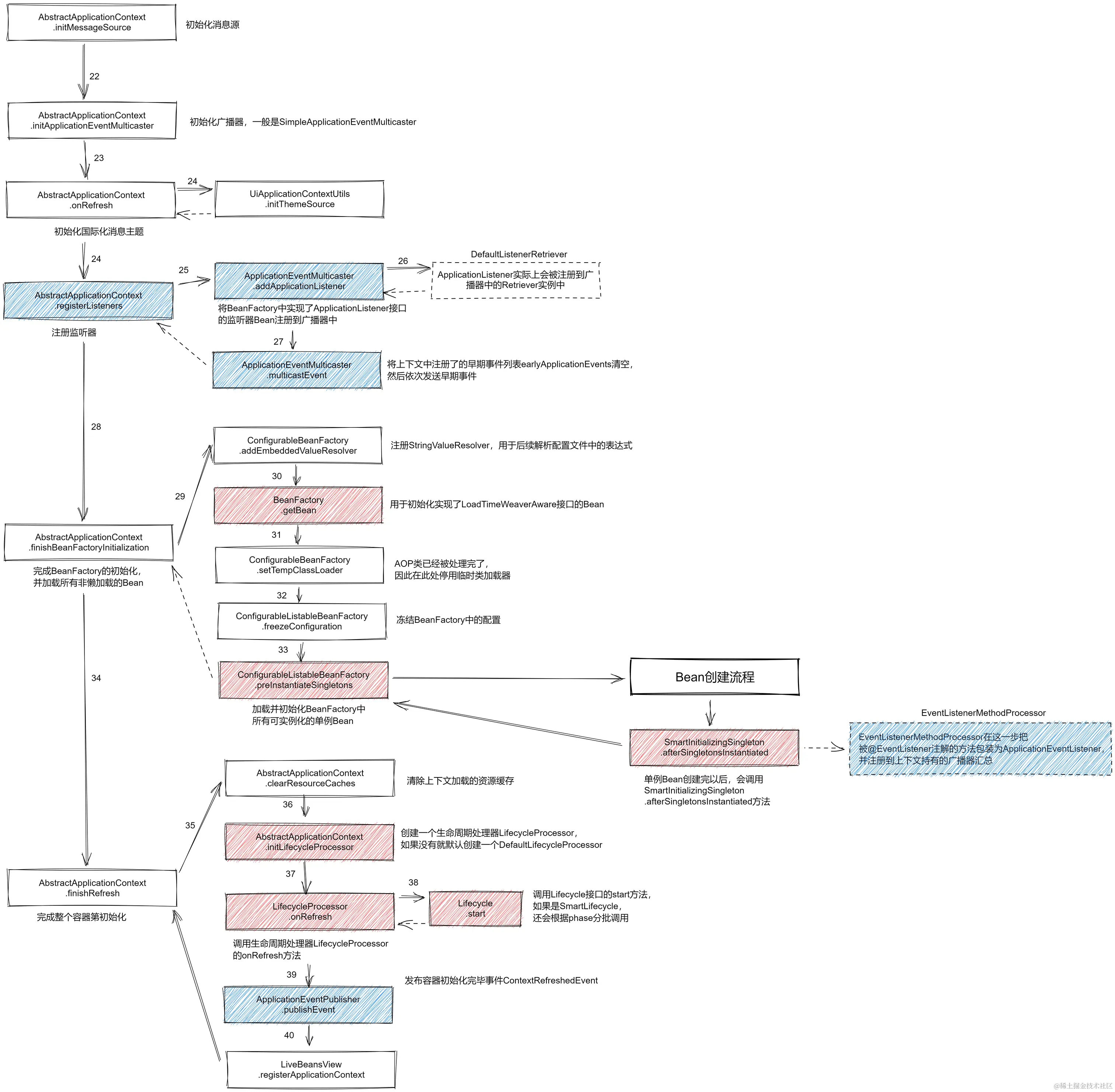
1.初始化数据源

调用 AbstarctApplicationContext.initMessageSource() 用于初始化上下文所使用的数据源对象 MessageSource,这个配置用于支持国际化的信息处理,一般情况下比较少会直接去配置它:

protected void initMessageSource() {
    ConfigurableListableBeanFactory beanFactory = getBeanFactory();
    // 如果当前上下文否存在名为“messageSource”的Bean
    if (beanFactory.containsLocalBean(MESSAGE_SOURCE_BEAN_NAME)) {
        this.messageSource = beanFactory.getBean(MESSAGE_SOURCE_BEAN_NAME, MessageSource.class);
        // Make MessageSource aware of parent MessageSource.
        if (this.parent != null && this.messageSource instanceof HierarchicalMessageSource) {
            // 若父容器没有MessageSource,就把它设置为父容器的MessageSource
            HierarchicalMessageSource hms = (HierarchicalMessageSource) this.messageSource;
            if (hms.getParentMessageSource() == null) {
                // Only set parent context as parent MessageSource if no parent MessageSource
                // registered already.
                hms.setParentMessageSource(getInternalParentMessageSource());
            }
        }
        if (logger.isTraceEnabled()) {
            logger.trace("Using MessageSource [" + this.messageSource + "]");
        }
    }
    else {
        // 不存在就尝试获取父容器的MessageSource
        DelegatingMessageSource dms = new DelegatingMessageSource();
        dms.setParentMessageSource(getInternalParentMessageSource());
        this.messageSource = dms;
        beanFactory.registerSingleton(MESSAGE_SOURCE_BEAN_NAME, this.messageSource);
        if (logger.isTraceEnabled()) {
            logger.trace("No '" + MESSAGE_SOURCE_BEAN_NAME + "' bean, using [" + this.messageSource + "]");
        }
    }
}

2.初始化事件广播者

调用 AbstarctApplicationContext.initApplicationEventMulticaster() 是初始化 spring 事件机制的第一步,它的作用很简单:

如果当前 BeanFactory 有名为 “applicationEventMulticaster”ApplicationEventMulticaster,就把它设置为当前上下文的事件广播器,否则就创建并在 BeanFactory 中注册一个SimpleApplicationEventMulticaster 实例作为当前上下文的事件广播器。

protected void initApplicationEventMulticaster() {
    ConfigurableListableBeanFactory beanFactory = getBeanFactory();
    // 是否存在“applicationEventMulticaster”这个Bean
    if (beanFactory.containsLocalBean(APPLICATION_EVENT_MULTICASTER_BEAN_NAME)) {
        // 如果存在就把它设置为当前上下文的事件广播器
        this.applicationEventMulticaster =
            beanFactory.getBean(APPLICATION_EVENT_MULTICASTER_BEAN_NAME, ApplicationEventMulticaster.class);
        if (logger.isTraceEnabled()) {
            logger.trace("Using ApplicationEventMulticaster [" + this.applicationEventMulticaster + "]");
        }
    }
    else {
        // 没有就创建一个SimpleApplicationEventMulticaster作为当前上下文的事件广播器
        this.applicationEventMulticaster = new SimpleApplicationEventMulticaster(beanFactory);
        beanFactory.registerSingleton(APPLICATION_EVENT_MULTICASTER_BEAN_NAME, this.applicationEventMulticaster);
        if (logger.isTraceEnabled()) {
            logger.trace("No '" + APPLICATION_EVENT_MULTICASTER_BEAN_NAME + "' bean, using " +
                         "[" + this.applicationEventMulticaster.getClass().getSimpleName() + "]");
        }
    }
}

3.初始化特殊Bean

AbstarctApplicationContext.onRefresh() 用于在完成上下文与 BeanFactory 初始化后去初始化一些特殊的 Bean,其实从方法名就可以看出来,这个方法主要是作为上下文初步刷新完毕后的回调使用。

AbstarctApplicationContext 中只提供了空实现,实际上也只有很少的实现类会去重新实现这个方法,至少在 5.2.x 里面,关于这个方法的有用实现只有:

UiApplicationContextUtils.initThemeSource(this)

该代码用于初始化一些 spring 的“主题资源”,一般用于配合消息国际化进行一些处理。

4.注册事件监听器

当消息和事件相关的内容都准备就绪后,上下文会调用 AbstarctApplicationContext.registerListeners 方法以注册事件监听器 ApplicationListener

这一步代码不多,实际上逻辑也很简单:

  • 向事件广播器注册已经被注册的上下文中的监听器;
  • 向事件广播器注册还没有被实例化的监听器的 BeanName
  • 发布一些早期事件;
protected void registerListeners() {
    // 向事件广播器注册已经被注册的上下文中的监听器
    for (ApplicationListener<?> listener : getApplicationListeners()) {
        getApplicationEventMulticaster().addApplicationListener(listener);
    }

    // 向事件广播器注册指定的监听器,不过这里只注册BeanName,
    // 因为有些监听器Bean是由FactoryBean生产的,而在这里FactoryBean实际上还没被生成出来
    String[] listenerBeanNames = getBeanNamesForType(ApplicationListener.class, true, false);
    for (String listenerBeanName : listenerBeanNames) {
        getApplicationEventMulticaster().addApplicationListenerBean(listenerBeanName);
    }

    // 发布一些早期事件
    Set<ApplicationEvent> earlyEventsToProcess = this.earlyApplicationEvents;
    this.earlyApplicationEvents = null;
    if (!CollectionUtils.isEmpty(earlyEventsToProcess)) {
        for (ApplicationEvent earlyEvent : earlyEventsToProcess) {
            getApplicationEventMulticaster().multicastEvent(earlyEvent);
        }
    }
}

这里有两个比较有意思的地方:

  • getApplicationListeners 获取的监听器实际上也是通过一个名为 EventListenerMethodProcessorBeanFactoryPostProcessor 注册到上下文的;
  • 注册 BeanName 而不是直接注册 Bean 这一点是为了迁就 FactoryBean。实际上在初始化 BeanFactory 的时候,调用 BeanFactoryPostProcessor 和注册 BeanPostProcessor 也都专门对此进行了处理;

5.实例化工厂中的Bean

当调用 AbstarctApplicationContext.finishBeanFactoryInitialization 的时候,spring 会根据 BeanFactory 中已经注册的 BeanDefinition 实例化所有非懒加载的单例 Bean

protected void finishBeanFactoryInitialization(ConfigurableListableBeanFactory beanFactory) {
    // 为BeanFactory设置ConversionService
    // 该接口为spring转换器体系的入口
    if (beanFactory.containsBean(CONVERSION_SERVICE_BEAN_NAME) &&
        beanFactory.isTypeMatch(CONVERSION_SERVICE_BEAN_NAME, ConversionService.class)) {
        beanFactory.setConversionService(
            beanFactory.getBean(CONVERSION_SERVICE_BEAN_NAME, ConversionService.class));
    }

    // 注册一个StringValueResolver,没有就从上下文的环境对象中获取
    // 该解析器用于解析配置文件中的一些占位符以及SpEL表达式
    if (!beanFactory.hasEmbeddedValueResolver()) {
        beanFactory.addEmbeddedValueResolver(strVal -> getEnvironment().resolvePlaceholders(strVal));
    }

    // 若存在AOP使用的支持类加载时织入切面逻辑的类加载器,则优先将该Bean初始化
    String[] weaverAwareNames = beanFactory.getBeanNamesForType(LoadTimeWeaverAware.class, false, false);
    for (String weaverAwareName : weaverAwareNames) {
        getBean(weaverAwareName);
    }

    // 由于类加载器已经初始化完成,所以可以停用临时的类加载器了
    beanFactory.setTempClassLoader(null);

    // 锁定当前工厂的配置
    beanFactory.freezeConfiguration();

    // 初始化剩余未初始化的非懒加载单例Bean
    beanFactory.preInstantiateSingletons();
}

这个方法总共干了五件事:

  • BeanFactory 设置类型转换服务 ConversionService
  • BeanFactory 设置占位符转换器 StringValueResolver
  • 禁用临时的类加载器,若有则启用支持类加载时织入切面逻辑的类加载器;
  • 锁定当前 BeanFactory 的配置;
  • 初始化剩余未初始化的非懒加载单例 Bean

这里我们重点关注 BeanFactory.preInstantiateSingletons() 方法,此处是实际上完成 Bean 初始化的代码:

public void preInstantiateSingletons() throws BeansException {
    if (logger.isTraceEnabled()) {
        logger.trace("Pre-instantiating singletons in " + this);
    }

    // Iterate over a copy to allow for init methods which in turn register new bean definitions.
    // While this may not be part of the regular factory bootstrap, it does otherwise work fine.
    List<String> beanNames = new ArrayList<>(this.beanDefinitionNames);

    // 遍历beanName,若BeanName是可以实例化的非懒加载单例Bean,则将其实例化
    for (String beanName : beanNames) {
        RootBeanDefinition bd = getMergedLocalBeanDefinition(beanName);
        if (!bd.isAbstract() && bd.isSingleton() && !bd.isLazyInit()) {
			// 如果是FactoryBean
            if (isFactoryBean(beanName)) {
                Object bean = getBean(FACTORY_BEAN_PREFIX + beanName);
                if (bean instanceof FactoryBean) {
                    FactoryBean<?> factory = (FactoryBean<?>) bean;
                    boolean isEagerInit;
                    // 类型为SmartFactoryBean,则是否立刻实例化由SmartFactoryBean.isEagerInit()决定
                    if (System.getSecurityManager() != null && factory instanceof SmartFactoryBean) {
                        isEagerInit = AccessController.doPrivileged(
                            (PrivilegedAction<Boolean>) ((SmartFactoryBean<?>) factory)::isEagerInit,
                            getAccessControlContext());
                    }
                    else {
                    // 类型不为SmartFactoryBean,则不立刻实例化
                        isEagerInit = (factory instanceof SmartFactoryBean &&
                                       ((SmartFactoryBean<?>) factory).isEagerInit());
                    }
                    if (isEagerInit) {
                        getBean(beanName);
                    }
                }
            }
            else {
                // 实例化bean
                getBean(beanName);
            }
        }
    }

    // 获取所有实现了SmartInitializingSingleton接口的Bean,调用Bean初始化后回调afterSingletonsInstantiated
    for (String beanName : beanNames) {
        Object singletonInstance = getSingleton(beanName);
        if (singletonInstance instanceof SmartInitializingSingleton) {
            SmartInitializingSingleton smartSingleton = (SmartInitializingSingleton) singletonInstance;
            if (System.getSecurityManager() != null) {
                AccessController.doPrivileged((PrivilegedAction<Object>) () -> {
                    smartSingleton.afterSingletonsInstantiated();
                    return null;
                }, getAccessControlContext());
            }
            else {
                smartSingleton.afterSingletonsInstantiated();
            }
        }
    }
}

这一步主要干了两件事:

  • 如果是允许实例化的非懒加载普通 Bean,就直接初始化;
  • 如果是允许实例化的非懒加载 FactoryBean,则判断它是否是 SmartFactoryBean
    1. 如果不是,则放弃直接初始化;
    2. 如果是,则根据 SmartFactoryBean.isEagerInit() 判断是否要直接初始化;
  • 初始化所有可初始化的 Bean 后,如果这些 Bean 实现了 SmartInitializingSingleton 接口,则调用该接口提供的回调函数;

这里需要注意两点:

  • BeanFactory.getBean() 实际才是最终完成 BeanFactory 创建 Bean 实例操作的方法,在这个方法中将根据 BeanDefinition 完成各自依赖的自动装配、Bean 的后置处理等操作,三级缓存也是在这个时候使用的,这部分的内容将会在后续另起一篇文章分析;
  • 此处仅预加载了 FactoryBean,而没有懒加载 FactoryBean 里面的 Bean,因此 FactoryBean 提供的 Bean 总是懒加载的;
  • SmartInitializingSingleton 接口用于提供 BeanFactory 在初始化全部非懒加载 Bean 时调用的回调函数;

至此,BeanFactory 中所有可以预先初始化的 Bean 都完成的初始化,我们已经可以通过 BeanFactory 正常的去获取 Bean 了。

6.完成刷新

AbstractApplicationContext.finishRefresh() 是完成容器刷新的最后一步,它跟 AbstractApplicationContext.onRefresh() 一样是一个钩子方法。

protected void finishRefresh() {
    // 清空资源缓存
    clearResourceCaches();

    // 初始化上下文的生命周期处理器
    initLifecycleProcessor();

    // 调用上下文的生命周期处理器
    getLifecycleProcessor().onRefresh();

    // 发布上下文刷新完毕事件
    publishEvent(new ContextRefreshedEvent(this));

    // 注册用于支持通过JMX管理spring的组件,这里不过多分析,
    // 关于JMX具体可以参考这篇文章:https://www.wdbyte.com/java/jmx.html#_3-2-%E8%B5%84%E6%BA%90%E4%BB%A3%E7%90%86-mbean-server
    LiveBeansView.registerApplicationContext(this);
}

6.1.清空上下文资源缓存

public void clearResourceCaches() {
    this.resourceCaches.clear();
}

6.2.初始化上下文的生命周期处理器

protected void initLifecycleProcessor() {
    ConfigurableListableBeanFactory beanFactory = getBeanFactory();
    // 若存在名为“lifecycleProcessor”的bean,则设置为生命周期处理器
    if (beanFactory.containsLocalBean(LIFECYCLE_PROCESSOR_BEAN_NAME)) {
        this.lifecycleProcessor =
            beanFactory.getBean(LIFECYCLE_PROCESSOR_BEAN_NAME, LifecycleProcessor.class);
        if (logger.isTraceEnabled()) {
            logger.trace("Using LifecycleProcessor [" + this.lifecycleProcessor + "]");
        }
    }
    // 若不存在名为“lifecycleProcessor”的bean,则创建一个DefaultLifecycleProcessor并设置为生命周期处理器
    else {
        DefaultLifecycleProcessor defaultProcessor = new DefaultLifecycleProcessor();
        defaultProcessor.setBeanFactory(beanFactory);
        this.lifecycleProcessor = defaultProcessor;
        beanFactory.registerSingleton(LIFECYCLE_PROCESSOR_BEAN_NAME, this.lifecycleProcessor);
        if (logger.isTraceEnabled()) {
            logger.trace("No '" + LIFECYCLE_PROCESSOR_BEAN_NAME + "' bean, using " +
                         "[" + this.lifecycleProcessor.getClass().getSimpleName() + "]");
        }
    }
}

6.3.生命周期处理

这里需要着重研究一下生命周期处理器的调用。

getLifecycleProcessor().onRefresh() 这一步,将会获取上一步设置到上下文中的 LifecycleProcessor 然后调用:

// AbstraceApplicationContext.getLifecycleProcessor()
LifecycleProcessor getLifecycleProcessor() throws IllegalStateException {
    if (this.lifecycleProcessor == null) {
        throw new IllegalStateException("LifecycleProcessor not initialized - " +
                                        "call 'refresh' before invoking lifecycle methods via the context: " + this);
    }
    return this.lifecycleProcessor;
}

这里我们以默认的生命周期处理器 DefaultLifecycleProcessor 为例:

@Override
public void onRefresh() {
    startBeans(true);
    this.running = true;
}

private void startBeans(boolean autoStartupOnly) {
    // 获取所有实现了Lifecycle接口的Bean,并按阶段分组装到不同的LifecycleGroup里
    Map<String, Lifecycle> lifecycleBeans = getLifecycleBeans();
    Map<Integer, LifecycleGroup> phases = new HashMap<>();
    lifecycleBeans.forEach((beanName, bean) -> {
        // 同时满足下述条件的Bean不会被处理
        // 1.入参的autoStartupOnly为true
        // 2.bean实现了SmartLifecycle接口
        // 3.SmartLifecycle.isAutoStartup()方法返回false
        if (!autoStartupOnly || (bean instanceof SmartLifecycle && ((SmartLifecycle) bean).isAutoStartup())) {
            // 若实现了SmartLifecycle接口,则返回SmartLifecycle.getPhase(),否则默认返回0
            int phase = getPhase(bean); 
            LifecycleGroup group = phases.get(phase);
            if (group == null) {
                group = new LifecycleGroup(phase, this.timeoutPerShutdownPhase, lifecycleBeans, autoStartupOnly);
                phases.put(phase, group);
            }
            group.add(beanName, bean);
        }
    });
    
    // 按阶段从小到大排序,依次处理
    if (!phases.isEmpty()) {
        List<Integer> keys = new ArrayList<>(phases.keySet());
        Collections.sort(keys);
        for (Integer key : keys) {
            phases.get(key).start();
        }
    }
}

可以看到,这里针对 SmartLifecycle 接口的实现类做了很多特殊化的处理,默认情况下:

  • 实现了 SmartLifecycle 接口的 Bean,需要保证 SmartLifecycle.isAutoStartup 返回 true 才会被处理;
  • 没实现 SmartLifecycle 接口,但是实现了 Lifecycle 接口的 Bean 会被直接处理;

并且,在处理 Bean 的时候,还会根据声明周期“阶段”按顺序从小到大排序:

  • 实现了 SmartLifecycle 接口的 Bean,按照 SmartLifecycle.getPhase 返回值排序从小到大执行;
  • 没实现 SmartLifecycle 接口,但是实现了 Lifecycle 接口的 Bean ,“阶段”视为 0,会被最先处理;

6.4.发布上下文刷新完毕事件

这个操作其实也很简单,其实就是调用时间广播器推送一个 ContextRefreshedEvent 事件:

public class ContextRefreshedEvent extends ApplicationContextEvent {
    public ContextRefreshedEvent(ApplicationContext source) {
        super(source);
    }
}

这个事件里唯一一个参数就是上下文本身。

这一部分主要逻辑在事件推送上,后续会在专门的文章分析 spring 提供的事件机制,这里就不过多展开。

总结

本文内容比较零散,主要干三件事:

  • 初始化消息源相关组件:
    1. initMessageSource:初始化上下文使用的消息源;
    2. onRefresh:上下文刷新时的回调函数,但是一般只用于加载 ThemeSource
  • 初始化事件相关组件:
    1. initApplicationEventMulticaster:初始化事件广播器;
    2. registerListeners:注册容器中的事件监听器 ApplicationListener
  • 初始化 BeanFactory 中所有非抽象的非懒加载 Bean
  • 完成刷新:
    1. 清空上下文中的资源缓存;
    2. 初始化并调用 Bean 生命周期处理器;
    3. 发布上下文刷新时间;
    4. 注册并初始化用于支持 JMX 的组件;