你真的会用大模型吗,探索提示词工程的魅力

350 阅读5分钟

相信在这一两年内,每个人都尝试使用了各种大模型。不知大家有没有发现,它们的质量参差不齐,回答的内容也不一定准确。随着人工智能技术的快速发展,越来越多的模型被开发出来并用于各种应用,但并非所有模型都能够提供可靠且准确的答案。可是有时候并不是大模型回答的不准确,而是我们的提问方式不对,所以应运而生了大模型提示词工程。

什么是提示词工程(Prompt Engineering)呢?

Prompt 是指在使用语言生成模型(如GPT-4、文心一言、通义千问等)时,用户输入的一段文字或问题。这段文字或问题作为模型的输入,用于引导模型生成相应的输出内容。Prompt 可以是一个问题、一个指令或一段描述,其质量和明确性对生成结果有重要的影响。

有什么意义

大模型提示词工程(Prompt Engineering)在自然语言处理领域具有重要意义,特别是在优化大语言模型(如GPT-4、文心一言等)的应用效果方面。以下是提示词工程的几大意义:

  1. 提高生成质量:通过精心设计和优化提示词,可以引导模型生成更准确、相关和高质量的内容。良好的提示词能帮助模型更好地理解用户意图,从而输出更符合预期的结果。
  2. 增强模型控制:提示词工程使用户能够更好地控制模型的输出。通过具体的指令和上下文信息,用户可以让模型生成特定风格、格式或内容的文本,提高生成的可控性。
  3. 适应多样化应用场景:不同应用场景对生成内容的要求各不相同。提示词工程可以根据具体需求定制提示词,使模型在多种场景下表现出色,例如问答、文本创作、代码生成、翻译等。
  4. 提升用户体验:优化后的提示词可以使模型更快速、更准确地响应用户需求,提升用户体验。例如,在智能客服中,精心设计的提示词可以提高回复的准确性和相关性,从而更好地满足客户需求。
  5. 探索模型能力:通过设计不同类型和复杂程度的提示词,研究人员和开发者可以更好地理解模型的能力和局限性,推动模型的改进和创新。
  6. 简化任务实现:提示词工程可以将复杂的任务简化为自然语言描述,使得非技术用户也能方便地利用大模型完成各种任务。例如,通过简单的语言描述,让模型生成营销文案或进行数据分析。

举几个例子

使用哪个大模型都是可以的,我这里用ChatGPT进行举例。为了避免凑字数,所有询问和回答我都截图贴进来。后边用国内的是因为我的GPT-4o的每日免费额度么了。。。

第一个例子 提供更多的信息

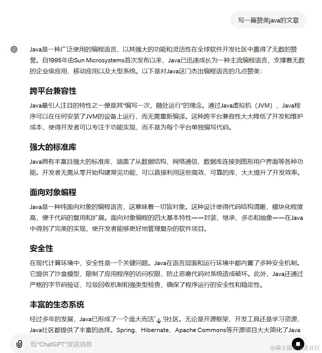
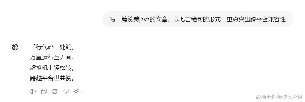
比如说我想要ChatGPT帮我写一篇赞美java的文章,是这样的

image.png

可能格式不符合我们的要求,也可能内容不符合我们的要求,我们就可以给更多的提示信息。比如需要什么样的格式,需要突出什么样的信息。

image.png

这样,输出的信息就离我们的要求更接近了。

第二个例子 使用"""传递信息

再者我们可以使用###或者"""将需要处理的内容框起来。这样就相当于告诉ChatGPT,需要处理的内容是什么:

比如,我们举一个比较容易混淆的例子:

image.png 可以看到,其实并不准确,我们期待的是翻译后边的`使用俄语翻译`,然而,我们可以这样:将需要操作的内容用"""框起来 image.png

这样就达到我们期待的结果了。

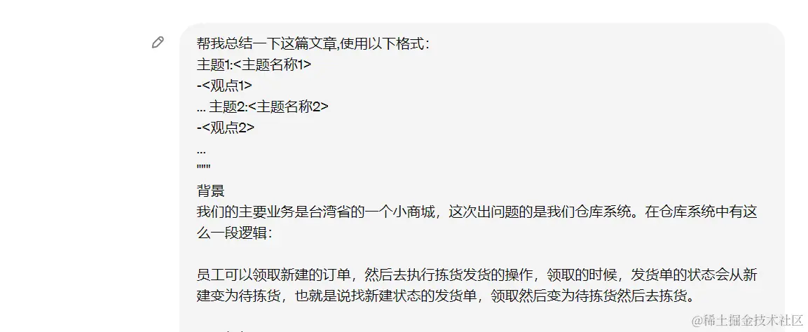
第三个例子 指定输出格式

比如,我们现在需要总结一篇文章的主题和观点。希望以

主题1:<主题名称1>
-<观点1>
...
主题2:<主题名称2>
-<观点2>
...

的格式输出出来,那么我们可以这样告诉ChatGPT

image.png

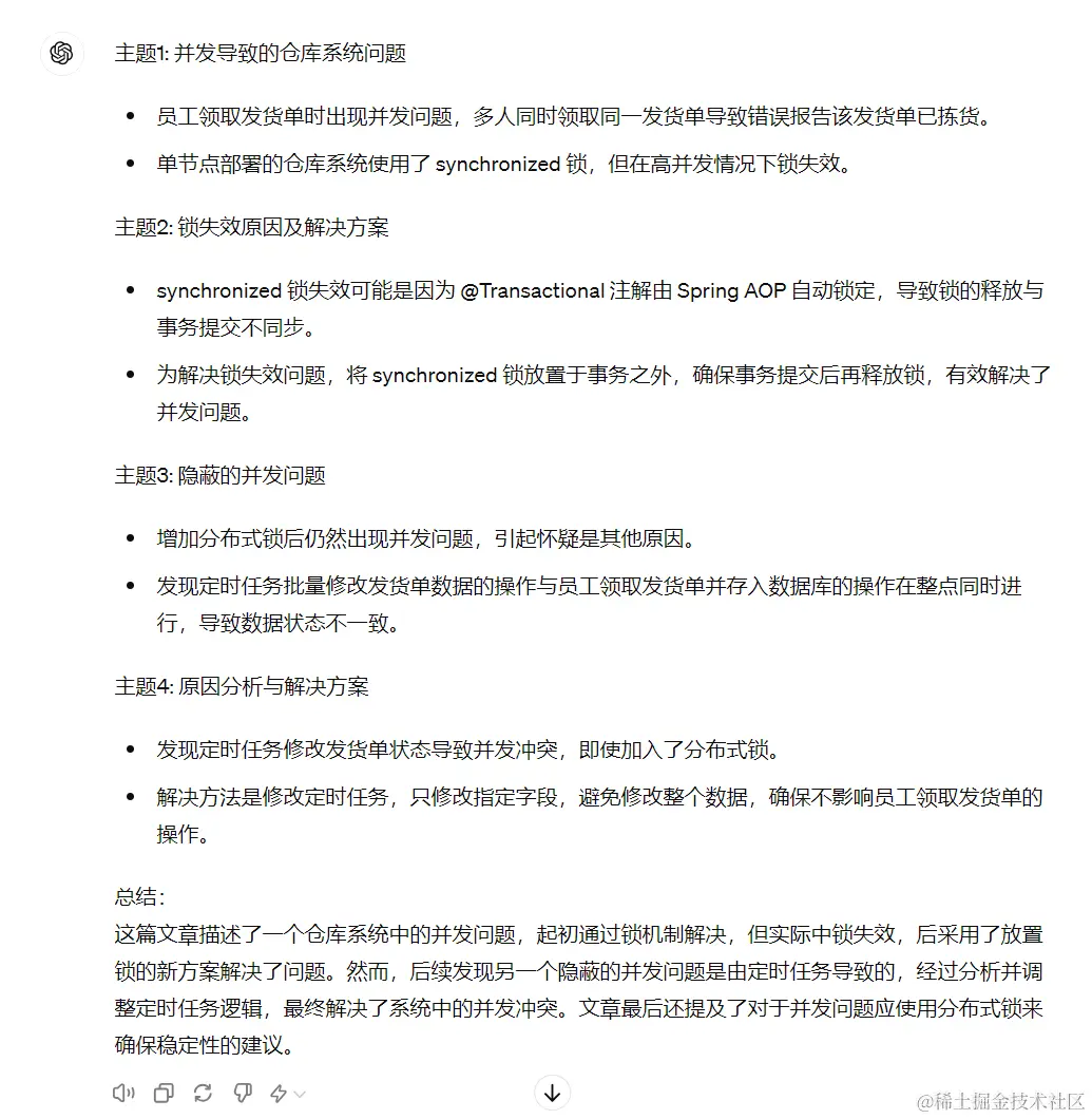
这里的文章是我自己的:# 记一次生产事故,来来回回搞了一个月

然后GTP的回复也就是我们要求的格式:

image.png

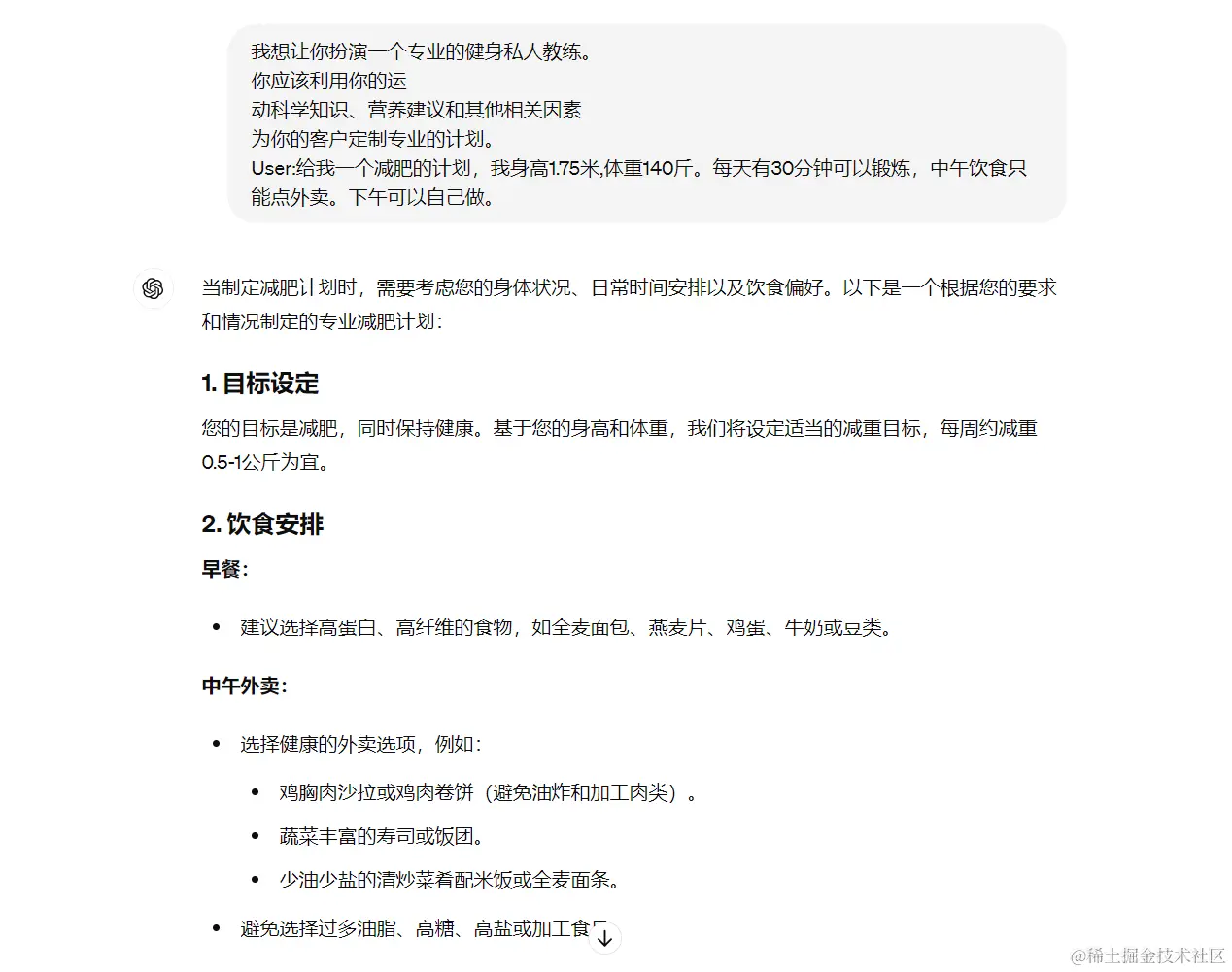
第四个例子 给更完善的提示词,角色扮演

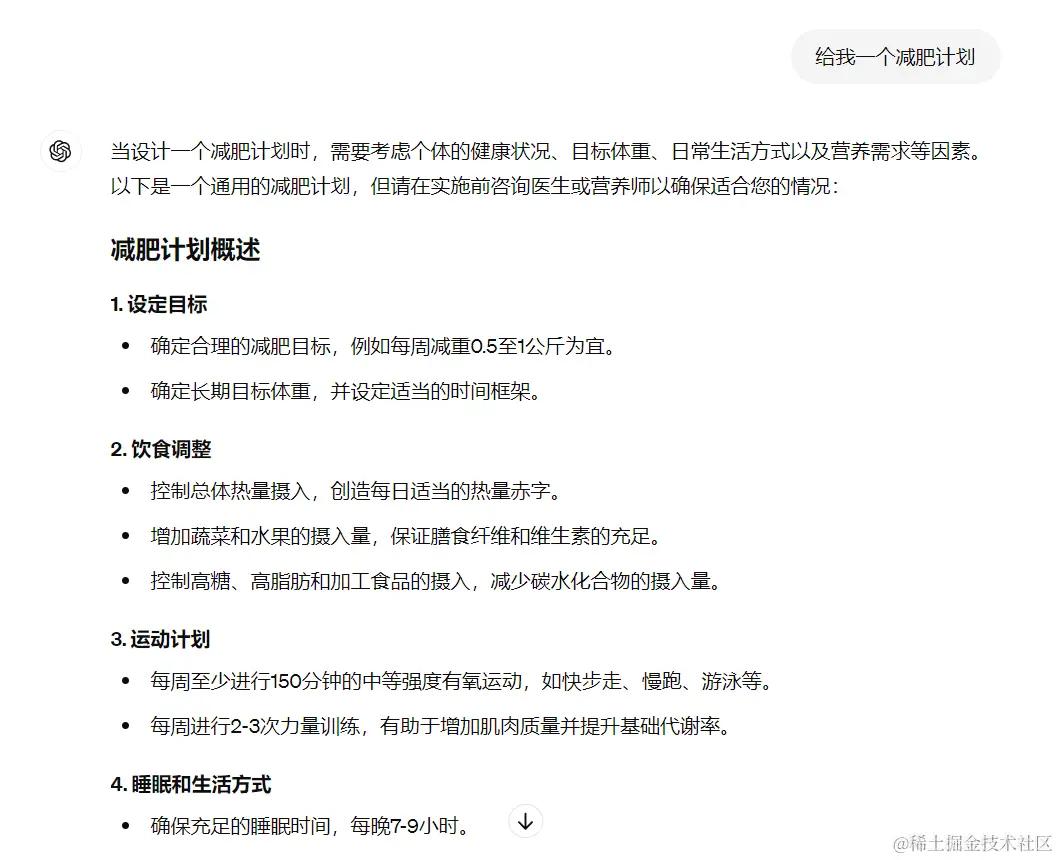
比如,我现在要减肥,可是直接向GPT提问的话,

image.png

这会是一个通用的减肥计划,而我们需要的是一个更加贴合自身的计划。那么我们可以这样:

image.png

可见,给出的建议更加贴合我的实际而且更加的专业。

这里提示词的核心技巧是,描述一定的背景,增加输入信息,并要求输出信息的格式。

使用GhatGPT提升我们的学习效率

当然,对于程序员来说,我们还可以使用以下10个指令大大地提升我们的学习效率。

  1. 费曼学习法
  2. 帕累托法则(80/20原则)
  3. 波莫多罗技术(番茄工作法)
  4. SQ3R方法
  5. 艾宾浩斯遗忘曲线
  6. 主题交叉法
  7. 双编码理论
  8. GROW模型
  9. 分块学习法
  10. 多感官学习法

比如:

费曼学习法

比如我们问:请借助费曼学习法,以简单的语言解释下什么是java中的享元模式,并提供一个例子 image.png

帕累托法则(80/20原则)

这里,我们提问:请借助帕累托法则(80/20原则)帮我设计一个java的面试突击复习线路 ps:这里使用了国内映射的GPT4,原版的太贵辣。 image.png

或者我们这样问:

image.png

这样就可以使用这些优秀的学习方法帮我们学习了。其余的方法,大家可以自己尝试一下。

最后,我使用GPT4帮我制定了一个学习计划:

image.png

回答是

image.png image.png

好啦,可以愉快地学习了。