新手在使用K8s时经常出现各种故障,有些故障不知道背后原因,迟迟不能解决。今天就分享一份大佬总结的K8s常见问题故障排查手册,超级实用,运维及K8s使用者一定要收藏备用!
简介
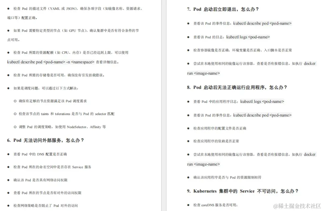
这份《K8s故障排查手册》,共21页,整理了5大排查类目,包括Pod、Node、集群层面等,每个类目下又有数条小项。在K8s排查方面算是相对齐全的。
部分内容展示
PDF不是扫描版,每个字都可以更改。你也可以在后添加新的排查方式,使其更加完善,形成一个属于自己的排查手册。
新手在使用K8s时经常出现各种故障,有些故障不知道背后原因,迟迟不能解决。今天就分享一份大佬总结的K8s常见问题故障排查手册,超级实用,运维及K8s使用者一定要收藏备用!
这份《K8s故障排查手册》,共21页,整理了5大排查类目,包括Pod、Node、集群层面等,每个类目下又有数条小项。在K8s排查方面算是相对齐全的。
PDF不是扫描版,每个字都可以更改。你也可以在后添加新的排查方式,使其更加完善,形成一个属于自己的排查手册。