AI Agent相关思考

465 阅读3分钟

AI 痛点

Ai 发展至今已经很强大,但在业务上仍然较难落地,作者认为有几下痛点:

  1. 由于 Ai 全能,在同一个问题可能有多种思考维度,不一定和用户是从同一角度思考问题,导致偏差

  2. Ai 喜欢直白的解决问题,比如数学题暴力推算,比如脑筋急转弯题直接分析,市面上开放体验的 Ai 经过了大量数据投喂和优化,仍然不能利用逻辑和技巧

  3. 人们需要解决的问题,大多数可以依靠人类的逻辑思路解决,人类有解决问题的经验,这部分ai不具备

  4. Ai 没有检查回答的过程,出现错误回答导致用户信任度降低

  5. 大多数用户不会设计 prompt 直接询问,让 Ai 无法发挥真实实力

AI Agent 系统

AI Agent 通过利用 人类现有经验分解任务,搭配有效数据,搭配插件能力

便有可能解决上述问题,从而让 Ai 解决复杂问题,在业务上落地

AI Agent = 工作流(逻辑)+ prompt约束 + AI大模型 + 插件功能 + 数据

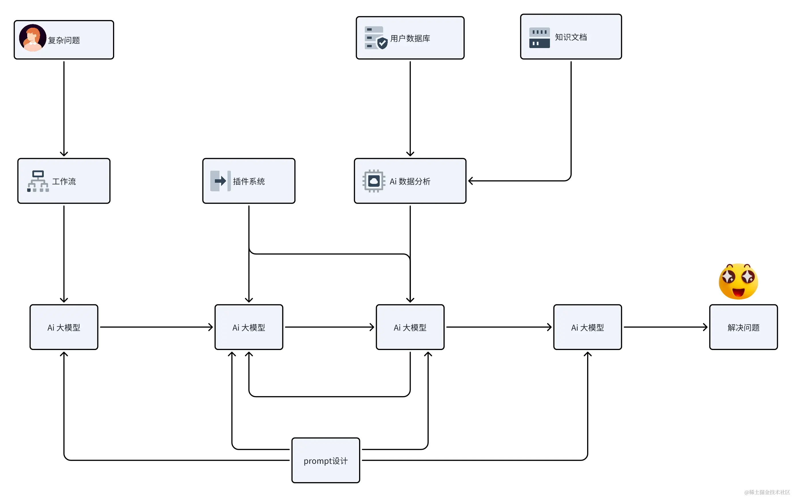
整个系统流程如下:

whiteboard_exported_image.png

上图可以看出,从用户的复杂问题到解决问题的大概流程:

  1. 接收用户问题,利用人类解决问题的经验,通过工作流拆解问题

  2. 大模型依赖 prompt 收敛思考范围

  3. 不同环节的大模型提供插件,数据分析(源自知识文档,用户过往数据)

  4. 按部就班在各个环节有序运行,直到解决问题

通过上述可以创建解决某类场景下的复杂问题,如何运用到业务中呢?

则需要AI Agent 系统提供开放能力,即可以通过 api调用,sdk嵌入,私有化部署 等方式进行

AI Agent 创业

通过 AI Agent 创业已经是当前Ai的热门方向,区别主要为 底层大模型,业务方向

整体来看,AI Agent创业有以下优势:

  1. 普通人通过 Ai 创业有效的方式,低成本高价值

  2. 行业蓝海方向,处于探索阶段,初创公司和大企业差距较小

  3. 通过创新有机会在行业自足,成熟行业基本不可能

  4. 确实有价值,下一个风口

  5. 做好了不仅是 AI 通往业务的入口,也是 AI 的生态

也有以下阻力:

  1. 市面免费开放的 Ai 大模型性能较低,而投入 Ai 大模型成本较高,导致体验不佳

  2. 国内免费开放的 Ai 太少,基本需要通过合作的方式,需要渠道或者知名度

  3. 海外市场竞争激烈,大企业重点关注方向

  4. prompt难以准确描述需求

  5. 数据安全问题,多数企业或用户不愿意提供核心业务数据

AI Agent 业务方向

企业服务paas平台

核心:商业化,私有化部署

依赖:客户大模型和免费开源大模型

盈利模式:部署收费

开放式bot平台

核心:toc向为主,依赖用户群体做 IP口碑,解决大多数群众的简易问题

依赖:自身大模型和免费开源大模型

盈利模式:增值服务收费

开源共建式平台

核心:开源

依赖:免费开源大模型

盈利模式:捐赠

Bot业务赋能中台

核心:作为复杂业务解决中心,业务方调用bot中台接口,解决问题

依赖:自身大模型和免费开源大模型

盈利模式:申请open apikey收费