考前冲刺必备:2024年5月中级数据库系统工程师复习攻略

266 阅读2分钟

一、备考关键:

高效率的备考方式:多轮迭代学习

△ 基础阶段

△ 大面积撒网(60%)

略读-> 做题 -> 回顾 -> 精读

△ 积累阶段

△ 有针对性的突破(30%)

完成所有章节之后,进行真题测试,测试回顾,分析弱点,再到章节走小迭代

△ 冲刺阶段

△ 全过程回顾(10%)

对已练习的知识点进行梳理,对以前的错题进行回顾,巩固加深。

调整心态,加强训练,相互鼓励,共同提高!

二、高质量的学习资料:

软考交流讨论+资料分享

1、精华知识点

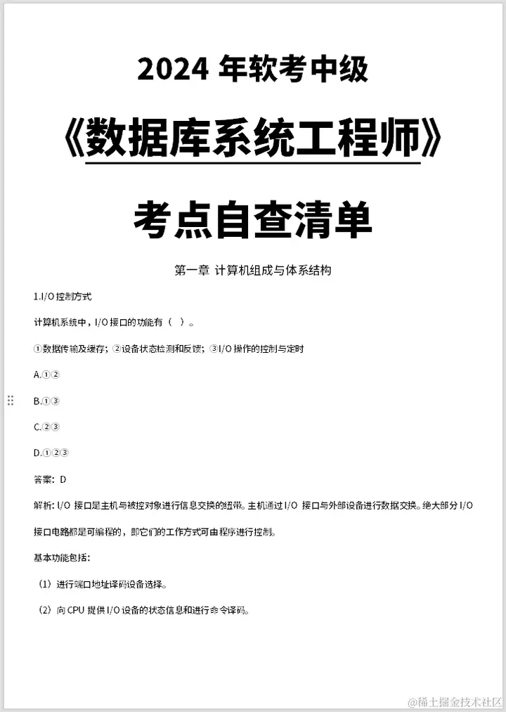
2、考点自查清单

3、默写本

4、自学打卡表

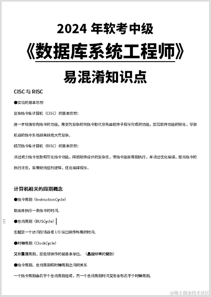
5、易混淆知识点

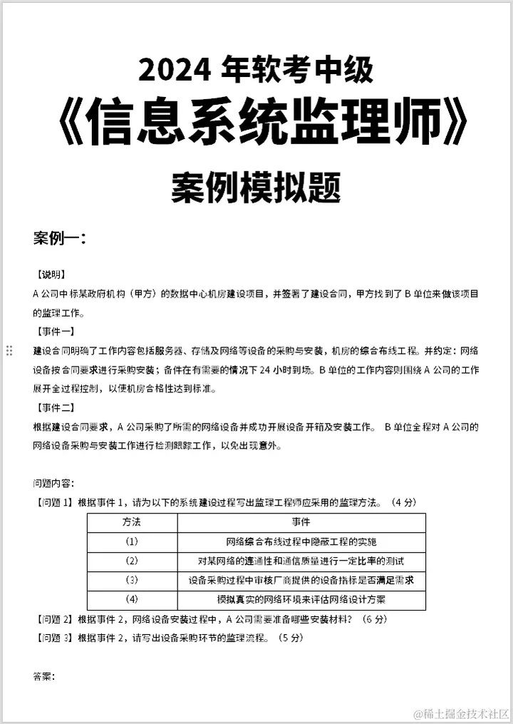
6、案例模拟题

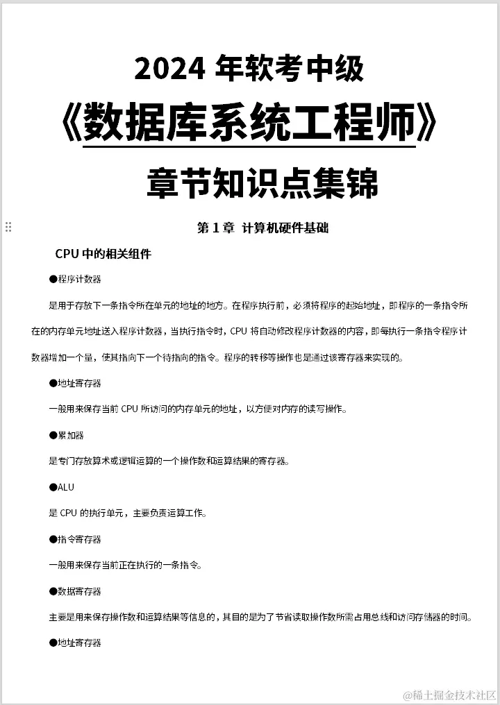
7、章节知识点集锦

8、经典100题

三、学习策略:

1)通过习题训练了解细节。

2)一般情况把《数据库系统工程师教程(第4版)》当字典,学完视频课程,可以浏览这个部分的教程,不必全书通读。如果没有视频资源,则以官方教程为主进行学习。

【科目一:综合知识】

客观题:75空 120分钟

特点:范围广,但考试时间多得让人犯困。

策略:

1)“二八定律”,把时间用于重要的知识点

2)各个击破

3)混合练习

【科目二:案例分析】

主观题:5道大题 120分钟

策略:

1)多练历年试题,熟悉答题规则,习惯“意外”

2)对于技术主题,要自己有意识组织语言进行总结

3)善于“顺势而为”的解题

4)从容的心态上考场

6)一定要涂选题号!

四、考试工具

1、2B铅笔,准备两支,或者准备一支外加一盒笔芯,考前检查笔是否完好。

2、钢笔/中性笔,准备两支。

3、橡皮擦要准备一个,虽然有些2B铅笔上有橡皮擦,但是擦的不干净,所以还是要准备一个,这样擦的比较干净。

4、身份证、准考证

5、手表或者小钟之类的,有些考场没有钟表,所以一定要自己备一个,这样考试才能合理分配自己的做题时间!

注意:

1、墨水笔要黑色的,其他可以带进考场的文具有削笔刀、圆珠笔、直尺等,自己带好自己的,因为开考后不让互借文具。

2、计算器和草稿纸是不让带进去的,笔记、报刊、电子设备及通信工具等考试中禁止使用的物品也不允许进入考场。