OpenHarmony轻量型系统服务管理部件

85 阅读9分钟

简介

由于平台资源有限,且硬件平台多样,因此需要屏蔽不同硬件架构和平台资源的不同、以及运行形态的不同,提供统一化的系统服务开发框架。根据RISC-V、Cortex-M、Cortex-A不同硬件平台,分为两种硬件平台,以下简称M核、A核。

  • M核:处理器架构为Cortex-M或同等处理能力的硬件平台,系统内存一般低于512KB,无文件系统或者仅提供一个可有限使用的轻量级文件系统,遵循CMSIS接口规范。
  • A核:处理器架构为Cortex-A或同等处理能力的硬件平台,内存资源大于512KB,文件系统完善,可存储大量数据,遵循POSIX接口规范。

系统服务框架基于面向服务的架构,提供了服务开发、服务的子功能开发、对外接口的开发、以及多服务共进程、进程间服务调用等开发能力。其中:

  • M核:包含服务开发、服务的子功能开发、对外接口的开发以及多服务共进程的开发框架。
  • A核:在M核能力基础之上,包含了进程间服务调用、进程间服务调用权限控制、进程间服务接口的开发等能力。

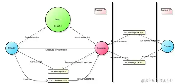
系统架构

图 1 面向服务的架构

img

  • Provider:服务的提供者,为系统提供能力(对外接口)。
  • Consumer:服务的消费者,调用服务提供的功能(对外接口)。
  • Samgr:作为中介者,管理Provider提供的能力,同时帮助Consumer发现Provider的能力。

图 2 系统服务开发框架主体对象:

img

  • SamgrLite:主要提供服务的注册与发现能力。
  • Service:开发服务时,需要实现的服务的生命周期接口。
  • Feature:开发功能时,需要实现的功能的生命周期接口。
  • IUnknown:基于IUnknown开发服务或功能的对外接口。
  • IClientProxy:IPC调用时,消费者的消息发送代理。
  • IServerProxy:IPC调用时,开发者需要实现提供者的消息处理接口。

目录

表 1 系统服务框架源代码目录结构

名称描述
interfaces/kits/samgr_lite/samgrM核和A核系统服务框架对外接口定义。
interfaces/kits/samgr_lite/registryA核进程间服务调用的对外接口定义。
interfaces/kits/samgr_lite/communication/broadcastM核和A核进程内事件广播服务的对外接口定义。
services/samgr_lite/samgr/adapterPOSIX和CMSIS接口适配层来屏蔽A核M核接口差异。
services/samgr_lite/samgr/registryM核服务注册发现的桩函数。
services/samgr_lite/samgr/sourceM核和A核系统服务开发框架基础代码。
services/samgr_lite/samgr_clientA核进程间服务调用的注册与发现。
services/samgr_lite/samgr_serverA核进程间服务调用的IPC地址管理和访问控制。
services/samgr_lite/samgr_endpointA核IPC通信消息收发包管理。
services/samgr_lite/communication/broadcastM核和A核进程内事件广播服务。

约束

  • 系统服务开发框架统一使用C开发。
  • 同进程内服务间调用统一使用IUnknown接口对外象,消息接口统一由IUnknown接口传递给本服务。
  • 服务名和功能名必需使用常量字符串且长度小于16个字节。
  • M核:系统依赖上bootstrap服务,在系统启动函数中调用OHOS_SystemInit()函数。
  • A核:系统依赖samgr库,在main函数中调用SAMGR_Bootstrap()函数。

开发服务

  • 继承并重新定义服务:
typedef struct ExampleService {
    INHERIT_SERVICE;
    INHERIT_IUNKNOWNENTRY(DefaultFeatureApi);
    Identity identity;
} ExampleService;
  • 实现服务的生命周期函数:
static const char *GetName(Service *service)
{
    return EXAMPLE_SERVICE;
}

static BOOL Initialize(Service *service, Identity identity)
{
    ExampleService *example = (ExampleService *)service;
    // 保存服务的唯一身份标识,用来自己的IUnknown接口对服务发消息时使用。
    example->identity = identity;
    return TRUE;
}
static BOOL MessageHandle(Service *service, Request *msg)
{
    ExampleService *example = (ExampleService *)service;
    switch (msg->msgId) {
        case MSG_SYNC:
            // 业务处理
            break;
        default:break;
    }
    return FALSE;
}
static TaskConfig GetTaskConfig(Service *service)
{
    TaskConfig config = {LEVEL_HIGH, PRI_BELOW_NORMAL,
                         0x800, 20, SHARED_TASK};
    return config;
}
  • 创建服务对象:
static ExampleService g_example = {
    .GetName = GetName,
    .Initialize = Initialize,
    .MessageHandle = MessageHandle,
    .GetTaskConfig = GetTaskConfig,
    SERVER_IPROXY_IMPL_BEGIN,
        .Invoke = NULL,
        .SyncCall = SyncCall,
    IPROXY_END,
};
  • 向SAMGR注册服务及接口:
static void Init(void)
{
    SAMGR_GetInstance()->RegisterService((Service *)&g_example);
    SAMGR_GetInstance()->RegisterDefaultFeatureApi(EXAMPLE_SERVICE, GET_IUNKNOWN(g_example));
}
  • 定义服务的初始化入口:
SYSEX_SERVICE_INIT(Init);

开发服务的子功能

  • 继承并重新定义功能:
typedef struct DemoFeature {
    INHERIT_FEATURE;
    INHERIT_IUNKNOWNENTRY(DemoApi);
    Identity identity;
    Service *parent;
} DemoFeature;
  • 实现功能的生命周期函数:
static const char *FEATURE_GetName(Feature *feature)
{
    return EXAMPLE_FEATURE;
}

static void FEATURE_OnInitialize(Feature *feature, Service *parent, Identity identity)
{
    DemoFeature *demoFeature = (DemoFeature *)feature;
    demoFeature->identity = identity;
    demoFeature->parent = parent;
}

static void FEATURE_OnStop(Feature *feature, Identity identity)
{
    g_example.identity.queueId = NULL;
    g_example.identity.featureId = -1;
    g_example.identity.serviceId = -1;
}

static BOOL FEATURE_OnMessage(Feature *feature, Request *request)
{
    if (request->msgId == MSG_PROC) {
        Response response = {.data = "Yes, you did!", .len = 0};
        SAMGR_SendResponse(request, &response);
        return TRUE;
    } else {
        if (request->msgId == MSG_TIME_PROC) {
            LOS_Msleep(WAIT_FEATURE_PROC * 10);
            if (request->msgValue) {
                SAMGR_PrintServices();
            } else {
                SAMGR_PrintOperations();
            }
            AsyncTimeCall(GET_IUNKNOWN(g_example));
            return FALSE;
        }
    }
    return FALSE;
}
  • 创建功能对象:
static DemoFeature g_example = {
   .GetName = FEATURE_GetName,
   .OnInitialize = FEATURE_OnInitialize,
   .OnStop = FEATURE_OnStop,
   .OnMessage = FEATURE_OnMessage,
   DEFAULT_IUNKNOWN_ENTRY_BEGIN,
       .AsyncCall = AsyncCall,
       .AsyncTimeCall = AsyncTimeCall,
       .SyncCall = SyncCall,
       .AsyncCallBack = AsyncCallBack,
   DEFAULT_IUNKNOWN_ENTRY_END,
   .identity = {-1, -1, NULL},
};
  • 向SAMGR注册功能及接口:
static void Init(void){
    SAMGR_GetInstance()->RegisterFeature(EXAMPLE_SERVICE, (Feature *)&g_example);
    SAMGR_GetInstance()->RegisterFeatureApi(EXAMPLE_SERVICE, EXAMPLE_FEATURE, GET_IUNKNOWN(g_example));
}
  • 定义功能的初始化入口:
SYSEX_FEATURE_INIT(Init);

开发进程内对外接口

  • 定义IUnknown接口:
typedef struct DemoApi {
    INHERIT_IUNKNOWN;
    BOOL (*AsyncCall)(IUnknown *iUnknown, const char *buff);
    BOOL (*AsyncTimeCall)(IUnknown *iUnknown);
    BOOL (*SyncCall)(IUnknown *iUnknown, struct Payload *payload);
    BOOL (*AsyncCallBack)(IUnknown *iUnknown, const char *buff, Handler handler);
} DemoApi;
  • 定义IUnknown的引用对象:
typedef struct DemoRefApi {
    INHERIT_IUNKNOWNENTRY(DemoApi);
} DemoRefApi;
  • 初始化接口对象:
static DemoRefApi api = {
    DEFAULT_IUNKNOWN_ENTRY_BEGIN,
        .AsyncCall = AsyncCall,
        .AsyncTimeCall = AsyncTimeCall,
        .SyncCall = SyncCall,
        .AsyncCallBack = AsyncCallBack,
    DEFAULT_IUNKNOWN_ENTRY_END,
};
  • 注册服务接口:
SAMGR_GetInstance()->RegisterFeatureApi(EXAMPLE_SERVICE, EXAMPLE_FEATURE, GET_IUNKNOWN(api));

调用进程内服务

  • 获取服务的对外接口:
DemoApi *demoApi = NULL;
IUnknown *iUnknown = SAMGR_GetInstance()->GetFeatureApi(EXAMPLE_SERVICE, EXAMPLE_FEATURE);
if (iUnknown == NULL) {
    return NULL;
}
int result = iUnknown->QueryInterface(iUnknown, DEFAULT_VERSION, (void **)&demoApi);
if (result != 0 || demoApi == NULL) {
    return NULL;
}
  • 接口调用:
if (demoApi->AsyncCallBack == NULL) {
    return NULL;
}
demoApi->AsyncCallBack((IUnknown *)demoApi, "I wanna async call callback good result!", AsyncHandler);
  • 释放接口:
int32 ref = demoApi->Release((IUnknown *)demoApi);

开发跨进程间对外接口

  • 继承IServerProxy替代继承IUnknown:INHERIT_SERVER_IPROXY
typedef struct DemoFeatureApi {
    INHERIT_SERVER_IPROXY;
    BOOL (*AsyncCall)(IUnknown *iUnknown, const char *buff);
    BOOL (*AsyncTimeCall)(IUnknown *iUnknown);
    BOOL (*SyncCall)(IUnknown *iUnknown, struct Payload *payload);
    BOOL (*AsyncCallBack)(IUnknown *iUnknown, const char *buff, IOwner notify, INotifyFunc handler);
} DemoFeatureApi;
  • 初始化IServerProxy对象:
static DemoFeature g_example = {
    SERVER_IPROXY_IMPL_BEGIN,
    .Invoke = Invoke,
    .AsyncCall = AsyncCall,
    .AsyncTimeCall = AsyncTimeCall,
    .SyncCall = SyncCall,
    .AsyncCallBack = AsyncCallBack,
    IPROXY_END,
};
  • 实现Invoke函数来处理Ipc消息:
static int32 Invoke(IServerProxy *iProxy, int funcId, void *origin, IpcIo *req, IpcIo *reply)
{
    DemoFeatureApi *api = (DemoFeatureApi *)iProxy;
    BOOL ret;
    size_t len = 0;
    switch (funcId) {
        case ID_ASYNCALL:
            ret = api->AsyncCall((IUnknown *)iProxy, (char *)IpcIoPopString(req, &len));
            IpcIoPushBool(reply, ret);
            break;
        case ID_ASYNTIMECALL:
            ret = api->AsyncTimeCall((IUnknown *)iProxy);
            IpcIoPushBool(reply, ret);
            break;
        case ID_SYNCCALL: {
            struct Payload payload;
            payload.id = IpcIoPopInt32(req);
            payload.value = IpcIoPopInt32(req);
            payload.name = (char *)IpcIoPopString(req, &len);
            ret = api->SyncCall((IUnknown *)iProxy, &payload);
            IpcIoPushString(reply, ret ? "TRUE" : "FALSE");
        }
            break;
        case ID_ASYNCCALLBACK: { // convert to sync proxy
            IpcIoPushString(reply, "Yes, you did!");
            IpcIoPushBool(reply, TRUE);
        }
            break;
        default:
            IpcIoPushBool(reply, FALSE);
            break;
    }
    return EC_SUCCESS;
}
  • 注册接口:与进程内接口注册一致
SAMGR_GetInstance()->RegisterFeatureApi(EXAMPLE_SERVICE, EXAMPLE_FEATURE, GET_IUNKNOWN(g_example));

调用跨进程间服务

  • 获取跨进程服务的对外接口:
IClientProxy *demoApi = NULL;
IUnknown *iUnknown = SAMGR_GetInstance()->GetFeatureApi(EXAMPLE_SERVICE, EXAMPLE_FEATURE);
if (iUnknown == NULL) {
    return NULL;
}
int result = iUnknown->QueryInterface(iUnknown, CLIENT_PROXY_VER, (void **)&demoApi);
if (result != 0 || demoApi == NULL) {
    return NULL;
}
  • 调用Ipc消息接口:
IpcIo request;char data[250];
IpcIoInit(&request, data, sizeof(data), 0);
demoApi->Invoke(demoApi, 0, &request, NULL, NULL);
  • 释放接口:
int32 ref = demoApi->Release((IUnknown *)demoApi);

开发跨进程间服务调用客户端代理

  • 定义IPC接口客户端代理:
typedef struct DemoClientProxy {
    INHERIT_CLIENT_IPROXY;
    BOOL (*AsyncCall)(IUnknown *iUnknown, const char *buff);
    BOOL (*AsyncTimeCall)(IUnknown *iUnknown);
    BOOL (*SyncCall)(IUnknown *iUnknown, struct Payload *payload);
    BOOL (*AsyncCallBack)(IUnknown *iUnknown, const char *buff, IOwner notify, INotifyFunc handler);
} DemoClientProxy;
typedef struct DemoClientEntry {
    INHERIT_IUNKNOWNENTRY(DemoClientProxy);
} DemoClientEntry;
  • 实现客户端代理封装Ipc消息接口:
static BOOL AsyncCall(IUnknown *iUnknown, const char *buff)
{
    DemoClientProxy *proxy = (DemoClientProxy *)iUnknown;
    IpcIo request;
    char data[MAX_DATA_LEN];
    IpcIoInit(&request, data, MAX_DATA_LEN, 0);
    IpcIoPushString(&request, buff);
    int ret = proxy->Invoke((IClientProxy *)proxy, ID_ASYNCALL, &request, NULL, NULL);
    return ret == EC_SUCCESS;
}

static BOOL AsyncTimeCall(IUnknown *iUnknown)
{
    DemoClientProxy *proxy = (DemoClientProxy *)iUnknown;
    IpcIo request;
    char data[MAX_DATA_LEN];
    IpcIoInit(&request, data, MAX_DATA_LEN, 0);
    int ret = proxy->Invoke((IClientProxy *)proxy, ID_ASYNTIMECALL, &request, NULL, NULL);
    return ret == EC_SUCCESS;
}

static int Callback(IOwner owner, int code, IpcIo *reply)
{
    size_t len = 0;
    return strcpy_s(owner, MAX_DATA_LEN, (char *)IpcIoPopString(reply, &len));
}

static BOOL SyncCall(IUnknown *iUnknown, struct Payload *payload)
{
    DemoClientProxy *proxy = (DemoClientProxy *)iUnknown;
    IpcIo request;
    char data[MAX_DATA_LEN];
    IpcIoInit(&request, data, MAX_DATA_LEN, 0);
    IpcIoPushInt32(&request, payload->id);
    IpcIoPushInt32(&request, payload->value);
    IpcIoPushString(&request, payload->name);
    int ret = proxy->Invoke((IClientProxy *)proxy, ID_SYNCCALL, &request, data, Callback);
    data[MAX_DATA_LEN - 1] = 0;
    HILOG_INFO(HILOG_MODULE_APP, "[TID:0x%lx]Remote response is %s!", pthread_self(), data);
    return ret == EC_SUCCESS;
}

struct CurrentNotify {
    IOwner notify;
    INotifyFunc handler;
};

static int CurrentCallback(IOwner owner, int code, IpcIo *reply)
{
    struct CurrentNotify *notify = (struct CurrentNotify *)owner;
    size_t len = 0;
    char *response = (char *)IpcIoPopString(reply, &len);
    HILOG_INFO(HILOG_MODULE_APP, "[TID:0x%lx]Notify Remote response is %s!", pthread_self(), response);
    notify->handler(notify->notify, response);
    return EC_SUCCESS;
}

static BOOL AsyncCallBack(IUnknown *iUnknown, const char *buff, IOwner notify, INotifyFunc handler)
{
    struct CurrentNotify owner = {notify, handler};
    DemoClientProxy *proxy = (DemoClientProxy *)iUnknown;
    IpcIo request;
    char data[MAX_DATA_LEN];
    IpcIoInit(&request, data, MAX_DATA_LEN, 0);
    IpcIoPushString(&request, buff);
    int ret = proxy->Invoke((IClientProxy *)proxy, ID_ASYNCCALLBACK, &request, &owner, CurrentCallback);
    return ret == EC_SUCCESS;
}
  • 实现客户端代理的工厂方法:
void *DEMO_CreatClient(const char *service, const char *feature, uint32 size)
{
    (void)service;
    (void)feature;
    uint32 len = size + sizeof(DemoClientEntry);
    uint8 *client = malloc(len);
    (void)memset_s(client, len, 0, len);
    DemoClientEntry *entry = (DemoClientEntry *)&client[size];
    entry->ver = ((uint16)CLIENT_PROXY_VER | (uint16)DEFAULT_VERSION);
    entry->ref = 1;
    entry->iUnknown.QueryInterface = IUNKNOWN_QueryInterface;
    entry->iUnknown.AddRef = IUNKNOWN_AddRef;
    entry->iUnknown.Release = IUNKNOWN_Release;
    entry->iUnknown.Invoke = NULL;
    entry->iUnknown.AsyncCall = AsyncCall;
    entry->iUnknown.AsyncTimeCall = AsyncTimeCall;
    entry->iUnknown.SyncCall = SyncCall;
    entry->iUnknown.AsyncCallBack = AsyncCallBack;
    return client;
}
void DEMO_DestroyClient(const char *service, const char *feature, void *iproxy)
{
    free(iproxy);
}
  • 将客户端代理的工厂方法注册到SAMGR:
SAMGR_RegisterFactory(EXAMPLE_SERVICE, EXAMPLE_FEATURE, DEMO_CreatClient, DEMO_DestroyClient);
  • 获取跨进程服务的对外接口:
DemoClientProxy *demoApi = NULL;
IUnknown *iUnknown = SAMGR_GetInstance()->GetFeatureApi(EXAMPLE_SERVICE, EXAMPLE_FEATURE);
if (iUnknown == NULL) {
   return NULL;
}
int result = iUnknown->QueryInterface(iUnknown, DEFAULT_VERSION, (void **)&demoApi);
if (result != 0 || demoApi == NULL) {
   return NULL;
}
  • 调用跨进程服务的客户端代理接口:
if (demoApi->AsyncCallBack == NULL) {
    return NULL;
}
demoApi->AsyncCallBack((IUnknown *)demoApi,
                       "I wanna async call callback good result!", NULL, AsyncHandler);
  • 释放接口:
int32 ref = demoApi->Release((IUnknown *)demoApi);

最后分享一份鸿蒙(HarmonyOS)开发学习指南

详细关注VX公众号:Android老皮

《鸿蒙(HarmonyOS)开发学习指南》

第一章 快速入门

1、开发准备

2、构建第一个ArkTS应用(Stage模型)

3、构建第一个ArkTS应用(FA模型)

4、构建第一个JS应用(FA模型)

5、........

图片

第二章 开发基础知识

1、应用程序包基础知识

2、应用配置文件(Stage模型)

3、应用配置文件概述(FA模型)

4、.......

图片

第三章 资源分类与访问

1、 资源分类与访问

2、 创建资源目录和资源文件

3、 资源访问

4、.......

图片

第四章 学习ArkTs语言

1、初识ArkTS语言

2、基本语法

3、状态管理

4、其他状态管理

5、渲染控制

6、......

图片

第五章 UI开发

1.方舟开发框架(ArkUI)概述

2.基于ArkTS声明式开发范式

3.兼容JS的类Web开发范式

4.......

图片

第六章 Web开发

1.Web组件概述

2.使用Web组件加载页面

3.设置基本属性和事件

4.在应用中使用前端页面JavaScript

5.ArkTS语言基础类库概述

6.并发

7.......

图片

11.网络与连接

12.电话服务

13.数据管理

14.文件管理

15.后台任务管理

16.设备管理

17......

图片

第七章 应用模型

1.应用模型概述

2.Stage模型开发指导

3.FA模型开发指导

4.......