AI回答总不满意?你的提问方式可能完全错误!

960 阅读3分钟

大家好,我是卷福同学,一个专注AI大模型整活的前阿里程序员,腾讯云社区2023新秀突破作者

向AI提问想写一篇论文,结果AI就生成2000字左右的文章后就完了。小伙伴们是不是也会遇到这类情况呢。今天来教大家AI提示词的技巧,学会向AI提问。

Prompt是什么

Prompt就是提示词、指令,用于引导AI做出回应。

比如,你向ChatGPT提问:“你解释一下万有引力是什么”,这是一个清晰的Prompt,ChatGPT也会给出对应的答案。

如果提问模糊不清,那么AI可能需要进一步详细的辅助信息才能回答提问

技巧1:提供细节

当与ChatGPT交流时,提供问题的细节、背景信息、上下文信息等,让ChatGPT充分理解你的需求,才能生成更有用的回答。

实践技巧:

  • 明确问题背景
  • 具体描述需求
  • 提供相关领域信息
  • 避免模糊广泛的提问

1)明确问题背景示例

不佳的提问:女朋友生气了怎么办?

1.png

改进后的提问:女朋友好不容易抢到回家的车票,结果领导让女朋友节假日还要加班,她现在很生气,怎么办?

2.png

技巧2:扮演角色

让ChatGPT扮演某个特定的角色来回答问题,可以极大增强交互体验和回答提问的相关性。

让ChatGPT扮演:作家、医生、历史学家等等,来回答对应领域的问题,回答也会更具针对性。

实践技巧:

  • 明确指定角色
  • 提供角色背景
  • 调整问题风格

示例:

无指定角色的提问:请解释第二次世界大战的原因

3.png

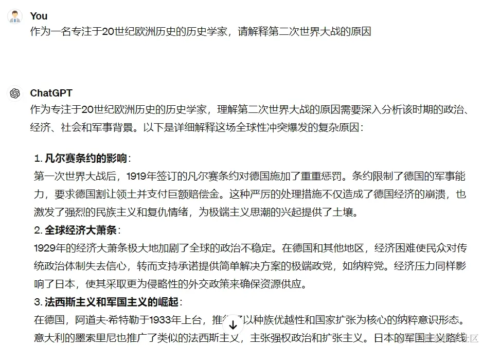
有指定角色的提问:作为一名专注于20世纪欧洲历史的历史学家,请解释第二次世界大战的原因

4.png

指定角色也可用于其他场景中,

  • 你是一名资深Python开发工程师,能否为我推荐学习Python编程的入门资源?

技巧3:明确输入分隔

与ChatGPT对话时,在处理包含不同部分请求或者复杂输入时,合理使用分隔符明确界定输入的不同内容,才能让ChatGPT容易处理每个部分的回答

实践技巧:

  • 选择合适的分隔符,如三引号(```),XML标签,Markdown标题等
  • 明确标注各部分的开始和结束
  • 提供说明

实践示例:

1)两个不同主题的回答,可以用分隔符区分两个问题,这里用冒号分隔

请解答下面两个问题:

问题1:请说明AIGC的基本概念是什么

问题2:请列举减肥有哪些措施

5.png

2)详细指令与背景信息

提问时带上具体的背景信息,再让ChatGPT给出具体的操作,可以用分隔符区分背景和请求:

## 背景:

公司正计划扩张海外市场,特别是东南亚一带

## 请求:

基于此背景,提出一个进军海外市场的初步计划

技巧4:提供示例

想让ChatGPT按照你给的格式进行回答,直接给出示例,ChatGPT更容易理解你的意图

实践技巧:

  • 关联说明与示例
  • 明确示例的范围
  • 使用分隔符标明示例

实践示例:

##要求:保持一致的回答风格

## 示例:

问:大师,什么是耐心?

答:深谷自浅泉,宏曲生寂音,繁绣始弧线

## 问题:

大师,什么是高山

6.png

总结,以上我们介绍了4个提示词技巧,不仅可以在ChatGPT上使用,也可以在其他大语言模型上套用。