浙江德迅:代码审计提升系统安全,为企业数字化繁荣保驾护航

135 阅读9分钟

图片.png

代码审计是指对软件代码进行系统性的检查和评估,以发现潜在的安全漏洞、性能问题和代码质量方面的缺陷。通过代码审计,可以帮助开发团队识别和修复代码中存在的问题,提高软件的安全性和稳定性。

为什么要做代码审计?****


近几年,勒索病毒频繁爆发,深受其害的企业不计其数:系统、网站被拖库、瘫痪;用户数据泄露……可谓是损失惨重。由此可以看出,企业网络安全就显得尤为重要。然而每个企业的需求不尽相同,企业该如何选择合适的安全服务规避风险呢?

 

代码审计,可以说是整个企业网络安全保障体系中最核心、重要又容易被忽视的工作之一。

 

代码审计是一种以发现程序错误,安全漏洞和违反程序规范为目标的源代码分析。即由具备丰富经验的行业人员通过阅读开发文档和逐条检查分析源代码的形式,对应用程序/系统的源代码从规范性、安全性、可靠性等方面进行全方位的安全检查。通过检查源代码是否存在安全编码问题及安全规范性缺陷,令开发人员意识到可能会导致的潜在安全风险和安全漏洞,并为其提供代码修改措施及建议。

 

也就是说,企业如果能够提前做好代码审计工作,就能先黑客一步发现系统的安全隐患,并提前部署好相关的安全防御措施,保证系统的各个环节都更能经住黑客挑战。

 

 

图片.png

 

代码漏洞种类有哪些?****

① 缓冲区溢出:当输入数据超过分配给它的缓冲区大小时,会导致数据溢出到相邻的内存区域,攻击者可以利用这个漏洞来执行恶意代码。

 

② SQL注入:当应用程序没有正确过滤用户输入的数据时,攻击者可以在输入中注入恶意的SQL代码,从而执行未经授权的数据库操作。

 

③ 跨站脚本攻击(XSS):当应用程序没有正确过滤用户输入的数据时,攻击者可以在网页中注入恶意脚本代码,从而在用户的浏览器上执行恶意操作。

 

④ 跨站请求伪造(CSRF):攻击者可以通过诱使用户点击恶意链接或访问恶意网站来利用这个漏洞,从而在用户不知情的情况下执行恶意操作。

 

⑤ 文件包含漏洞:当应用程序没有正确过滤用户输入的数据时,攻击者可以在文件包含函数中注入恶意文件路径,从而读取或执行任意文件。

 

⑥ 代码注入漏洞:当应用程序没有正确过滤用户输入的数据时,攻击者可以在输入中注入恶意代码,从而执行未经授权的操作。

 

⑦ 逻辑漏洞:当应用程序的设计或实现中存在逻辑错误时,攻击者可以利用这些错误来执行未经授权的操作。

 

代码审计的语言****

支持Java、C、C++、Python、JavaScript、PHP、ASPX等多种语言。

 

代码审计的流程****

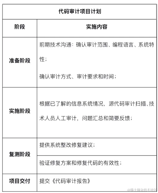
主要分为四个阶段,包括代码审计前期准备阶段、实施阶段、复测阶段以及项目交付。

 

1、准备阶段****

前期与客户技术人员沟通,开展基本情况调研,确认代码审计范围、审计方法、审计要求和时间等内容。

 

2、实施阶段****

使用自动化代码审计工具进行代码扫描,技术人员人工审计,对程序源代码逐条进行检查和分析;整理审计结果,输出初测报告。

 

3、复测阶段********

提供系统整改修复建议;经客户整改或加固后,验证修复方案和修复代码的有效性。

 

4、项目交付****

根据初次代码审计结果和复测结果,编制《代码审计报告》与客户确认,完成交付。

 

图片.png

 

代码审计的内容****


一、系统所用开源框架 ****

包含java反序列化漏洞,导致远程代码执行。Spring、Struts2的相关安全。

 

二、应用代码关注要素 ****

日志伪造漏洞,密码明文存储,资源管理,调试程序残留,二次注入,反序列化。

 

三、API滥用:****

不安全的数据库调用、随机数创建、内存管理调用、字符串操作,危险的系统方法调用。

 

四、源代码设计:****

不安全的域、方法、类修饰符未使用的外部引用、代码。

 

五、错误处理不当:****

程序异常处理、返回值用法、空指针、日志记录。

 

六、直接对象引用:****

直接引用数据库中的数据、文件系统、内存空间。

 

七、资源滥用 ****

不安全的文件创建/修改/删除,竞争冲突,内存泄露。

 

八、业务逻辑错误 ****

欺骗密码找回功能,规避交易限制,越权缺陷Cookies和session的问题。

 

九、规范性权限配置

数据库配置规范,Web服务的权限配置SQL语句编写规范。

 

图片.png

 

哪些情况下,企业需要代码审计呢?****


情况1:企业代码库规模庞大****

当企业代码库规模庞大时,系统复杂性也相应增加,代码增多的同时,潜在错误和漏洞也随之增加。加之开发人员难以全面理解和管理整个代码库,导致漏洞的存在且难以被发现,保障代码安全成为重要挑战。代码审计工具能够自动检测代码中的安全漏洞和潜在风险,确保应用程序在发布之前能达到较高的安全标准,减少应用程序被恶意软件感染的风险,保护企业核心资产和用户数据安全。

情况2 :响应监管要求****

当企业代码库规模庞大时,系统复杂性也相应增加,代码增多的同时,潜在错误和漏洞也随之增加。加之开发人员难以全面理解和管理整个代码库,导致漏洞的存在且难以被发现,保障代码安全成为重要挑战。代码审计工具能够自动检测代码中的安全漏洞和潜在风险,确保应用程序在发布之前能达到较高的安全标准,减少应用程序被恶意软件感染的风险,保护企业核心资产和用户数据安全。

 

情况3:定期安全审查****

随着技术发展、威胁演变及法规更新,企业需要定期审查以确保自身的安全策略和实践与当前安全环境一致,保证应用程序始终符合最新的安全标准。代码审计工具可以自动化进行定期安全审查,不断优化安全实践,快速识别新引入的安全风险,提高整体安全水平。

 

情况4:开发流程集成

据统计,后期运营阶段对软件进行修复,相比在早期研发阶段介入处理,成本可高达数百倍。企业需要在开发早期阶段介入安全,避免在后期出现修复难度增高、修复成本居高不下等问题。将代码审计工具集成入CI/CD环境,可以确保每次代码提交都经过自动审计,持续监控代码安全性,提高审计效率和自动化程度。也避免了漏洞被引入到生产环境中,降低安全事件风险。

 

情况5:安全事件响应****

发生安全事件时,往往伴随着数据泄露、系统瘫痪、恶意软件入侵等风险,攻击者可能会利用已知漏洞对其他系统进行攻击,因此企业需要快速定位并修复潜在代码漏洞,防止漏洞扩散,保障业务连续性。代码审计工具可以帮助企业迅速识别受影响的代码区域,加速安全事件响应过程,并提供详细漏洞描述与修复建议,帮助开发人员快速理解和修复源代码中的安全问题,以减少损失。

 

 

情况6:软件供应链安全****

在软件供应链中,安全性至关重要。软件供应链过程中包含了多个风险面,每个环节都可能受到潜在的安全威胁,包括但不限于恶意代码插入、漏洞利用等。通过SAST,企业可以在软件供应链各个阶段中,充分保障源代码安全,降低潜在安全风险,提高软件质量和可靠性。此外,一些SAST工具如开源网安代码审核平台CodeSec甚至可以在开发人员编写代码时提供实时反馈,帮助他们在发版上线前修复各种潜在问题。

 

图片.png

 

 

为什么需要德迅云安全代码审计****


1. 安全团队能力强 ****

有政府、金融、电商、能源、教育等多个领域的安全项目经验以及丰富的安全编码经验。

 

2. 检查项专业 ****

检查类别涉及27大类,177个检查项,同时提供不同等级检查项供选择。

 

3. 交付体贴周到 ****

完善的报告交付要求,全程项目管控,实时在线问答。

 

 

综上,代码审计是一项重要的安全活动,企业在面临大规模代码库、需要定期安全审查、集成到开发流程中、响应监管要求、安全事件响应、供应链安全等场景下,都需要一套代码安全审计系统,以提高应用程序安全性、确保合规性、优化开发流程,从而保障企业核心资产,称得上是企业安全开发过程中的“定海神针”。

 

德迅云安全代码审计,可以帮助开发、测试和安全团队在软件安全开发的早期发现漏洞与不规范编码,并引导修复与校正,降低软件安全问题的修复成本,提升软件安全质量,不断提高软件开发人员的安全开发水平。