【转】【努比亚】Android 应用启动全流程分析(源码深度剖析和 Systrace 展示)- 下篇

284 阅读29分钟

本文是努比亚技术团队原创内容,转载已经获得作者同意,原文地址:www.jianshu.com/p/37370c1d1…

加入努比亚
我们的团队主要负责 Nubia 红魔电竞手机系统整体性能优化,我们专注于性能、显示、框架、Kernel 等方向的深耕,我们的愿景是打造红魔电竞游戏手机的极致性能体验,创造业界最优秀的游戏手机
如果你对技术充满热情与极致追求,欢迎加入努比亚技术团队。Nubia 技术团队持续招聘 Android 应用 / 系统 / 驱动 / 通信 / 协议及性能优化相关开发岗位,校招点击(hr.nubia.com)投递简历,社招内推渠道:发送简历到 johnny.xiao@nubia.com,邮件标题:姓名 - 工作年限 - 应聘方向

本文分上下两篇,欢迎大家点赞收藏,配合自己抓一个应用冷启动的 Systrace 来看印象会更深

6. 应用 Application 和 Activity 组件创建与初始化

6.1 Application 的创建与初始化

从前面 4.2.3 小结中的分析我们知道,应用进程启动初始化执行 ActivityThread#main 函数过程中,在开启主线程 loop 消息循环之前,会通过 Binder 调用系统核心服务 AMS 的 attachApplication 接口将自己注册到 AMS 中。下面我们接着这个流程往下看,我们先从 systrace 上看看 AMS 服务的 attachApplication 接口是如何处理应用进程的 attach 注册请求的:

我们继续来看相关代码的简化流程:

/*frameworks/base/services/core/java/com/android/server/am/ActivityManagerService.java*/
@GuardedBy("this")
private boolean attachApplicationLocked(@NonNull IApplicationThread thread,
            int pid, int callingUid, long startSeq) {
     ...
     if (app.isolatedEntryPoint != null) {
           ...
     } else if (instr2 != null) {
           // 1.通过oneway异步类型的binder调用应用进程ActivityThread#IApplicationThread#bindApplication接口
           thread.bindApplication(...);
     } else {
           thread.bindApplication(...);
     }
     ...
     // See if the top visible activity is waiting to run in this process...
     if (normalMode) {
          try {
            // 2.继续执行启动应用Activity的流程
            didSomething = mAtmInternal.attachApplication(app.getWindowProcessController());
          } catch (Exception e) {
                Slog.wtf(TAG, "Exception thrown launching activities in " + app, e);
                badApp = true;
          }
      }
}

/*frameworks/base/core/java/android/app/ActivityThread.java*/
private class ApplicationThread extends IApplicationThread.Stub {
      @Override
      public final void bindApplication(...) {
            ...
            AppBindData data = new AppBindData();
            data.processName = processName;
            data.appInfo = appInfo;
            ...
            // 向应用进程主线程Handler发送BIND_APPLICATION消息,触发在应用主线程执行handleBindApplication初始化动作
            sendMessage(H.BIND_APPLICATION, data);
      }
      ...
}

class H extends Handler {
      ...
      public void handleMessage(Message msg) {
           switch (msg.what) {
                case BIND_APPLICATION:
                    Trace.traceBegin(Trace.TRACE_TAG_ACTIVITY_MANAGER, "bindApplication");
                    AppBindData data = (AppBindData)msg.obj;
                    // 在应用主线程执行handleBindApplication初始化动作
                    handleBindApplication(data);
                    Trace.traceEnd(Trace.TRACE_TAG_ACTIVITY_MANAGER);
                    break;
                    ...
           }
      }
      ...
}

@UnsupportedAppUsage
private void handleBindApplication(AppBindData data) {
    ...
}

从上面的代码流程可以看出:AMS 服务在执行应用的 attachApplication 注册请求过程中,会通过 oneway 类型的 binder 调用应用进程 ActivityThread#IApplicationThread 的 bindApplication 接口,而 bindApplication 接口函数实现中又会通过往应用主线程消息队列 post BIND_APPLICATION 消息触发执行 handleBindApplication 初始化函数,从 systrace 看如下图所示:

我们继续结合代码看看 handleBindApplication 的简化关键流程:

/*frameworks/base/core/java/android/app/ActivityThread.java*/
@UnsupportedAppUsage
private void handleBindApplication(AppBindData data) {
    ...
    // 1.创建应用的LoadedApk对象
    data.info = getPackageInfoNoCheck(data.appInfo, data.compatInfo);
    ...
    // 2.创建应用Application的Context、触发Art虚拟机加载应用APK的Dex文件到内存中,并加载应用APK的Resource资源
    final ContextImpl appContext = ContextImpl.createAppContext(this, data.info);
    ...
    // 3.调用LoadedApk的makeApplication函数,实现创建应用的Application对象
    app = data.info.makeApplication(data.restrictedBackupMode, null);
    ...
    // 4.执行应用Application#onCreate生命周期函数
    mInstrumentation.onCreate(data.instrumentationArgs);
    ...
}

在 ActivityThread#**handleBindApplication 初始化过程中在应用主线程中主要完成如下几件事件 **:

  1. 根据框架传入的 ApplicationInfo 信息创建应用 APK 对应的 LoadedApk 对象;
  2. 创建应用 Application 的 Context 对象;
  3. 创建类加载器 ClassLoader 对象并触发 Art 虚拟机执行 OpenDexFilesFromOat 动作加载应用 APK 的 Dex 文件;
  4. 通过 LoadedApk 加载应用 APK 的 Resource 资源;
  5. 调用 LoadedApk 的 makeApplication 函数,创建应用的 Application 对象;
  6. 执行应用 Application#onCreate 生命周期函数(APP 应用开发者能控制的第一行代码);

下面我们结合代码重点看看 APK Dex 文件的加载和 Resource 资源的加载流程。

6.1.1 应用 APK 的 Dex 文件加载

/*frameworks/base/core/java/android/app/ContextImpl.java*/
static ContextImpl createAppContext(ActivityThread mainThread, LoadedApk packageInfo,
            String opPackageName) {
    if (packageInfo == null) throw new IllegalArgumentException("packageInfo");
    // 1.创建应用Application的Context对象
    ContextImpl context = new ContextImpl(null, mainThread, packageInfo, null, null, null, null,
                0, null, opPackageName);
    // 2.触发加载APK的DEX文件和Resource资源
    context.setResources(packageInfo.getResources());
    context.mIsSystemOrSystemUiContext = isSystemOrSystemUI(context);
    return context;
}

/*frameworks/base/core/java/android/app/LoadedApk.java*/
@UnsupportedAppUsage
public Resources getResources() {
     if (mResources == null) {
         ...
         // 加载APK的Resource资源
         mResources = ResourcesManager.getInstance().getResources(null, mResDir,
                    splitPaths, mOverlayDirs, mApplicationInfo.sharedLibraryFiles,
                    Display.DEFAULT_DISPLAY, null, getCompatibilityInfo(),
                    getClassLoader()/*触发加载APK的DEX文件*/, null);
      }
      return mResources;
}

@UnsupportedAppUsage
public ClassLoader getClassLoader() {
     synchronized (this) {
         if (mClassLoader == null) {
             createOrUpdateClassLoaderLocked(null /*addedPaths*/);
          }
          return mClassLoader;
     }
}

private void createOrUpdateClassLoaderLocked(List<String> addedPaths) {
     ...
     if (mDefaultClassLoader == null) {
          ...
          // 创建默认的mDefaultClassLoader对象,触发art虚拟机加载dex文件
          mDefaultClassLoader = ApplicationLoaders.getDefault().getClassLoaderWithSharedLibraries(
                    zip, mApplicationInfo.targetSdkVersion, isBundledApp, librarySearchPath,
                    libraryPermittedPath, mBaseClassLoader,
                    mApplicationInfo.classLoaderName, sharedLibraries);
          ...
     }
     ...
     if (mClassLoader == null) {
         // 赋值给mClassLoader对象
         mClassLoader = mAppComponentFactory.instantiateClassLoader(mDefaultClassLoader,
                    new ApplicationInfo(mApplicationInfo));
     }
}

/*frameworks/base/core/java/android/app/ApplicationLoaders.java*/
ClassLoader getClassLoaderWithSharedLibraries(...) {
    // For normal usage the cache key used is the same as the zip path.
    return getClassLoader(zip, targetSdkVersion, isBundled, librarySearchPath,
                              libraryPermittedPath, parent, zip, classLoaderName, sharedLibraries);
}

private ClassLoader getClassLoader(String zip, ...) {
        ...
        synchronized (mLoaders) {
            ...
            if (parent == baseParent) {
                ...
                // 1.创建BootClassLoader加载系统框架类,并增加相应的systrace tag
                Trace.traceBegin(Trace.TRACE_TAG_ACTIVITY_MANAGER, zip);
                ClassLoader classloader = ClassLoaderFactory.createClassLoader(
                        zip,  librarySearchPath, libraryPermittedPath, parent,
                        targetSdkVersion, isBundled, classLoaderName, sharedLibraries);
                Trace.traceEnd(Trace.TRACE_TAG_ACTIVITY_MANAGER);
                ...
                return classloader;
            }
            // 2.创建PathClassLoader加载应用APK的Dex类,并增加相应的systrace tag
            Trace.traceBegin(Trace.TRACE_TAG_ACTIVITY_MANAGER, zip);
            ClassLoader loader = ClassLoaderFactory.createClassLoader(
                    zip, null, parent, classLoaderName, sharedLibraries);
            Trace.traceEnd(Trace.TRACE_TAG_ACTIVITY_MANAGER);
            return loader;
        }
}

/*frameworks/base/core/java/com/android/internal/os/ClassLoaderFactory.java*/
public static ClassLoader createClassLoader(...) {
        // 通过new的方式创建ClassLoader对象,最终会触发art虚拟机加载APK的dex文件
        ClassLoader[] arrayOfSharedLibraries = (sharedLibraries == null)
                ? null
                : sharedLibraries.toArray(new ClassLoader[sharedLibraries.size()]);
        if (isPathClassLoaderName(classloaderName)) {
            return new PathClassLoader(dexPath, librarySearchPath, parent, arrayOfSharedLibraries);
        }
        ...
}

从以上代码可以看出:在创建 Application 的 Context 对象后会立马尝试去加载 APK 的 Resource 资源,而在这之前需要通过 LoadedApk 去创建类加载器 ClassLoader 对象,而这个过程最终就会触发 Art 虚拟机加载应用 APK 的 dex 文件,从 systrace 上看如下图所示:

具体 art 虚拟机加载 dex 文件的流程由于篇幅所限这里就不展开讲了,这边画了一张流程图可以参考一下,感兴趣的读者可以对照追一下源码流程:

6.1.2 应用 APK 的 Resource 资源加载

/*frameworks/base/core/java/android/app/LoadedApk.java*/
@UnsupportedAppUsage
public Resources getResources() {
     if (mResources == null) {
         ...
         // 加载APK的Resource资源
         mResources = ResourcesManager.getInstance().getResources(null, mResDir,
                    splitPaths, mOverlayDirs, mApplicationInfo.sharedLibraryFiles,
                    Display.DEFAULT_DISPLAY, null, getCompatibilityInfo(),
                    getClassLoader()/*触发加载APK的DEX文件*/, null);
      }
      return mResources;
}

/*frameworks/base/core/java/android/app/ResourcesManager.java*/
public @Nullable Resources getResources(...) {
      try {
          // 原生Resource资源加载的systrace tag
          Trace.traceBegin(Trace.TRACE_TAG_RESOURCES, "ResourcesManager#getResources");
          ...
          return createResources(activityToken, key, classLoader, assetsSupplier);
      } finally {
          Trace.traceEnd(Trace.TRACE_TAG_RESOURCES);
      }
}

private @Nullable Resources createResources(...) {
      synchronized (this) {
            ...
            // 执行创建Resources资源对象
            ResourcesImpl resourcesImpl = findOrCreateResourcesImplForKeyLocked(key, apkSupplier);
            if (resourcesImpl == null) {
                return null;
            }
            ...
     }
}

private @Nullable ResourcesImpl findOrCreateResourcesImplForKeyLocked(
            @NonNull ResourcesKey key, @Nullable ApkAssetsSupplier apkSupplier) {
      ...
      impl = createResourcesImpl(key, apkSupplier);
      ...
}

private @Nullable ResourcesImpl createResourcesImpl(@NonNull ResourcesKey key,
            @Nullable ApkAssetsSupplier apkSupplier) {
        ...
        // 创建AssetManager对象,真正实现的APK文件加载解析动作
        final AssetManager assets = createAssetManager(key, apkSupplier);
        ...
}

private @Nullable AssetManager createAssetManager(@NonNull final ResourcesKey key,
            @Nullable ApkAssetsSupplier apkSupplier) {
        ...
        for (int i = 0, n = apkKeys.size(); i < n; i++) {
            final ApkKey apkKey = apkKeys.get(i);
            try {
                // 通过loadApkAssets实现应用APK文件的加载
                builder.addApkAssets(
                        (apkSupplier != null) ? apkSupplier.load(apkKey) : loadApkAssets(apkKey));
            } catch (IOException e) {
                ...
            }
        }
        ...   
}

private @NonNull ApkAssets loadApkAssets(@NonNull final ApkKey key) throws IOException {
        ...
        if (key.overlay) {
            ...
        } else {
            // 通过ApkAssets从APK文件所在的路径去加载
            apkAssets = ApkAssets.loadFromPath(key.path,
                    key.sharedLib ? ApkAssets.PROPERTY_DYNAMIC : 0);
        }
        ...
    }

/*frameworks/base/core/java/android/content/res/ApkAssets.java*/
public static @NonNull ApkAssets loadFromPath(@NonNull String path, @PropertyFlags int flags)
            throws IOException {
        return new ApkAssets(FORMAT_APK, path, flags, null /* assets */);
}

private ApkAssets(@FormatType int format, @NonNull String path, @PropertyFlags int flags,
            @Nullable AssetsProvider assets) throws IOException {
        ...
        // 通过JNI调用Native层的系统system/lib/libandroidfw.so库中的相关C函数实现对APK文件压缩包的解析与加载
        mNativePtr = nativeLoad(format, path, flags, assets);
        ...
}

从以上代码可以看出:系统对于应用 APK 文件资源的加载过程其实就是创建应用进程中的 Resources 资源对象的过程,其中真正实现 APK 资源文件的 I/O 解析作,最终是借助于 AssetManager 中通过 JNI 调用系统 Native 层的相关 C 函数实现。整个过程从 systrace 上看如下图所示:

6.2 Activity 的创建与初始化

我们回到 6.1 小结中,看看 AMS 在收到应用进程的 attachApplication 注册请求后,先通过 oneway 类型的 binder 调用应用及进程的 IApplicationThread#bindApplication 接口,触发应用进程在主线程执行 handleBindeApplication 初始化操作,然后继续执行启动应用 Activity 的操作,下面我们来看看系统是如何启动创建应用 Activity 的,简化代码流程如下:

/*frameworks/base/services/core/java/com/android/server/am/ActivityManagerService.java*/
@GuardedBy("this")
private boolean attachApplicationLocked(...) {
     ...
     if (app.isolatedEntryPoint != null) {
           ...
     } else if (instr2 != null) {
           // 1.通过oneway异步类型的binder调用应用进程ActivityThread#IApplicationThread#bindApplication接口
           thread.bindApplication(...);
     } else {
           thread.bindApplication(...);
     }
     ...
     // See if the top visible activity is waiting to run in this process...
     if (normalMode) {
          try {
            // 2.继续执行启动应用Activity的流程
            didSomething = mAtmInternal.attachApplication(app.getWindowProcessController());
          } catch (Exception e) {
                Slog.wtf(TAG, "Exception thrown launching activities in " + app, e);
                badApp = true;
          }
      }
}

/*frameworks/base/services/core/java/com/android/server/wm/ActivityTaskManagerService.java*/
public boolean attachApplication(WindowProcessController wpc) throws RemoteException {
       synchronized (mGlobalLockWithoutBoost) {
            if (Trace.isTagEnabled(TRACE_TAG_WINDOW_MANAGER)) {
                // 原生标识attachApplication过程的systrace tag
                Trace.traceBegin(TRACE_TAG_WINDOW_MANAGER, "attachApplication:" + wpc.mName);
            }
            try {
                return mRootWindowContainer.attachApplication(wpc);
            } finally {
                Trace.traceEnd(TRACE_TAG_WINDOW_MANAGER);
            }
       }
}

/*frameworks/base/services/core/java/com/android/server/wm/RootWindowContainer.java*/
boolean attachApplication(WindowProcessController app) throws RemoteException {
       ...
       final PooledFunction c = PooledLambda.obtainFunction(
                // startActivityForAttachedApplicationIfNeeded执行启动应用Activity流程
                RootWindowContainer::startActivityForAttachedApplicationIfNeeded, this,
                PooledLambda.__(ActivityRecord.class), app,
                rootTask.topRunningActivity());
       ...
}
 
private boolean startActivityForAttachedApplicationIfNeeded(ActivityRecord r,
            WindowProcessController app, ActivityRecord top) {
        ...
        try {
            // ActivityStackSupervisor的realStartActivityLocked真正实现启动应用Activity流程
            if (mStackSupervisor.realStartActivityLocked(r, app,
                    top == r && r.isFocusable() /*andResume*/, true /*checkConfig*/)) {
                ...
            }
        } catch (RemoteException e) {
            ..
        }
}

/*frameworks/base/services/core/java/com/android/server/wm/ActivityStackSupervisor.java*/
boolean realStartActivityLocked(ActivityRecord r, WindowProcessController proc,
            boolean andResume, boolean checkConfig) throws RemoteException {
         ...
        // 1.先通过LaunchActivityItem封装Binder通知应用进程执行Launch Activity动作       
         clientTransaction.addCallback(LaunchActivityItem.obtain(...);
         // Set desired final state.
         final ActivityLifecycleItem lifecycleItem;
         if (andResume) {
                // 2.再通过ResumeActivityItem封装Binder通知应用进程执行Launch Resume动作        
                lifecycleItem = ResumeActivityItem.obtain(dc.isNextTransitionForward());
         }
         ...
         clientTransaction.setLifecycleStateRequest(lifecycleItem);
         // 执行以上封装的Binder调用
         mService.getLifecycleManager().scheduleTransaction(clientTransaction);
         ...
}

从以上代码分析可以看到,框架 system_server 进程最终是通过 ActivityStackSupervisor#realStartActivityLocked 函数中,通过 LaunchActivityItem 和 ResumeActivityItem 两个类的封装,依次实现 binder 调用通知应用进程这边执行 Activity 的 Launch 和 Resume 动作的,我们继续往下看相关代码流程:

6.2.1 Activity Create

/*frameworks/base/core/java/android/app/servertransaction/LaunchActivityItem.java*/
@Override
public void execute(ClientTransactionHandler client, IBinder token,
            PendingTransactionActions pendingActions) {
     // 原生标识Activity Launch的systrace tag
     Trace.traceBegin(TRACE_TAG_ACTIVITY_MANAGER, "activityStart");
     ActivityClientRecord r = new ActivityClientRecord(token, mIntent, mIdent, mInfo,
                mOverrideConfig, mCompatInfo, mReferrer, mVoiceInteractor, mState, mPersistentState,
                mPendingResults, mPendingNewIntents, mIsForward,
                mProfilerInfo, client, mAssistToken, mFixedRotationAdjustments);
     // 调用到ActivityThread的handleLaunchActivity函数在主线程执行应用Activity的Launch创建动作
     client.handleLaunchActivity(r, pendingActions, null /* customIntent */);
     Trace.traceEnd(TRACE_TAG_ACTIVITY_MANAGER);
}

/*frameworks/base/core/java/android/app/ActivityThread.java*/
@Override
public Activity handleLaunchActivity(ActivityClientRecord r,
            PendingTransactionActions pendingActions, Intent customIntent) {
     ...
     final Activity a = performLaunchActivity(r, customIntent);
     ...
}

/**  Core implementation of activity launch. */
private Activity performLaunchActivity(ActivityClientRecord r, Intent customIntent) {
        ...
        // 1.创建Activity的Context
        ContextImpl appContext = createBaseContextForActivity(r);
        try {
            //2.反射创建Activity对象
            activity = mInstrumentation.newActivity(
                    cl, component.getClassName(), r.intent);
            ...
        } catch (Exception e) {
            ...
        }
        try {
            ...
            if (activity != null) {
                ...
                // 3.执行Activity的attach动作
                activity.attach(...);
                ...
                // 4.执行应用Activity的onCreate生命周期函数,并在setContentView调用中创建DecorView对象
                mInstrumentation.callActivityOnCreate(activity, r.state);
                ...
            }
            ...
        } catch (SuperNotCalledException e) {
            ...
        }
}

/*frameworks/base/core/java/android/app/Activity.java*/
 @UnsupportedAppUsage
 final void attach(...) {
        ...
        // 1.创建表示应用窗口的PhoneWindow对象
        mWindow = new PhoneWindow(this, window, activityConfigCallback);
        ...
        // 2.为PhoneWindow配置WindowManager
        mWindow.setWindowManager(
                (WindowManager)context.getSystemService(Context.WINDOW_SERVICE),
                mToken, mComponent.flattenToString(),
                (info.flags & ActivityInfo.FLAG_HARDWARE_ACCELERATED) != 0);
        ...
}

从上面代码可以看出,应用进程这边在收到系统 binder 调用后,在主线程中创建 Activiy 的流程主要步骤如下:

  1. 创建 Activity 的 Context;
  2. 通过反射创建 Activity 对象;
  3. 执行 Activity 的 attach 动作,其中会创建应用窗口的 PhoneWindow 对象并设置 WindowManage;
  4. 执行应用 Activity 的 onCreate 生命周期函数,并在 setContentView 中创建窗口的 DecorView 对象; 从 systrace 上看整个过程如下图所示:

6.2.2 Activity Resume

/*frameworks/base/core/java/android/app/servertransaction/ResumeActivityItem.java*/
@Override
public void execute(ClientTransactionHandler client, IBinder token,
            PendingTransactionActions pendingActions) {
   // 原生标识Activity Resume的systrace tag
   Trace.traceBegin(TRACE_TAG_ACTIVITY_MANAGER, "activityResume");
   client.handleResumeActivity(token, true /* finalStateRequest */, mIsForward,
                "RESUME_ACTIVITY");
   Trace.traceEnd(TRACE_TAG_ACTIVITY_MANAGER);
}

/*frameworks/base/core/java/android/app/ActivityThread.java*/
 @Override
public void handleResumeActivity(...){
    ...
    // 1.执行performResumeActivity流程,执行应用Activity的onResume生命周期函数
    final ActivityClientRecord r = performResumeActivity(token, finalStateRequest, reason);
    ...
    if (r.window == null && !a.mFinished && willBeVisible) {
            ...
            if (a.mVisibleFromClient) {
                if (!a.mWindowAdded) {
                    ...
                    // 2.执行WindowManager#addView动作开启视图绘制逻辑
                    wm.addView(decor, l);
                } else {
                  ...
                }
            }
     }
    ...
}

public ActivityClientRecord performResumeActivity(...) {
    ...
    // 执行应用Activity的onResume生命周期函数
    r.activity.performResume(r.startsNotResumed, reason);
    ...
}

/*frameworks/base/core/java/android/view/WindowManagerGlobal.java*/
public void addView(...) {
     // 创建ViewRootImpl对象
     root = new ViewRootImpl(view.getContext(), display);
     ...
     try {
         // 执行ViewRootImpl的setView函数
         root.setView(view, wparams, panelParentView, userId);
     } catch (RuntimeException e) {
         ...
     } 
}

从上面代码可以看出,应用进程这边在接收到系统 Binder 调用请求后,在主线程中 Activiy Resume 的流程主要步骤如下:

  1. 执行应用 Activity 的 onResume 生命周期函数;
  2. 执行 WindowManager 的 addView 动作开启视图绘制逻辑;
  3. 创建 Activity 的 ViewRootImpl 对象;
  4. 执行 ViewRootImpl 的 setView 函数开启 UI 界面绘制动作;

从 systrace 上看整个过程如下图所示:

7. 应用 UI 布局与绘制

接上一节的分析,应用主线程中在执行 Activity 的 Resume 流程的最后,会创建 ViewRootImpl 对象并调用其 setView 函数,从此并开启了应用界面 UI 布局与绘制的流程。在开始讲解这个过程之前,我们先来整理一下前面代码中讲到的这些概念,如 Activity、PhoneWindow、DecorView、ViewRootImpl、WindowManager 它们之间的关系与职责,因为这些核心类基本构成了 Android 系统的 GUI 显示系统在应用进程侧的核心架构,其整体架构如下图所示:

  1. Window 是一个抽象类,通过控制 DecorView 提供了一些标准的 UI 方案,比如背景、标题、虚拟按键等,而 PhoneWindow 是 Window 的唯一实现类,在 Activity 创建后的 attach 流程中创建,应用启动显示的内容装载到其内部的 mDecor(DecorView);
  2. DecorView 是整个界面布局 View 控件树的根节点,通过它可以遍历访问到整个 View 控件树上的任意节点;
  3. WindowManager 是一个接口,继承自 ViewManager 接口,提供了 View 的基本操作方法;WindowManagerImp 实现了 WindowManager 接口,内部通过组合方式持有 WindowManagerGlobal,用来操作 View;WindowManagerGlobal 是一个全局单例,内部可以通过 ViewRootImpl 将 View 添加至窗口中;
  4. ViewRootImpl 是所有 View 的 Parent,用来总体管理 View 的绘制以及与系统 WMS 窗口管理服务的 IPC 交互从而实现窗口的开辟;ViewRootImpl 是应用进程运转的发动机,可以看到 ViewRootImpl 内部包含 mView(就是 DecorView)、mSurface、Choregrapher,mView 代表整个控件树,mSurfacce 代表画布,应用的 UI 渲染会直接放到 mSurface 中,Choregorapher 使得应用请求 vsync 信号,接收信号后开始渲染流程;

我们从 ViewRootImpl 的 setView 流程继续结合代码往下看:

/*frameworks/base/core/java/android/view/ViewRootImpl.java*/
public void setView(View view, WindowManager.LayoutParams attrs, View panelParentView,
            int userId) {
      synchronized (this) {
         if (mView == null) {
             mView = view;
         }
         ...
         // 开启绘制硬件加速,初始化RenderThread渲染线程运行环境
         enableHardwareAcceleration(attrs);
         ...
         // 1.触发绘制动作
         requestLayout();
         ...
         inputChannel = new InputChannel();
         ...
         // 2.Binder调用访问系统窗口管理服务WMS接口,实现addWindow添加注册应用窗口的操作,并传入inputChannel用于接收触控事件
         res = mWindowSession.addToDisplayAsUser(mWindow, mSeq, mWindowAttributes,
                            getHostVisibility(), mDisplay.getDisplayId(), userId, mTmpFrame,
                            mAttachInfo.mContentInsets, mAttachInfo.mStableInsets,
                            mAttachInfo.mDisplayCutout, inputChannel,
                            mTempInsets, mTempControls);
         ...
         // 3.创建WindowInputEventReceiver对象,实现应用窗口接收触控事件
         mInputEventReceiver = new WindowInputEventReceiver(inputChannel,
                            Looper.myLooper());
         ...
         // 4.设置DecorView的mParent为ViewRootImpl
         view.assignParent(this);
         ...
      }
}

从以上代码可以看出 ViewRootImpl 的 setView 内部关键流程如下:

  1. requestLayout () 通过一系列调用触发界面绘制(measure、layout、draw)动作,下文会详细展开分析;
  2. 通过 Binder 调用访问系统窗口管理服务 WMS 的 addWindow 接口,实现添加、注册应用窗口的操作,并传入本地创建 inputChannel 对象用于后续接收系统的触控事件,这一步执行完我们的 View 就可以显示到屏幕上了。关于 WMS 的内部实现流程也非常复杂,由于篇幅有限本文就不详细展开分析了。
  3. 创建 WindowInputEventReceiver 对象,封装实现应用窗口接收系统触控事件的逻辑;
  4. 执行 view.assignParent (this),设置 DecorView 的 mParent 为 ViewRootImpl。所以,虽然 ViewRootImpl 不是一个 View, 但它是所有 View 的顶层 Parent。

我们顺着 ViewRootImpl 的 requestLayout 动作继续往下看界面绘制的流程代码:

/*frameworks/base/core/java/android/view/ViewRootImpl.java*/
public void requestLayout() {
    if (!mHandlingLayoutInLayoutRequest) {
         // 检查当前UI绘制操作是否发生在主线程,如果发生在子线程则会抛出异常
         checkThread();
         mLayoutRequested = true;
         // 触发绘制操作
         scheduleTraversals();
    }
}

@UnsupportedAppUsage
void scheduleTraversals() {
    if (!mTraversalScheduled) {
         ...
         // 注意此处会往主线程的MessageQueue消息队列中添加同步栏删,因为系统绘制消息属于异步消息,需要更高优先级的处理
         mTraversalBarrier = mHandler.getLooper().getQueue().postSyncBarrier();
         // 通过Choreographer往主线程消息队列添加CALLBACK_TRAVERSAL绘制类型的待执行消息,用于触发后续UI线程真正实现绘制动作
         mChoreographer.postCallback(
                    Choreographer.CALLBACK_TRAVERSAL, mTraversalRunnable, null);
         ...
     }
}

Choreographer 的引入,主要是配合系统 Vsync 垂直同步机制(Android “黄油计划” 中引入的机制之一,协调 APP 生成 UI 数据和 SurfaceFlinger 合成图像,避免 Tearing 画面撕裂的现象),给上层 App 的渲染提供一个稳定的 Message 处理的时机,也就是 Vsync 到来的时候 ,系统通过对 Vsync 信号周期的调整,来控制每一帧绘制操作的时机。Choreographer 扮演 Android 渲染链路中承上启下的角色:

  1. 承上:负责接收和处理 App 的各种更新消息和回调,等到 Vsync 到来的时候统一处理。比如集中处理 Input (主要是 Input 事件的处理) 、Animation (动画相关)、Traversal (包括 measure、layout、draw 等操作) ,判断卡顿掉帧情况,记录 CallBack 耗时等;
  2. 启下:负责请求和接收 Vsync 信号。接收 Vsync 事件回调 (通过 FrameDisplayEventReceiver.onVsync),请求 Vsync (FrameDisplayEventReceiver.scheduleVsync) 。

Choreographer 在收到 CALLBACK_TRAVERSAL 类型的绘制任务后,其内部的工作流程如下图所示:

从以上流程图可以看出:ViewRootImpl 调用 Choreographer 的 postCallback 接口放入待执行的绘制消息后,Choreographer 会先向系统申请 APP 类型的 vsync 信号,然后等待系统 vsync 信号到来后,去回调到 ViewRootImpl 的 doTraversal 函数中执行真正的绘制动作(measure、layout、draw)。这个绘制过程从 systrace 上看如下图所示:

我们接着 ViewRootImpl 的 doTraversal 函数的简化代码流程往下看:

/*frameworks/base/core/java/android/view/ViewRootImpl.java*/
void doTraversal() {
     if (mTraversalScheduled) {
         mTraversalScheduled = false;
         // 调用removeSyncBarrier及时移除主线程MessageQueue中的Barrier同步栏删,以避免主线程发生“假死”
         mHandler.getLooper().getQueue().removeSyncBarrier(mTraversalBarrier);
         ...
         // 执行具体的绘制任务
         performTraversals();
         ...
    }
}

private void performTraversals() {
     ...
     // 1.从DecorView根节点出发,遍历整个View控件树,完成整个View控件树的measure测量操作
     windowSizeMayChange |= measureHierarchy(...);
     ...
     if (mFirst...) {
    // 2.第一次执行traversals绘制任务时,Binder调用访问系统窗口管理服务WMS的relayoutWindow接口,实现WMS计算应用窗口尺寸并向系统surfaceflinger正式申请Surface“画布”操作
         relayoutResult = relayoutWindow(params, viewVisibility, insetsPending);
     }
     ...
     // 3.从DecorView根节点出发,遍历整个View控件树,完成整个View控件树的layout测量操作
     performLayout(lp, mWidth, mHeight);
     ...
     // 4.从DecorView根节点出发,遍历整个View控件树,完成整个View控件树的draw测量操作
     performDraw();
     ...
}

private int relayoutWindow(WindowManager.LayoutParams params, int viewVisibility,
            boolean insetsPending) throws RemoteException {
        ...
        // 通过Binder IPC访问系统WMS服务的relayout接口,申请Surface“画布”操作
        int relayoutResult = mWindowSession.relayout(mWindow, mSeq, params,
                (int) (mView.getMeasuredWidth() * appScale + 0.5f),
                (int) (mView.getMeasuredHeight() * appScale + 0.5f), viewVisibility,
                insetsPending ? WindowManagerGlobal.RELAYOUT_INSETS_PENDING : 0, frameNumber,
                mTmpFrame, mTmpRect, mTmpRect, mTmpRect, mPendingBackDropFrame,
                mPendingDisplayCutout, mPendingMergedConfiguration, mSurfaceControl, mTempInsets,
                mTempControls, mSurfaceSize, mBlastSurfaceControl);
        if (mSurfaceControl.isValid()) {
            if (!useBLAST()) {
                // 本地Surface对象获取指向远端分配的Surface的引用
                mSurface.copyFrom(mSurfaceControl);
            } else {
               ...
            }
        }
        ...
}

private void performMeasure(int childWidthMeasureSpec, int childHeightMeasureSpec) {
        ...
        // 原生标识View树的measure测量过程的trace tag
        Trace.traceBegin(Trace.TRACE_TAG_VIEW, "measure");
        try {
            // 从mView指向的View控件树的根节点DecorView出发,遍历访问整个View树,并完成整个布局View树的测量工作
            mView.measure(childWidthMeasureSpec, childHeightMeasureSpec);
        } finally {
            Trace.traceEnd(Trace.TRACE_TAG_VIEW);
        }
}

private void performDraw() {
     ...
     boolean canUseAsync = draw(fullRedrawNeeded);
     ...
}

private boolean draw(boolean fullRedrawNeeded) {
    ...
    if (mAttachInfo.mThreadedRenderer != null && mAttachInfo.mThreadedRenderer.isEnabled()) {
        ...
        // 如果开启并支持硬件绘制加速,则走硬件绘制的流程(从Android 4.+开始,默认情况下都是支持跟开启了硬件加速的)
        mAttachInfo.mThreadedRenderer.draw(mView, mAttachInfo, this);
    } else {
        // 否则走drawSoftware软件绘制的流程
        if (!drawSoftware(surface, mAttachInfo, xOffset, yOffset,
                        scalingRequired, dirty, surfaceInsets)) {
                    return false;
         }
    }
}

从上面的代码流程可以看出,ViewRootImpl 中负责的整个应用界面绘制的主要流程如下:

  1. 从界面 View 控件树的根节点 DecorView 出发,递归遍历整个 View 控件树,完成对整个 View 控件树的 measure 测量操作,由于篇幅所限,本文就不展开分析这块的详细流程;
  2. 界面第一次执行绘制任务时,会通过 Binder IPC 访问系统窗口管理服务 WMS 的 relayout 接口,实现窗口尺寸的计算并向系统申请用于本地绘制渲染的 Surface “画布” 的操作(具体由 SurfaceFlinger 负责创建应用界面对应的 BufferQueueLayer 对象,并通过内存共享的方式通过 Binder 将地址引用透过 WMS 回传给应用进程这边),由于篇幅所限,本文就不展开分析这块的详细流程;
  3. 从界面 View 控件树的根节点 DecorView 出发,递归遍历整个 View 控件树,完成对整个 View 控件树的 layout 测量操作;
  4. 从界面 View 控件树的根节点 DecorView 出发,递归遍历整个 View 控件树,完成对整个 View 控件树的 draw 测量操作,如果开启并支持硬件绘制加速(从 Android 4.X 开始谷歌已经默认开启硬件加速),则走 GPU 硬件绘制的流程,否则走 CPU 软件绘制的流程;

以上绘制过程从 systrace 上看如下图所示:

借用一张图来总结应用 UI 绘制的流程,如下所示:

8. RenderThread 渲染

截止到目前,在 ViewRootImpl 中完成了对界面的 measure、layout 和 draw 等绘制流程后,用户依然还是看不到屏幕上显示的应用界面内容,因为整个 Android 系统的显示流程除了前面讲到的 UI 线程的绘制外,界面还需要经过 RenderThread 线程的渲染处理,渲染完成后,还需要通过 Binder 调用 “上帧” 交给 surfaceflinger 进程中进行合成后送显才能最终显示到屏幕上。本小节中,我们将接上一节中 ViewRootImpl 中最后 draw 的流程继续往下分析开启硬件加速情况下,RenderThread 渲染线程的工作流程。由于目前 Android 4.X 之后系统默认界面是开启硬件加速的,所以本文我们重点分析硬件加速条件下的界面渲染流程,我们先分析一下简化的代码流程:

/*frameworks/base/core/java/android/view/ViewRootImpl.java*/
private boolean draw(boolean fullRedrawNeeded) {
    ...
    if (mAttachInfo.mThreadedRenderer != null && mAttachInfo.mThreadedRenderer.isEnabled()) {
        ...
        // 硬件加速条件下的界面渲染流程
        mAttachInfo.mThreadedRenderer.draw(mView, mAttachInfo, this);
    } else {
        ...
    }
}

/*frameworks/base/core/java/android/view/ThreadedRenderer.java*/
void draw(View view, AttachInfo attachInfo, DrawCallbacks callbacks) {
    ...
    // 1.从DecorView根节点出发,递归遍历View控件树,记录每个View节点的绘制操作命令,完成绘制操作命令树的构建
    updateRootDisplayList(view, callbacks);
    ...
    // 2.JNI调用同步Java层构建的绘制命令树到Native层的RenderThread渲染线程,并唤醒渲染线程利用OpenGL执行渲染任务;
    int syncResult = syncAndDrawFrame(choreographer.mFrameInfo);
    ...
}

从上面的代码可以看出,硬件加速绘制主要包括两个阶段:

  1. 从 DecorView 根节点出发,递归遍历 View 控件树,记录每个 View 节点的 drawOp 绘制操作命令,完成绘制操作命令树的构建;
  2. JNI 调用同步 Java 层构建的绘制命令树到 Native 层的 RenderThread 渲染线程,并唤醒渲染线程利用 OpenGL 执行渲染任务;

8.1 构建绘制命令树

我们先来看看第一阶段构建绘制命令树的代码简化流程:

/*frameworks/base/core/java/android/view/ThreadedRenderer.java*/
private void updateRootDisplayList(View view, DrawCallbacks callbacks) {
        // 原生标记构建View绘制操作命令树过程的systrace tag
        Trace.traceBegin(Trace.TRACE_TAG_VIEW, "Record View#draw()");
        // 递归子View的updateDisplayListIfDirty实现构建DisplayListOp
        updateViewTreeDisplayList(view);
        ...
        if (mRootNodeNeedsUpdate || !mRootNode.hasDisplayList()) {
            // 获取根View的SkiaRecordingCanvas
            RecordingCanvas canvas = mRootNode.beginRecording(mSurfaceWidth, mSurfaceHeight);
            try {
                ...
                // 利用canvas缓存DisplayListOp绘制命令
                canvas.drawRenderNode(view.updateDisplayListIfDirty());
                ...
            } finally {
                // 将所有DisplayListOp绘制命令填充到RootRenderNode中
                mRootNode.endRecording();
            }
        }
        Trace.traceEnd(Trace.TRACE_TAG_VIEW);
}

private void updateViewTreeDisplayList(View view) {
        ...
        // 从DecorView根节点出发,开始递归调用每个View树节点的updateDisplayListIfDirty函数
        view.updateDisplayListIfDirty();
        ...
}

/*frameworks/base/core/java/android/view/View.java*/
public RenderNode updateDisplayListIfDirty() {
     ...
     // 1.利用`View`对象构造时创建的`RenderNode`获取一个`SkiaRecordingCanvas`“画布”;
     final RecordingCanvas canvas = renderNode.beginRecording(width, height);
     try {
         ...
         if ((mPrivateFlags & PFLAG_SKIP_DRAW) == PFLAG_SKIP_DRAW) {
              // 如果仅仅是ViewGroup,并且自身不用绘制,直接递归子View
              dispatchDraw(canvas);
              ...
         } else {
              // 2.利用SkiaRecordingCanvas,在每个子View控件的onDraw绘制函数中调用drawLine、drawRect等绘制操作时,创建对应的DisplayListOp绘制命令,并缓存记录到其内部的SkiaDisplayList持有的DisplayListData中;
              draw(canvas);
         }
     } finally {
         // 3.将包含有`DisplayListOp`绘制命令缓存的`SkiaDisplayList`对象设置填充到`RenderNode`中;
         renderNode.endRecording();
         ...
     }
     ...
}

public void draw(Canvas canvas) {
    ...
    // draw the content(View自己实现的onDraw绘制,由应用开发者自己实现)
    onDraw(canvas);
    ...
    // draw the children
    dispatchDraw(canvas);
    ...
}

/*frameworks/base/graphics/java/android/graphics/RenderNode.java*/
public void endRecording() {
        ...
        // 从SkiaRecordingCanvas中获取SkiaDisplayList对象
        long displayList = canvas.finishRecording();
        // 将SkiaDisplayList对象填充到RenderNode中
        nSetDisplayList(mNativeRenderNode, displayList);
        canvas.recycle();
}

从以上代码可以看出,构建绘制命令树的过程是从 View 控件树的根节点 DecorView 触发,递归调用每个子 View 节点的 updateDisplayListIfDirty 函数,最终完成绘制树的创建,简述流程如下:

  1. 利用 View 对象构造时创建的 RenderNode 获取一个 SkiaRecordingCanvas “画布”;
  2. 利用 SkiaRecordingCanvas,在每个子 View 控件的 onDraw 绘制函数中调用 drawLine、drawRect 等绘制操作时,创建对应的 DisplayListOp 绘制命令,并缓存记录到其内部的 SkiaDisplayList 持有的 DisplayListData 中;
  3. 将包含有 DisplayListOp 绘制命令缓存的 SkiaDisplayList 对象设置填充到 RenderNode 中;
  4. 最后将根 View 的缓存 DisplayListOp 设置到 RootRenderNode 中,完成构建。

以上整个构建绘制命令树的过程可以用如下流程图表示:

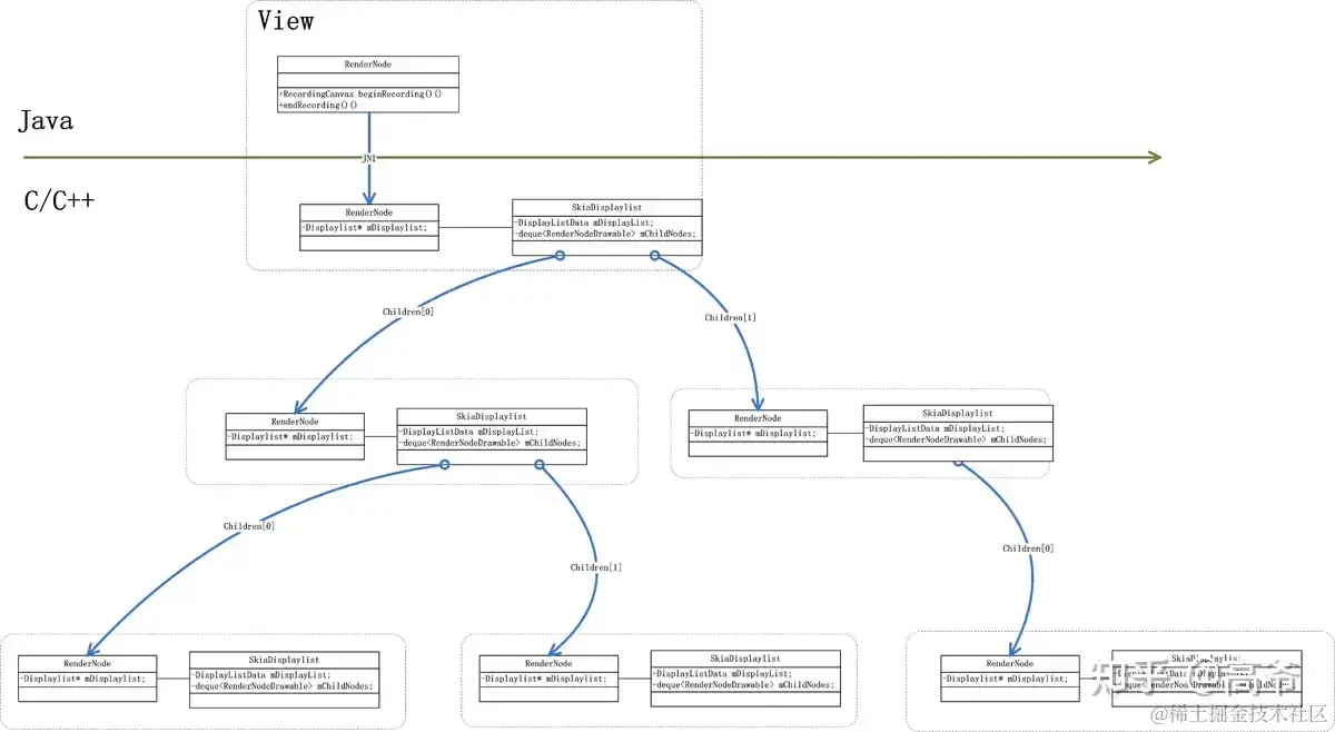
硬件加速下的整个界面的 View 树的结构如下图所示:

最后从 systrace 上看这个过程如下图所示:

8.2 执行渲染绘制任务

经过上一小节中的分析,应用在 UI 线程中从根节点 DecorView 出发,递归遍历每个子 View 节点,搜集其 drawXXX 绘制动作并转换成 DisplayListOp 命令,将其记录到 DisplayListData 并填充到 RenderNode 中,最终完成整个 View 绘制命令树的构建。从此 UI 线程的绘制任务就完成了。下一步 UI 线程将唤醒 RenderThread 渲染线程,触发其利用 OpenGL 执行界面的渲染任务,本小节中我们将重点分析这个流程。我们还是先看看这块代码的简化流程:

/*frameworks/base/graphics/java/android/graphics/HardwareRenderer.java*/
public int syncAndDrawFrame(@NonNull FrameInfo frameInfo) {
    // JNI调用native层的相关函数
    return nSyncAndDrawFrame(mNativeProxy, frameInfo.frameInfo, frameInfo.frameInfo.length);
}

/*frameworks/base/libs/hwui/jni/android_graphics_HardwareRenderer.cpp*/
static int android_view_ThreadedRenderer_syncAndDrawFrame(JNIEnv* env, jobject clazz,
        jlong proxyPtr, jlongArray frameInfo, jint frameInfoSize) {
    ...
    RenderProxy* proxy = reinterpret_cast<RenderProxy*>(proxyPtr);
    env->GetLongArrayRegion(frameInfo, 0, frameInfoSize, proxy->frameInfo());
    return proxy->syncAndDrawFrame();
}

/*frameworks/base/libs/hwui/renderthread/RenderProxy.cpp*/
int RenderProxy::syncAndDrawFrame() {
    // 唤醒RenderThread渲染线程,执行DrawFrame绘制任务
    return mDrawFrameTask.drawFrame();
}

/*frameworks/base/libs/hwui/renderthread/DrawFrameTask.cpp*/
int DrawFrameTask::drawFrame() {
    ...
    postAndWait();
    ...
}

void DrawFrameTask::postAndWait() {
    AutoMutex _lock(mLock);
    // 向RenderThread渲染线程的MessageQueue消息队列放入一个待执行任务,以将其唤醒执行run函数
    mRenderThread->queue().post([this]() { run(); });
    // UI线程暂时进入wait等待状态
    mSignal.wait(mLock);
}

void DrawFrameTask::run() {
    // 原生标识一帧渲染绘制任务的systrace tag
    ATRACE_NAME("DrawFrame");
    ...
    {
        TreeInfo info(TreeInfo::MODE_FULL, *mContext);
        //1.将UI线程构建的DisplayListOp绘制命令树同步到RenderThread渲染线程
        canUnblockUiThread = syncFrameState(info);
        ...
    }
    ...
    // 同步完成后则可以唤醒UI线程
    if (canUnblockUiThread) {
        unblockUiThread();
    }
    ...
    if (CC_LIKELY(canDrawThisFrame)) {
        // 2.执行draw渲染绘制动作
        context->draw();
    } else {
        ...
    }
    ...
}

bool DrawFrameTask::syncFrameState(TreeInfo& info) {
    ATRACE_CALL();
    ...
    // 调用CanvasContext的prepareTree函数实现绘制命令树同步的流程
    mContext->prepareTree(info, mFrameInfo, mSyncQueued, mTargetNode);
    ...
}

/*frameworks/base/libs/hwui/renderthread/CanvasContext.cpp*/
void CanvasContext::prepareTree(TreeInfo& info, int64_t* uiFrameInfo, int64_t syncQueued,
                                RenderNode* target) {
     ...
     for (const sp<RenderNode>& node : mRenderNodes) {
        ...
        // 递归调用各个子View对应的RenderNode执行prepareTree动作
        node->prepareTree(info);
        ...
    }
    ...
}

/*frameworks/base/libs/hwui/RenderNode.cpp*/
void RenderNode::prepareTree(TreeInfo& info) {
    ATRACE_CALL();
    ...
    prepareTreeImpl(observer, info, false);
    ...
}

void RenderNode::prepareTreeImpl(TreeObserver& observer, TreeInfo& info, bool functorsNeedLayer) {
    ...
    if (info.mode == TreeInfo::MODE_FULL) {
        // 同步绘制命令树
        pushStagingDisplayListChanges(observer, info);
    }
    if (mDisplayList) {
        // 遍历调用各个子View对应的RenderNode的prepareTreeImpl
        bool isDirty = mDisplayList->prepareListAndChildren(
                observer, info, childFunctorsNeedLayer,
                [](RenderNode* child, TreeObserver& observer, TreeInfo& info,
                   bool functorsNeedLayer) {
                    child->prepareTreeImpl(observer, info, functorsNeedLayer);
                });
        ...
    }
    ...
}

void RenderNode::pushStagingDisplayListChanges(TreeObserver& observer, TreeInfo& info) {
    ...
    syncDisplayList(observer, &info);
    ...
}

void RenderNode::syncDisplayList(TreeObserver& observer, TreeInfo* info) {
    ...
    // 完成赋值同步DisplayList对象
    mDisplayList = mStagingDisplayList;
    mStagingDisplayList = nullptr;
    ...
}

void CanvasContext::draw() {
    ...
    // 1.调用OpenGL库使用GPU,按照构建好的绘制命令完成界面的渲染
    bool drew = mRenderPipeline->draw(frame, windowDirty, dirty, mLightGeometry, &mLayerUpdateQueue,
                                      mContentDrawBounds, mOpaque, mLightInfo, mRenderNodes,
                                      &(profiler()));
    ...
    // 2.将前面已经绘制渲染好的图形缓冲区Binder上帧给SurfaceFlinger合成和显示
    bool didSwap =
            mRenderPipeline->swapBuffers(frame, drew, windowDirty, mCurrentFrameInfo, &requireSwap);
    ...
}

从以上代码可以看出:UI 线程利用 RenderProxy 向 RenderThread 线程发送一个 DrawFrameTask 任务请求,RenderThread 被唤醒,开始渲染,大致流程如下:

  1. syncFrameState 中遍历 View 树上每一个 RenderNode,执行 prepareTreeImpl 函数,实现同步绘制命令树的操作;
  2. 调用 OpenGL 库 API 使用 GPU,按照构建好的绘制命令完成界面的渲染(具体过程,由于本文篇幅所限,暂不展开分析);
  3. 将前面已经绘制渲染好的图形缓冲区 Binder 上帧给 SurfaceFlinger 合成和显示;

整个过程可以用如下流程图表示

从 systrace 上这个过程如下图所示:

9. SurfaceFlinger 合成显示

SurfaceFlinger 合成显示部分完全属于 Android 系统 GUI 中图形显示的内容,逻辑结构也比较复杂,但不属于本文介绍内容的重点。所以本小节中只是总体上介绍一下其工作原理与思想,不再详细分析源码,感兴趣的读者可以关注笔者后续的文章再来详细分析讲解。简单的说 SurfaceFlinger 作为系统中独立运行的一个 Native 进程,借用 Android 官网的描述,其职责就是负责接受来自多个来源的数据缓冲区,对它们进行合成,然后发送到显示设备。如下图所示:

从上图可以看出,其实 SurfaceFlinger 在 Android 系统的整个图形显示系统中是起到一个承上启下的作用:

  1. 对上:通过 Surface 与不同的应用进程建立联系,接收它们写入 Surface 中的绘制缓冲数据,对它们进行统一合成。
  2. 对下:通过屏幕的后缓存区与屏幕建立联系,发送合成好的数据到屏幕显示设备。

图形的传递是通过 Buffer 作为载体,Surface 是对 Buffer 的进一步封装,也就是说 Surface 内部具有多个 Buffer 供上层使用,如何管理这些 Buffer 呢?答案就是 BufferQueue ,下面我们来看看 BufferQueue 的工作原理:

9.1 BufferQueue 机制

借用一张经典的图来描述 BufferQueue 的工作原理:

BufferQueue 是一个典型的生产者 - 消费者模型中的数据结构。在 Android 应用的渲染流程中,应用扮演的就是 “生产者” 的角色,而 SurfaceFlinger 扮演的则是 “消费者” 的角色,其配合工作的流程如下:

  1. 应用进程中在开始界面的绘制渲染之前,需要通过 Binder 调用 dequeueBuffer 接口从 SurfaceFlinger 进程中管理的 BufferQueue 中申请一张处于 free 状态的可用 Buffer,如果此时没有可用 Buffer 则阻塞等待;
  2. 应用进程中拿到这张可用的 Buffer 之后,选择使用 CPU 软件绘制渲染或 GPU 硬件加速绘制渲染,渲染完成后再通过 Binder 调用 queueBuffer 接口将缓存数据返回给应用进程对应的 BufferQueue(如果是 GPU 渲染的话,这里还有个 GPU 处理的过程,所以这个 Buffer 不会马上可用,需要等 GPU 渲染完成的 Fence 信号),并申请 sf 类型的 Vsync 以便唤醒 “消费者” SurfaceFlinger 进行消费;
  3. SurfaceFlinger 在收到 Vsync 信号之后,开始准备合成,使用 acquireBuffer 获取应用对应的 BufferQueue 中的 Buffer 并进行合成操作;
  4. 合成结束后,SurfaceFlinger 将通过调用 releaseBuffer 将 Buffer 置为可用的 free 状态,返回到应用对应的 BufferQueue 中。

9.2 Vsync 同步机制

Vysnc 垂直同步是 Android 在 “黄油计划” 中引入的一个重要机制,本质上是为了协调 BufferQueue 的应用生产者生成 UI 数据动作和 SurfaceFlinger 消费者的合成消费动作,避免出现画面撕裂的 Tearing 现象。Vysnc 信号分为两种类型:

  1. app 类型的 Vsync:app 类型的 Vysnc 信号由上层应用中的 Choreographer 根据绘制需求进行注册和接收,用于控制应用 UI 绘制上帧的生产节奏。根据第 7 小结中的分析:应用在 UI 线程中调用 invalidate 刷新界面绘制时,需要先透过 Choreographer 向系统申请注册 app 类型的 Vsync 信号,待 Vsync 信号到来后,才能往主线程的消息队列放入待绘制任务进行真正 UI 的绘制动作;
  2. sf 类型的 Vsync: sf 类型的 Vsync 是用于控制 SurfaceFlinger 的合成消费节奏。应用完成界面的绘制渲染后,通过 Binder 调用 queueBuffer 接口将缓存数据返还给应用对应的 BufferQueue 时,会申请 sf 类型的 Vsync,待 SurfaceFlinger 在其 UI 线程中收到 Vsync 信号之后,便开始进行界面的合成操作。

Vsync 信号的生成是参考屏幕硬件的刷新周期的,其架构如下图所示:

本小节所描述的流程,从 systrace 上看 SurfaceFlinger 处理应用上帧工作的流程如下图所示:

10. 写在最后

至此,本文结合源码和 systrace 完整的分析了从用户手指点击桌面上的应用图标到屏幕上显示出应用主 Activity 界面第一帧画面的完整流程,这其中涉及了 App 应用、system_server 框架、Art 虚拟机、surfaceflinger 等一系列 Android 系统核心模块的相互配合,有很多的细节也由于篇幅所限无法完全展开分析,感兴趣的读者可以结合 AOSP 源码继续深入分析。而优化应用启动打开的速度这个系统核心用户体验的指标,也是多少年来谷歌、SOC 芯片厂商、ODM 手机厂商以及各个应用开发者共同努力优化的方向:

  1. 对于 SOC 芯片厂商而言:需要不断升级 CPU 和 GPU 的硬件算力;
  2. 对于 Android 系统的维护者谷歌而言:在 Android 系统大版本升级过程中,不断的优化应用启动过程上的各个系统流程,比如进程创建的速度优化、Art 虚拟机的引入与性能优化、View 绘制流程的简化、硬件绘制加速机制的引入、系统核心 AMS、WMS 等核心服务的锁优化等;
  3. 对于各个 ODM 手机厂商而言:会开发识别应用启动的场景,进行针对性的 CPU 主频的拉升调节、触控响应速度的优化等机制;
  4. 对于各个应用开发者而言:会结合自己的业务对应用启动的场景进行优化,比如尽量减少或推迟在 Application、Activity 生命周期函数中的初始化逻辑、去除界面布局的过度绘制、异步化的布局 XML 文件解析等机制。

本文只是分析了应用启动一般性流程,至于如何去优化应用启动的速度,可以关注笔者后续文章的更新,而本文则可以作为应用启动优化课题的一个基础认知。最后用一张流程图来概述一下应用启动流程的全貌: