软件开发公司,为什么不接二次开发项目?

70 阅读4分钟

在这里插入图片描述

前言

 很多企业由于原有项目还在继续运营,但原有技术公司不想再合作或者不想再维持整个技术团队等原因,就需要找一个新的软件公司继续维护原有软件系统。但是一接触往往发现很多软件公司拒绝接手第三方的软件项目,这究竟是什么原因呢? 在回答这个问题之前我们先要弄清楚:什么是二次开发? 在这里插入图片描述

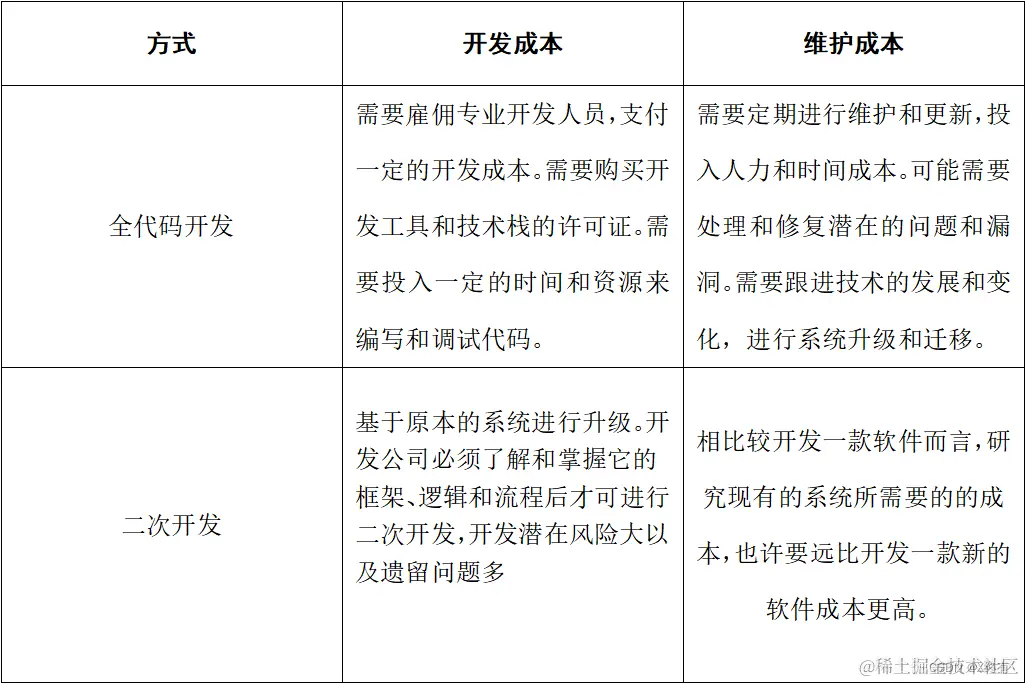
 从表格中可以看出二开软件和定制开发软件的区别;

 那么软件开发公司为什么不接二开?主要有以下几点问题:

一、安全问题

 二开的系统可能会有隐藏Bug这个问题是最致命的,毕竟第三方开发的代码,很难一下子识别出有啥缺陷甚至留有木马后门,如果贸然接手别人的项目问题一旦发生很难处理,特别是一些重大Bug,导致甲方亏损很多费用的话,乙方由于承担维护责任可能会被要求赔偿损失; 在这里插入图片描述

二、效率问题

 新系统往往需要花费大量时间学习,新系统由于不是自己团队开发的,使用的第三方开源库/甚至开发语言都不同,这往往需要大量的学习时间,特别有些年代久远的的系统可能使用的一些技术现在也是处于无人维护的地步,这不利于后期的继续运营使用;代码质量/拓展性很难把控

 为什么有的软件公司对二次开发项目敬而远之呢?客户或许会纳闷,软件做好了,继续改进咋就不简单呢?其实,这其中大有文章。由于不同软件系统由于技术人员水平不同,系统设计、数据库设计、编码水平、代码健壮性差别很大。想象一下,你买了个二手房,前任房东的装修风格让你直摇头,你想换个风格,却发现原来的装修乱七八糟,连个说明书都没有。你想换个灯,结果一不留神可能就把水管给弄破了。这就是程序员接手别人代码的真实写照——代码可能写得乱哄哄的,连个注释都没有,你想改个小功能,结果整个系统都跟着出问题。

 如果接手的项目由于各种技术原因,如原始代码质量不高或者文档不齐全,可能会增加项目的复杂性和成本,无法符合运营需求,如果需要乙方公司重构或者重新开发,那么这个成本往往只能乙方公司自己承担了; 在这里插入图片描述

三、版权问题

 我们不知道这个代码是不是盗版破解的,后期如果被起诉侵权,我们还有连带责任。贸然二开使用第三方的代码,很容易陷入知识产权纠纷里面,接手之前最好了解清楚这一块。版权问题是软件开发中另一个重要的问题。在软件开发过程中,开发者需要遵守版权法律,保护自己的知识产权,同时也需要尊重他人的知识产权。二开软件可能会侵犯原始软件的版权,因为二开软件是在原始软件的基础上进行开发的,所以很难避免使用原始软件的代码和资源。如果二开软件的代码和资源与原始软件相似度很高,那么就可能会被认为是侵犯版权,从而引发版权纠纷。 在这里插入图片描述

总结

 很多二次开发项目,都是费力不讨好的,二次开发的项目,通常是其他公司或者个人在之前开发的项目,由于代码质量、技术水平等原因搁置了,代码可能存在很多问题和难以处理的异常情况,这会增加开发的难度和需要投入更多的时间和资源,二次开发项目,就必须对原生系统的框架,逻辑和流程搞清楚,而原生系统如果采用传统写代码的开发模式,学习成本太高,开发及后期维护成本都很高,所以软件开发公司,不愿意接二次开发项目。