Android T Activity启动流程(更新中)

713 阅读19分钟

流程简述

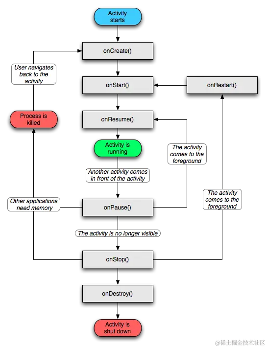
activity生命周期

在这里插入图片描述

应用生命周期

  • activity启动:onCreate()->onStart()->onResume() onCreate()方法是activity被创建时回调,是第一个被调用的方法,可以做一些初始化操作,比如setContentView,图片预加载等。 onStart()方法表明activity正在启动,已经对用户可见,但是还没有在前台显示,还不可以对其进行交互操作。 onResume()方法表明activity已经在前台可见,可对其进行交互操作。可以在这个方法中初始化资源,和onCreate()方法一样。

  • 点击Home键返回主界面(Activity不可见):->onPause()->onStop() onPause()方法:表明activity处于停止状态,即可见但不能被触摸的状态,与onResume()方法对应。 onStop()方法:一般在onPause()方法被调用之后调用,表明activity已经停止或者被完全覆盖,若是内存紧张activity会被回收。

  • 再次回到activity时:onRestart()->onStart()->onResume() onRestart():表明activity正在重新启动,正在由不可见变为可见状态,一般为在A的基础上打开B,然后又回到A,这是A会回调此方法。

  • 退出activity时:onPause()->onStop()->onDestroy() onDestroy():生命周期中的最后一个方法,可以做一些回收工作,或者资源释放。

2-3多个activity之间生命周期分析

  • 活动A-Activity跳转活动B-Activity,最后返回A-Activity(B-Activity为普通的活动) 第一步打开A-Activity:A-onCreate ---> A-onStart --> A-onResume 第二步跳转B-Activity(此时A不可见):--> A-onPause ---> B-onCreate ---> B-onStart --> B-onResume --> A-onStop 第三步返回A-Activity:--> B-onPause --> A-onRestart ---> A-onStart --> A-onResume --> B-onStop --> B-onDestroy
  • 活动A-Activity跳转活动B-Activity,最后返回A-Activity(B-Activity为对话框式滑动) 第一步打开A-Activity:A-onCreate ---> A-onStart --> A-onResume 第二步跳转B-Activity(此时A可见):--> A-onPause ---> B-onCreate ---> B-onStart --> B-onResume --> A-onStop不会调用 第三步返回A-Activity:--> B-onPause --> A-onResume --> B-onStop --> B-onDestroy
  • 小结 新Activity启动前,旧Activity的onPause先调用,新Activity再执行onCreate ---> onStart --> onResume,这是为了防止跳转Activity时,屏幕上是黑屏,用户体验极差。 onPause中不能做重量级操作、耗时操作,使新的Activity尽快显示出来并切换到前台。

关键类

代码位置:frameworks/base/core/java/android/app/ Instrumentation:用于实现应用程序检测代码的基类。当在打开程序指令的时候运行,这个类将在任何应用程- 序代码之前实例化,可以监视系统与应用程序的所有交互。在AndroidManifest.xml文件的标记 Activity:应用的某个activity入口 ActivityThread:管理应用进程的主线程的执行,跑在应用侧进程中

代码位置:frameworks/base/core/java/android/app/servertransaction/ ClientLifecycleManager:该类能够组合多个client生命周期转换请求/回调,并将它们作为单个事务执行 scheduleTransaction(clientTransaction) LaunchActivityItem:基于ClientLifecycleManager,用于代理传递给应用onCreate、onStart ResumeActivityItem:基于ClientLifecycleManager,用于代理传递给应用onResumed ClientTransaction:一种容器,它保存一系列消息(比如声明周期的状态),这些消息可以发送给client TransactionExecutor:以正确的顺序管理事务执行

代码位置:frameworks/base/services/core/java/com/android/server/am/ ActivityManagerService:统筹管理着android的四大组件;统一调度各应用进程 ActivityTaskManagerService:Android R之后新引入,专门用来管理Activity的启动,调度等功能

代码位置:frameworks/base/services/core/java/com/android/server/wm/ ActivityStarter:专门用于处理activity新启动 ActivityStartController:基于工厂设计模式,ActivityStarter的应用启动器 ActivityTaskSupervisor:Task启动过程中的较多数控制逻辑在这个类中完成 Task:一些相关联的activity的集合,但activity之间不一定非得相关联。 ActivityRecord:实际的Activity,一般挂在Task节点下 RootWindowContainer:窗口容器的根容器,直接管理 DisplayContent TaskDisplayArea:系统中所有应用任务的父节点,用于管理Task

节点添加堆栈

dump层级结构adb shell dumpsys activity containers,看看应用在层级结构树上的显示。

      #1 DefaultTaskDisplayArea type=undefined mode=fullscreen override-mode=fullscreen requested-bounds=[0,0][0,0] bounds=[0,0][1440,2960]
        #2 Task=733 type=standard mode=fullscreen override-mode=undefined requested-bounds=[0,0][0,0] bounds=[0,0][1440,2960]
         #0 ActivityRecord{ecd587b u0 com.example.mysystemdialog/.MainActivity} t733} type=standard mode=fullscreen override-mode=undefined requested-bounds=[0,0][0,0] bounds=[0,0][1440,2960]
          #0 f789ef com.example.mysystemdialog/com.example.mysystemdialog.MainActivity type=standard mode=fullscreen override-mode=undefined requested-bounds=[0,0][0,0] bounds=[0,0][1440,2960]

从层级结构上看,我们要添加一个应用ActivityRecord,会先在DefaultTaskDisplayArea上添加应用Task。另外,应用启动完成后启动窗口会消失,因此层级结构上并没有显示启动窗口,但其添加过程是存在的。

在DefaultTaskDisplayArea上添加Task

WindowContainer : DefaultTaskDisplayArea@174962344addChild index child = Task{17c31b9 #733 type=standard}
WindowContainer : java.lang.Exception
WindowContainer : 	at com.android.server.wm.WindowContainer.addChild(WindowContainer.java:762)
WindowContainer : 	at com.android.server.wm.TaskDisplayArea.addChildTask(TaskDisplayArea.java:321)
WindowContainer : 	at com.android.server.wm.TaskDisplayArea.addChild(TaskDisplayArea.java:307)
WindowContainer : 	at com.android.server.wm.Task$Builder.build(Task.java:6633)
WindowContainer : 	at com.android.server.wm.TaskDisplayArea.getOrCreateRootTask(TaskDisplayArea.java:933)
WindowContainer : 	at com.android.server.wm.TaskDisplayArea.getOrCreateRootTask(TaskDisplayArea.java:958)
WindowContainer : 	at com.android.server.wm.RootWindowContainer.getOrCreateRootTask(RootWindowContainer.java:2850)
WindowContainer : 	at com.android.server.wm.ActivityStarter.getOrCreateRootTask(ActivityStarter.java:3111)
WindowContainer : 	at com.android.server.wm.ActivityStarter.startActivityInner(ActivityStarter.java:1894)
WindowContainer : 	at com.android.server.wm.ActivityStarter.startActivityUnchecked(ActivityStarter.java:1671)
WindowContainer : 	at com.android.server.wm.ActivityStarter.executeRequest(ActivityStarter.java:1224)
WindowContainer : 	at com.android.server.wm.ActivityStarter.execute(ActivityStarter.java:710)
WindowContainer : 	at com.android.server.wm.ActivityTaskManagerService.startActivityAsUser(ActivityTaskManagerService.java:1292)
WindowContainer : 	at com.android.server.wm.ActivityTaskManagerService.startActivityAsUser(ActivityTaskManagerService.java:1233)
WindowContainer : 	at com.android.server.wm.ActivityTaskManagerService.startActivity(ActivityTaskManagerService.java:1208)
WindowContainer : 	at android.app.IActivityTaskManager$Stub.onTransact(IActivityTaskManager.java:896)
WindowContainer : 	at com.android.server.wm.ActivityTaskManagerService.onTransact(ActivityTaskManagerService.java:5323)
WindowContainer : 	at android.os.Binder.execTransactInternal(Binder.java:1280)
WindowContainer : 	at android.os.Binder.execTransact(Binder.java:1244)

在Task上添加应用ActivityRecord

WindowContainer : Task{17c31b9 #733 type=standard A=10116:com.example.mysystemdialog}addChild index child = ActivityRecord{ecd587b u0 com.example.mysystemdialog/.MainActivity}
WindowContainer : java.lang.Exception
WindowContainer : 	at com.android.server.wm.WindowContainer.addChild(WindowContainer.java:762)
WindowContainer : 	at com.android.server.wm.TaskFragment.addChild(TaskFragment.java:1984)
WindowContainer : 	at com.android.server.wm.Task.addChild(Task.java:1441)
WindowContainer : 	at com.android.server.wm.ActivityStarter.addOrReparentStartingActivity(ActivityStarter.java:3020)
WindowContainer : 	at com.android.server.wm.ActivityStarter.setNewTask(ActivityStarter.java:2970)
WindowContainer : 	at com.android.server.wm.ActivityStarter.startActivityInner(ActivityStarter.java:1900)
WindowContainer : 	at com.android.server.wm.ActivityStarter.startActivityUnchecked(ActivityStarter.java:1671)
WindowContainer : 	at com.android.server.wm.ActivityStarter.executeRequest(ActivityStarter.java:1224)
WindowContainer : 	at com.android.server.wm.ActivityStarter.execute(ActivityStarter.java:710)
WindowContainer : 	at com.android.server.wm.ActivityTaskManagerService.startActivityAsUser(ActivityTaskManagerService.java:1292)
WindowContainer : 	at com.android.server.wm.ActivityTaskManagerService.startActivityAsUser(ActivityTaskManagerService.java:1233)
WindowContainer : 	at com.android.server.wm.ActivityTaskManagerService.startActivity(ActivityTaskManagerService.java:1208)
WindowContainer : 	at android.app.IActivityTaskManager$Stub.onTransact(IActivityTaskManager.java:896)
WindowContainer : 	at com.android.server.wm.ActivityTaskManagerService.onTransact(ActivityTaskManagerService.java:5323)
WindowContainer : 	at android.os.Binder.execTransactInternal(Binder.java:1280)
WindowContainer : 	at android.os.Binder.execTransact(Binder.java:1244)

给应用添加启动窗口

WindowContainer : ActivityRecord{ecd587b u0 com.example.mysystemdialog/.MainActivity} t733}addChild comparator child = Window{9e879d u0 Splash Screen com.example.mysystemdialog}
WindowContainer : java.lang.Exception
WindowContainer : 	at com.android.server.wm.WindowContainer.addChild(WindowContainer.java:727)
WindowContainer : 	at com.android.server.wm.WindowToken.addWindow(WindowToken.java:300)
WindowContainer : 	at com.android.server.wm.ActivityRecord.addWindow(ActivityRecord.java:4286)
WindowContainer : 	at com.android.server.wm.WindowManagerService.addWindow(WindowManagerService.java:1777)
WindowContainer : 	at com.android.server.wm.Session.addToDisplayAsUser(Session.java:214)
WindowContainer : 	at android.view.IWindowSession$Stub.onTransact(IWindowSession.java:642)
WindowContainer : 	at com.android.server.wm.Session.onTransact(Session.java:178)
WindowContainer : 	at android.os.Binder.execTransactInternal(Binder.java:1285)
WindowContainer : 	at android.os.Binder.execTransact(Binder.java:1244)

在ActivityRecord上应用的windowState

WindowContainer : ActivityRecord{ecd587b u0 com.example.mysystemdialog/.MainActivity} t733}addChild comparator child = Window{f789ef u0 com.example.mysystemdialog/com.example.mysystemdialog.MainActivity}
WindowContainer : java.lang.Exception
WindowContainer : 	at com.android.server.wm.WindowContainer.addChild(WindowContainer.java:727)
WindowContainer : 	at com.android.server.wm.WindowToken.addWindow(WindowToken.java:300)
WindowContainer : 	at com.android.server.wm.ActivityRecord.addWindow(ActivityRecord.java:4286)
WindowContainer : 	at com.android.server.wm.WindowManagerService.addWindow(WindowManagerService.java:1777)
WindowContainer : 	at com.android.server.wm.Session.addToDisplayAsUser(Session.java:214)
WindowContainer : 	at android.view.IWindowSession$Stub.onTransact(IWindowSession.java:642)
WindowContainer : 	at com.android.server.wm.Session.onTransact(Session.java:178)
WindowContainer : 	at android.os.Binder.execTransactInternal(Binder.java:1280)
WindowContainer : 	at android.os.Binder.execTransact(Binder.java:1244)

总体流程堆栈

桌面侧启动应用

Instrumentation : execStartActivity 
Instrumentation : java.lang.Exception
Instrumentation : 	at android.app.Instrumentation.execStartActivity(Instrumentation.java:1802)
Instrumentation : 	at android.app.Activity.startActivityForResult(Activity.java:5507)
Instrumentation : 	at com.android.launcher3.Launcher.startActivityForResult(Launcher.java:1743)
Instrumentation : 	at com.android.launcher3.uioverrides.QuickstepLauncher.startActivityForResult(QuickstepLauncher.java:664)
Instrumentation : 	at android.app.Activity.startActivity(Activity.java:5959)
Instrumentation : 	at com.android.launcher3.views.ActivityContext.startActivitySafely(ActivityContext.java:308)
Instrumentation : 	at com.android.launcher3.Launcher.startActivitySafely(Launcher.java:2115)
Instrumentation : 	at com.android.launcher3.uioverrides.QuickstepLauncher.startActivitySafely(QuickstepLauncher.java:305)
Instrumentation : 	at com.android.launcher3.touch.ItemClickHandler.startAppShortcutOrInfoActivity(ItemClickHandler.java:346)
Instrumentation : 	at com.android.launcher3.touch.ItemClickHandler.onClick(ItemClickHandler.java:98)
Instrumentation : 	at com.android.launcher3.touch.ItemClickHandler.$r8$lambda$c3IcSovkrXGdCZtXy0f_A5Sz5VA(Unknown Source:0)
Instrumentation : 	at com.android.launcher3.touch.ItemClickHandler$$ExternalSyntheticLambda4.onClick(Unknown Source:0)
Instrumentation : 	at com.android.launcher3.uioverrides.QuickstepLauncher.onItemClicked(QuickstepLauncher.java:344)
Instrumentation : 	at com.android.launcher3.uioverrides.QuickstepLauncher$$ExternalSyntheticLambda5.onClick(Unknown Source:2)
Instrumentation : 	at android.view.View.performClick(View.java:7506)
Instrumentation : 	at android.view.View.performClickInternal(View.java:7483)
Instrumentation : 	at android.view.View.-$$Nest$mperformClickInternal(Unknown Source:0)
Instrumentation : 	at android.view.View$PerformClick.run(View.java:29357)
Instrumentation : 	at android.os.Handler.handleCallback(Handler.java:942)
Instrumentation : 	at android.os.Handler.dispatchMessage(Handler.java:99)
Instrumentation : 	at android.os.Looper.loopOnce(Looper.java:201)
Instrumentation : 	at android.os.Looper.loop(Looper.java:288)
Instrumentation : 	at android.app.ActivityThread.main(ActivityThread.java:7884)
Instrumentation : 	at java.lang.reflect.Method.invoke(Native Method)
Instrumentation : 	at com.android.internal.os.RuntimeInit$MethodAndArgsCaller.run(RuntimeInit.java:548)
Instrumentation : 	at com.android.internal.os.ZygoteInit.main(ZygoteInit.java:936)

在Instrumentation.execStartActivity中,通过IActivityTaskManager.aidl跨进程通信,调用到ActivityTaskManagerService.startActivity方法。

int result = ActivityTaskManager.getService().startActivity(whoThread,
                    who.getOpPackageName(), who.getAttributionTag(), intent,
                    intent.resolveTypeIfNeeded(who.getContentResolver()), token,
                    target != null ? target.mEmbeddedID : null, requestCode, 0, null, options);

异步调用暂停Launcher进程并启动应用进程

TaskFragment : 	at com.android.server.wm.TaskFragment.resumeTopActivity(TaskFragment.java:1294)
TaskFragment : 	at com.android.server.wm.Task.resumeTopActivityInnerLocked(Task.java:5021)
TaskFragment : 	at com.android.server.wm.Task.resumeTopActivityUncheckedLocked(Task.java:4951)
TaskFragment : 	at com.android.server.wm.RootWindowContainer.resumeFocusedTasksTopActivities(RootWindowContainer.java:2264)
TaskFragment : 	at com.android.server.wm.ActivityStarter.startActivityInner(ActivityStarter.java:1971)
TaskFragment : 	at com.android.server.wm.ActivityStarter.startActivityUnchecked(ActivityStarter.java:1671)
TaskFragment : 	at com.android.server.wm.ActivityStarter.executeRequest(ActivityStarter.java:1224)
TaskFragment : 	at com.android.server.wm.ActivityStarter.execute(ActivityStarter.java:710)
TaskFragment : 	at com.android.server.wm.ActivityTaskManagerService.startActivityAsUser(ActivityTaskManagerService.java:1292)
TaskFragment : 	at com.android.server.wm.ActivityTaskManagerService.startActivityAsUser(ActivityTaskManagerService.java:1233)
TaskFragment : 	at com.android.server.wm.ActivityTaskManagerService.startActivity(ActivityTaskManagerService.java:1208)
TaskFragment : 	at android.app.IActivityTaskManager$Stub.onTransact(IActivityTaskManager.java:896)
TaskFragment : 	at com.android.server.wm.ActivityTaskManagerService.onTransact(ActivityTaskManagerService.java:5323)
TaskFragment : 	at android.os.Binder.execTransactInternal(Binder.java:1280)
TaskFragment : 	at android.os.Binder.execTransact(Binder.java:1244)

TaskFragment.resumeTopActivity中进行暂停Launcher进程和启动应用进程操作 暂停Launcher进程:

boolean pausing = !deferPause && taskDisplayArea.pauseBackTasks(next);

启动应用进程:

mAtmService.startProcessAsync(next, false /* knownToBeDead */, isTop,
                        isTop ? HostingRecord.HOSTING_TYPE_NEXT_TOP_ACTIVITY
                                : HostingRecord.HOSTING_TYPE_NEXT_ACTIVITY);

暂停Launcher进程

TaskFragment : schedulePauseActivity
TaskFragment : java.lang.Exception
TaskFragment : 	at com.android.server.wm.TaskFragment.schedulePauseActivity(TaskFragment.java:1766)
TaskFragment : 	at com.android.server.wm.TaskFragment.startPausing(TaskFragment.java:1710)
TaskFragment : 	at com.android.server.wm.TaskFragment.startPausing(TaskFragment.java:1618)
TaskFragment : 	at com.android.server.wm.TaskDisplayArea.lambda$pauseBackTasks$5(TaskDisplayArea.java:1288)
TaskFragment : 	at com.android.server.wm.TaskDisplayArea.$r8$lambda$m5XHJk9c1RGMj6XWeVM475WcQIg(Unknown Source:0)
TaskFragment : 	at com.android.server.wm.TaskDisplayArea$$ExternalSyntheticLambda9.accept(Unknown Source:6)
TaskFragment : 	at com.android.server.wm.TaskFragment.forAllLeafTaskFragments(TaskFragment.java:1954)
TaskFragment : 	at com.android.server.wm.TaskDisplayArea.lambda$pauseBackTasks$6(TaskDisplayArea.java:1285)
TaskFragment : 	at com.android.server.wm.TaskDisplayArea.$r8$lambda$Bbr_9JIpdvMngBiuBSXkHUu4nwk(Unknown Source:0)
TaskFragment : 	at com.android.server.wm.TaskDisplayArea$$ExternalSyntheticLambda6.accept(Unknown Source:8)
TaskFragment : 	at com.android.server.wm.Task.forAllLeafTasks(Task.java:3171)
TaskFragment : 	at com.android.server.wm.Task.forAllLeafTasks(Task.java:3159)
TaskFragment : 	at com.android.server.wm.WindowContainer.forAllLeafTasks(WindowContainer.java:2084)
TaskFragment : 	at com.android.server.wm.TaskDisplayArea.pauseBackTasks(TaskDisplayArea.java:1269)
TaskFragment : 	at com.android.server.wm.TaskFragment.resumeTopActivity(TaskFragment.java:1294)
TaskFragment : 	at com.android.server.wm.Task.resumeTopActivityInnerLocked(Task.java:5021)
TaskFragment : 	at com.android.server.wm.Task.resumeTopActivityUncheckedLocked(Task.java:4951)
TaskFragment : 	at com.android.server.wm.RootWindowContainer.resumeFocusedTasksTopActivities(RootWindowContainer.java:2264)
TaskFragment : 	at com.android.server.wm.ActivityStarter.startActivityInner(ActivityStarter.java:1971)
TaskFragment : 	at com.android.server.wm.ActivityStarter.startActivityUnchecked(ActivityStarter.java:1671)
TaskFragment : 	at com.android.server.wm.ActivityStarter.executeRequest(ActivityStarter.java:1224)
TaskFragment : 	at com.android.server.wm.ActivityStarter.execute(ActivityStarter.java:710)
TaskFragment : 	at com.android.server.wm.ActivityTaskManagerService.startActivityAsUser(ActivityTaskManagerService.java:1292)
TaskFragment : 	at com.android.server.wm.ActivityTaskManagerService.startActivityAsUser(ActivityTaskManagerService.java:1233)
TaskFragment : 	at com.android.server.wm.ActivityTaskManagerService.startActivity(ActivityTaskManagerService.java:1208)
TaskFragment : 	at android.app.IActivityTaskManager$Stub.onTransact(IActivityTaskManager.java:896)
TaskFragment : 	at com.android.server.wm.ActivityTaskManagerService.onTransact(ActivityTaskManagerService.java:5323)
TaskFragment : 	at android.os.Binder.execTransactInternal(Binder.java:1280)
TaskFragment : 	at android.os.Binder.execTransact(Binder.java:1244)

TaskFragment.schedulePauseActivity通过scheduleTransaction调用PauseActivityItem执行暂停操作。

mAtmService.getLifecycleManager().scheduleTransaction(prev.app.getThread(),
                    prev.token, PauseActivityItem.obtain(prev.finishing, userLeaving,
                            prev.configChangeFlags, pauseImmediately, autoEnteringPip));

在PauseActivityItem调用了execute方法

client.handlePauseActivity(r, mFinished, mUserLeaving, mConfigChanges, mAutoEnteringPip,
                pendingActions, "PAUSE_ACTIVITY_ITEM");
Activity : performPause 
Activity : java.lang.Exception
Activity : 	at android.app.Activity.performPause(Activity.java:8513)
Activity : 	at android.app.Instrumentation.callActivityOnPause(Instrumentation.java:1619)
Activity : 	at android.app.ActivityThread.performPauseActivityIfNeeded(ActivityThread.java:5061)
Activity : 	at android.app.ActivityThread.performPauseActivity(ActivityThread.java:5022)
Activity : 	at android.app.ActivityThread.handlePauseActivity(ActivityThread.java:4974)
Activity : 	at android.app.servertransaction.PauseActivityItem.execute(PauseActivityItem.java:51)
Activity : 	at android.app.servertransaction.ActivityTransactionItem.execute(ActivityTransactionItem.java:45)
Activity : 	at android.app.servertransaction.TransactionExecutor.executeLifecycleState(TransactionExecutor.java:179)
Activity : 	at android.app.servertransaction.TransactionExecutor.execute(TransactionExecutor.java:97)
Activity : 	at android.app.ActivityThread$H.handleMessage(ActivityThread.java:2303)
Activity : 	at android.os.Handler.dispatchMessage(Handler.java:106)
Activity : 	at android.os.Looper.loopOnce(Looper.java:201)
Activity : 	at android.os.Looper.loop(Looper.java:288)
Activity : 	at android.app.ActivityThread.main(ActivityThread.java:7885)
Activity : 	at java.lang.reflect.Method.invoke(Native Method)
Activity : 	at com.android.internal.os.RuntimeInit$MethodAndArgsCaller.run(RuntimeInit.java:548)
Activity : 	at com.android.internal.os.ZygoteInit.main(ZygoteInit.java:936)

在PauseActivityItem调用了postExecute方法

ActivityClient.getInstance().activityPaused(token);

通过IActivityClientController.aidl跨进程通信,调用到ActivityClientController.activityPaused方法。

TaskFragment : completePause 
TaskFragment : java.lang.Exception
TaskFragment : 	at com.android.server.wm.TaskFragment.completePause(TaskFragment.java:1790)
TaskFragment : 	at com.android.server.wm.ActivityRecord.activityPaused(ActivityRecord.java:6198)
TaskFragment : 	at com.android.server.wm.ActivityClientController.activityPaused(ActivityClientController.java:190)
TaskFragment : 	at android.app.IActivityClientController$Stub.onTransact(IActivityClientController.java:609)
TaskFragment : 	at com.android.server.wm.ActivityClientController.onTransact(ActivityClientController.java:127)
TaskFragment : 	at android.os.Binder.execTransactInternal(Binder.java:1280)
TaskFragment : 	at android.os.Binder.execTransact(Binder.java:1244)

启动应用进程

ActivityTaskManagerService : startProcessAsync 
ActivityTaskManagerService : java.lang.Exception
ActivityTaskManagerService : 	at com.android.server.wm.ActivityTaskManagerService.startProcessAsync(ActivityTaskManagerService.java:4859)
ActivityTaskManagerService : 	at com.android.server.wm.TaskFragment.resumeTopActivity(TaskFragment.java:1316)
ActivityTaskManagerService : 	at com.android.server.wm.Task.resumeTopActivityInnerLocked(Task.java:5021)
ActivityTaskManagerService : 	at com.android.server.wm.Task.resumeTopActivityUncheckedLocked(Task.java:4951)
ActivityTaskManagerService : 	at com.android.server.wm.RootWindowContainer.resumeFocusedTasksTopActivities(RootWindowContainer.java:2264)
ActivityTaskManagerService : 	at com.android.server.wm.ActivityStarter.startActivityInner(ActivityStarter.java:1971)
ActivityTaskManagerService : 	at com.android.server.wm.ActivityStarter.startActivityUnchecked(ActivityStarter.java:1671)
ActivityTaskManagerService : 	at com.android.server.wm.ActivityStarter.executeRequest(ActivityStarter.java:1224)
ActivityTaskManagerService : 	at com.android.server.wm.ActivityStarter.execute(ActivityStarter.java:710)
ActivityTaskManagerService : 	at com.android.server.wm.ActivityTaskManagerService.startActivityAsUser(ActivityTaskManagerService.java:1292)
ActivityTaskManagerService : 	at com.android.server.wm.ActivityTaskManagerService.startActivityAsUser(ActivityTaskManagerService.java:1233)
ActivityTaskManagerService : 	at com.android.server.wm.ActivityTaskManagerService.startActivity(ActivityTaskManagerService.java:1208)
ActivityTaskManagerService : 	at android.app.IActivityTaskManager$Stub.onTransact(IActivityTaskManager.java:896)
ActivityTaskManagerService : 	at com.android.server.wm.ActivityTaskManagerService.onTransact(ActivityTaskManagerService.java:5324)
ActivityTaskManagerService : 	at android.os.Binder.execTransactInternal(Binder.java:1280)
ActivityTaskManagerService : 	at android.os.Binder.execTransact(Binder.java:1244)

ActivityTaskManagerService.startProcessAsync 方法用来创建新的进程。Zygote 进程收到请求后,fork 出新的进程并调用 ActivityThread.main 方法。

final Message m = PooledLambda.obtainMessage(ActivityManagerInternal::startProcess,
        mAmInternal, activity.processName, activity.info.applicationInfo, knownToBeDead,
        isTop, hostingType, activity.intent.getComponent());
mH.sendMessage(m);

ActivityManagerInternal.startProcess 方法是请求启动应用进程的起点。PooledLambda.obtainMessage 获取一个 Message,并为其指定 Callback。

创建新进程

ActivityThread : attach 
ActivityThread : java.lang.Exception
ActivityThread : 	at android.app.ActivityThread.attach(ActivityThread.java:7563)
ActivityThread : 	at android.app.ActivityThread.main(ActivityThread.java:7872)
ActivityThread : 	at java.lang.reflect.Method.invoke(Native Method)
ActivityThread : 	at com.android.internal.os.RuntimeInit$MethodAndArgsCaller.run(RuntimeInit.java:548)
ActivityThread : 	at com.android.internal.os.ZygoteInit.main(ZygoteInit.java:936)

在ActivityThread.attach方法中通过IActivityTaskManager.aidl跨进程通信,调用ActivityManagerService.attachApplication方法

final IActivityManager mgr = ActivityManager.getService();
try {
      mgr.attachApplication(mAppThread, startSeq);
  } catch (RemoteException ex) {
      throw ex.rethrowFromSystemServer();
  }

之后调用到ActivityManagerService.attachApplicationLocked,在通过IApplicationThread.aidl跨进程通信调用ActivityThread.ApplicationThread.bindApplication方法,新的进程与应用绑定。

真正启动应用

ActivityTaskSupervisor : realStartActivityLocked 
ActivityTaskSupervisor : java.lang.Exception
ActivityTaskSupervisor : 	at com.android.server.wm.ActivityTaskSupervisor.realStartActivityLocked(ActivityTaskSupervisor.java:981)
ActivityTaskSupervisor : 	at com.android.server.wm.RootWindowContainer$AttachApplicationHelper.test(RootWindowContainer.java:3614)
ActivityTaskSupervisor : 	at com.android.server.wm.RootWindowContainer$AttachApplicationHelper.test(RootWindowContainer.java:3562)
ActivityTaskSupervisor : 	at com.android.server.wm.ActivityRecord.forAllActivities(ActivityRecord.java:4585)
ActivityTaskSupervisor : 	at com.android.server.wm.WindowContainer.forAllActivities(WindowContainer.java:1736)
ActivityTaskSupervisor : 	at com.android.server.wm.WindowContainer.forAllActivities(WindowContainer.java:1730)
ActivityTaskSupervisor : 	at com.android.server.wm.RootWindowContainer$AttachApplicationHelper.accept(RootWindowContainer.java:3602)
ActivityTaskSupervisor : 	at com.android.server.wm.RootWindowContainer$AttachApplicationHelper.accept(RootWindowContainer.java:3562)
ActivityTaskSupervisor : 	at com.android.server.wm.Task.forAllRootTasks(Task.java:3183)
ActivityTaskSupervisor : 	at com.android.server.wm.WindowContainer.forAllRootTasks(WindowContainer.java:2119)
ActivityTaskSupervisor : 	at com.android.server.wm.WindowContainer.forAllRootTasks(WindowContainer.java:2119)
ActivityTaskSupervisor : 	at com.android.server.wm.WindowContainer.forAllRootTasks(WindowContainer.java:2119)
ActivityTaskSupervisor : 	at com.android.server.wm.WindowContainer.forAllRootTasks(WindowContainer.java:2119)
ActivityTaskSupervisor : 	at com.android.server.wm.WindowContainer.forAllRootTasks(WindowContainer.java:2119)
ActivityTaskSupervisor : 	at com.android.server.wm.WindowContainer.forAllRootTasks(WindowContainer.java:2119)
ActivityTaskSupervisor : 	at com.android.server.wm.WindowContainer.forAllRootTasks(WindowContainer.java:2112)
ActivityTaskSupervisor : 	at com.android.server.wm.RootWindowContainer$AttachApplicationHelper.process(RootWindowContainer.java:3579)
ActivityTaskSupervisor : 	at com.android.server.wm.RootWindowContainer.attachApplication(RootWindowContainer.java:1814)
ActivityTaskSupervisor : 	at com.android.server.wm.ActivityTaskManagerService$LocalService.attachApplication(ActivityTaskManagerService.java:6229)
ActivityTaskSupervisor : 	at com.android.server.am.ActivityManagerService.attachApplicationLocked(ActivityManagerService.java:4940)
ActivityTaskSupervisor : 	at com.android.server.am.ActivityManagerService.attachApplication(ActivityManagerService.java:5031)
ActivityTaskSupervisor : 	at android.app.IActivityManager$Stub.onTransact(IActivityManager.java:2339)
ActivityTaskSupervisor : 	at com.android.server.am.ActivityManagerService.onTransact(ActivityManagerService.java:2628)
ActivityTaskSupervisor : 	at android.os.Binder.execTransactInternal(Binder.java:1280)
ActivityTaskSupervisor : 	at android.os.Binder.execTransact(Binder.java:1244)

在realStartActivityLocked方法中调用minimalResumeActivityLocked方法,通知应用进入resume,修改应用状态为resume并更新

if (andResume && readyToResume()) {
    // As part of the process of launching, ActivityThread also performs
    // a resume.
    rootTask.minimalResumeActivityLocked(r);
}

应用进入到onCreate

通过clientTransaction调用LaunchActivityItem使应用进入到onCreate流程

clientTransaction.addCallback(LaunchActivityItem.obtain(new Intent(r.intent),
        System.identityHashCode(r), r.info,
        // TODO: Have this take the merged configuration instead of separate global
        // and override configs.
        mergedConfiguration.getGlobalConfiguration(),
        mergedConfiguration.getOverrideConfiguration(), r.compat,
        r.getFilteredReferrer(r.launchedFromPackage), task.voiceInteractor,
        proc.getReportedProcState(), r.getSavedState(), r.getPersistentSavedState(),
        results, newIntents, r.takeOptions(), isTransitionForward,
        proc.createProfilerInfoIfNeeded(), r.assistToken, activityClientController,
        r.shareableActivityToken, r.getLaunchedFromBubble(), fragmentToken));

在LaunchActivityItem调用了execute方法

client.handleLaunchActivity(r, pendingActions, null /* customIntent */);
Activity : performCreate 
Activity : java.lang.Exception
Activity : 	at android.app.Activity.performCreate(Activity.java:8327)
Activity : 	at android.app.Activity.performCreate(Activity.java:8322)
Activity : 	at android.app.Instrumentation.callActivityOnCreate(Instrumentation.java:1418)
Activity : 	at android.app.ActivityThread.performLaunchActivity(ActivityThread.java:3622)
Activity : 	at android.app.ActivityThread.handleLaunchActivity(ActivityThread.java:3778)
Activity : 	at android.app.servertransaction.LaunchActivityItem.execute(LaunchActivityItem.java:101)
Activity : 	at android.app.servertransaction.TransactionExecutor.executeCallbacks(TransactionExecutor.java:138)
Activity : 	at android.app.servertransaction.TransactionExecutor.execute(TransactionExecutor.java:95)
Activity : 	at android.app.ActivityThread$H.handleMessage(ActivityThread.java:2303)
Activity : 	at android.os.Handler.dispatchMessage(Handler.java:106)
Activity : 	at android.os.Looper.loopOnce(Looper.java:201)
Activity : 	at android.os.Looper.loop(Looper.java:288)
Activity : 	at android.app.ActivityThread.main(ActivityThread.java:7884)
Activity : 	at java.lang.reflect.Method.invoke(Native Method)
Activity : 	at com.android.internal.os.RuntimeInit$MethodAndArgsCaller.run(RuntimeInit.java:548)
Activity : 	at com.android.internal.os.ZygoteInit.main(ZygoteInit.java:936)

应用进入到onResume

通过clientTransaction调用ResumeActivityItem使应用进入到onResume流程

lifecycleItem = ResumeActivityItem.obtain(isTransitionForward,
                            r.shouldSendCompatFakeFocus());

在ResumeActivityItem调用了execute方法

client.handleResumeActivity(r, true /* finalStateRequest */, mIsForward,
                mShouldSendCompatFakeFocus, "RESUME_ACTIVITY");
Activity : performResume 
Activity : java.lang.Exception
Activity : 	at android.app.Activity.performResume(Activity.java:8461)
Activity : 	at android.app.ActivityThread.performResumeActivity(ActivityThread.java:4760)
Activity : 	at android.app.ActivityThread.handleResumeActivity(ActivityThread.java:4803)
Activity : 	at android.app.servertransaction.ResumeActivityItem.execute(ResumeActivityItem.java:57)
Activity : 	at android.app.servertransaction.ActivityTransactionItem.execute(ActivityTransactionItem.java:45)
Activity : 	at android.app.servertransaction.TransactionExecutor.executeLifecycleState(TransactionExecutor.java:179)
Activity : 	at android.app.servertransaction.TransactionExecutor.execute(TransactionExecutor.java:97)
Activity : 	at android.app.ActivityThread$H.handleMessage(ActivityThread.java:2303)
Activity : 	at android.os.Handler.dispatchMessage(Handler.java:106)
Activity : 	at android.os.Looper.loopOnce(Looper.java:201)
Activity : 	at android.os.Looper.loop(Looper.java:288)
Activity : 	at android.app.ActivityThread.main(ActivityThread.java:7885)
Activity : 	at java.lang.reflect.Method.invoke(Native Method)
Activity : 	at com.android.internal.os.RuntimeInit$MethodAndArgsCaller.run(RuntimeInit.java:548)
Activity : 	at com.android.internal.os.ZygoteInit.main(ZygoteInit.java:936)

在ResumeActivityItem调用了postExecute方法

ActivityClient.getInstance().activityResumed(token, client.isHandleSplashScreenExit(token));
ActivityRecord : activityResumedLocked 
ActivityRecord : java.lang.Exception
ActivityRecord : 	at com.android.server.wm.ActivityRecord.activityResumedLocked(ActivityRecord.java:6099)
ActivityRecord : 	at com.android.server.wm.ActivityClientController.activityResumed(ActivityClientController.java:160)
ActivityRecord : 	at android.app.IActivityClientController$Stub.onTransact(IActivityClientController.java:587)
ActivityRecord : 	at com.android.server.wm.ActivityClientController.onTransact(ActivityClientController.java:127)
ActivityRecord : 	at android.os.Binder.execTransactInternal(Binder.java:1285)
ActivityRecord : 	at android.os.Binder.execTransact(Binder.java:1244)

总体流程图

在这里插入图片描述

代码流程

1.Launcher点击应用图标

从Launcher的startActivitySafely()方法开始,会调用到ActivityContext中的startActivity(),再调用到Context.startActivity()。 在ContextWrapper中实现了Context的startActivity()方法 frameworks/base/core/java/android/content/ContextWrapper.java

    @Override
    public void startActivity(Intent intent, @Nullable Bundle options) {
        mBase.startActivity(intent, options);
    }

mBase为Context对象。 Activity继承ContextThemeWrapper,而ContextThemeWrapper继承ContextWrapper,在Activity中重写了ContextWrapper中startActivity()方法。 代码路径:frameworks/base/core/java/android/app/Activity.java


    @Override
    public void startActivity(Intent intent, @Nullable Bundle options) {
        getAutofillClientController().onStartActivity(intent, mIntent);
        if (options != null) {
            startActivityForResult(intent, -1, options);
        } else {
            // Note we want to go through this call for compatibility with
            // applications that may have overridden the method.
            startActivityForResult(intent, -1);
        }
    }

最终调用startActivityForResult方法,传入-1表示不需要获取startActivity的结果

    public void startActivityForResult(@RequiresPermission Intent intent, int requestCode) {
        startActivityForResult(intent, requestCode, null);
    }

    public void startActivityForResult(@RequiresPermission Intent intent, int requestCode,
            @Nullable Bundle options) {
        if (mParent == null) {
            options = transferSpringboardActivityOptions(options);
            Instrumentation.ActivityResult ar =
                mInstrumentation.execStartActivity(
                    this, mMainThread.getApplicationThread(), mToken, this,
                    intent, requestCode, options);
            if (ar != null) {
                mMainThread.sendActivityResult(
                    mToken, mEmbeddedID, requestCode, ar.getResultCode(),
                    ar.getResultData());
            }
            if (requestCode >= 0) {
                // If this start is requesting a result, we can avoid making
                // the activity visible until the result is received.  Setting
                // this code during onCreate(Bundle savedInstanceState) or onResume() will keep the
                // activity hidden during this time, to avoid flickering.
                // This can only be done when a result is requested because
                // that guarantees we will get information back when the
                // activity is finished, no matter what happens to it.
                mStartedActivity = true;
            }

            cancelInputsAndStartExitTransition(options);
            // TODO Consider clearing/flushing other event sources and events for child windows.
        } else {
            if (options != null) {
                mParent.startActivityFromChild(this, intent, requestCode, options);
            } else {
                // Note we want to go through this method for compatibility with
                // existing applications that may have overridden it.
                mParent.startActivityFromChild(this, intent, requestCode);
            }
        }
    }

调用mInstrumentation.execStartActivity(this, mMainThread.getApplicationThread(), mToken, this, intent, requestCode, options);方法,交由Instrumentation去处理 1.Instrumentation类主要是用来监控应用程序与系统交互 2.mMainThread、mInstrumentation、mToken都是在attach()被赋值。 3.代码中的mMainThread是ActivityThread可以理解为一个进程,在这就是Launcher的主进程。 4.mToken是IBinder对象,是Binder代理,是Android中IPC重要部分 5.通过mMainThread获取一个ApplicationThread的引用,这个引用就是用来实现进程间通信的,具体来说就是ATMS所在系统进程通知应用程序进程进行的一系列操作。 代码路径:frameworks/base/core/java/android/app/Instrumentation.java

    @UnsupportedAppUsage
    public ActivityResult execStartActivity(
            Context who, IBinder contextThread, IBinder token, Activity target,
            Intent intent, int requestCode, Bundle options) {
        ......
        try {
            intent.migrateExtraStreamToClipData(who);
            intent.prepareToLeaveProcess(who);
            int result = ActivityTaskManager.getService().startActivity(whoThread,
                    who.getOpPackageName(), who.getAttributionTag(), intent,
                    intent.resolveTypeIfNeeded(who.getContentResolver()), token,
                    target != null ? target.mEmbeddedID : null, requestCode, 0, null, options);
            checkStartActivityResult(result, intent);
        } catch (RemoteException e) {
            throw new RuntimeException("Failure from system", e);
        }
        return null;
    }

1.ActivityTaskManager.getService()返回IActivityTaskManager 2.ActivityTaskManagerService的声明为ActivityTaskManagerService extends IActivityTaskManager.Stub 3.所以通过ActivityTaskManager.getService()获取ActivityTaskManagerService服务代理Context.ACTIVITY_TASK_SERVICE,使用Binder调用ActivityTaskManagerService的startActivity()方法,下一步由ActivityTaskManagerService内部startActivityAsUser()方法处理

2.进入ActivityTaskManagerService

通过binder机制,由launcher进程进入到ATMS。调用ActivityTaskManagerService中的startActivity() 代码路径:frameworks/base/services/core/java/com/android/server/wm/ActivityTaskManagerService.java

    @Override
    public final int startActivity(IApplicationThread caller, String callingPackage,
            String callingFeatureId, Intent intent, String resolvedType, IBinder resultTo,
            String resultWho, int requestCode, int startFlags, ProfilerInfo profilerInfo,
            Bundle bOptions) {
        return startActivityAsUser(caller, callingPackage, callingFeatureId, intent, resolvedType,
                resultTo, resultWho, requestCode, startFlags, profilerInfo, bOptions,
                UserHandle.getCallingUserId());
    }
    
    @Override
    public int startActivityAsUser(IApplicationThread caller, String callingPackage,
            String callingFeatureId, Intent intent, String resolvedType, IBinder resultTo,
            String resultWho, int requestCode, int startFlags, ProfilerInfo profilerInfo,
            Bundle bOptions, int userId) {
        return startActivityAsUser(caller, callingPackage, callingFeatureId, intent, resolvedType,
                resultTo, resultWho, requestCode, startFlags, profilerInfo, bOptions, userId,
                true /*validateIncomingUser*/);
    }
    
    private int startActivityAsUser(IApplicationThread caller, String callingPackage,
            @Nullable String callingFeatureId, Intent intent, String resolvedType,
            IBinder resultTo, String resultWho, int requestCode, int startFlags,
            ProfilerInfo profilerInfo, Bundle bOptions, int userId, boolean validateIncomingUser) {
        //检查包名与CallingUid是否一致
        assertPackageMatchesCallingUid(callingPackage);
        enforceNotIsolatedCaller("startActivityAsUser");
        if (Process.isSdkSandboxUid(Binder.getCallingUid())) {
            SdkSandboxManagerLocal sdkSandboxManagerLocal = LocalManagerRegistry.getManager(
                    SdkSandboxManagerLocal.class);
            if (sdkSandboxManagerLocal == null) {
                throw new IllegalStateException("SdkSandboxManagerLocal not found when starting"
                        + " an activity from an SDK sandbox uid.");
            }
            sdkSandboxManagerLocal.enforceAllowedToStartActivity(intent);
        }

        userId = getActivityStartController().checkTargetUser(userId, validateIncomingUser,
                Binder.getCallingPid(), Binder.getCallingUid(), "startActivityAsUser");

        // TODO: Switch to user app stacks here.
        return getActivityStartController().obtainStarter(intent, "startActivityAsUser")
                .setCaller(caller)
                .setCallingPackage(callingPackage)
                .setCallingFeatureId(callingFeatureId)
                .setResolvedType(resolvedType)
                .setResultTo(resultTo)
                .setResultWho(resultWho)
                .setRequestCode(requestCode)
                .setStartFlags(startFlags)
                .setProfilerInfo(profilerInfo)
                .setActivityOptions(bOptions)
                .setUserId(userId)
                .execute();

    }

这里我们主要看最后一句return 1.ActivityStartController通过getActivityStartController()方法获取 2.ActivityStartController.obtainStarter()返回的是ActivityStarter对象 3.然后设置数据,实际调用的都是ActivityStarter中的设置数据方法,数据会被存在其内部类Request的对象mRequest之中,最终调用ActivityStarter的execute()方法 代码路径:frameworks/base/services/core/java/com/android/server/wm/ActivityStarter.java

    /**
     * Resolve necessary information according the request parameters provided earlier, and execute
     * the request which begin the journey of starting an activity.
     * @return The starter result.
     */
    int execute() {
        try {
        	......

            // Add checkpoint for this shutdown or reboot attempt, so we can record the original
            // intent action and package name.
            if (mRequest.intent != null) {
                String intentAction = mRequest.intent.getAction();
                String callingPackage = mRequest.callingPackage;
                if (intentAction != null && callingPackage != null
                        && (Intent.ACTION_REQUEST_SHUTDOWN.equals(intentAction)
                                || Intent.ACTION_SHUTDOWN.equals(intentAction)
                                || Intent.ACTION_REBOOT.equals(intentAction))) {
                    ShutdownCheckPoints.recordCheckPoint(intentAction, callingPackage, null);
                }
            }

            int res;
            synchronized (mService.mGlobalLock) {
                final boolean globalConfigWillChange = mRequest.globalConfig != null
                        && mService.getGlobalConfiguration().diff(mRequest.globalConfig) != 0;
                final Task rootTask = mRootWindowContainer.getTopDisplayFocusedRootTask();
            	......

                res = resolveToHeavyWeightSwitcherIfNeeded();
                if (res != START_SUCCESS) {
                    return res;
                }
                res = executeRequest(mRequest);
                ......

        } finally {
            onExecutionComplete();
        }
    }

res = executeRequest(mRequest);创建了应用第一个activity的ActivityRecord对象,调用startActivityUnchecked(),之后走到startActivityInner()

   /**
     * Executing activity start request and starts the journey of starting an activity. Here
     * begins with performing several preliminary checks. The normally activity launch flow will
     * go through {@link #startActivityUnchecked} to {@link #startActivityInner}.
     */
    private int executeRequest(Request request) {
        if (TextUtils.isEmpty(request.reason)) {
            throw new IllegalArgumentException("Need to specify a reason.");
        }
        mLastStartReason = request.reason;
        mLastStartActivityTimeMs = System.currentTimeMillis();
        mLastStartActivityRecord = null;

        final IApplicationThread caller = request.caller;
        Intent intent = request.intent;
        NeededUriGrants intentGrants = request.intentGrants;
        String resolvedType = request.resolvedType;
        ActivityInfo aInfo = request.activityInfo;
        ResolveInfo rInfo = request.resolveInfo;
        final IVoiceInteractionSession voiceSession = request.voiceSession;
        final IBinder resultTo = request.resultTo;
        String resultWho = request.resultWho;
        int requestCode = request.requestCode;
        int callingPid = request.callingPid;
        int callingUid = request.callingUid;
        String callingPackage = request.callingPackage;
        String callingFeatureId = request.callingFeatureId;
        final int realCallingPid = request.realCallingPid;
        final int realCallingUid = request.realCallingUid;
        final int startFlags = request.startFlags;
        final SafeActivityOptions options = request.activityOptions;
        Task inTask = request.inTask;
        TaskFragment inTaskFragment = request.inTaskFragment;

        int err = ActivityManager.START_SUCCESS;
        // Pull the optional Ephemeral Installer-only bundle out of the options early.
        final Bundle verificationBundle =
                options != null ? options.popAppVerificationBundle() : null;
        ......
        final ActivityRecord r = new ActivityRecord.Builder(mService)
                .setCaller(callerApp)
                .setLaunchedFromPid(callingPid)
                .setLaunchedFromUid(callingUid)
                .setLaunchedFromPackage(callingPackage)
                .setLaunchedFromFeature(callingFeatureId)
                .setIntent(intent)
                .setResolvedType(resolvedType)
                .setActivityInfo(aInfo)
                .setConfiguration(mService.getGlobalConfiguration())
                .setResultTo(resultRecord)
                .setResultWho(resultWho)
                .setRequestCode(requestCode)
                .setComponentSpecified(request.componentSpecified)
                .setRootVoiceInteraction(voiceSession != null)
                .setActivityOptions(checkedOptions)
                .setSourceRecord(sourceRecord)
                .build();

        mLastStartActivityRecord = r;
        ......
        mLastStartActivityResult = startActivityUnchecked(r, sourceRecord, voiceSession,
                request.voiceInteractor, startFlags, true /* doResume */, checkedOptions,
                inTask, inTaskFragment, restrictedBgActivity, intentGrants);

        if (request.outActivity != null) {
            request.outActivity[0] = mLastStartActivityRecord;
        }

        return mLastStartActivityResult;
    }

mLastStartActivityResult = startActivityUnchecked(r, sourceRecord, voiceSession,request.voiceInteractor, startFlags, true /* doResume */, checkedOptions,inTask, inTaskFragment, restrictedBgActivity, intentGrants); 调用startActivityUnchecked()方法

    /**
     * Start an activity while most of preliminary checks has been done and caller has been
     * confirmed that holds necessary permissions to do so.
     * Here also ensures that the starting activity is removed if the start wasn't successful.
     */
    private int startActivityUnchecked(final ActivityRecord r, ActivityRecord sourceRecord,
            IVoiceInteractionSession voiceSession, IVoiceInteractor voiceInteractor,
            int startFlags, boolean doResume, ActivityOptions options, Task inTask,
            TaskFragment inTaskFragment, boolean restrictedBgActivity,
            NeededUriGrants intentGrants) {
        int result = START_CANCELED;
        final Task startedActivityRootTask;

        // Create a transition now to record the original intent of actions taken within
        // startActivityInner. Otherwise, logic in startActivityInner could start a different
        // transition based on a sub-action.
        // Only do the create here (and defer requestStart) since startActivityInner might abort.
        final TransitionController transitionController = r.mTransitionController;
        Transition newTransition = (!transitionController.isCollecting()
                && transitionController.getTransitionPlayer() != null)
                ? transitionController.createTransition(TRANSIT_OPEN) : null;
        RemoteTransition remoteTransition = r.takeRemoteTransition();
        if (newTransition != null && remoteTransition != null) {
            newTransition.setRemoteTransition(remoteTransition);
        }
        transitionController.collect(r);
        try {
            mService.deferWindowLayout();
            Trace.traceBegin(Trace.TRACE_TAG_WINDOW_MANAGER, "startActivityInner");
            result = startActivityInner(r, sourceRecord, voiceSession, voiceInteractor,
                    startFlags, doResume, options, inTask, inTaskFragment, restrictedBgActivity,
                    intentGrants);
        } finally {
            Trace.traceEnd(Trace.TRACE_TAG_WINDOW_MANAGER);
            startedActivityRootTask = handleStartResult(r, options, result, newTransition,
                    remoteTransition);
            mService.continueWindowLayout();
        }
        postStartActivityProcessing(r, result, startedActivityRootTask);

        return result;
    }

result = startActivityInner(r, sourceRecord, voiceSession, voiceInteractor,startFlags, doResume, options, inTask,inTaskFragment, restrictedBgActivity,intentGrants);调用startActivityInner()方法

    /**
     * Start an activity and determine if the activity should be adding to the top of an existing
     * task or delivered new intent to an existing activity. Also manipulating the activity task
     * onto requested or valid root-task/display.
     *
     * Note: This method should only be called from {@link #startActivityUnchecked}.
     */
    // TODO(b/152429287): Make it easier to exercise code paths through startActivityInner
    @VisibleForTesting
    int startActivityInner(final ActivityRecord r, ActivityRecord sourceRecord,
            IVoiceInteractionSession voiceSession, IVoiceInteractor voiceInteractor,
            int startFlags, boolean doResume, ActivityOptions options, Task inTask,
            TaskFragment inTaskFragment, boolean restrictedBgActivity,
            NeededUriGrants intentGrants) {
        setInitialState(r, options, inTask, inTaskFragment, doResume, startFlags, sourceRecord,
                voiceSession, voiceInteractor, restrictedBgActivity);

        computeLaunchingTaskFlags();

        computeSourceRootTask();
        ......
        if (mTargetRootTask == null) {
        	//找到目标Task
            mTargetRootTask = getOrCreateRootTask(mStartActivity, mLaunchFlags, targetTask,
                    mOptions);
        }   
        ......
        final Task startedTask = mStartActivity.getTask();
        if (newTask) {
            EventLogTags.writeWmCreateTask(mStartActivity.mUserId, startedTask.mTaskId);
        }
        //此处打印wm_create_activity日志
        mStartActivity.logStartActivity(EventLogTags.WM_CREATE_ACTIVITY, startedTask);

        mStartActivity.getTaskFragment().clearLastPausedActivity();

        mRootWindowContainer.startPowerModeLaunchIfNeeded(
                false /* forceSend */, mStartActivity);

        final boolean isTaskSwitch = startedTask != prevTopTask && !startedTask.isEmbedded();
        //处理Task和Activity进栈操作
        mTargetRootTask.startActivityLocked(mStartActivity, topRootTask, newTask, isTaskSwitch,
                mOptions, sourceRecord);
        if (mDoResume) {
            final ActivityRecord topTaskActivity = startedTask.topRunningActivityLocked();
            if (!mTargetRootTask.isTopActivityFocusable()
                    || (topTaskActivity != null && topTaskActivity.isTaskOverlay()
                    && mStartActivity != topTaskActivity)) {
                // If the activity is not focusable, we can't resume it, but still would like to
                // make sure it becomes visible as it starts (this will also trigger entry
                // animation). An example of this are PIP activities.
                // Also, we don't want to resume activities in a task that currently has an overlay
                // as the starting activity just needs to be in the visible paused state until the
                // over is removed.
                // Passing {@code null} as the start parameter ensures all activities are made
                // visible.
                mTargetRootTask.ensureActivitiesVisible(null /* starting */,
                        0 /* configChanges */, !PRESERVE_WINDOWS);
                // Go ahead and tell window manager to execute app transition for this activity
                // since the app transition will not be triggered through the resume channel.
                mTargetRootTask.mDisplayContent.executeAppTransition();
            } else {
                // If the target root-task was not previously focusable (previous top running
                // activity on that root-task was not visible) then any prior calls to move the
                // root-task to the will not update the focused root-task.  If starting the new
                // activity now allows the task root-task to be focusable, then ensure that we
                // now update the focused root-task accordingly.
                if (mTargetRootTask.isTopActivityFocusable()
                        && !mRootWindowContainer.isTopDisplayFocusedRootTask(mTargetRootTask)) {
                    mTargetRootTask.moveToFront("startActivityInner");
                }
                //启动栈顶的Activity
                mRootWindowContainer.resumeFocusedTasksTopActivities(
                        mTargetRootTask, mStartActivity, mOptions, mTransientLaunch);
            }
        }
        mRootWindowContainer.updateUserRootTask(mStartActivity.mUserId, mTargetRootTask);

       ......

        return START_SUCCESS;
    }

这个方法主要干了这几件事: 1.computeLaunchingTaskFlags(); computeLaunchingTaskFlags()方法计算启动Activity的Flag值 2.mTargetRootTask.startActivityLocked(mStartActivity, topRootTask, newTask, isTaskSwitch,mOptions, sourceRecord); startActivityLocked()处理Task和Activity进栈操作 3.mRootWindowContainer.resumeFocusedTasksTopActivities(mTargetRootTask, mStartActivity, mOptions, mTransientLaunch); resumeFocusedTasksTopActivities()获取栈顶activity并恢复,即将设置成resume状态

2.1 计算启动Activity的Flag值

computeLaunchingTaskFlags(); 代码路径:frameworks/base/services/core/java/com/android/server/wm/ActivityStarter.java

   private void computeLaunchingTaskFlags() {
        ......

		//mInTask是Task类型,此处为null,代表Activity要加入的栈不存在,因此需要判断是否需要新Task
        if (mInTask == null) {
        //mSourceRecord是ActivityRecord类型,它是用来描述“初始Activity”
        //“初始Activity”:比如,ActivityA启动到了ActivityB,ActivityA就是初始Activity
        //当我们使用Context或者Application启动Activity时,此时mSourceRecord为null
            if (mSourceRecord == null) {
                // This activity is not being started from another...  in this
                // case we -always- start a new task.
                if ((mLaunchFlags & FLAG_ACTIVITY_NEW_TASK) == 0 && mInTask == null) {
                    Slog.w(TAG, "startActivity called from non-Activity context; forcing " +
                            "Intent.FLAG_ACTIVITY_NEW_TASK for: " + mIntent);
                    mLaunchFlags |= FLAG_ACTIVITY_NEW_TASK;
                }
            //初始Activity 如果是在singleInstance栈(LAUNCH_SINGLE_INSTANCE)中的Activity,就需要添加FLAG_ACTIVITY_NEW_TASK的标识
            //因为singleInstance只允许保存一个Activity
            } else if (mSourceRecord.launchMode == LAUNCH_SINGLE_INSTANCE) {
                // The original activity who is starting us is running as a single
                // instance...  this new activity it is starting must go on its
                // own task.
                mLaunchFlags |= FLAG_ACTIVITY_NEW_TASK;
            //如果Launch Mode 设置了singleInstance(LAUNCH_SINGLE_INSTANCE) 和singleTask (LAUNCH_SINGLE_TASK)
            //则也要创建一个新栈
            } else if (isLaunchModeOneOf(LAUNCH_SINGLE_INSTANCE, LAUNCH_SINGLE_TASK)) {
                // The activity being started is a single instance...  it always
                // gets launched into its own task.
                mLaunchFlags |= FLAG_ACTIVITY_NEW_TASK;
            }
        }
    }

2.2 处理Task和Activity进栈操作

mTargetRootTask.startActivityLocked(mStartActivity, topRootTask, newTask, isTaskSwitch,mOptions, sourceRecord); startActivityLocked()方法会调用positionChildAtTop()方法尝试将Task和Activity入栈。如果是Activity是以new Task的模式启动或者Task堆栈中不存在该Task id,则Task会重新入栈,并且放在栈的顶部。 注:Task先入栈,之后才是Activity入栈,它们是包含关系 代码路径:frameworks/base/services/core/java/com/android/server/wm/Task.java

    void startActivityLocked(ActivityRecord r, @Nullable Task topTask, boolean newTask,
            boolean isTaskSwitch, ActivityOptions options, @Nullable ActivityRecord sourceRecord) {
        final ActivityRecord pipCandidate = findEnterPipOnTaskSwitchCandidate(topTask);
        Task rTask = r.getTask();
        final boolean allowMoveToFront = options == null || !options.getAvoidMoveToFront();
        final boolean isOrhasTask = rTask == this || hasChild(rTask);
        // mLaunchTaskBehind tasks get placed at the back of the task stack.
        if (!r.mLaunchTaskBehind && allowMoveToFront && (!isOrhasTask || newTask)) {
            // Last activity in task had been removed or ActivityManagerService is reusing task.
            // Insert or replace.
            // Might not even be in.
            positionChildAtTop(rTask);
        }
        ......
    }

到此,应用第一个Activity的ActivityRecord已经创建,并找到其Task,最后在Task中将ActivityRecord插入到合适的位置。

2.3 获取栈顶activity并恢复,即将设置成resume状态

mRootWindowContainer.resumeFocusedTasksTopActivities(mTargetRootTask, mStartActivity, mOptions, mTransientLaunch); 代码路径:frameworks/base/services/core/java/com/android/server/wm/RootWindowContainer.java

    boolean resumeFocusedTasksTopActivities(
            Task targetRootTask, ActivityRecord target, ActivityOptions targetOptions,
            boolean deferPause) {
        if (!mTaskSupervisor.readyToResume()) {
            return false;
        }

        boolean result = false;
        if (targetRootTask != null && (targetRootTask.isTopRootTaskInDisplayArea()
                || getTopDisplayFocusedRootTask() == targetRootTask)) {
            result = targetRootTask.resumeTopActivityUncheckedLocked(target, targetOptions,
                    deferPause);
        }
        ......

        return result;
    }

result = targetRootTask.resumeTopActivityUncheckedLocked(target, targetOptions,deferPause);调用resumeTopActivityUncheckedLocked 代码路径:frameworks/base/services/core/java/com/android/server/wm/Task.java

    /**
     * Ensure that the top activity in the root task is resumed.
     *
     * @param prev The previously resumed activity, for when in the process
     * of pausing; can be null to call from elsewhere.
     * @param options Activity options.
     * @param deferPause When {@code true}, this will not pause back tasks.
     *
     * @return Returns true if something is being resumed, or false if
     * nothing happened.
     *
     * NOTE: It is not safe to call this method directly as it can cause an activity in a
     *       non-focused root task to be resumed.
     *       Use {@link RootWindowContainer#resumeFocusedTasksTopActivities} to resume the
     *       right activity for the current system state.
     */
    @GuardedBy("mService")
    boolean resumeTopActivityUncheckedLocked(ActivityRecord prev, ActivityOptions options,
            boolean deferPause) {
        if (mInResumeTopActivity) {
            // Don't even start recursing.
            return false;
        }

        boolean someActivityResumed = false;
        try {
            // Protect against recursion.
            mInResumeTopActivity = true;

            if (isLeafTask()) {
                if (isFocusableAndVisible()) {
                    someActivityResumed = resumeTopActivityInnerLocked(prev, options, deferPause);
                }
            } else {
                int idx = mChildren.size() - 1;
                while (idx >= 0) {
                    final Task child = (Task) getChildAt(idx--);
                    if (!child.isTopActivityFocusable()) {
                        continue;
                    }
                    if (child.getVisibility(null /* starting */)
                            != TASK_FRAGMENT_VISIBILITY_VISIBLE) {
                        break;
                    }

                    someActivityResumed |= child.resumeTopActivityUncheckedLocked(prev, options,
                            deferPause);
                    // Doing so in order to prevent IndexOOB since hierarchy might changes while
                    // resuming activities, for example dismissing split-screen while starting
                    // non-resizeable activity.
                    if (idx >= mChildren.size()) {
                        idx = mChildren.size() - 1;
                    }
                }
            }

            // When resuming the top activity, it may be necessary to pause the top activity (for
            // example, returning to the lock screen. We suppress the normal pause logic in
            // {@link #resumeTopActivityUncheckedLocked}, since the top activity is resumed at the
            // end. We call the {@link ActivityTaskSupervisor#checkReadyForSleepLocked} again here
            // to ensure any necessary pause logic occurs. In the case where the Activity will be
            // shown regardless of the lock screen, the call to
            // {@link ActivityTaskSupervisor#checkReadyForSleepLocked} is skipped.
            final ActivityRecord next = topRunningActivity(true /* focusableOnly */);
            if (next == null || !next.canTurnScreenOn()) {
                checkReadyForSleep();
            }
        } finally {
            mInResumeTopActivity = false;
        }

        return someActivityResumed;
    }

someActivityResumed = resumeTopActivityInnerLocked(prev, options, deferPause);调用resumeTopActivityInnerLocked

    @GuardedBy("mService")
    private boolean resumeTopActivityInnerLocked(ActivityRecord prev, ActivityOptions options,
            boolean deferPause) {
        if (!mAtmService.isBooting() && !mAtmService.isBooted()) {
            // Not ready yet!
            return false;
        }

        final ActivityRecord topActivity = topRunningActivity(true /* focusableOnly */);
        if (topActivity == null) {
            // There are no activities left in this task, let's look somewhere else.
            return resumeNextFocusableActivityWhenRootTaskIsEmpty(prev, options);
        }

        final boolean[] resumed = new boolean[1];
        final TaskFragment topFragment = topActivity.getTaskFragment();
        resumed[0] = topFragment.resumeTopActivity(prev, options, deferPause);
        forAllLeafTaskFragments(f -> {
            if (topFragment == f) {
                return;
            }
            if (!f.canBeResumed(null /* starting */)) {
                return;
            }
            resumed[0] |= f.resumeTopActivity(prev, options, deferPause);
        }, true);
        return resumed[0];
    }

resumed[0] = topFragment.resumeTopActivity(prev, options, deferPause);调用resumeTopActivity 代码路径:frameworks/base/services/core/java/com/android/server/wm/TaskFragment.java

    final boolean resumeTopActivity(ActivityRecord prev, ActivityOptions options,
            boolean deferPause) {
        ActivityRecord next = topRunningActivity(true /* focusableOnly */);
        if (next == null || !next.canResumeByCompat()) {
            return false;
        }

        next.delayedResume = false;
        final TaskDisplayArea taskDisplayArea = getDisplayArea();

        // If the top activity is the resumed one, nothing to do.
        if (mResumedActivity == next && next.isState(RESUMED)
                && taskDisplayArea.allResumedActivitiesComplete()) {
            // Ensure the visibility gets updated before execute app transition.
            taskDisplayArea.ensureActivitiesVisible(null /* starting */, 0 /* configChanges */,
                    false /* preserveWindows */, true /* notifyClients */);
            // Make sure we have executed any pending transitions, since there
            // should be nothing left to do at this point.
            executeAppTransition(options);

            // In a multi-resumed environment, like in a freeform device, the top
            // activity can be resumed, but it might not be the focused app.
            // Set focused app when top activity is resumed
            if (taskDisplayArea.inMultiWindowMode() && taskDisplayArea.mDisplayContent != null
                    && taskDisplayArea.mDisplayContent.mFocusedApp != next) {
                taskDisplayArea.mDisplayContent.setFocusedApp(next);
            }
            ProtoLog.d(WM_DEBUG_STATES, "resumeTopActivity: Top activity "
                    + "resumed %s", next);
            return false;
        }

        // If we are currently pausing an activity, then don't do anything until that is done.
        final boolean allPausedComplete = mRootWindowContainer.allPausedActivitiesComplete();
        if (!allPausedComplete) {
            ProtoLog.v(WM_DEBUG_STATES,
                    "resumeTopActivity: Skip resume: some activity pausing.");
            return false;
        }

        // If we are sleeping, and there is no resumed activity, and the top activity is paused,
        // well that is the state we want.
        if (mLastPausedActivity == next && shouldSleepOrShutDownActivities()) {
            // Make sure we have executed any pending transitions, since there
            // should be nothing left to do at this point.
            executeAppTransition(options);
            ProtoLog.d(WM_DEBUG_STATES, "resumeTopActivity: Going to sleep and"
                    + " all paused");
            return false;
        }

        // Make sure that the user who owns this activity is started.  If not,
        // we will just leave it as is because someone should be bringing
        // another user's activities to the top of the stack.
        if (!mAtmService.mAmInternal.hasStartedUserState(next.mUserId)) {
            Slog.w(TAG, "Skipping resume of top activity " + next
                    + ": user " + next.mUserId + " is stopped");
            return false;
        }

        // The activity may be waiting for stop, but that is no longer
        // appropriate for it.
        mTaskSupervisor.mStoppingActivities.remove(next);

        if (DEBUG_SWITCH) Slog.v(TAG_SWITCH, "Resuming " + next);

        mTaskSupervisor.setLaunchSource(next.info.applicationInfo.uid);

        ActivityRecord lastResumed = null;
        final Task lastFocusedRootTask = taskDisplayArea.getLastFocusedRootTask();
        if (lastFocusedRootTask != null && lastFocusedRootTask != getRootTaskFragment().asTask()) {
            // So, why aren't we using prev here??? See the param comment on the method. prev
            // doesn't represent the last resumed activity. However, the last focus stack does if
            // it isn't null.
            lastResumed = lastFocusedRootTask.getTopResumedActivity();
        }

        boolean pausing = !deferPause && taskDisplayArea.pauseBackTasks(next);
        if (mResumedActivity != null) {
            ProtoLog.d(WM_DEBUG_STATES, "resumeTopActivity: Pausing %s", mResumedActivity);
            pausing |= startPausing(mTaskSupervisor.mUserLeaving, false /* uiSleeping */,
                    next, "resumeTopActivity");
        }
        if (pausing) {
            ProtoLog.v(WM_DEBUG_STATES, "resumeTopActivity: Skip resume: need to"
                    + " start pausing");
            // At this point we want to put the upcoming activity's process
            // at the top of the LRU list, since we know we will be needing it
            // very soon and it would be a waste to let it get killed if it
            // happens to be sitting towards the end.
            if (next.attachedToProcess()) {
                next.app.updateProcessInfo(false /* updateServiceConnectionActivities */,
                        true /* activityChange */, false /* updateOomAdj */,
                        false /* addPendingTopUid */);
            } else if (!next.isProcessRunning()) {
                // Since the start-process is asynchronous, if we already know the process of next
                // activity isn't running, we can start the process earlier to save the time to wait
                // for the current activity to be paused.
                final boolean isTop = this == taskDisplayArea.getFocusedRootTask();
                mAtmService.startProcessAsync(next, false /* knownToBeDead */, isTop,
                        isTop ? HostingRecord.HOSTING_TYPE_NEXT_TOP_ACTIVITY
                                : HostingRecord.HOSTING_TYPE_NEXT_ACTIVITY);
            }
            if (lastResumed != null) {
                lastResumed.setWillCloseOrEnterPip(true);
            }
            return true;
        } else if (mResumedActivity == next && next.isState(RESUMED)
                && taskDisplayArea.allResumedActivitiesComplete()) {
            // It is possible for the activity to be resumed when we paused back stacks above if the
            // next activity doesn't have to wait for pause to complete.
            // So, nothing else to-do except:
            // Make sure we have executed any pending transitions, since there
            // should be nothing left to do at this point.
            executeAppTransition(options);
            ProtoLog.d(WM_DEBUG_STATES, "resumeTopActivity: Top activity resumed "
                    + "(dontWaitForPause) %s", next);
            return true;
        }

        // If the most recent activity was noHistory but was only stopped rather
        // than stopped+finished because the device went to sleep, we need to make
        // sure to finish it as we're making a new activity topmost.
        if (shouldSleepActivities()) {
            mTaskSupervisor.finishNoHistoryActivitiesIfNeeded(next);
        }

        if (prev != null && prev != next && next.nowVisible) {
            // The next activity is already visible, so hide the previous
            // activity's windows right now so we can show the new one ASAP.
            // We only do this if the previous is finishing, which should mean
            // it is on top of the one being resumed so hiding it quickly
            // is good.  Otherwise, we want to do the normal route of allowing
            // the resumed activity to be shown so we can decide if the
            // previous should actually be hidden depending on whether the
            // new one is found to be full-screen or not.
            if (prev.finishing) {
                prev.setVisibility(false);
                if (DEBUG_SWITCH) {
                    Slog.v(TAG_SWITCH, "Not waiting for visible to hide: " + prev
                            + ", nowVisible=" + next.nowVisible);
                }
            } else {
                if (DEBUG_SWITCH) {
                    Slog.v(TAG_SWITCH, "Previous already visible but still waiting to hide: " + prev
                            + ", nowVisible=" + next.nowVisible);
                }
            }
        }

        // Launching this app's activity, make sure the app is no longer
        // considered stopped.
        try {
            mTaskSupervisor.getActivityMetricsLogger()
                    .notifyBeforePackageUnstopped(next.packageName);
            mAtmService.getPackageManager().setPackageStoppedState(
                    next.packageName, false, next.mUserId); /* TODO: Verify if correct userid */
        } catch (RemoteException e1) {
        } catch (IllegalArgumentException e) {
            Slog.w(TAG, "Failed trying to unstop package "
                    + next.packageName + ": " + e);
        }

        // We are starting up the next activity, so tell the window manager
        // that the previous one will be hidden soon.  This way it can know
        // to ignore it when computing the desired screen orientation.
        boolean anim = true;
        final DisplayContent dc = taskDisplayArea.mDisplayContent;
        if (prev != null) {
            if (prev.finishing) {
                if (DEBUG_TRANSITION) {
                    Slog.v(TAG_TRANSITION, "Prepare close transition: prev=" + prev);
                }
                if (mTaskSupervisor.mNoAnimActivities.contains(prev)) {
                    anim = false;
                    dc.prepareAppTransition(TRANSIT_NONE);
                } else {
                    dc.prepareAppTransition(TRANSIT_CLOSE);
                }
                prev.setVisibility(false);
            } else {
                if (DEBUG_TRANSITION) {
                    Slog.v(TAG_TRANSITION, "Prepare open transition: prev=" + prev);
                }
                if (mTaskSupervisor.mNoAnimActivities.contains(next)) {
                    anim = false;
                    dc.prepareAppTransition(TRANSIT_NONE);
                } else {
                    dc.prepareAppTransition(TRANSIT_OPEN,
                            next.mLaunchTaskBehind ? TRANSIT_FLAG_OPEN_BEHIND : 0);
                }
            }
        } else {
            if (DEBUG_TRANSITION) Slog.v(TAG_TRANSITION, "Prepare open transition: no previous");
            if (mTaskSupervisor.mNoAnimActivities.contains(next)) {
                anim = false;
                dc.prepareAppTransition(TRANSIT_NONE);
            } else {
                dc.prepareAppTransition(TRANSIT_OPEN);
            }
        }

        if (anim) {
            next.applyOptionsAnimation();
        } else {
            next.abortAndClearOptionsAnimation();
        }

        mTaskSupervisor.mNoAnimActivities.clear();

        if (next.attachedToProcess()) {
            if (DEBUG_SWITCH) {
                Slog.v(TAG_SWITCH, "Resume running: " + next + " stopped=" + next.stopped
                        + " visibleRequested=" + next.mVisibleRequested);
            }

            // If the previous activity is translucent, force a visibility update of
            // the next activity, so that it's added to WM's opening app list, and
            // transition animation can be set up properly.
            // For example, pressing Home button with a translucent activity in focus.
            // Launcher is already visible in this case. If we don't add it to opening
            // apps, maybeUpdateTransitToWallpaper() will fail to identify this as a
            // TRANSIT_WALLPAPER_OPEN animation, and run some funny animation.
            final boolean lastActivityTranslucent = inMultiWindowMode()
                    || mLastPausedActivity != null && !mLastPausedActivity.occludesParent();

            // This activity is now becoming visible.
            if (!next.mVisibleRequested || next.stopped || lastActivityTranslucent) {
                next.app.addToPendingTop();
                next.setVisibility(true);
            }

            // schedule launch ticks to collect information about slow apps.
            next.startLaunchTickingLocked();

            ActivityRecord lastResumedActivity =
                    lastFocusedRootTask == null ? null
                            : lastFocusedRootTask.getTopResumedActivity();
            final ActivityRecord.State lastState = next.getState();

            mAtmService.updateCpuStats();

            ProtoLog.v(WM_DEBUG_STATES, "Moving to RESUMED: %s (in existing)", next);

            next.setState(RESUMED, "resumeTopActivity");

            // Have the window manager re-evaluate the orientation of
            // the screen based on the new activity order.
            boolean notUpdated = true;

            // Activity should also be visible if set mLaunchTaskBehind to true (see
            // ActivityRecord#shouldBeVisibleIgnoringKeyguard()).
            if (shouldBeVisible(next)) {
                // We have special rotation behavior when here is some active activity that
                // requests specific orientation or Keyguard is locked. Make sure all activity
                // visibilities are set correctly as well as the transition is updated if needed
                // to get the correct rotation behavior. Otherwise the following call to update
                // the orientation may cause incorrect configurations delivered to client as a
                // result of invisible window resize.
                // TODO: Remove this once visibilities are set correctly immediately when
                // starting an activity.
                notUpdated = !mRootWindowContainer.ensureVisibilityAndConfig(next, getDisplayId(),
                        true /* markFrozenIfConfigChanged */, false /* deferResume */);
            }

            if (notUpdated) {
                // The configuration update wasn't able to keep the existing
                // instance of the activity, and instead started a new one.
                // We should be all done, but let's just make sure our activity
                // is still at the top and schedule another run if something
                // weird happened.
                ActivityRecord nextNext = topRunningActivity();
                ProtoLog.i(WM_DEBUG_STATES, "Activity config changed during resume: "
                        + "%s, new next: %s", next, nextNext);
                if (nextNext != next) {
                    // Do over!
                    mTaskSupervisor.scheduleResumeTopActivities();
                }
                if (!next.mVisibleRequested || next.stopped) {
                    next.setVisibility(true);
                }
                next.completeResumeLocked();
                return true;
            }

            try {
                final ClientTransaction transaction =
                        ClientTransaction.obtain(next.app.getThread(), next.token);
                // Deliver all pending results.
                ArrayList<ResultInfo> a = next.results;
                if (a != null) {
                    final int size = a.size();
                    if (!next.finishing && size > 0) {
                        if (DEBUG_RESULTS) {
                            Slog.v(TAG_RESULTS, "Delivering results to " + next + ": " + a);
                        }
                        transaction.addCallback(ActivityResultItem.obtain(a));
                    }
                }

                if (next.newIntents != null) {
                    transaction.addCallback(
                            NewIntentItem.obtain(next.newIntents, true /* resume */));
                }

                // Well the app will no longer be stopped.
                // Clear app token stopped state in window manager if needed.
                next.notifyAppResumed(next.stopped);

                EventLogTags.writeWmResumeActivity(next.mUserId, System.identityHashCode(next),
                        next.getTask().mTaskId, next.shortComponentName);

                mAtmService.getAppWarningsLocked().onResumeActivity(next);
                next.app.setPendingUiCleanAndForceProcessStateUpTo(mAtmService.mTopProcessState);
                next.abortAndClearOptionsAnimation();
                transaction.setLifecycleStateRequest(
                        ResumeActivityItem.obtain(next.app.getReportedProcState(),
                                dc.isNextTransitionForward()));
                mAtmService.getLifecycleManager().scheduleTransaction(transaction);

                ProtoLog.d(WM_DEBUG_STATES, "resumeTopActivity: Resumed %s", next);
            } catch (Exception e) {
                // Whoops, need to restart this activity!
                ProtoLog.v(WM_DEBUG_STATES, "Resume failed; resetting state to %s: "
                        + "%s", lastState, next);
                next.setState(lastState, "resumeTopActivityInnerLocked");

                // lastResumedActivity being non-null implies there is a lastStack present.
                if (lastResumedActivity != null) {
                    lastResumedActivity.setState(RESUMED, "resumeTopActivityInnerLocked");
                }

                Slog.i(TAG, "Restarting because process died: " + next);
                if (!next.hasBeenLaunched) {
                    next.hasBeenLaunched = true;
                } else if (SHOW_APP_STARTING_PREVIEW && lastFocusedRootTask != null
                        && lastFocusedRootTask.isTopRootTaskInDisplayArea()) {
                    next.showStartingWindow(false /* taskSwitch */);
                }
                mTaskSupervisor.startSpecificActivity(next, true, false);
                return true;
            }

            // From this point on, if something goes wrong there is no way
            // to recover the activity.
            try {
                next.completeResumeLocked();
            } catch (Exception e) {
                // If any exception gets thrown, toss away this
                // activity and try the next one.
                Slog.w(TAG, "Exception thrown during resume of " + next, e);
                next.finishIfPossible("resume-exception", true /* oomAdj */);
                return true;
            }
        } else {
            // Whoops, need to restart this activity!
            if (!next.hasBeenLaunched) {
                next.hasBeenLaunched = true;
            } else {
                if (SHOW_APP_STARTING_PREVIEW) {
                    next.showStartingWindow(false /* taskSwich */);
                }
                if (DEBUG_SWITCH) Slog.v(TAG_SWITCH, "Restarting: " + next);
            }
            ProtoLog.d(WM_DEBUG_STATES, "resumeTopActivity: Restarting %s", next);
            mTaskSupervisor.startSpecificActivity(next, true, true);
        }

        return true;
    }