【转】【今日头条】今日头条 ANR 优化实践系列 - Barrier 导致主线程假死

109 阅读16分钟

简述:

前文,我们通过线上案例对影响 ANR 问题的六大场景进行剖析,这几类场景基本覆盖了线上大部分问题,详见ANR 案例分析集锦。同时我们选取了较多 NativePollOnce 场景的案例,便于大家更好理解,ANR 时看到的 NativePollOnce 场景的问题,并不是导致 ANR 的根本问题。

下面要介绍的这类问题,Trace 现场依然是 NativePollOnce 信息,但与前几类问题不同的是,这类问题真的发生在 NativePollOnce 场景,接下来就看看到底是什么原因导致的。

主线程 Trace 堆栈:

图片

分析思路:

针对该类问题,当看到这个信息时,第一判断依然是主线程历史消息耗时严重,或者系统负载过重导致的问题,因为工作日常分析了太多这类场景的 ANR 问题,而且最后的结论也证明都与此场景无关。但分析这个问题时,进一步拆解大盘指标发现一段时间内 ANR 增加的量级,基本全部落在这个场景,这不太符合我们的预期。但是鉴于 Trace 信息有限,只好把目光转移到系统侧,看看是否有线索。

分析系统&进程负载:

图片

观察系统负载: 在 ANR Info 中查看 Load 关键字,发现系统在前 1 分钟,前 5 分钟,前 15 分钟各个时段负载并不高。

观察进程 CPU 分布: 进一步观察"CPU usage from 0 ms to 24301 later",看到 ANR 之后这 24S 多的时间,应用主进程 CPU 占使用率只有 15%,但是 com.meizu.mstore 应用 CPU 使用率达到 92%,user 与 kenel 比例分别为 71%,20%。与此同时 kswapd,mmc-cmdqd 等内核线程 CPU 使用率并不高,说明系统负载总体正常。如果根据我们前面案例分析得出的结论来看,这种场景难道是 com.meizu.mstore 进程严重抢占 CPU 导致的?带着这个疑惑,继续观察系统 CPU 分布。

观察系统 CPU 分布:

图片

进一步分析系统负载,发现整体 CPU 使用率稍微有些高。user 占比 37%,kernel 占比 24%,iowait 占比 6.9%,说明这段时间系统 IO 确实有些繁忙。

系统侧结论: 通过观察系统负载和各个进程的 CPU 使用情况,发现系统环境比较正常,但是 com.meizu.mstore 进程 CPU 占比偏高,而且 kernel 层 cpu 使用率(20%)较高,与系统 iowait (6.9%)占用较高可能存在一定关联,那么 IO 负载较高对当前应用有多大影响呢?我们回到应用侧进一步分析。

应用侧分析:

根据上面的分析,我们将方向再回到当前进程,通过对比各线程 cpu 耗时(utm+stm),并没有看到某个线程存在明显异常。主线程 CPU 执行时长 utm:187,stm:57,基本正常。

在分析对比完线程 CPU 耗时之后,将目光再次聚焦到Raster 监控工具的调度时序图上面。

图片

通过该时序图,观察以下三类信息特征:ANR 前的历史消息,正在执行的消息,被 Block 的消息

历史消息: 主线程并不存在单次历史消息耗时严重的现象。

当正在执行的消息:正在执行的消息 Wall Duration 为 21744ms,CPU Duration 为 100ms。也就是说大量的时间发生在等待的场景,结合该场景,如果期间是因为执行 Idle Task 导致的耗时严重或长时间 Wait,那么 ANR 抓取的堆栈应该有 IdleTask 相关信息才对,因此首先排除了是 Idle Task 耗时严重导致的问题。

被 Block 消息:从上图可以看到, 第一个待调度的消息被 block 时长为 22343ms,其 block 时长基本等于当前正在执行消息的 Wall Duration 时长。也就说明了本场景大量消息 blcok 是受到了当前正在执行的消息影响。

分析到这里我们就有些困惑了,ANR 发生时当前正处于 NativePollOnce 场景,但是前面我们多次在案例分析中提到,进入 NativePollOnce 场景的条件是:消息队列没有立刻调度的消息时,会有条件的进入 wait 状态,等到超时或者新消息加入时会唤醒该线程并执行,但是从上图可以看到消息队列中存在大量待调度消息,而且很多消息都被 block 了 20 多 S,既然这么多消息可以被调度,那么系统为何还是一直在 NativePollOnce 环境中呢?难道真的是底层发生了问题,导致无法唤醒当前线程?

带着这个疑惑,我们陆续分析了同段时间内其他用户上报的问题,发现存在同样的现象:NativePollOnce 场景的 WallDuration 普遍较长,有的甚至超过了 100S,但是 Cpu 时长很短。如下图:

图片

为此我们第一反应是系统出问题了?但是进一步对比来看,该类现象只在某个版本之后明显增加,而之前的版本并没有这类现象,如果是厂商更新 rom 导致的问题,应该影响全版本,甚至会影响所有应用,但事实并非如此,因此这与我们的推测并不符合,无法自圆其说。

按照我们的理解,如果直接进入 NativePollOnce 场景并且一直没有唤醒的话,那么 CPU Duration 应该会很少,并不应该是这样表现(CPU Duration 达到或超过 100ms)。

定向监控:

考虑到国内厂商对 Rom 定制化的习惯,为了确认上面监控的 Cpu 耗时是否是厂商在底层定制产生的耗时,我们在 Native 层通过 Hook 代理对 nativePollOnce 接口进行了监测。

图片

图片

在线上小范围验证和复现,通过观察这类 ANR 问题时的线程调度时序图,最终找到一个 NativePollOnce 停留时长高达 100S 的案例,如下图:

图片

通过上图(TYPE=5)可以发现,ANR 发生前,主线程在消息调度结束与下次消息调度开始前,发生多次长时间停留的现象,而且期间都存在一定的 Cpu 耗时,但是远小于 Wall duration。与此同时查看本次进行 epoll_wait 期间,NativePollOnce 是否是一直没有返回,通过监控输出的日志,发现如下现象:

图片

在对齐监控时序图与上图日志时间戳之后,看到 Java 层调用 looper.next()获取下一个消息过程中,Native 层 NativePollOnce 接口调用了多次,而且每次进入 epollwait 时传入的参数 timeout 为-1。分析到这里有些疑惑了,这并不是我们预期的一直 wait 场景啊,参数-1 代表什么意思呢?继续向下看。

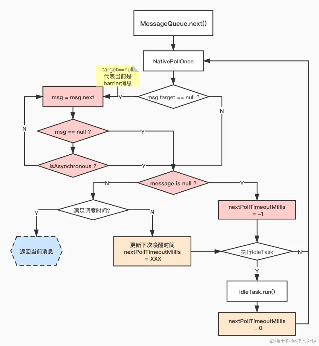
MessageQueue 代码分析:

既然 ANR 这段时间,执行多次 NativePollOnce,就说明其它线程已经多次将主线程多次从 epoll wait 状态唤醒,但是消息队列已经有大量待调度的消息,为何主线程还依然停留在 looper.next()内部呢?分析到这里只好再次回到上层代码继续分析,这个参数-1 是哪里设置的。

图片

从上图可以看到,每当消息执行结束后,获取下个消息之前会先主动调用一次 NativePollOnce,但是 nextPollTimeoutMillis 默认为 0,并不是底层接口代理时看到的-1,那么这个-1 是哪里传入的呢?继续向下看。

图片

通过上图可以看到,只有一个地点将 nextPollTimeoutMillis 设置为-1,但是通过注释可以清晰的看到提示"msg=mMessage",没有消息?这与现实严重不符啊,ANR 发生时,消息队列明显有很多消息待执行,这里却提示"msg=mMessage"

通过进一步观察上述逻辑发现,该提示发生在 else 分支,如果进入到该分支,那么则说明 msg 对象获取为空,但是在上面明明看到赋值过程"msg=mMessage",而且当前这种场景 mMessage 肯定不为 null,毕竟在 ANR 时获取的待调度消息也是通过 mMessage 遍历得到的。

既然 mMessage 不是 null,那么就说明"msg=mMessage"肯定不是 null,但是到了下面却为 null,说明在此过程肯定被某个逻辑给重新赋值了,继续分析。

图片

通过上图可以看到只有这个场景可能将 msg 重新赋值,那么这部分逻辑是做什么的呢?

Barrier 机制介绍:

看到上面的注释瞬间明白了,原来是 Barrier 机制,是 Android 系统用来保障部分系统消息高优调度的一种机制,实现原理很简单:会在每次消息返回前,检测该消息是否是 barrier 消息,barrier 消息的典型特征就是 msg.target 对象为 null,如下图:

图片

如果是 Barrier 消息,那么将对消息队列中的消息进行遍历,找到第一个异步消息,然后将其赋值给 msg。但是如果遍历了所有的消息都没有找到异步消息,那么最后一个消息 msg.next 肯定为 null,此时 msg 会被置为 null,并退出循环。

图片

图片

上图为异步消息的设置和判断是否是异步消息的接口实现,我们日常创建的 Message 是不会设置该属性的。只有系统在某些特殊场景,如 UI 刷新,为了保障交互体验,会在请求 vsync 信号前,先发送一个 barrier 消息,然后等到 barrier 消息执行时,遍历 vsync 消息并将其强制调整到头部,以保证该类消息的响应能力:barrier 消息设置和移除,实现逻辑如下:

图片

通过上面实现可以看到,barrier 消息是不会主动移除的,需要设置 barrier 消息的业务消息得到响应后主动移除该消息,否则 barrier 消息会一直存在!

分析到这里就可以很好的解释为何在 MessageQueue.next()接口内部多次调用 NativePollOnce 了,一定是当前的 mMessage 是个 barrier 消息,但是与其关联的业务消息一直没有出现,或者执行之后没有同步移除该消息,导致该 barrier 消息一直处于消息队列头部,每次获取下一个消息时,都被 barrier 拦截和并遍历异步消息,如果有异步消息则响应,没有异步消息则通过 nativePollOnce 进行等待,从而阻塞了正常消息的调度和响应!

进一步梳理 MessageQueue.next 接口执行逻辑,通过下图就可以清晰的看到我们在 Native 层 Hook 时看到 nextPollTimeMills 传参-1 的场景是怎么设置的。

图片

那么结合本类 ANR 问题,消息队列第一个待调度的消息是不是 barrier 消息呢?我们再次找到上面分析的案例,通过监控时序图观察第一个被 block 的消息。

图片

通过上图可以清晰的看到,当前消息 target 对象为 null,正是 barrier 消息!破案了!

连锁反应:

按照上面的分析,如果 barrier 消息没有及时移除,那么每次通过 MessageQueue.next()查询时,只能过滤并返回带有异步属性的消息,如用户点击消息 input,vsync 消息等等。 即使用户交互和 UI 刷新消息可以正常执行,但是大量业务消息无法执行,这就导致了 UI 展示可能存在异常或功能异常,并且应用 service,receiver 等消息并没有异步属性,因此也会被 block,最终造成响应超时发生 ANR!

结合当前问题,我们发现该用户在第一次 ANR 不久之后再次发生 ANR,主线程 Trace:

图片

第二次 ANR 时,对应的调度时序图如下:

图片

通过当前用户连续 2 次 ANR 的消息调度监控时序图可以看到,本次 ANR 时,之前的历史消息记录没有发生任何变化,也就是说第一个 ANR 发生后确实没有再调度其他消息,但 2 次 ANR 的 WallTime 间隔超过 40S,也就是说这 40S 时间里,主线程确实一直 Block 在当前场景!

在消息调度时序图上进一步对比分析,发现两次 ANRCase,主线程当前正在执行消息的 Cpu Time 时长却发生了变化,即从 100ms 增加 450ms。那么这个数据是否置信吗?

结合这两次 ANR,分别分析一下 ANR Trace 主线程 utm+stm 的耗时(见上图 2 次 Trace 堆栈):

发生第一次 ANR 时线程状态及 utm,stm 耗时:

 state=S schedstat=( 2442286229 338070603 5221 ) utm=187 stm=57 core=5 HZ=100

发生第二次 ANR 时线程状态及 utm,stm 耗时:

state=S schedstat=( 2796231342 442294098 6270 ) utm=202 stm=77 core=5 HZ=100

用第二次发生 ANR 时的 utm+stm 减去第一次 ANR 时的 utm+stm,即 202+77-(187+57)=35ms。这个值对应的是 cpu 时间片,utm,stm 单位换算成时间单位为 1 比 10ms,即 35*10=350ms。这个值恰好等于 Raset 监控工具统计到的两次 Cputime 差值:450ms-100ms=350ms。

说明在此期间消息队列增加了多个消息,因为每次增加一个消息,主线程都会从 epollwait 场景唤醒,然后回到 java 环境对消息队列进行遍历,判断是否有异步消息,如果没有找到,则再次进入 epollwait 状态,如此反复,从而导致了上述现象!

问题初定位:

通过上面的层层分析,我们知道了是 barrier 同步机制出现了问题,导致消息调度发生异常,即:在 barrier 消息没有被移除之前,主线程只能处理 asyncronous 属性的消息,这类消息通常是用来刷新的 vsync 消息,以及响应用户交互的 input 消息,但是正常的业务消息及其他系统消息则无法正常调度,如 Serivce,Receiver 具体超时行为的消息,因此导致了 ANR。

定位及修复:

在定位到原因之后,接下来就是找到问题并解决问题,具体什么样的改动会引起这里问题了,通过分析我们知道既然是 Barrier 消息同步的问题,那么我们可以在设置 barrier 和移除 barrier 的过程加入监控,判断哪里设置了 barrier 消息,但是没有同步移除。通过 Java hook 代理了 MessageQueue 的 postSyncBarrierremoveSyncBarrier 接口,进行 Barrier 消息同步监测,遗憾的是线下并没有复现。

因此只能再次回到代码层面,对相关改动进行分析,最终在一笔需求提交中发现了线索。

逻辑调整前: 先移除将要强制调度的并设置了异步属性的消息,再强制调度该消息,以保证该消息不受 barrier 消息之前的消息 block,进而提高响应能力。

if (hasMsg) {
    ......
    handler.removeCallbacks(message.getCallback()); //先移除
    handler.dispatchMessage(cloneMsg); //再强制调度该消息
    ......
}

逻辑调整后: 先强制调度该消息,然后再将该消息从队列中移除。

    ......
        handler.dispatchMessage(newMessage); //先强制调度
       handler.removeCallbacks(message.getCallback());  //从队列中移除消息
    ......
    }

但是时序调整后存在一定隐患,即在强制调用 DoFrame 消息期间,业务可能会再次触发 UI 刷新逻辑,产生 barrier 消息并发出 vsync 请求,如果系统及时响应 vsync,并产生 DoFrame 消息,那么调用 removeCallbacks 接口会一次性清除消息队列中所有的 DoFrame 消息,即:移除了消息队列之前的 DoFrame 消息和下次待调度的 DoFrame 消息,但是与下次 DoFrame 消息同步的 barrier 消息并没有被移除。

那么为什么会移除多个消息呢?这就要从handler.removeCallbacks 的实现说起了。

图片

进一步查看 messageQueue.removeMessages 接口实现,发现该接口会遍历消息队列中符合当前 runnable 以及 object 的消息,但是上面传递的 Object 对象是 null,因此就相当于移除了当前 Handler 对象下面所有相同 runnable 对象的消息!

图片

因为强制刷新和时序调整的问题,导致了消息队列中同时存在 2 个 UI doFrame 消息,并在强制执行之后被同时移除,从而导致一个无人认领的 barrier 消息一直停留在消息队列 !

其它场景:

此外,除了上面遇到的场景会导致这类问题之外,还有一种场景也可能会导致这类问题,即:UI 异步刷新,尽管 Android 系统禁止异步刷新,并利用 checkThread 机制对 UI 刷新进行线程检查,但是百密一疏,如果开启硬件加速,在 AndroidO 及之后的版本会间接调用 onDescendantInvalidated 触发 UI 刷新,该逻辑躲过了系统 checkThread 检查,将会造成线程并发隐患。如下图,如果并发执行则会导致前一个线程的 mTraversalBarrier 被覆盖,从而导致 vsync 消息与 barrier 出现同步问题

图片

查看 Android Q 源码,看到 onDescendantInvalidated 内部加上了 checkThread ,但被注释掉了!解释如下:修复摄像头后重新启用或者通过 targetSdk 检查?好吧,或许是忘记这个 TODO 了。


图片

总结:

至此,我们完成了该类问题的分析和最终定位,综合来看该类问题因 Trace 场景(NativePollOnce)和问题本身的高度隐蔽性,给排查和定位带来了极大挑战,如果单纯依靠系统提供的日志,是很难发现 MessageQueue.next()内部发生了异常。这里我们通过 Raster 监控工具,还原了问题现场,并提供了重要线索。现在总结来看,该类问题其实具有很明显的特征,表现在以下几个方面

  • 问题场景 ANR Trace 集中聚合在 NativePollOnce 此过程 Wall duration 持续很长,并且屏蔽了后续所有正常消息调度,看起来像主线被冻结一样。
  • 通过 Raster 监控工具可以清晰的看到,消息队列中如果第一个待消息 target 为 null,即为 barrier 消息,可以通过后续消息 block 时长评估影响程度。
  • 出现该类问题时,因为正常消息无法被调度,如 Service,Receiver 消息,将会导致应用连续发生 ANR,直到用户主动 Kill 该进程。

后续:

接下来的文章中,我们将会介绍系统服务与客户端 binder 通信过程中,因为时序颠倒引起的 ANR 问题,因为是系统机制出现了 bug,理论上所有应用都会受到影响,问题表现同样很隐蔽,那么这类问题到底是什么样的表现呢?敬请期待。