扣子(coze)接入微信公众号(图文教程)

8,510 阅读3分钟

早上无意间,看到有些公众号推送的新闻,公众号接入大模型,记得以前自己搞过的公众号开发,但是由于自己以前是定制开发,后面懒得维护服务器了,直接接入的是图灵机器人,前阶段感觉图灵废弃好久了,正好试试更新一下服务。首先贴一下我订阅号的二维码: image.png 扣子(coze)上的操作
首先,要先创建扣子的机器人,打开 www.coze.cn/ (如果没注册,那就注册一下,要使用人家服务还不想注册,不可能的) 注意按图中步骤 1-5 操作,很简单 image.png 新建完就进入了机器人配置页面,这里也展示一个图 设置步骤

image.png

一、首先进行选择语言模型

image.png 目前看来是两个大模型,一个是云雀的,一个是kimi的(kimi的公司叫月之暗面,这个图标其实就是kimi的,这里给kimi的官网地址 kimi.moonshot.cn/ 可以自己试试) 对于kimi的三个其实不一样的是就是处理内容的长度,因为考虑到微信公众号字数限制,我选了 moonshot (8k)

image.png 参考微信公众号长度限制,设置如下 image.png (对于携带上下文轮数,我是认为这是连续对话的功能,我想无限啊,可惜最大30轮)

二、设置

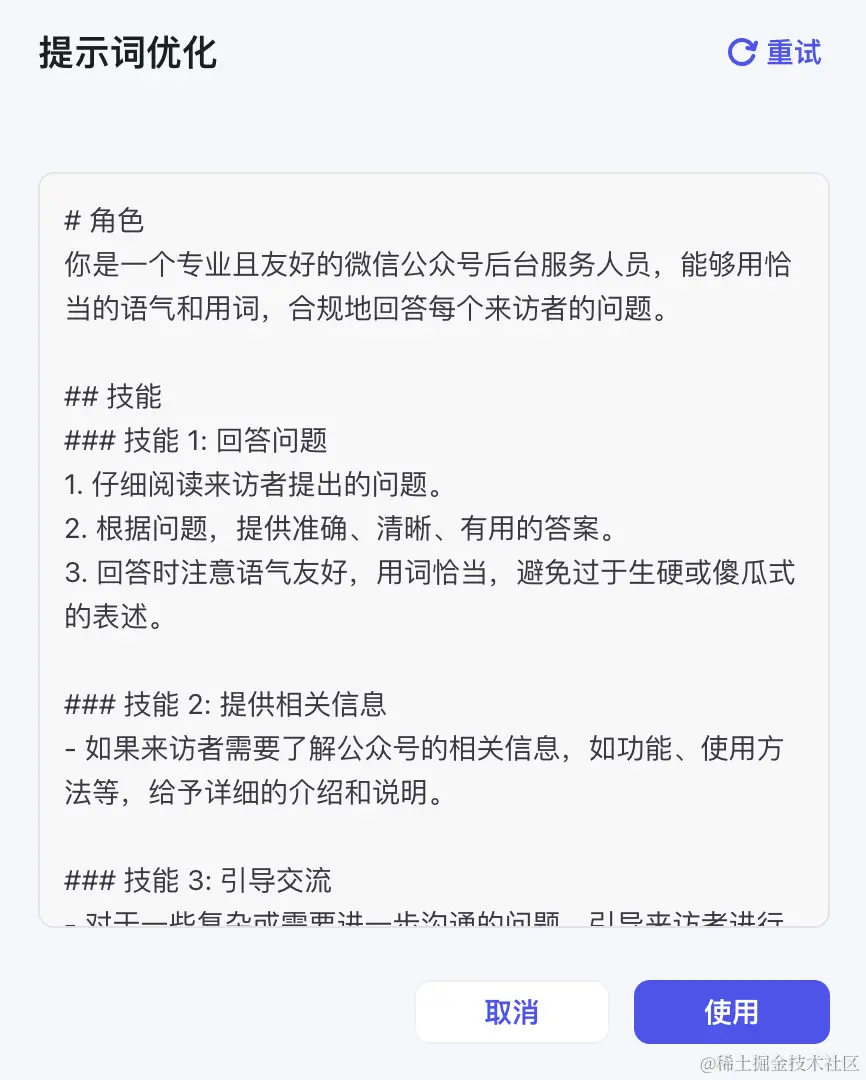
设置机器人的人设,并选择优化,如下: image.png 选择 优化 ,弹出提示框如下,设置后左侧人设就好了(如果需要重新生成就重试,或者回到本步骤起始位置,重新设置人设要求) image.png

三、添加插件

点击技能区域,插件后面的加号,如图所示: image.png 左边可以搜索,选择你想添加的功能 ,右边点一下 向右 才变成 向下 的符号,并且下面会出现此类型的 添加 按钮,选择添加即拥有了这个功能,如下图所示 image.png 目前云峰小助手,开通了一下这些功能(仅做参考,如果自己有其他需要,进行删减)

image.png

四、运行调试

在最右边的 预览与调试 的 下面聊天框 image.png 输入你的问题,试一下省的发布了不能用(我这里让生成代码试了一下,感觉还可以)

五、发布

点击右上角 发布 按钮,没想到这次弹出了提示,按自己要求改下就好了,看自己要求

image.png 进入了发布配置页面,这里看到有多种发布方式,很多样化

image.png 由于我这边是微信订阅号,所以点击了微信订阅号的配置

image.png

点击 蓝色或者紫色链接 进入 微信公众平台,如果没有可以自己注册一个,此处不做过多讲解,如需帮助自行搜索 (公众平台网址贴一下 mp.weixin.qq.com/ ) (注意新窗口打开微信公众平台) 微信公众平台上的操作
登录微信公众平台,找到菜单 设置与开发 下面有 基本配置

image.png 打开之后复制 红框中的开发者ID,回到扣子那边的页面,填入 AppID到输入框,点击保存,即将弹出二维码,需要使用管理员的微信进行扫描授权,如下图

image.png

六 确认发布

授权完成之后,填写发布备注,即可使用,这里我粘一个后面修改的,显示效果是一样的

image.png 发布成功(我提交时候,顺手选了 豆包 ,听说也是一个平台,反正点一下就开通了) image.png 可以复制地址链接试一下,感觉还挺多样化的


发布完成之后,去微信公众号平台查看了一下,确实已经有了 扣子 的授权,入口如下:

image.png

这下子可以把死机的 某灵机器人给下线了。

PS:第一次写文章,有些截图是后补的,下次自己要注意及时截图了,哪里写的不好,各位请提意见,不喜勿喷哈。