APK打包流程

217 阅读9分钟

Android的包文件APK分为两个部分:代码和资源,所以打包方面也分为资源打包和代码打包两个方面。

整体流程

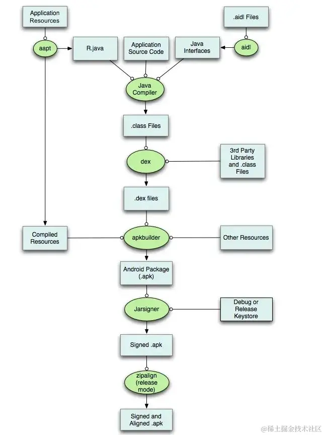
APK整体的打包流程如下图所示:

image.png

具体说来:

  • 通过AAPT工具进行资源文件(包括AndroidManifest.xml、布局文件、各种xml资源等)的打包,生成R.java文件。
  • 通过AIDL工具处理AIDL文件,生成相应的Java文件。
  • 通过JavaC工具编译项目源码,生成Class文件。
  • 通过DX工具将所有的Class文件转换成DEX文件,该过程主要完成Java字节码转换成Dalvik字节码,压缩常量池以及清除冗余信息等工作。
  • 通过ApkBuilder工具将资源文件、DEX文件打包生成APK文件。
  • 利用KeyStore对生成的APK文件进行签名。
  • 如果是正式版的APK,还会利用ZipAlign工具进行对齐处理,对齐的过程就是将APK文件中所有的资源文件的起始距离都偏移4字节的整数倍,这样通过内存映射访问APK文件的速度会更快。

上述流程都是Android Studio在编译时调用各种编译命令自动完成的,具体来说,如下所示:

  1. 创建Android工程。 android create project
  2. 编译R文件。 aapt package
  3. 编译源代码文件 javac -source 1.6
  4. 编译DEX文件 dx --dex
  5. 生成APK文件 aapt package
  6. APK文件对齐 zipalign -v -p 4 xxx_unsigned.apk
  7. APK签名 apksigner sign --ks my-release-key.jts my-apk.apk

以上便是APK打包的整个流程,我们再来总结一下:

  • 除了assets和res/raw资源被原封不动地打包进APK之外,其它地资源都会被编译或者处理;
  • 除了assets资源之外,其它地资源都会被赋予一个资源ID;
  • 打包工具负责编译和打包资源,编译完成之后,会生成一个resources.arsc文件和一个R.java,前者保存地时一个资源索引表,后者定义了各个资源ID常量。
  • 应用程序配置文件AndroidManifest.xml同样会被编译成二进制地XML文件,然后再打包到APK里面去。
  • 应用程序在运行时通过AssetManager来访问资源,或通过资源ID来访问,或通过文件名来访问。

理解了整体的流程,我们再来看看具体的细节。

资源的编译和打包

在分析资源的编译和打包之前,我们先来了解一下Android程序包里有哪些资源。

我们知道Android应用程序的设计是代码与资源相分离的,Android的资源文件也可以分为两大类:

  • assets:assets资源放在主工程assets目录下,它里面保存一些原始的文件,可以以任何方式来进行组织,这些文件最终会原封不动的被打包进APK文件中。获取asset资源也十分简单,如下所示:

InputStream is = getAssets.open("fileName");

  • res:res资源放在主工程的res目录下,这类资源一般都会在编译阶段生成一个资源ID供我们使用。

res资源包含了我们开发中使用的各种资源,具体说来:animator、anim、color、drawable、layout、menu、raw、values、xml。上述9种类型的资源文件,除了raw类型资源,以及Bitmap文件的drawable类型资源之外,其它的资源文件均为文件格式的XML文件,它们在打包的过程中,会被编译成二进制格式的XML文件。这些二进制格式的XML文件分别有一个字符串资源池,用来保存文件中引用到的每一个字符串,包括XML元素标签、属性名称、属性值,以及其它的一切文本值所使用到的字符串。这样原来在文件格式的XML文件中的每一个放置字符串的地方在二进制格式的XML文件中都被替换成一个索引到字符串资源池的整数值,这个整数值统一保存在R.java文件中,R.java会和其它资源一起编译到APK中去。

前面我们提到xml编写的Android资源文件都会编译成二进制格式的XML文件,资源的打包都是由AAPT工具来完成的,资源打包主要有以下流程:

  • 解析AndroidManifest.xml,获得应用程序的包名称,创建资源表。
  • 添加被引用资源包,被添加的资源会以一种资源ID的方式定义在R.java中。
  • 资源打包工具创建一个aaptAssets对象,收集当前需要编译的资源文件,收集到的资源保存在aaptAssets对象中。
  • 将上一步aaptAssets对象保存的资源,添加到资源表ResourceTable中去,用于最终生成资源描述文件resources.arsc。
  • 编译values类资源,这类资源包括数组、颜色、尺寸、字符串等值。
  • 给bag、style、array这类资源分配资源ID。
  • 编译xml资源文件,编译的流程分为四步:1.解析xml文件 2.赋予属性名称资源ID 3.解析属性值 4.将xml文件从文件格式转换为二进制格式。
  • 生成资源索引表resources.arsc。

资源ID

每个Android项目都有一个R.java文件,每个资源项后的整数就是资源ID,资源ID是一个4字节的无符整数,如下所示:

  • 最高字节是Package Id表示命名空间,标明资源的来源,Android系统自己定义了两个Package Id,系统资源命名空间:0x01和应用资源命名空间:0x7f。
  • 次字节是Type Id,表示资源的类型,例如:anim、color、string等。
  • 最低两个字节是Entry Id,表示资源在其所属资源类型中所出现的次序。

资源索引

上面提到,最终生成的是资源索引表resources.arsc,Android正是利用这个索引表根据资源ID进行资源的查找,为不同语言、不同地区、不同设备提供相对应的最佳资源。查找是通过Resources和AssetManager来完成的。

resources.arsc是一个编译后的二进制文件,在Android Studio里打开以后是这样的,如下所示:

image.png

可以看到resources.arsc里存放了各类资源的索引参数和配置信息。

resources.arsc的文件格式如下所示:

afdb6c96cb5e0519c734bf0d9dd26ca.jpg

注:整个文件都是有一系列chuck(块)构成的,chuck是整个文件的划分单位,每个模块都是一个chuck,chuck最前面是一个ResChunk_header的结构体,用来描述整个chunk的信息。

resources.arsc索引表从上至下文件格式依次为:

  • 文件头:数据结构用ResTable_header来描述,用来描述整个文件的信息,包括文件头大小,文件大小,资源包Package的数量等信息。
  • 全局字符串池:存放所有的字符串,所以资源复用这些字符串,字符串里存放的是资源文件的路径名和资源值等信息。
  • 资源包:会有多个(例如:系统资源包、应用资源包)。

资源包也被划分为以下几个部分:

  • 包头:描述资源包相关信息。
  • 资源类型字符串池:存放资源的类型。
  • 资源名称字符串池:存放资源的名称。
  • 配置列表:存放语音、位置等手机配置信息,用来作为查找资源的标准。

从这里可以看到resources.arsc索引表存在很多常量池,常量池的使用目的也很明显,就是提供资源的复用率,减少resources.arsc索引表的体积,提高索引效率。

概况

Android APK是如何来的呢?

2e18f8f9b4f1a2c70776887a4e044cf.jpg

解压一个普通的apk文件后,解压出来的文件包括:

  • classes.dex:dex文件

  • resources.arsc:resources文件

  • AndroidManifest.xml

  • res:uncompiled resources

  • META-INF:签名文件夹

    • MANIFEST.MF文件:版本号以及每一个文件的哈希值,包括资源文件。这个是对每个文件的整体进行SHA1(hash)。
    • CERT.SF:这个是对每个文件的头3行进行SHA1。
    • CERT.RSA:这个文件保存了签名和公玥证书。

具体打包过程

aapt阶段

使用aapt来打包res资源文件,生成R.java、resources.arsc和res文件(二进制&非二进制如res/raw和pic保持原样)

  • res目录,有9种子目录
  • R.java文件。里面拥有很多个静态内部类,比如layout,string等。每当有这种资源添加时,就在R.java文件中添加一条静态内部类的静态常量类成员,且所有成员都是int类型。
  • resources.arsc文件。这个文件记录了所有的应用程序资源目录的信息,包括每一个资源名称、类型、值、ID以及所配置的维度信息。我们可以将这个文件想象成是一个资源索引表,这个资源索引表在给定资源ID和设备配置信息的情况下,能够在应用程序的资源目录种快速地找到最匹配的资源。

aidl阶段 AIDL,Android接口定义语言,Android提供的IPC的一种独特实现。 这个阶段处理.aidl文件,生成对应的Java接口文件。

Java Compiler阶段

通过Java Compiler编译R.java、Java接口文件、Java源文件,生成.class文件。

dex阶段

通过dex命令,将.class文件和第三方库中.class文件处理生成classes.dex。

apkbuilder阶段

将classes.dex、resources.arsc、res文件夹(res/raw资源被原装不动地打包进APK之外,其它地资源都会被编译或者处理)、Other Resources(assets文件夹)、AndroidManifest.xml打包成apk文件。

Jarsigner阶段

对apk进行签名,可以进行Debug和Release签名。

zipalign阶段

release mode下使用zipalign进行align,即对签名后的apk进行对齐处理。

Zipalign是一个android平台上整理APK文件的工具,它对apk种未压缩的数据进行4字节对齐,对齐后就可以使用mmap函数读取文件,可以像读取内存一样对普通进行操作。如果没有4字节对齐,就必须显示的读取,这样比较缓慢并且会耗费额外的内存。

在Android SDK中包含一个名为zipalign的工具,它能够对打包后的app进行优化。其位于SDK的Sdk\build-tools\34.0.0\zipalign.exe目录下。

欢迎大家关注我的公众号:

二维码.jpg