第1周作业(基础语法知识)

112 阅读4分钟

 单项选择题

1.在Python中,每行注释前都会加一个______‪‬‪‬‪‬‪‬‪‬‮‬‪‬‫‬‪‬‪‬‪‬‪‬‪‬‮‬‪‬‫‬‪‬‪‬‪‬‪‬‪‬‮‬‪‬‪‬‪‬‪‬‪‬‪‬‪‬‮‬‪‬‪‬‪‬‪‬‪‬‪‬‪‬‮‬‫‬‪‬‪‬‪‬‪‬‪‬‪‬‮‬‪‬‫‬‪‬‪‬‪‬‪‬‪‬‮‬‫‬‭‬

A $$

B %

C #

D //

 正确答案 C

2.在Python语言中,使用下列_________函数接收用户从键盘输入的数据‪‬‪‬‪‬‪‬‪‬‮‬‪‬‫‬‪‬‪‬‪‬‪‬‪‬‮‬‪‬‫‬‪‬‪‬‪‬‪‬‪‬‮‬‪‬‪‬‪‬‪‬‪‬‪‬‪‬‮‬‪‬‪‬‪‬‪‬‪‬‪‬‪‬‮‬‫‬‪‬‪‬‪‬‪‬‪‬‪‬‮‬‪‬‫‬‪‬‪‬‪‬‪‬‪‬‮‬‫‬‭‬

A input()

B enter()

C get()

D eval()

 正确答案 A

3.若将一段Python代码进行注释,使用下列______符号标注‪‬‪‬‪‬‪‬‪‬‮‬‪‬‫‬‪‬‪‬‪‬‪‬‪‬‮‬‪‬‫‬‪‬‪‬‪‬‪‬‪‬‮‬‪‬‪‬‪‬‪‬‪‬‪‬‪‬‮‬‪‬‪‬‪‬‪‬‪‬‪‬‪‬‮‬‫‬‪‬‪‬‪‬‪‬‪‬‪‬‮‬‪‬‫‬‪‬‪‬‪‬‪‬‪‬‮‬‫‬‭‬

A // 程序代码段 //

B /# 程序代码段 #/

C ''' 程序代码段 '''

D " 程序代码段 "

 正确答案 C

4.下面那些是合法的标识符____________‪‬‪‬‪‬‪‬‪‬‮‬‪‬‫‬‪‬‪‬‪‬‪‬‪‬‮‬‪‬‫‬‪‬‪‬‪‬‪‬‪‬‮‬‪‬‪‬‪‬‪‬‪‬‪‬‪‬‮‬‪‬‪‬‪‬‪‬‪‬‪‬‪‬‮‬‫‬‪‬‪‬‪‬‪‬‪‬‪‬‮‬‪‬‫‬‪‬‪‬‪‬‪‬‪‬‮‬‫‬‭‬

A $235%

B in

C 3ji

D _number

 正确答案 D

5.round(3.52)的结果是________‪‬‪‬‪‬‪‬‪‬‮‬‪‬‫‬‪‬‪‬‪‬‪‬‪‬‮‬‪‬‫‬‪‬‪‬‪‬‪‬‪‬‮‬‪‬‪‬‪‬‪‬‪‬‪‬‪‬‮‬‪‬‪‬‪‬‪‬‪‬‪‬‪‬‮‬‫‬‪‬‪‬‪‬‪‬‪‬‪‬‮‬‪‬‫‬‪‬‪‬‪‬‪‬‪‬‮‬‫‬‭‬

A 4

B 3.5

C 3

D 5

 正确答案 A

6.在Python中,“等于”运算符表示_____________‪‬‪‬‪‬‪‬‪‬‮‬‪‬‫‬‪‬‪‬‪‬‪‬‪‬‮‬‪‬‫‬‪‬‪‬‪‬‪‬‪‬‮‬‪‬‪‬‪‬‪‬‪‬‪‬‪‬‮‬‪‬‪‬‪‬‪‬‪‬‪‬‪‬‮‬‫‬‪‬‪‬‪‬‪‬‪‬‪‬‮‬‪‬‫‬‪‬‪‬‪‬‪‬‪‬‮‬‫‬‭‬

A !=

B =

C <>

D ==

 正确答案 D

7.利用print输出语句的format格式化输出时,哪个选项用于控制输出总宽度15,靠左对齐,小数点后保留两位? ‪‬‪‬‪‬‪‬‪‬‮‬‪‬‫‬‪‬‪‬‪‬‪‬‪‬‮‬‪‬‫‬‪‬‪‬‪‬‪‬‪‬‮‬‪‬‪‬‪‬‪‬‪‬‪‬‪‬‮‬‪‬‪‬‪‬‪‬‪‬‪‬‪‬‮‬‫‬‪‬‪‬‪‬‪‬‪‬‪‬‮‬‪‬‫‬‪‬‪‬‪‬‪‬‪‬‮‬‫‬‭‬

A

>>> a=238234.5672
>>> print("{:15,.2f}".format(a))

B

>>> a=238234.5672
>>> print("{:<15,.2f}".format(a))

C

>>> a=238234.5672
>>> print("{:<15.2f}".format(a))

D

>>>a=238234.5672
>>> print("{:15}".format(a))

 正确答案 C

8.下面不属于Python保留字的是:‪‬‪‬‪‬‪‬‪‬‮‬‭‬‫‬‪‬‪‬‪‬‪‬‪‬‮‬‪‬‭‬‪‬‪‬‪‬‪‬‪‬‮‬‫‬‫‬‪‬‪‬‪‬‪‬‪‬‮‬‫‬‭‬‬‬‬‬‬‬‬‬‬‬‬‬‬‬‬‬‬‬‬‬‬‬‬‬‬‬‬‬‬‬‬‬‪‬‪‬‪‬‪‬‪‬‮‬‪‬‫‬‪‬‪‬‪‬‪‬‪‬‮‬‪‬‫‬‪‬‪‬‪‬‪‬‪‬‮‬‪‬‪‬‪‬‪‬‪‬‪‬‪‬‮‬‪‬‪‬‪‬‪‬‪‬‪‬‪‬‮‬‫‬‪‬‪‬‪‬‪‬‪‬‪‬‮‬‪‬‫‬‪‬‪‬‪‬‪‬‪‬‮‬‫‬‭‬

A type

B import

C elif

D def

 正确答案 A

9.利用print输出语句的format格式化输出时,哪个选项用于控制输出总宽度20,靠右对齐,小数点后保留两位?‪‬‪‬‪‬‪‬‪‬‮‬‪‬‫‬‪‬‪‬‪‬‪‬‪‬‮‬‪‬‫‬‪‬‪‬‪‬‪‬‪‬‮‬‪‬‪‬‪‬‪‬‪‬‪‬‪‬‮‬‪‬‪‬‪‬‪‬‪‬‪‬‪‬‮‬‫‬‪‬‪‬‪‬‪‬‪‬‪‬‮‬‪‬‫‬‪‬‪‬‪‬‪‬‪‬‮‬‫‬‭‬

A

>>> a=234.5672
>>> print("{:>20,.2f}".format(a))

B

>>> a=234.5672
>>> print("{:20,.2f}".format(a))

C

>>> a=234.5672
>>> print("{:20}".format(a))

D

>>> a=234.5672
>>> print("{:>20.2f}".format(a))

 正确答案 D

10.下列选项中不符合Python语言变量命名规则的是‪‬‪‬‪‬‪‬‪‬‮‬‪‬‫‬‪‬‪‬‪‬‪‬‪‬‮‬‪‬‫‬‪‬‪‬‪‬‪‬‪‬‮‬‪‬‪‬‪‬‪‬‪‬‪‬‪‬‮‬‪‬‪‬‪‬‪‬‪‬‪‬‪‬‮‬‫‬‪‬‪‬‪‬‪‬‪‬‪‬‮‬‪‬‫‬‪‬‪‬‪‬‪‬‪‬‮‬‫‬‭‬

A I

B TempStr

C 3_1

D _AI

 正确答案 C

11.关于赋值语句,以下选项中描述错误的是‪‬‪‬‪‬‪‬‪‬‮‬‪‬‫‬‪‬‪‬‪‬‪‬‪‬‮‬‪‬‫‬‪‬‪‬‪‬‪‬‪‬‮‬‪‬‪‬‪‬‪‬‪‬‪‬‪‬‮‬‪‬‪‬‪‬‪‬‪‬‪‬‪‬‮‬‫‬‪‬‪‬‪‬‪‬‪‬‪‬‮‬‪‬‫‬‪‬‪‬‪‬‪‬‪‬‮‬‫‬‭‬

A a,b,c = b,c,a 是不合法的

B 赋值与二元操作符可以组合,例如&=

C a,b = b,a 可以实现a 和 b值的互换

D 在Python语言中,“=”表示赋值,即将“=”右侧的计算结果赋值给左侧变量,包含“=”的语句称为赋值语句

 正确答案 A

12.关于Python基本输入输出函数,描述错误的是‪‬‪‬‪‬‪‬‪‬‮‬‪‬‫‬‪‬‪‬‪‬‪‬‪‬‮‬‪‬‫‬‪‬‪‬‪‬‪‬‪‬‮‬‪‬‪‬‪‬‪‬‪‬‪‬‪‬‮‬‪‬‪‬‪‬‪‬‪‬‪‬‪‬‮‬‫‬‪‬‪‬‪‬‪‬‪‬‪‬‮‬‪‬‫‬‪‬‪‬‪‬‪‬‪‬‮‬‫‬‭‬

A

>>> a = eval("3.14")
>>> print(a)

输出3.14

B eval()函数也称为评估函数,可以去掉字符串最外侧的引号。

C print函数用于输出运算结果。

D input函数从控制台获得用户的输入,可以按照多种数据类型输出,例如浮点型、字符型、列表型等。

 正确答案 D

13.关于Python语言的注释,以下选项中描述错误的是‪‬‪‬‪‬‪‬‪‬‮‬‪‬‫‬‪‬‪‬‪‬‪‬‪‬‮‬‪‬‫‬‪‬‪‬‪‬‪‬‪‬‮‬‪‬‪‬‪‬‪‬‪‬‪‬‪‬‮‬‪‬‪‬‪‬‪‬‪‬‪‬‪‬‮‬‫‬‪‬‪‬‪‬‪‬‪‬‪‬‮‬‪‬‫‬‪‬‪‬‪‬‪‬‪‬‮‬‫‬‭‬

A Python语言的单行注释以单引号 ' 开头

B Python语言的单行注释以#开头

C Python语言有两种注释方式:单行注释和多行注释

D Python语言的多行注释以'''(三个单引号)开头和结尾

 正确答案 A

14.利用print()格式化输出,能够控制浮点数的小数点后两位输出的是‪‬‪‬‪‬‪‬‪‬‮‬‪‬‫‬‪‬‪‬‪‬‪‬‪‬‮‬‪‬‫‬‪‬‪‬‪‬‪‬‪‬‮‬‪‬‪‬‪‬‪‬‪‬‪‬‪‬‮‬‪‬‪‬‪‬‪‬‪‬‪‬‪‬‮‬‫‬‪‬‪‬‪‬‪‬‪‬‪‬‮‬‪‬‫‬‪‬‪‬‪‬‪‬‪‬‮‬‫‬‭‬

A {.2}

B {:.2f}

C {.2f}

D {:.2}

 正确答案 B

15.IDLE菜单中创建新文件的快捷键是‪‬‪‬‪‬‪‬‪‬‮‬‪‬‫‬‪‬‪‬‪‬‪‬‪‬‮‬‪‬‫‬‪‬‪‬‪‬‪‬‪‬‮‬‪‬‪‬‪‬‪‬‪‬‪‬‪‬‮‬‪‬‪‬‪‬‪‬‪‬‪‬‪‬‮‬‫‬‪‬‪‬‪‬‪‬‪‬‪‬‮‬‪‬‫‬‪‬‪‬‪‬‪‬‪‬‮‬‫‬‭‬

A Ctrl+N

B Ctrl+F

C Ctrl+]

D Ctrl+[

 正确答案 A

16.在 Python 用 import 或者 from...import 来导入相应的模块。模块名为module_name,函数名为func1。下面选项错误的是‪‬‪‬‪‬‪‬‪‬‮‬‪‬‫‬‪‬‪‬‪‬‪‬‪‬‮‬‪‬‫‬‪‬‪‬‪‬‪‬‪‬‮‬‪‬‪‬‪‬‪‬‪‬‪‬‪‬‮‬‪‬‪‬‪‬‪‬‪‬‪‬‪‬‮‬‫‬‪‬‪‬‪‬‪‬‪‬‪‬‮‬‪‬‫‬‪‬‪‬‪‬‪‬‪‬‮‬‫‬‭‬

A 从某个模块中导入多个函数,格式为:from module_name import func1, func2, func3

B 从某个模块中导入某个函数,格式为:from func1 import module_name

C 将整个模块导入,格式为:import module_name

D 将某个模块中的全部函数导入,格式为:from module_name import *

 正确答案 B

17 关于import引用,以下选项中描述错误的是‪‬‪‬‪‬‪‬‪‬‮‬‪‬‫‬‪‬‪‬‪‬‪‬‪‬‮‬‪‬‫‬‪‬‪‬‪‬‪‬‪‬‮‬‪‬‪‬‪‬‪‬‪‬‪‬‪‬‮‬‪‬‪‬‪‬‪‬‪‬‪‬‪‬‮‬‫‬‪‬‪‬‪‬‪‬‪‬‪‬‮‬‪‬‫‬‪‬‪‬‪‬‪‬‪‬‮‬‫‬‭‬

A import保留字用于导入模块或者模块中的对象

B 使用import turtle as t引入turtle库,取别名为t

C 使用import turtle引入turtle库

D 可以使用from turtle import setup 引入turtle库

 正确答案 D

18.下面代码的执行结果是‪‬‪‬‪‬‪‬‪‬‮‬‪‬‫‬‪‬‪‬‪‬‪‬‪‬‮‬‪‬‫‬‪‬‪‬‪‬‪‬‪‬‮‬‪‬‪‬‪‬‪‬‪‬‪‬‪‬‮‬‪‬‪‬‪‬‪‬‪‬‪‬‪‬‮‬‫‬‪‬‪‬‪‬‪‬‪‬‪‬‮‬‪‬‫‬‪‬‪‬‪‬‪‬‪‬‮‬‫‬‭‬

a = "ABC"
b = a
a = "XYZ"
print(b)

A XYZ

B ABC

C b

D 出错

 正确答案 B

19

x = "abc"
y = "abc"
print(id(x)==id(y))

下面代码的执行结果是‪‬‪‬‪‬‪‬‪‬‮‬‪‬‫‬‪‬‪‬‪‬‪‬‪‬‮‬‪‬‫‬‪‬‪‬‪‬‪‬‪‬‮‬‪‬‪‬‪‬‪‬‪‬‪‬‪‬‮‬‪‬‪‬‪‬‪‬‪‬‪‬‪‬‮‬‫‬‪‬‪‬‪‬‪‬‪‬‪‬‮‬‪‬‫‬‪‬‪‬‪‬‪‬‪‬‮‬‫‬‭‬

A False

B 0

C True

D -1

 正确答案 C

20.以下代码的输出结果是

print("{1}:{0:.6f}".format(3.1415926,"π"))

‪‬‪‬‪‬‪‬‪‬‮‬‪‬‫‬‪‬‪‬‪‬‪‬‪‬‮‬‪‬‫‬‪‬‪‬‪‬‪‬‪‬‮‬‪‬‪‬‪‬‪‬‪‬‪‬‪‬‮‬‪‬‪‬‪‬‪‬‪‬‪‬‪‬‮‬‫‬‪‬‪‬‪‬‪‬‪‬‪‬‮‬‪‬‫‬‪‬‪‬‪‬‪‬‪‬‮‬‫‬‭‬

A

3.14159:π    

B

π:3.141593

C

π:3.14159

D

3.141593:π

 正确答案 B

程序设计题

​编辑

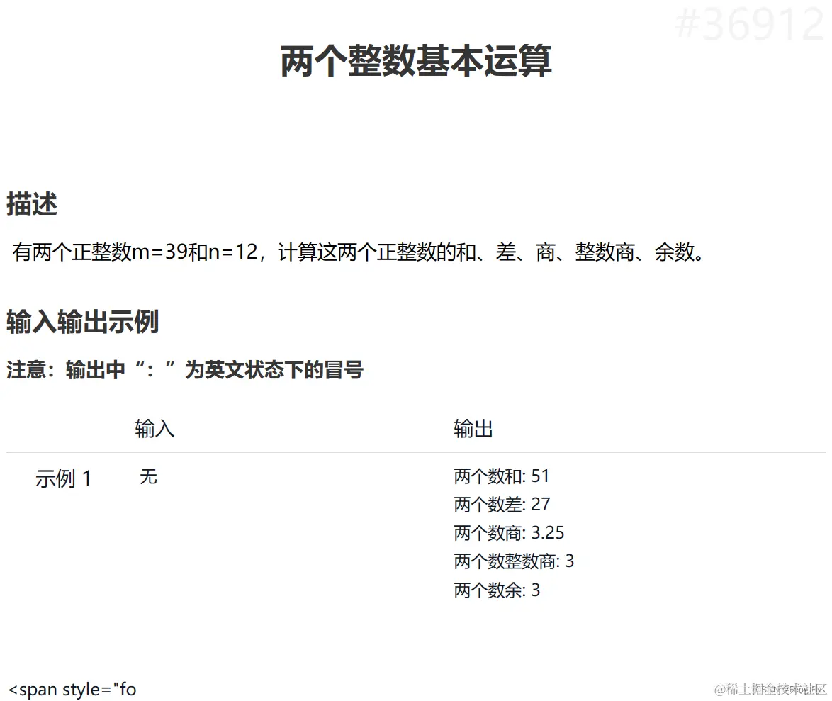
m = 39
n = 12

sum_of_numbers = m + n
difference_of_numbers = m - n
quotient_of_numbers = m / n
integer_quotient_of_numbers = m // n
remainder_of_numbers = m % n

output = f"两个数和: {sum_of_numbers}\n"
output += f"两个数差: {difference_of_numbers}\n"
output += f"两个数商: {quotient_of_numbers}\n"
output += f"两个数整数商: {integer_quotient_of_numbers}\n"
output += f"两个数余: {remainder_of_numbers}\n"

print(output)

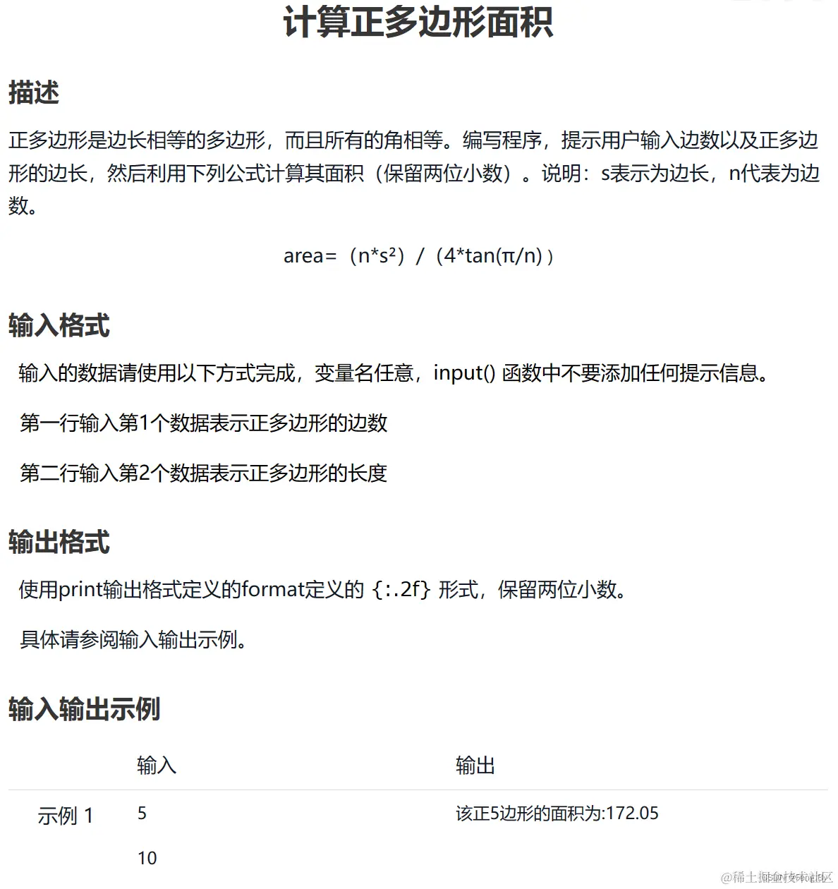
​编辑

import math

n = 5
s = 10

area = (n * s ** 2) / (4 * math.tan(math.pi / n))

print(f'该正{n}边形的面积为:{area:.2f}')

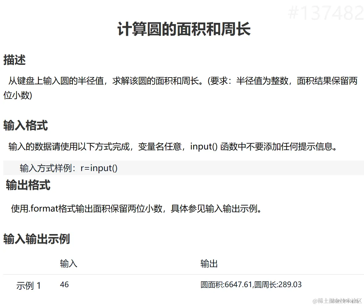
​编辑

import math

r = input("")

r = int(r)

area = math.pi * r ** 2
circumference = 2 * math.pi * r

print('圆面积:{:.2f},圆周长:{:.2f}'.format(area, circumference))