5 款免费 AI 神器,让你飞速写出高质量文章

695 阅读10分钟

cover-1.png

我们都写过作文,写过日记,上班的时候写过述职,写过工作总结...

无论我们写的好与坏,不可否认的是,写作从来都是一种必不可少的技能。无论是学生、教师、记者还是商业人士,每个人都需要快速而有效地传达自己的想法。但是,在不断增长的工作和学习的压力下,我们要如何才能在有限的时间内产出高质量的内容呢?答案就是 AI。

经过一段时间的发展,AI 工具的功能已经足够强大了,只要我们善于利用这些工具,我们就能够在短时间内构思、组织,最终写出高质量的文章,我们就能够将原本需要几小时才能完成的任务,缩短到只需几分钟。

本文将带你探索 5 款非常好用且免费的 AI 工具,让你在写作的道路上飞速前进,看看它们是如何能够帮助你在写作上做到事半功倍。

文章目录

  • 火山写作
  • 星火内容运营大师
  • 星火公文写作助手
  • 光速写作
  • 百度作家平台
  • 总结

火山写作

writingo.net/

huoshan-7.png

火山写作是一款字节跳动旗下的 AI 写作助手,它集成了创作、润色、纠错、改写、翻译等多种功能,可快速生成原创文章。

火山写作的主要特点包括:

  • AI 智能创作:用户只需告诉 AI 想要写什么,它就能立即生成理想中的文章。
  • AI 智能改写:提供选中段落句子的改写服务,可以提升表达、修改语气、扩写、总结、缩写等。
  • 文章内容优化:根据全文的特点和风格,提供最恰当、最优质的表达方式。
  • 主题灵感生成:基于内容生成发散性的写作方向,帮助用户在灵感枯竭时找到新的创作思路。
  • 支持联网写作:帮助用户追踪实时新闻,收集一手信息,抓取最新热点。

火山写作目前完全免费,没有字数限制。

这里,我将展示一些火山写作的优势和具体案例。

针对性地进行全文优化

通过对全文优化的设置,包括文章的类型、目标读者、写作风格等,火山写作可以针对性地直接对文章进行全文优化,并且高亮显示优化点。 huoshan-2.png

huoshan-1.png

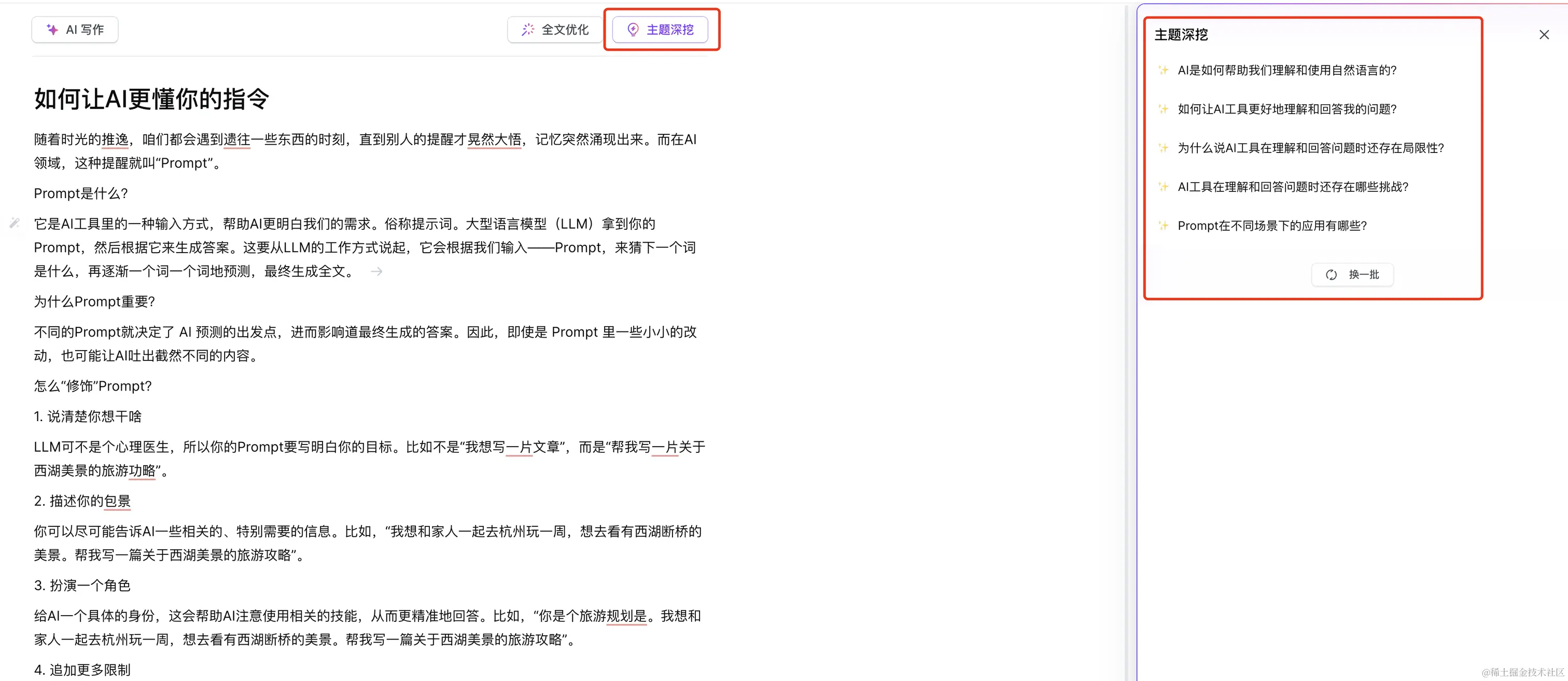
主题深挖

这是火山写作非常具有特色的一个功能,可针对当前文章的主题进行发散,帮助我们找到更多的文章灵感,为未来的文章主题做充足准备。

huoshan-3.png

写作模板

火山写作提供了诸如小红书、论文、策划、科普、小说等各种类型的文章模板,可以点击一键生成文章。

huoshan-4.png

huoshan-5.png

星火内容运营大师

turbodesk.xfyun.cn/home

xinghuo-1.png

星火运营大师是由科大讯飞推出的一款 AI 写作软件,它集成了选题、写作、配图、排版、润色、发布、数据分析等多功能于一体的内容运营平台。这款软件尤其适用于公众号、头条和新闻等场景,能够帮助内容创作者在短时间内生成通用稿件,提高深度稿件的编辑效率。

星火运营大师的主要特点包括:

  • 智能写作:提供快速成稿的功能,帮助用户节省写作时间。
  • 内容选题推荐:捕捉实时热点,提供灵感,帮助用户快速确定写作方向。
  • AI 精准配图:根据文章内容自动生成配图,解决版权问题,提升文章的视觉效果。
  • 一站式运营:从选题到发布,全流程智能优化,提高内容运营的效率。
  • 数据分析:对文章的数据和用户留言进行分析汇总,帮助创作者了解创作表现和读者反馈。

星火内容运营大师提供免费的使用额度(注册成功大约 90 天),后期可以做任务领取更多额度,没有字数限制。

这里,我将展示一些星火运营大师的优势和具体案例。

实时热点和多种模板

星火运营大师直接将各个平台的实时热点放到了 App 左侧,当我们在写文章的时候,可以很直观地就看到当下的热点信息,可以供我们获得更多灵感。同时,App 内置了诸如新闻稿、知识科普、种草笔记等模板,可点击一键生成内容。

xinghuo-2.png

多种生成方式

星火运营大师提供了不同种类的文案类型,只需要在主题描述里写好当前的文章主题,就可以根据自己的需要选择对应的文案类型进行生成。

同时,App 也提供了文案生成的高级设置,比如字数和语言风格等。

xinghuo-8.png

xinghuo-5.png

文章细节

星火运营大师有一个小细节就是,在写文章界面的右下角,有一个关于当前文章的字数,图片数量和预计阅读时间的显示,我觉得这是一个非常人性化的小细节,对于我们写文章把控字数是非常有帮助的。

xinghuo-3.png

星火公文写作助手

gw.iflydocs.com/#/dashboard

gongwen-2.png

星火公文写作助手同样是由科大讯飞推出的一款 AI 写作软件,但是它更擅长于公文写作领域。这款应用依托于科大讯飞的星火大模型技术,专为公文材料撰稿人设计,提供了素材筹备、拟稿写作和审稿核稿等功能。

星火公文写作助手的主要特点包括:

  • 素材筹备:帮助用户收集和整理写作素材,为撰写公文提供坚实的基础。
  • 拟稿写作:提供智能写作建议,帮助用户快速拟定公文草稿。
  • 审稿核稿:对已有公文进行智能审查,提出修改建议,确保公文质量。
  • 一键生成:能够根据用户输入的关键信息,快速生成公文全文。
  • 内容加工:提供润色、扩写、续写等服务,进一步提升公文的专业性和完整性。

星火公文写作助手适用于各类公文写作场景,无论是工作报告、讲话稿、心得体会、通知公告还是邀请函,都能够提供有效的写作支持。

星火公文写作助手目前完全免费,没有字数限制。

这里,我将展示一些星火公文写作助手的优势和具体案例。

一键帮填

只要提供了文章主题和文章摘要,工具即可一键帮填问题反思、报告背景等。同时,工具本身支持上传文件解析,也就是我们可以把相关的材料上传上去,让工具进行解析帮我们完成内容的创作。

gongwen-7.png

完美的公文格式

星火公文写作助手对于需要写诸如通知公告、工作报告等类型的文章的作者来说,是非常高效的。通过 Prompt 的编写,即可生成文章大纲,最终生成范文。并且,格式都是符合我们日常所见到的那种公文的格式:A4 纸规格,字体为楷体等等。

gongwen-6.png

光速写作

guangsuxie.com/static/coll…

guangsu-3.png

光速写作是一款专为大学生和职场人士设计的智能写作软件,由好课帮助出品。它利用人工智能技术,提供全面的写作辅助功能,包括全文生成、大纲创建、文章改写、续写、扩写以及 AI 问答服务。用户可以根据个人需求,通过输入指令,让软件自动生成所需文本。

光速写作的主要功能特色包括:

  • 全文生成:根据用户的需求,自动生成大纲和全文。
  • 大纲生成:帮助用户构思文章结构,提供清晰的写作框架。
  • 文章改写:对现有文本进行改写,提升文章质量和原创性。
  • 续写和扩写:在现有内容的基础上进行扩展,增加文章深度。
  • AI 问答:提供问题解答和资料查询,辅助写作研究。

光速写作适合需要快速完成写作任务的用户,无论是学术论文、商业报告还是日常工作文档,都能够提供有效的写作支持和优化建议。

光速写作有会员制,针对部分会员功能收费。免费会员创建的单篇文章字数最多 2000 字。

这里,我将展示一些光速写作的优势和具体案例。

模板丰富

光速写作提供了丰富的写作模板,涵盖了各个行业的各类人群,甚至还支持 PPT 和图片的生成。

guangsu-5.png

手动 / 自动大纲

给出文章题目或者主题,选择了文章的类型和风格,光速写作即可快速生成多个大纲供我们选择。当然,如果不满意,也可以自己手动上传大纲。

guangsu-1.png

guangsu-2.png

百度作家平台

zuojia.baidu.com/

baidu-1.png

百度作家平台是百度旗下专为网络文学作家提供的一站式创作与投稿平台。在这个平台上,作家可以创作短篇故事与长篇小说、投稿、管理作品、查看作品收益数据等。通过利用百度强大的 AI 能力和服务,平台可以帮助作家打磨出更优质的作品。

主要特点包括:

  • AI 智能创作工具:提供启发灵感、续写、润色等功能,助力作家创作。
  • 作品管理:方便作家上传、编辑和管理自己的作品。
  • 收益分析:查看作品的收益数据,了解作品的市场表现。
  • 我的合同:管理与平台的合同事宜,保障权益。

百度作家平台还提供了作家课堂,帮助新手作家快速了解平台的使用方法和签约政策,以及如何提升作品的市场表现。此外,平台还有爆款攻略,教作家如何创作出更受欢迎的内容。

百度作家平台目前完全免费,没有字数限制。

这里,我将展示一些百度作家平台的优势和具体案例。

灵感广场

百度作家平台给作家提供了灵感广场,如果一时没有灵感,可以在这里找到各个类型的小说的灵感。

baidu-4.png

优化设定

平台可以根据输入的 Prompt 来优化小说的背景设定。如果自己不能写出文采较好的内容,可以直接将简化的内容提供给平台,平台会根据选择的描写方式进行优化。

baidu-3.png

从 0 到 1,直接创作

无论是否提供参考内容,平台都可以直接一键续写,换句话说就是,直接帮助作家进行创作。如果对此内容满意,即可以一步一步地继续往下进行创作。

baidu-2.png

总结

在本文中,我们一起探索了 5 款免费的 AI 写作工具,它们各自独特的功能和优势能够辅助我们提高写作效率和质量。无论是学生、教师、职场人士还是专业作家,我相信只要善于利用,这些工具都能成为我们宝贵的助手。

但是,我们需要非常注意的一点是,尽管现在 AI 写作已经发展的非常强大了,但 AI 胡说八道的情况依然层出不穷,所以,保持谨慎,仔细审查,才能创作出高质量的文章。

总的来说,这些 AI 写作工具的出现,不仅仅是技术的进步,更是一种全新的写作方式。它们让我们能够在短时间内完成高质量的写作任务,释放了我们的创造力,让我们有更多的时间去思考和创新。随着 AI 技术的不断完善和发展,LLM 出错的情况也一定会逐步减少,未来的写作一定会更加高效和智能。