JVS物联网平台驱动网关的部署与维护:管理要点分析

40 阅读3分钟

驱动网关的管理

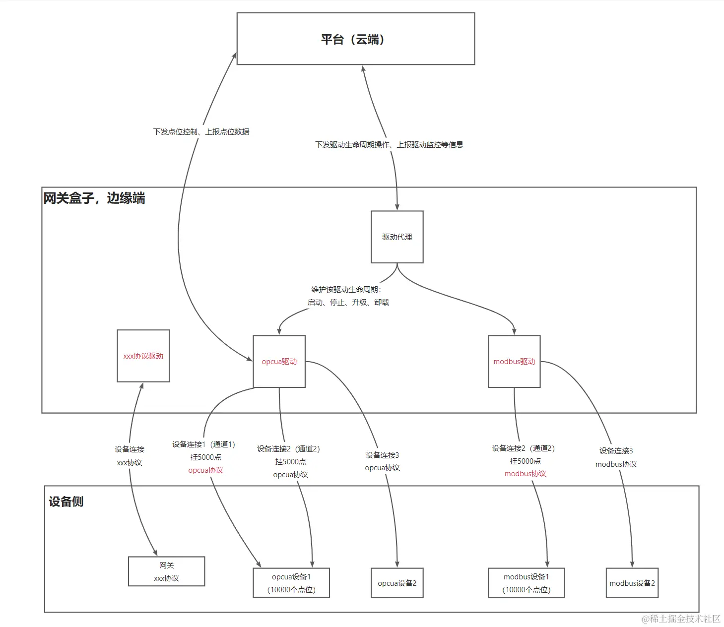
驱动网关是对驱动进程进行生命周期的管理,包括驱动进程的创建、启停、更新、结束等管理功能。

如下图所示:

驱动代理程序是驱动网关的管理程序,每个驱动网关对应于一个驱动代理程序,驱动代理程序初始版本是安装在接入网关盒子或者边缘网关上的管理程序。平台通过网关管理界面对平台内的每个网关进行生命周期的管理,如下图所示:

驱动网关内运行的程序包括驱动代理程序与驱动进程,他们各自的功能:

  • 驱动代理程序是对驱动进程的生命周期管理(包括驱动的创建、启动、停止、升级、卸载等),并且监控驱动进程相关状态,与平台维持心跳链接与驱动状态上报;
  • 驱动进程是对采集通道进行生命周期管理,每个驱动最多可以支持100个连接通道;
  • 每个连接通道可以最多支持5000个点位的数据采集;

驱动网关的部署方式

  • 边缘端部署,在独立的物理资源终端上(盒子、PC等)上进行驱动网关程序的安装;
  • 云端部署,与平台部署在服务端,这种前提条件是传感器传回的数据都是支持tcp/ip的传输方式的;

驱动网关对运行环境要求

操作系统:linux、windows、android

驱动网关列表管理

进入驱动网关的管理页面,右侧展示平台内的驱动网关的相关信息,如下图所示:

驱动网关的每行数据上 对网关操作的相关按钮,包括“编辑”、“详情”、“重启”、“日志”、“升级”、“删除”等操作。

驱动网关新增:

在驱动网关管理界面上点击新增按钮,弹出驱动网关的新增表单,填入网关名称与网关描述

填写完网关名称与网关描述后,系统会自动的创建网关的一条配置信息,点击详情,我们可以看到里边的详细信息,如下图所示,

其中秘钥信息是比较重要的,秘钥是用于关联物理的 设备程序与我们配置信息。在边缘网关盒子(可安装的环境可以是边缘端或者云端)首次进行驱动网关程序的安装后(后续平台可以自动更新),需要把秘钥信息录入到网关程序中,当网关链接上网后,平台会自动发现网关自动上报的信息(动态发现),包括网关的IP地址、部署的环境(windows\linux\android)、运行版本信息。

**驱动网关的编辑:**可以修改驱动网关与描述,如下图所示

驱动网关的重启,网关在已经连接的情况下,可以点击重启网关,实现网关状态的重启启动

点击重启时,系统提示:

网关的手动升级:当网关状态处于已连接状态且运行版本与当前版本不一致的状态时,列表页会展示出升级的功能,点击升级,系统提示:

当检测到升级失败时,边缘侧应该执行相应的回滚策略,将驱动代理恢复到升级前的状态。

在线demo:iot.bctools.cn