SpringBoot3.0新特性尝鲜,秒启动的快感!熟悉SpringAOT与RuntimeHints

2,070 阅读6分钟

@[TOC]

一、前置知识

1、官网

Spring6.0新特性:https://github.com/spring-projects/spring-framework/wiki/What%27s-New-in-Spring-Framework-6.x SpringBoot3.0:https://docs.spring.io/spring-boot/docs/current/reference/html/

2、安装GraalVM

下载地址:https://github.com/graalvm/graalvm-ce-builds/releases 按照jdk版本下载GraalVM。SpringBoot3.0必须要使用jdk17以上了。 在这里插入图片描述

安装过程与普通的jdk安装一样。

安装成功之后,使用java -version,可以看到VM是GraalVM了。 在这里插入图片描述

3、GraalVM的限制

GraalVM在编译成二进制可执行文件时,需要确定该应用到底用到了哪些类、哪些方法、哪些属性,从而把这些代码编译为机器指令(也就是exe文件)。但是我们一个应用中某些类可能是动态生成的,也就是应用运行后才生成的,为了解决这个问题,GraalVM提供了配置的方式,比如我们可以在编译时告诉GraalVM哪些方法会被反射调用,比如我们可以通过reflect-config.json来进行配置。

4、安装maven

略,注意配置阿里云加速。

5、背景

为了应对Serverless大环境,使Springboot项目快速启动,所以才会推出AOT与直接编译为字节码的功能。

因为Java程序运行,需要启动虚拟机,然后由虚拟机将class字节码文件编译为机器指令,所以启动过程比较慢。 而如果像C语言那样,直接编译为机器指令,会大大提高启动速度,但是会丢失Java反射、动态代理等功能(有解决方案-RuntimeHints)。 而且Springboot3.0-AOT更是将Bean扫描阶段提前到了编译器,而不是启动期间进行扫描,大大提高了启动速度。

二、打包SpringBoot3.0

1、项目准备

    <parent>
        <groupId>org.springframework.boot</groupId>
        <artifactId>spring-boot-starter-parent</artifactId>
        <version>3.2.5</version>
        <relativePath/> <!-- lookup parent from repository -->
    </parent>


    <dependencies>
        <dependency>
            <groupId>org.springframework.boot</groupId>
            <artifactId>spring-boot-starter-web</artifactId>
        </dependency>

        <dependency>
            <groupId>org.springframework.boot</groupId>
            <artifactId>spring-boot-starter-test</artifactId>
            <scope>test</scope>
        </dependency>
    </dependencies>



    <build>
        <plugins>
            <plugin>
                <groupId>org.graalvm.buildtools</groupId>
                <artifactId>native-maven-plugin</artifactId>
            </plugin>
            <plugin>
                <groupId>org.springframework.boot</groupId>
                <artifactId>spring-boot-maven-plugin</artifactId>
            </plugin>
        </plugins>
    </build>
import org.springframework.boot.SpringApplication;
import org.springframework.boot.autoconfigure.SpringBootApplication;

@SpringBootApplication
public class DemoApplication {

    public static void main(String[] args) {
        SpringApplication.run(DemoApplication.class, args);
    }

}

import org.springframework.web.bind.annotation.GetMapping;
import org.springframework.web.bind.annotation.RestController;

@RestController
public class Controller {

    @GetMapping("/demo1")
    public String demo1() {
        return "hello world";
    }
}


2、打包

# 注意需要使用GraalVM环境,需要有C语言环境 ,最好使用linux系统
mvn -Pnative native:compile

打包过程会久一些。 在这里插入图片描述 会将可执行文件、jar包都打出来: 在这里插入图片描述 运行demo:仅仅几十毫秒就能启动!!! 在这里插入图片描述 使用jar包运行:很明显会慢很多!! 在这里插入图片描述

3、打包成docker

# 打包成docker
mvn -Pnative spring-boot:build-image

docker run --rm -p 8080:8080 demo

# 如果要传参数,可以通过-e
docker run --rm -p 8080:8080 -e methodName=test demo
# 不过代码中,得通过以下代码获取:
String methodName = System.getenv("methodName")
#也可以使用Environment获取,注入Environment 
environment.getProperty("methodName");

注意,打包的过程会下载java环境镜像,比较慢。 在这里插入图片描述 仅仅几十毫秒就可以启动一个简单的Springboot项目!

三、认识AOT

1、RuntimeHints

假设以下代码:

@Component
public class UserService {

    public String test(){

        String result = "";
        try {
            Method test = MyService.class.getMethod("test", null);
            result = (String) test.invoke(MyService.class.newInstance(), null);
        } catch (NoSuchMethodException e) {
            throw new RuntimeException(e);
        } catch (InvocationTargetException e) {
            throw new RuntimeException(e);
        } catch (IllegalAccessException e) {
            throw new RuntimeException(e);
        } catch (InstantiationException e) {
            throw new RuntimeException(e);
        }

        return result;
    }
}

在MyService中,通过反射的方式使用到了MyService的无参构造方法(MyService.class.newInstance()),如果我们不做任何处理,那么打成二进制可执行文件后是运行不了的,可执行文件中是没有MyService的无参构造方法的,会报方法找不到的错误。

我们可以使用Spring提供的Runtime Hints机制来间接的配置reflect-config.json。

2、RuntimeHintsRegistrar

提供一个RuntimeHintsRegistrar接口的实现类,并导入到Spring容器中就可以了:

@Component
@ImportRuntimeHints(UserService.MyServiceRuntimeHints.class)
public class UserService {

    public String test(){

        String result = "";
        try {
            Method test = MyService.class.getMethod("test", null);
            result = (String) test.invoke(MyService.class.newInstance(), null);
        } catch (NoSuchMethodException e) {
            throw new RuntimeException(e);
        } catch (InvocationTargetException e) {
            throw new RuntimeException(e);
        } catch (IllegalAccessException e) {
            throw new RuntimeException(e);
        } catch (InstantiationException e) {
            throw new RuntimeException(e);
        }


        return result;
    }

    static class MyServiceRuntimeHints implements RuntimeHintsRegistrar {

        @Override
        public void registerHints(RuntimeHints hints, ClassLoader classLoader) {
            try {
                hints.reflection().registerConstructor(MyService.class.getConstructor(), ExecutableMode.INVOKE);
            } catch (NoSuchMethodException e) {
                throw new RuntimeException(e);
            }
        }
    }
}

3、@RegisterReflectionForBinding

// 该类的所有方法都会编译为机器码
@RegisterReflectionForBinding(MyService.class)
public String test(){

    String result = "";
    try {
        Method test = MyService.class.getMethod("test", null);
        result = (String) test.invoke(MyService.class.newInstance(), null);
    } catch (NoSuchMethodException e) {
        throw new RuntimeException(e);
    } catch (InvocationTargetException e) {
        throw new RuntimeException(e);
    } catch (IllegalAccessException e) {
        throw new RuntimeException(e);
    } catch (InstantiationException e) {
        throw new RuntimeException(e);
    }
    return result;
}

4、@ImportRuntimeHints

注意 如果代码中的methodName是通过参数获取的,那么GraalVM在编译时就不能知道到底会使用到哪个方法,那么test方法也要利用RuntimeHints来进行配置。

@Component
@ImportRuntimeHints(MyService.MyServiceRuntimeHints.class)
public class UserService {

    public String test(){

        String methodName = System.getProperty("methodName");

        String result = "";
        try {
            Method test = MyService.class.getMethod(methodName, null);
            result = (String) test.invoke(MyService.class.newInstance(), null);
        } catch (NoSuchMethodException e) {
            throw new RuntimeException(e);
        } catch (InvocationTargetException e) {
            throw new RuntimeException(e);
        } catch (IllegalAccessException e) {
            throw new RuntimeException(e);
        } catch (InstantiationException e) {
            throw new RuntimeException(e);
        }


        return result;
    }

    static class MyServiceRuntimeHints implements RuntimeHintsRegistrar {

        @Override
        public void registerHints(RuntimeHints hints, ClassLoader classLoader) {
            try {
                hints.reflection().registerConstructor(MyService.class.getConstructor(), ExecutableMode.INVOKE);
                hints.reflection().registerMethod(MyService.class.getMethod("test"), ExecutableMode.INVOKE);
            } catch (NoSuchMethodException e) {
                throw new RuntimeException(e);
            }
        }
    }
}

5、使用JDK动态代理也需要配置

public String test() throws ClassNotFoundException {

    String className = System.getProperty("className");
	Class<?> aClass = Class.forName(className);

	Object o = Proxy.newProxyInstance(UserService.class.getClassLoader(), new Class[]{aClass}, new InvocationHandler() {
    	@Override
    	public Object invoke(Object proxy, Method method, Object[] args) throws Throwable {
        	return method.getName();
    	}
	});

	return o.toString();
}

也可以利用RuntimeHints来进行配置要代理的接口:

public void registerHints(RuntimeHints hints, ClassLoader classLoader) {
    hints.proxies().registerJdkProxy(UserInterface.class);
}

6、@Reflective

对于反射用到的地方,我们可以直接加一个@Reflective,前提是MyService得是一个Bean:

@Component
public class MyService{

    @Reflective
    public MyService() {
    }

    @Reflective
    public String test(){
        return "hello";
    }
}

以上Spring6提供的RuntimeHints机制,我们可以使用该机制更方便的告诉GraalVM我们额外用到了哪些类、接口、方法等信息,最终Spring会生成对应的reflect-config.json、proxy-config.json中的内容,GraalVM就知道了。

四、AOT的原理

1、插件执行逻辑

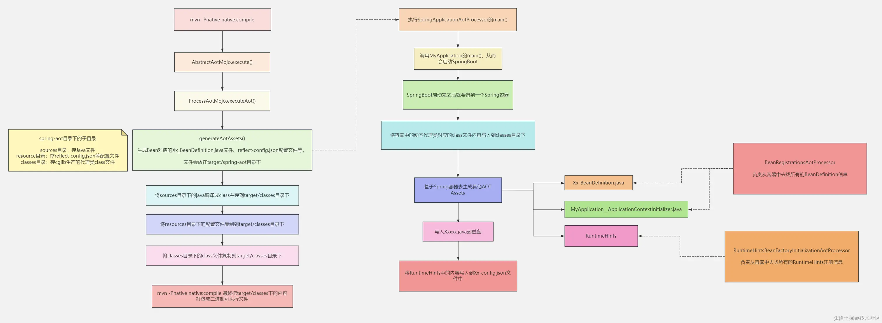
我们执行mvn -Pnative native:compile时,实际上执行的是插件native-maven-plugin的逻辑。 会先编译我们自己的java代码,然后执行ProcessAotMojo.executeAot()方法(会生成一些Java文件并编译成class文件,以及GraalVM的配置文件),然后才执行利用GraalVM打包出二进制可执行文件。

在这里插入图片描述 maven插件在编译的时候,就会调用到executeAot()这个方法,这个方法会:

  1. 先执行org.springframework.boot.SpringApplicationAotProcessor的main方法
  2. 从而执行SpringApplicationAotProcessor的process()
  3. 从而执行ContextAotProcessor的doProcess(),从而会生成一些Java类并放在spring-aot/main/sources目录下,详情看后文
  4. 然后把生成在spring-aot/main/sources目录下的Java类进行编译,并把对应class文件放在项目的编译目录下target/classes
  5. 然后把spring-aot/main/resources目录下的graalvm配置文件复制到target/classes
  6. 然后把spring-aot/main/classes目录下生成的class文件复制到target/classes

2、AOT生成的类

AOT会提前启动Spring容器,并执行Bean扫描的过程,将这个过程产生的所有BeanDefinition提前生成为Java文件,如下那样,所以,可以在编译期间通过插件生成BeanDefinition,而不是在启动期间进行扫描。 在这里插入图片描述 我们看一下SpringApplication.run方法: 在这里插入图片描述 在这里插入图片描述 在这里插入图片描述 在这里插入图片描述 可以选择以AOT的方式运行,可以跳过Bean扫描的过程。

3、使用

一般配合GraalVM使用,如果单独使用的话,需要加上面那个参数开启AOT,并且通过插件进行打包。

4、原理图

在这里插入图片描述

参考资料

周瑜老师