零门槛接入,开源的物联网超级中枢:ThingsBoard

1,552 阅读3分钟

ThingsBoard:重塑万物互联世界,无限可能拓展- 精选真开源,释放新价值

1.png

概览

ThingsBoard是一款强大而灵活的开源物联网(IoT)平台,以其高度可扩展性和企业级功能赢得了全球开发者与企业的青睐。它无缝集成行业标准协议如 MQTT、CoAP 和 HTTP,轻松实现各类设备的快速连接与管理。通过其精细设计的传输层,无论是单一设备还是大规模的设备集群,都能高效稳定地传输数据。


主要功能

  • 多协议支持

ThingsBoard 支持广泛接纳主流物联网通信协议,确保不同种类的设备能够顺畅无阻地连接到云端服务,简化设备上云过程。

  • 设备管理

平台内建一套完善的设备管理体系,涵盖了从注册登记、身份验证至权限管理的一系列流程,实时反映每个设备的在线状态与运行状况,帮助用户有效维护设备群组的健康运作。

4.gif

2.gif

3.gif

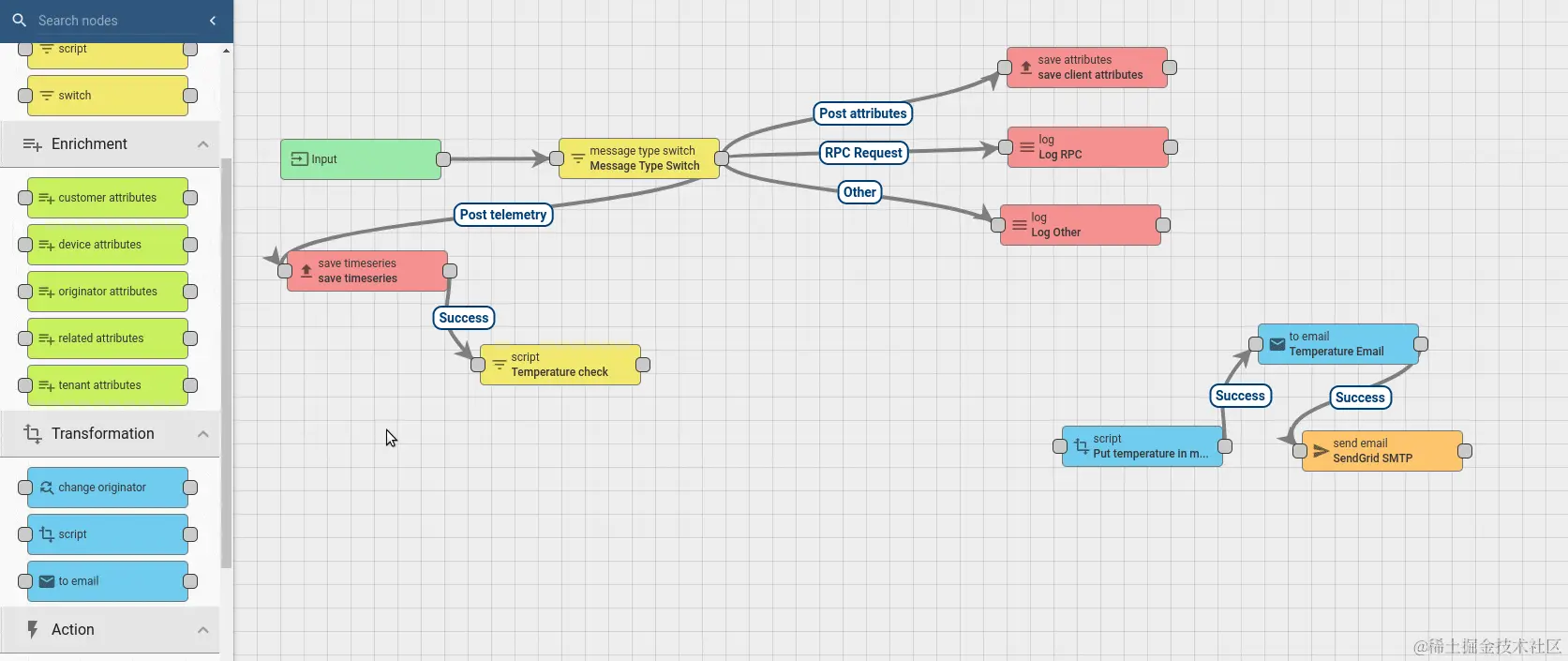
  • 规则引擎

配备了一款灵活且反应迅速的事件处理器,用户可通过自定义配置一系列规则链,针对实时数据流执行自动化决策和联动动作,大大提升了数据处理的效率和智能程度。

5.gif

  • 数据可视化

凭借便捷的一键生成工具,用户可以快速搭建交互式的仪表盘,清晰展现实时动态和历史趋势数据,满足不同用户的个性化展示需求。

6.gif

  • 告警与通知

具备智能监控功能,一旦检测到异常数据,系统会根据预先设定的告警规则自动触发通知,并通过多样化的方式向相关人员推送报警信息,实现即时的风险预警与应急响应。

  • 扩展能力

为了适应大规模物联网项目的需要,ThingsBoard 具备横向扩展的能力,可在高并发场景下保持稳健的服务性能。同时,平台开放了一系列丰富的 API 接口,使得第三方开发者能够方便地进行二次开发和系统集成,进一步扩展平台功能以满足特定业务场景的应用需求。


信息

截至发稿概况如下:

语言占比
Java60.2%
TypeScript25.1%
HTML8.9%
JavaScript2.6%
SCSS2.2%
Shell0.3%
Other0.7%
  • 收藏数量:15.6K

面对物联网行业中繁复的数据采集、处理、分析和应用难题,ThingsBoard 既为我们准备了现成的解决方案,也给予了开发者充分自由去定制符合自身需求的工具。随着物联网技术不断发展和应用场景日益多元,我们面临的新挑战是如何更有效地处理海量设备产生的实时数据、确保数据的安全性以及优化整体资源分配。

在这个过程中,或许我们可以倚仗像 ThingsBoard 这样实力强大的开源平台,联合社区中众多开发者的力量,共同研究并推进适应时代发展的新策略和技术升级。这很可能就是构建未来智能化物联网环境的关键步骤。

那么,在你的实际项目中,是如何理解和运用 ThingsBoard 来解决遇到的问题和痛点呢?对于这个平台,你又有哪些独特的应用场景设想或是有待挖掘的需求?

欢迎各位在讨论区畅所欲言,分享自己的见解、实践经验!


声明:本文为辣码甄源原创,转载请标注"辣码甄源原创首发"并附带原文链接。