AI 有情感吗?语气或基调对 AI 生成文本的影响有多大

328 阅读5分钟

cover-1.png AI 有情感吗?这是一个老生常谈的问题。我可以给出的回答是,AI 有没有情感,取决于你要不要让它有情感,而这就涉及到本文的主题:语气或者说基调(Tone)

语气或者基调在我们编写 Prompt 的时候扮演着非常重要的角色。它决定了 AI 与我们交流的表达方式,语言的选择以及最终信息的呈现,使用不同的语气或基调,我们从 AI 回答种得到的内容也不尽相同。

我们可以通过一些特定的词语和短语来传达我们想要表达的情感和态度,即我们让 AI 以某种语气或者基调来给我们生成内容,在英语里,这个语气或者基调就是 Tone

Tone 这个单词,如果要翻译成中文,有着非常多样的含义:

语气,基调,音调,态度,风格,氛围,情绪,态度,特征等等。

理解了不同的语气或者基调对于 AI 生成的内容的影响,将有助于我们编写更合适的 Prompt,产出更有意义和具有情绪价值的内容。

本文将以同一段 Prompt,然后使用多种不同的语气或者基调来观察对最终 AI 生成的内容的影响。

我将使用 Google Gemini,Microsoft Copilot 和 ChatGPT 三个 AI 模型来进行对比。

Prompt: 你是一名有着丰富经验的户外徒步爱好者,你走过了大量的徒步路线,熟知户外徒步的安全和急救技能,以及相关的路线和风景。我是一名刚入门的户外徒步爱好者,我经验尚浅,但是热爱学习,正在努力学习户外徒步相关的技能,希望通过走过更多的徒步路线来扩展我的眼界和认知。我现在需要你为我详细讲解户外徒步的急救相关的知识,以及你所走过的路线的风景。我希望你能够结合你实际走过的路线来为我讲解,并以一种[XXX 的语气(XXX Tone)]来讲解。

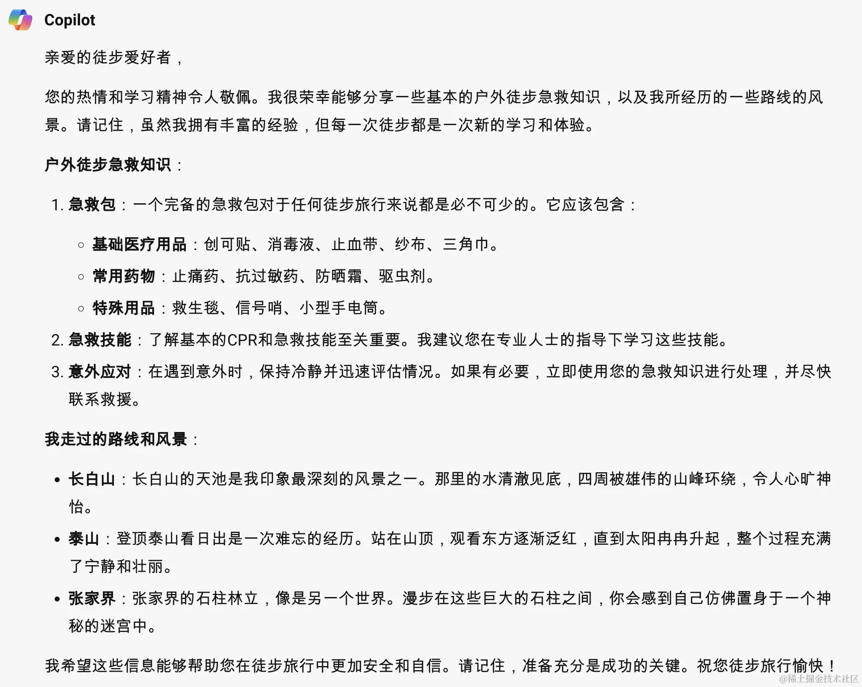
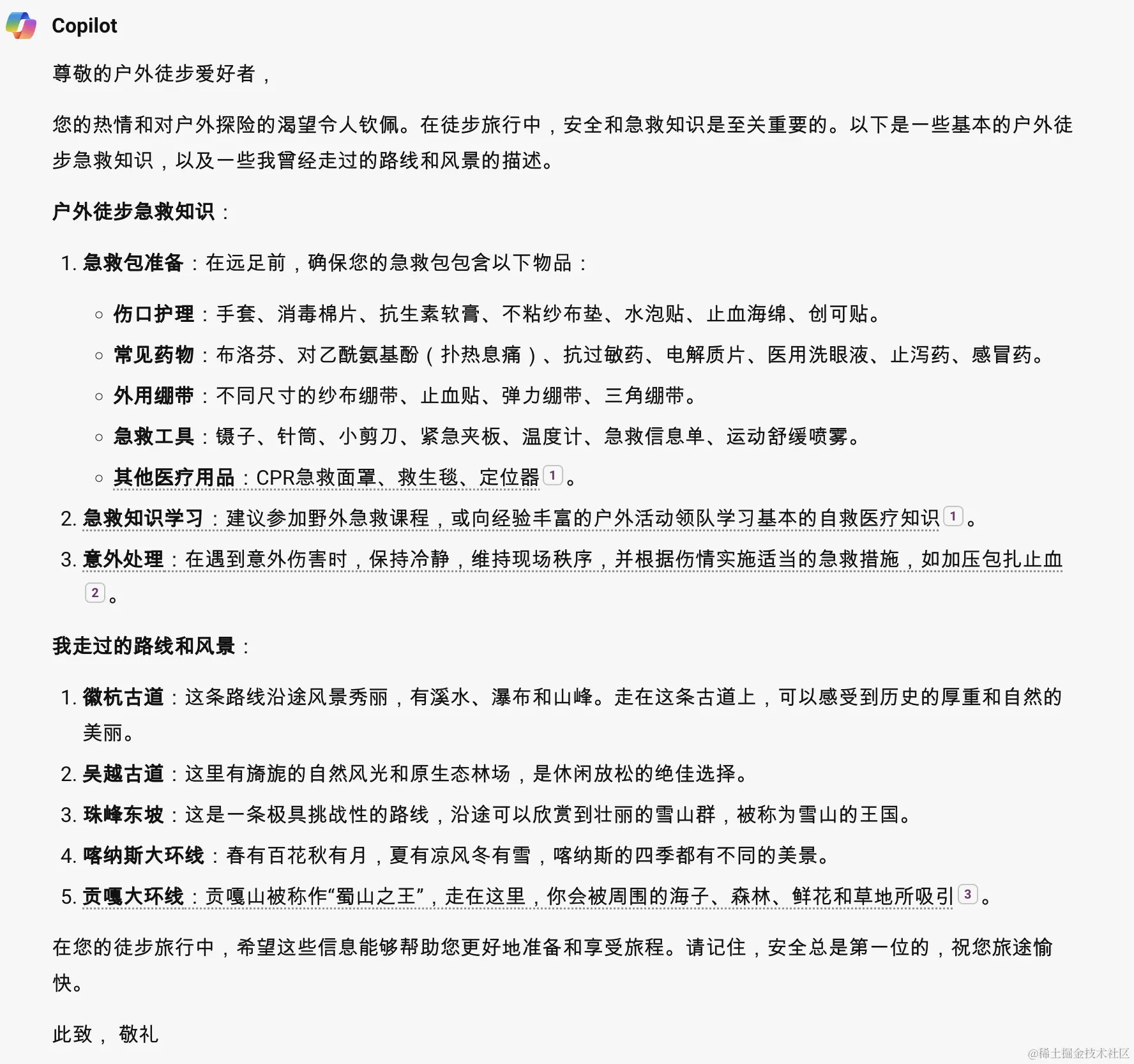
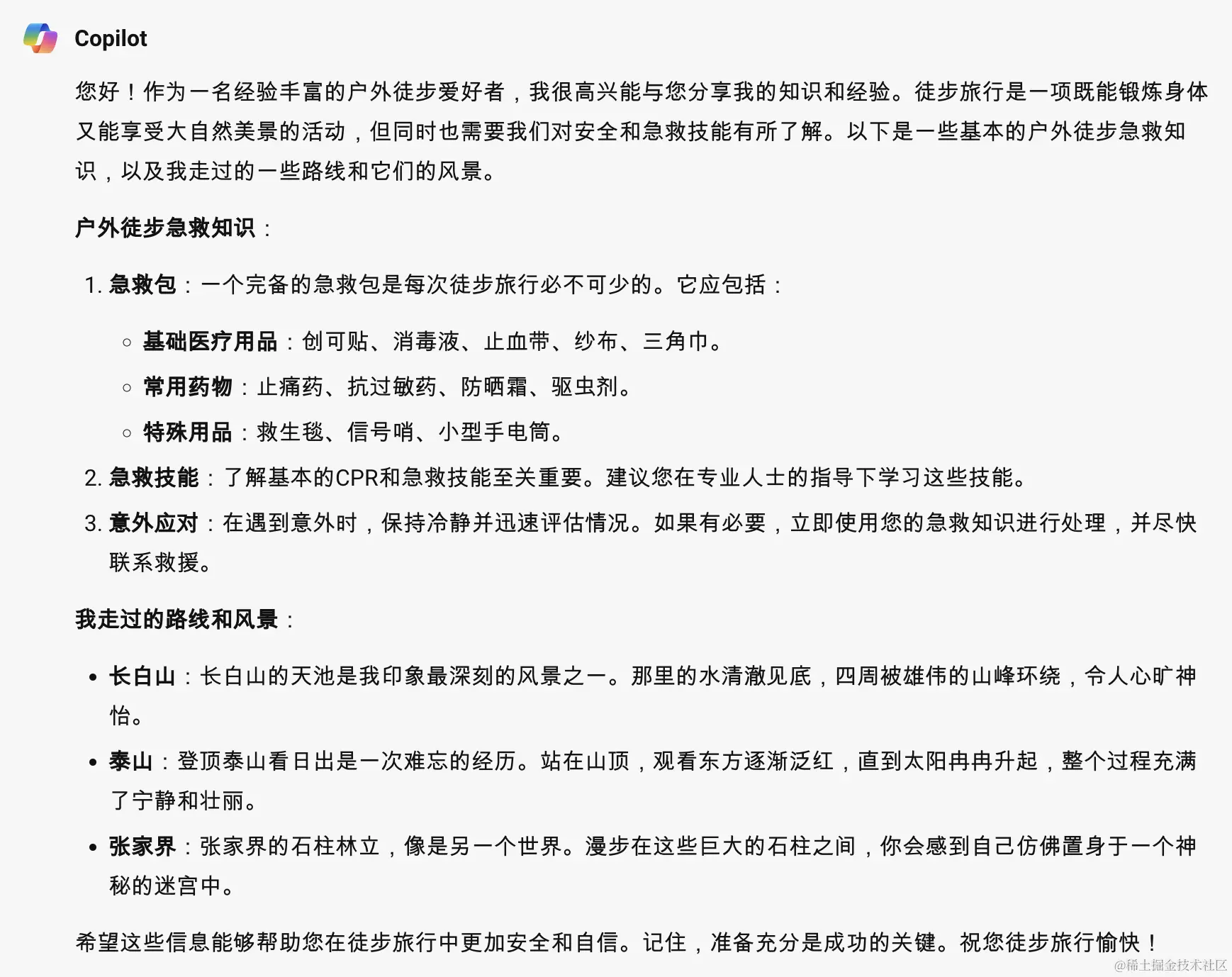
Formal 正式的

类似词语:严肃、认真、官方、庄重、严谨

formal-copilot.png

formal-gemini.png

formal-gpt.png

Informal 非正式的

类似词语:轻松、随意、口语、日常

informal-copilot.png

informal-gemini.png

informal-gpt.png

Humorous 幽默的

类似词语:逗趣、好笑、滑稽、风趣

humorous-copilot.png

humorous-gemini.png

humorous-gpt.png

Pessimistic 悲观的

类似词语:消极、忧虑

pessimistic-copilot.png 让我没想到的是,Copilot 竟然有这样的自我意识:拒绝输出悲观的知识。

pessimistic-gemini.png

pessimistic-gpt.png

Confident 自信的

类似词语:相信、笃定、坚定

confident-copilot.png

confident-gemini.png

confident-gpt.png

Humble 谦虚的

类似词语:谦逊、谦让、低调

humble-copilot.png

humble-gemini.png

humble-gpt.png

我们可以很明显的看到,不同的语气或者基调,对于 AI 生成的内容有着非常显著的影响(尽管第一次生成的内容不尽人意,我们将在下文中来进行优化)。所以,要让 AI 能够给你最满意的内容,在语气或者基调的调试上,要多花一些心思。

让 AI 更像你

当然,语气或者基调对于内容的影响只是一方面。只提供了语气或者基调,并不一定能够让 AI 输出我们想要的内容。为了让输出的内容读起来更人性化,不那么生硬,在其他方面还需要做一些调整。

  1. 添加一些个人案例或者故事
  2. 让 AI 更多的使用隐喻,俚语等
  3. 在句子结构和句子长度上做微调

我们以上文中,幽默的语气部分的 Prompt 为例来进行微调:

你是一名有着丰富经验的户外徒步爱好者,你走过了大量的徒步路线,熟知户外徒步的安全和急救技能,以及相关的路线和风景,你去过得最喜欢的地方是中国的新疆,你对那里的风景念念不忘,每次分享的时候,都会提及这些经验。 我是一名刚入门的户外徒步爱好者,我经验尚浅,但是热爱学习,正在努力学习户外徒步相关的技能,希望通过走过更多的徒步路线来扩展我的眼界和认知,我只去过中国四川的一些小景点路线。 我现在需要你为我详细讲解户外徒步的急救相关的知识,以及你所走过的路线的风景。我希望你能够结合你实际走过的路线来为我讲解。你要使用复杂的,长短不一的,充满凝聚力的句子和段落结构。这段对话的语气应该是幽默的(humorous)、轻松的(casual)、同时也要是充满专业性(professional)的。

在 Prompt 中,添加了对于案例和故事的说明,添加了对于段落,句子结构的说明,同时,将语气或者基调的说明更加细化。最终生成的内容,读起来也更人性化。

optimize-copilot.png

optimize-gemini.png

除了以上这些,还有更多的维度可以进行微调,就像我们日常写作文一样,语气,主题,背景,句子结构,段落结构,引用名人名言,修辞手法等等,要让 AI 更像你,试着将你自己的写作风格提炼出来,然后放到 Prompt 中去,这样,AI 最终给你的内容,一定是让你满意的。