react之setState详解

117 阅读5分钟

问题一:“react中setState是同步的还是异步?”
答:“异步的,setState不能立马拿到结果。”

问题二:“那什么场景下是异步的,可不可能是同步,什么场景下又是同步的?”

setState真的是异步的吗 ?

这两天自己简单的看了下setState的部分实现代码,在这边给到大家一个自己个人的见解,可能文字或图片较多,没耐心的同学可以直接跳过看总结(源码版本是16.4.1)。

看之前,为了方便理解和简化流程,我们默认react内部代码执行到performWorkperformWorkOnRootperformSyncWorkperformAsyncWork这四个方法的时候,就是react去update更新并且作用到UI上。

一、合成事件中的setState

首先得了解一下什么是合成事件,react为了解决跨平台,兼容性问题,自己封装了一套事件机制,代理了原生的事件,像在jsx中常见的onClickonChange这些都是合成事件。

class App extends Component {

  state = { val: 0 }

  increment = () => {
    this.setState({ val: this.state.val + 1 })
    console.log(this.state.val) // 输出的是更新前的val --> 0
  }
  render() {
    return (
      <div onClick={this.increment}>
        {`Counter is: ${this.state.val}`}
      </div>
    )
  }
}

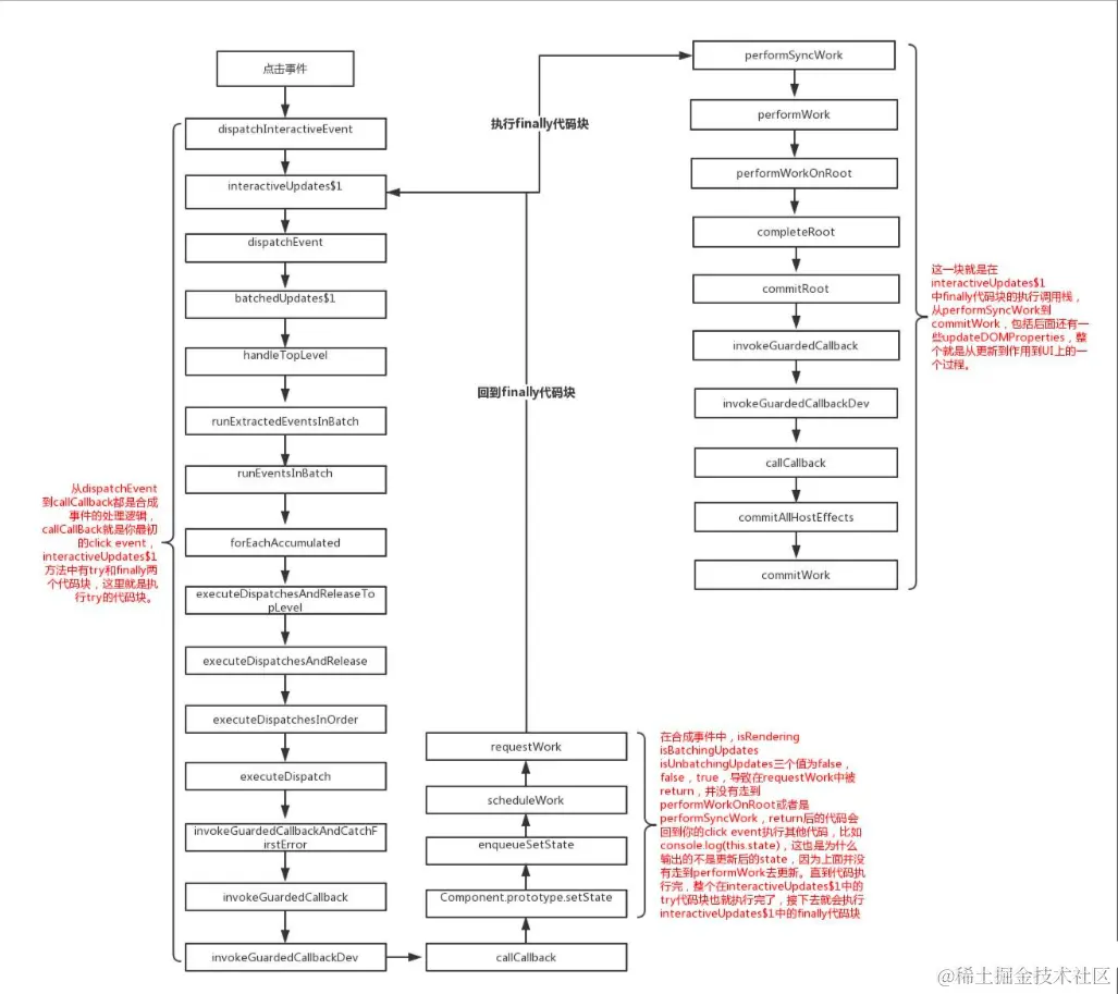
合成事件中的setState写法比较常见,点击事件里去改变this.state.val的状态值,在increment事件中打个断点可以看到调用栈,这里我贴一张流程图:

合成事件中setState的调用栈

合成事件中setState的调用栈

从 `dispatchInteractiveEvent` 到 `callCallBack` 为止,都是对合成事件的处理和执行,从 `setState` 到 `requestWork` 是调用 `this.setState` 的逻辑,这边主要看下 `requestWork` 这个函数(从 `dispatchEvent` 到 `requestWork` 的调用栈是属于 `interactiveUpdates$1` 的 `try` 代码块,下文会提到)。
function requestWork(root, expirationTime) {
  addRootToSchedule(root, expirationTime);

  if (isRendering) {
    // Prevent reentrancy. Remaining work will be scheduled at the end of
    // the currently rendering batch.
    return;
  }

  if (isBatchingUpdates) {
    // Flush work at the end of the batch.
    if (isUnbatchingUpdates) {
      // ...unless we're inside unbatchedUpdates, in which case we should
      // flush it now.
      nextFlushedRoot = root;
      nextFlushedExpirationTime = Sync;
      performWorkOnRoot(root, Sync, false);
    }
    return;
  }

  // TODO: Get rid of Sync and use current time?
  if (expirationTime === Sync) {
    performSyncWork();
  } else {
    scheduleCallbackWithExpiration(expirationTime);
  }
}

requestWork中有三个if分支,三个分支中有两个方法 performWorkOnRoot 和performSyncWork,就是我们默认的update函数,但是在合成事件中,走的是第二个if分支,第二个分支中有两个标识 isBatchingUpdates 和 isUnbatchingUpdates 两个初始值都为false,但是在 interactiveUpdates$1 中会把 isBatchingUpdates 设为 true ,下面就是 interactiveUpdates$1 的代码:

function interactiveUpdates$1(fn, a, b) {
  if (isBatchingInteractiveUpdates) {
    return fn(a, b);
  }
  // If there are any pending interactive updates, synchronously flush them.
  // This needs to happen before we read any handlers, because the effect of
  // the previous event may influence which handlers are called during
  // this event.
  if (!isBatchingUpdates && !isRendering && lowestPendingInteractiveExpirationTime !== NoWork) {
    // Synchronously flush pending interactive updates.
    performWork(lowestPendingInteractiveExpirationTime, false, null);
    lowestPendingInteractiveExpirationTime = NoWork;
  }
  var previousIsBatchingInteractiveUpdates = isBatchingInteractiveUpdates;
  var previousIsBatchingUpdates = isBatchingUpdates;
  isBatchingInteractiveUpdates = true;
  isBatchingUpdates = true;  // 把requestWork中的isBatchingUpdates标识改为true
  try {
    return fn(a, b);
  } finally {
    isBatchingInteractiveUpdates = previousIsBatchingInteractiveUpdates;
    isBatchingUpdates = previousIsBatchingUpdates;
    if (!isBatchingUpdates && !isRendering) {
      performSyncWork();
    }
  }
}

在这个方法中把 isBatchingUpdates 设为了 true , 导致在 requestWork 方法中, isBatchingUpdates 为 true ,但是 isUnbatchingUpdates 是 false,而被直接return了。

那return完的逻辑回到哪里呢,最终正是回到了 interactiveUpdates 这个方法,仔细看一眼,这个方法里面有个 try finally 语法,前端这个其实是用的比较少的,简单的说就是会先执行 try代码块中的语句,然后再执行 finally 中的代码,而 fn(a, b) 是在try代码块中,刚才说到在 requestWork 中被return掉的也就是这个fn(上文提到的 从dispatchEvent到 requestWork 的一整个调用栈)。

所以当你在increment中调用 setState 之后去 console.log 的时候,是属于try代码块中的执行,但是由于是合成事件,try 代码块执行完 state 并没有更新,所以你输入的结果是更新前的 state 值,这就导致了所谓的"异步",但是当你的 try 代码块执行完的时候(也就是你的increment合成事件),这个时候会去执行 finally 里的代码,在 finally 中执行了 performSyncWork 方法,这个时候才会去更新你的 state并且渲染到UI上。

二、生命周期函数中的setState

class App extends Component {

  state = { val: 0 }

 componentDidMount() {
    this.setState({ val: this.state.val + 1 })
   console.log(this.state.val) // 输出的还是更新前的值 --> 0
 }
  render() {
    return (
      <div>
        {`Counter is: ${this.state.val}`}
      </div>
    )
  }
}

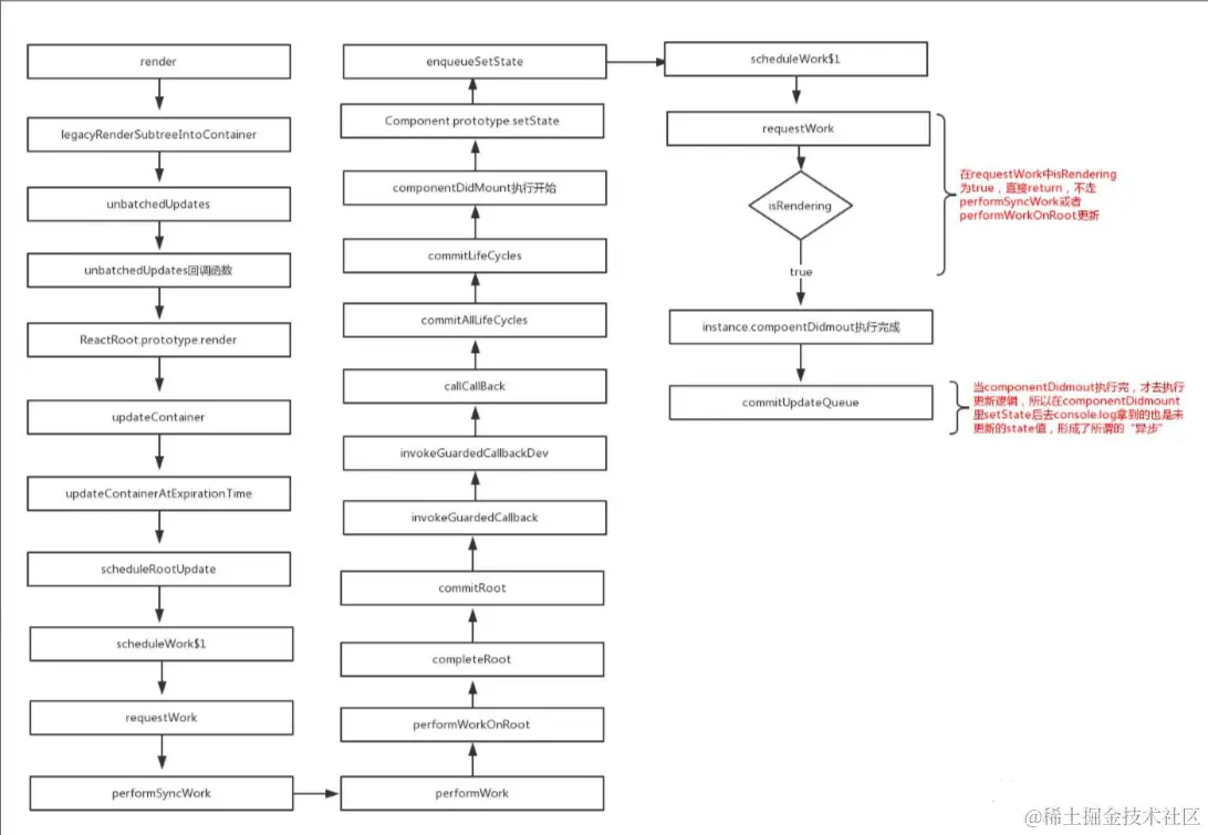
钩子函数中setState的调用栈:

image.png

钩子函数中setState的调用栈

其实还是和合成事件一样,当componentDidmount执行的时候,react内部并没有更新,执行完componentDidmount后才去commitUpdateQueue更新。这就导致你在componentDidmountsetState完去console.log拿的结果还是更新前的值。

三、原生事件中的setState

class App extends Component {

  state = { val: 0 }

  changeValue = () => {
    this.setState({ val: this.state.val + 1 })
    console.log(this.state.val) // 输出的是更新后的值 --> 1
  }

 componentDidMount() {
    document.body.addEventListener('click', this.changeValue, false)
 }

  render() {
    return (
      <div>
        {`Counter is: ${this.state.val}`}
      </div>
    )
  }
}

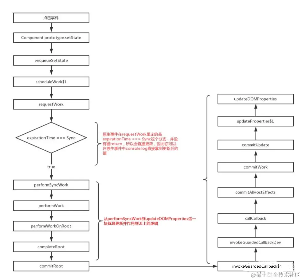
原生事件是指非react合成事件,原生自带的事件监听 addEventListener ,或者也可以用原生js、jq直接 document.querySelector().onclick 这种绑定事件的形式都属于原生事件。

image.png

原生事件中setState的调用栈

原生事件的调用栈就比较简单了,因为没有走合成事件的那一大堆,直接触发click事件,到requestWork ,在 requestWork 里由于 expirationTime === Sync 的原因,直接走了 performSyncWork 去更新,并不像合成事件或钩子函数中被return,所以当你在原生事件中setState后,能同步拿到更新后的state值。

四、setTimeout中的setState

class App extends Component {

  state = { val: 0 }

 componentDidMount() {
    setTimeout(_ => {
      this.setState({ val: this.state.val + 1 })
      console.log(this.state.val) // 输出更新后的值 --> 1
    }, 0)
 }

  render() {
    return (
      <div>
        {`Counter is: ${this.state.val}`}
      </div>
    )
  }
}

在 setTimeout 中去 setState 并不算是一个单独的场景,它是随着你外层去决定的,因为你可以在合成事件中 setTimeout,可以在钩子函数中 setTimeout,也可以在原生事件setTimeout,但是不管是哪个场景下,基于event loop的模型下,setTimeout 中里去 setState 总能拿到最新的state值。

举个栗子,比如之前的合成事件,由于 setTimeout(_ => { this.setState()}, 0)是在 try 代码块中,当你 try 代码块执行到setTimeout的时候,把它丢到列队里,并没有去执行,而是先执行的 finally 代码块,等 finally 执行完了,isBatchingUpdates又变为了 false,导致最后去执行队列里的 setState 时候, requestWork 走的是和原生事件一样的 expirationTime === Sync if分支,所以表现就会和原生事件一样,可以同步拿到最新的state值。

五、setState中的批量更新

class App extends Component {

  state = { val: 0 }

  batchUpdates = () => {
    this.setState({ val: this.state.val + 1 })
    this.setState({ val: this.state.val + 1 })
    this.setState({ val: this.state.val + 1 })
 }

  render() {
    return (
      <div onClick={this.batchUpdates}>
        {`Counter is ${this.state.val}`} // 1
      </div>
    )
  }
}

上面的结果最终是1,在setState的时候react内部会创建一个updateQueue,通过firstUpdatelastUpdatelastUpdate.next去维护一个更新的队列,在最终的performWork中,相同的key会被覆盖,只会对最后一次的setState进行更新,下面是部分实现代码:

function createUpdateQueue(baseState) {
  var queue = {
    expirationTime: NoWork,
    baseState: baseState,
    firstUpdate: null,
    lastUpdate: null,
    firstCapturedUpdate: null,
    lastCapturedUpdate: null,
    firstEffect: null,
    lastEffect: null,
    firstCapturedEffect: null,
    lastCapturedEffect: null
  };
  return queue;
}

function appendUpdateToQueue(queue, update, expirationTime) {
  // Append the update to the end of the list.
  if (queue.lastUpdate === null) {
    // Queue is empty
    queue.firstUpdate = queue.lastUpdate = update;
  } else {
    queue.lastUpdate.next = update;
    queue.lastUpdate = update;
  }
  if (queue.expirationTime === NoWork || queue.expirationTime > expirationTime) {
    // The incoming update has the earliest expiration of any update in the
    // queue. Update the queue's expiration time.
    queue.expirationTime = expirationTime;
  }
}

最后看个

class App extends React.Component {
  state = { val: 0 }

  componentDidMount() {
    this.setState({ val: this.state.val + 1 })
    console.log(this.state.val)

    this.setState({ val: this.state.val + 1 })
    console.log(this.state.val)

    setTimeout(_ => {
      this.setState({ val: this.state.val + 1 })
      console.log(this.state.val);

      this.setState({ val: this.state.val + 1 })
      console.log(this.state.val)
    }, 0)
  }

  render() {
    return <div>{this.state.val}</div>
  }
}

结合上面分析的,钩子函数中的 setState 无法立马拿到更新后的值,所以前两次都是输出0,当执行到setTimeout里的时候,前面两个state的值已经被更新,由于 setState 批量更新的策略, this.state.val 只对最后一次的生效,为1,而在 setTimmout 中setState 是可以同步拿到更新结果,所以 setTimeout 中的两次输出2,3,最终结果就为0, 0, 2, 3

总结 :

  1. setState 只在合成事件和钩子函数中是“异步”的,在原生事件和setTimeout 中都是同步的。
  2. setState 的“异步”并不是说内部由异步代码实现,其实本身执行的过程和代码都是同步的,只是合成事件和钩子函数的调用顺序在更新之前,导致在合成事件和钩子函数中没法立马拿到更新后的值,形成了所谓的“异步”,当然可以通过第二个参数 setState(partialState, callback) 中的callback拿到更新后的结果。
  3. setState 的批量更新优化也是建立在“异步”(合成事件、钩子函数)之上的,在原生事件和setTimeout 中不会批量更新,在“异步”中如果对同一个值进行多次setStatesetState的批量更新策略会对其进行覆盖,取最后一次的执行,如果是同时setState多个不同的值,在更新时会对其进行合并批量更新。

简单说:react是怎样控制异步和同步的呢??

在 React 的 setState 函数实现中,会根据一个变量 isBatchingUpdates 判断是直接更新 this.state 还是放到队列中延时更新,而 isBatchingUpdates 默认是 false,表示 setState 会同步更新 this.state;但是,有一个函数 batchedUpdates,该函数会把 isBatchingUpdates 修改为 true,而当 React 在调用事件处理函数之前就会先调用这个 batchedUpdates将isBatchingUpdates修改为true,这样由 React 控制的事件处理过程 setState 不会同步更新 this.state。

image.png