首页
沸点
课程
数据标注
HOT
AI Coding
更多
直播
活动
APP
插件
直播
活动
APP
插件
搜索历史
清空
创作者中心
写文章
发沸点
写笔记
写代码
草稿箱
创作灵感
查看更多
登录
注册
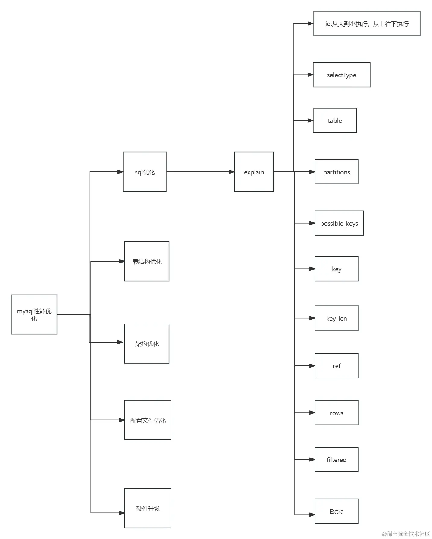
4.mysql性能优化
foreverlove
2024-04-19
35
阅读1分钟
foreverlove
java高级开发工程师 @美团
72
文章
14k
阅读
0
粉丝
目录
收起