国内首款千亿参数MoE模型APUS-xDAN-4.0:性能逼近GPT-4,可在4090显卡上运行

720 阅读2分钟

前言

随着人工智能技术的快速发展,模型参数的数量已成为衡量其复杂性和处理能力的重要指标。近日,国内科技企业APUS与AI创企新旦智能联合宣布,成功开源了国内首个千亿参数的混合专家模型(MoE),APUS-xDAN-4.0,标志着中国在全球大模型技术竞赛中迈出了重要步伐。

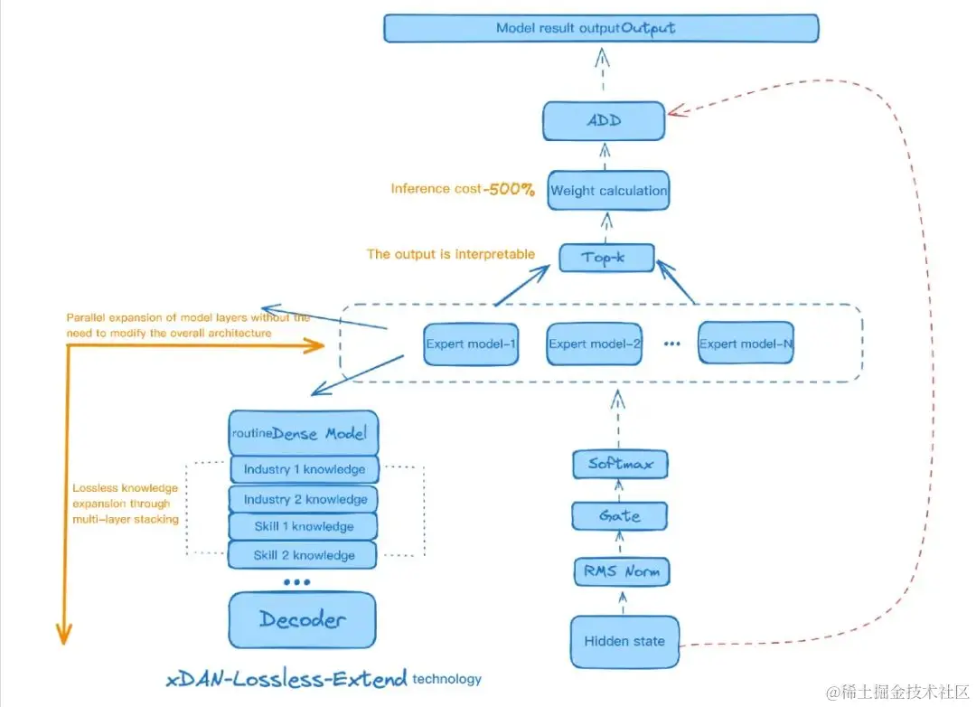
模型概述与技术创新

APUS-xDAN-4.0模型采用了1360亿参数的MoE架构,不仅参数数量庞大,而且在技术上具有创新性。该模型能够在消费级显卡如NVIDIA RTX 4090上运行,这一点特别适合资源有限的中小企业和研究机构使用。模型的运行效率比传统密集型(Dense)模型提高了200%,在多任务处理和复杂问题解析上表现卓越。

据APUS提供的数据,APUS-xDAN-4.0的综合性能达到了GPT-4的90%,在特定的数学和逻辑推理基准测试中甚至超过了现有的GPT-3.5模型。这些测试包括GSM8K和MMLU评估,其中APUS-xDAN-4.0在数学能力上的得分为79分,理解能力达到73分。

性能对比

在与其他大模型如Grok-1、Llama2-70B及Mistral AI的Mixtral-8x7B进行比较时,APUS-xDAN-4.0在多个领域表现出领先优势。尤其是在MMLU(多模态语言理解)测试中,APUS-xDAN-4.0得分高于Grok-1,显示出其在语言理解和知识推理方面的强大能力。

应用场景与实际效能

APUS-xDAN-4.0能够处理复杂的多线程需求,这一能力使其在多种应用场景下都表现出色,例如自动文案生成、实时错误校正等。例如,在撰写广告文案时,该模型能够理解和整合具有挑战性的元素,如特定的口号和歌词风格。

结论

随着APUS-xDAN-4.0的问世,我们见证了中国在全球AI技术竞赛中的一个重要里程碑。这不仅是技术上的突破,更是向世界证明了中国AI技术的实力和创新能力。未来,APUS-xDAN-4.0及其后续版本将继续推动人工智能技术的边界,为全球AI应用的发展注入新的活力。

模型下载

Huggingface模型下载

huggingface.co/xDAN-AI/APU…

AI快站模型免费加速下载

aifasthub.com/models/xDAN…