SpringAOP从入门到源码分析大全(四)SpringAOP的源码分析

657 阅读8分钟

@[TOC]

系列文档索引

SpringAOP从入门到源码分析大全(一)熟悉动态代理 SpringAOP从入门到源码分析大全(二)熟悉ProxyFactory SpringAOP从入门到源码分析大全(三)ProxyFactory源码分析 SpringAOP从入门到源码分析大全(四)SpringAOP的源码分析 SpringAOP从入门到源码分析大全(五)手写一个编程式AOP

六、@EnableAspectJAutoProxy源码分析

1、AnnotationAwareAspectJAutoProxyCreator源码

使用@EnableAspectJAutoProxy,会引入一个AspectJAutoProxyRegistrar的Bean,这个Bean会注册AnnotationAwareAspectJAutoProxyCreator为BeanDefinition。

AnnotationAwareAspectJAutoProxyCreator集成了AbstractAutoProxyCreator,AbstractAutoProxyCreator实现了SmartInstantiationAwareBeanPostProcessor,在postProcessAfterInitialization方法中,会进行AOP。

注意!该方法中,如果有循环依赖的话,会对Bean提前AOP,循环依赖不是此处讨论的重点。

// org.springframework.aop.framework.autoproxy.AbstractAutoProxyCreator#postProcessAfterInitialization
@Override
public Object postProcessAfterInitialization(@Nullable Object bean, String beanName) {
	if (bean != null) {
		Object cacheKey = getCacheKey(bean.getClass(), beanName);
		if (this.earlyProxyReferences.remove(cacheKey) != bean) {
			return wrapIfNecessary(bean, beanName, cacheKey);
		}
	}
	return bean;
}

(1)wrapIfNecessary方法

// org.springframework.aop.framework.autoproxy.AbstractAutoProxyCreator#wrapIfNecessary
protected Object wrapIfNecessary(Object bean, String beanName, Object cacheKey) {
	if (StringUtils.hasLength(beanName) && this.targetSourcedBeans.contains(beanName)) {
		return bean;
	}
	// advisedBeans表示已经判断过了的Bean,false表示不需要再进行AOP了(循环依赖会提前AOP)
	if (Boolean.FALSE.equals(this.advisedBeans.get(cacheKey))) {
		return bean;
	}
	// 当前正在创建的Bean不用进行AOP,比如切面Bean
	if (isInfrastructureClass(bean.getClass()) || shouldSkip(bean.getClass(), beanName)) {
		this.advisedBeans.put(cacheKey, Boolean.FALSE);
		return bean;
	}

	// Create proxy if we have advice.
	// 判断当前bean是否存在匹配的advice,如果存在则要生成一个代理对象
	// 此处根据类以及类中的方法区匹配到Interceptor(也就是Advice),然后生成代理对象,代理对象在执行的时候,还会根据当前参数进行匹配
	Object[] specificInterceptors = getAdvicesAndAdvisorsForBean(bean.getClass(), beanName, null);
	if (specificInterceptors != DO_NOT_PROXY) {
		// advisedBeans记录了某个Bean已经进行AOP了
		this.advisedBeans.put(cacheKey, Boolean.TRUE);
		Object proxy = createProxy(
				bean.getClass(), beanName, specificInterceptors, new SingletonTargetSource(bean));
		this.proxyTypes.put(cacheKey, proxy.getClass());
		return proxy;
	}

	this.advisedBeans.put(cacheKey, Boolean.FALSE);
	return bean;
}

(2)createProxy

这就是我们熟悉的,使用ProxyFactory,进行代理对象的创建了。

// org.springframework.aop.framework.autoproxy.AbstractAutoProxyCreator#createProxy
protected Object createProxy(Class<?> beanClass, @Nullable String beanName,
		@Nullable Object[] specificInterceptors, TargetSource targetSource) {

	if (this.beanFactory instanceof ConfigurableListableBeanFactory) {
		AutoProxyUtils.exposeTargetClass((ConfigurableListableBeanFactory) this.beanFactory, beanName, beanClass);
	}

	ProxyFactory proxyFactory = new ProxyFactory();
	proxyFactory.copyFrom(this);

	if (proxyFactory.isProxyTargetClass()) {
		// Explicit handling of JDK proxy targets and lambdas (for introduction advice scenarios)
		if (Proxy.isProxyClass(beanClass) || ClassUtils.isLambdaClass(beanClass)) {
			// Must allow for introductions; can't just set interfaces to the proxy's interfaces only.
			for (Class<?> ifc : beanClass.getInterfaces()) {
				proxyFactory.addInterface(ifc);
			}
		}
	}
	else {
		// No proxyTargetClass flag enforced, let's apply our default checks...
		if (shouldProxyTargetClass(beanClass, beanName)) {
			proxyFactory.setProxyTargetClass(true);
		}
		else {
			evaluateProxyInterfaces(beanClass, proxyFactory);
		}
	}

	Advisor[] advisors = buildAdvisors(beanName, specificInterceptors);
	proxyFactory.addAdvisors(advisors);
	proxyFactory.setTargetSource(targetSource);
	customizeProxyFactory(proxyFactory);

	proxyFactory.setFrozen(this.freezeProxy);
	if (advisorsPreFiltered()) {
		proxyFactory.setPreFiltered(true);
	}

	// Use original ClassLoader if bean class not locally loaded in overriding class loader
	ClassLoader classLoader = getProxyClassLoader();
	if (classLoader instanceof SmartClassLoader && classLoader != beanClass.getClassLoader()) {
		classLoader = ((SmartClassLoader) classLoader).getOriginalClassLoader();
	}
	return proxyFactory.getProxy(classLoader);
}

2、getAdvicesAndAdvisorsForBean查找所有Advisor

// org.springframework.aop.framework.autoproxy.AbstractAdvisorAutoProxyCreator#getAdvicesAndAdvisorsForBean
@Override
@Nullable
protected Object[] getAdvicesAndAdvisorsForBean(
		Class<?> beanClass, String beanName, @Nullable TargetSource targetSource) {

	List<Advisor> advisors = findEligibleAdvisors(beanClass, beanName);
	if (advisors.isEmpty()) {
		return DO_NOT_PROXY;
	}
	return advisors.toArray();
}

// org.springframework.aop.framework.autoproxy.AbstractAdvisorAutoProxyCreator#findEligibleAdvisors
protected List<Advisor> findEligibleAdvisors(Class<?> beanClass, String beanName) {
	// 找到所有的Advisor
	List<Advisor> candidateAdvisors = findCandidateAdvisors();
	// 进行筛选
	List<Advisor> eligibleAdvisors = findAdvisorsThatCanApply(candidateAdvisors, beanClass, beanName);
	extendAdvisors(eligibleAdvisors);
	// 对Advisor进行排序,按Ordered接口、@Order注解进行排序
	if (!eligibleAdvisors.isEmpty()) {
		eligibleAdvisors = sortAdvisors(eligibleAdvisors);
	}
	return eligibleAdvisors;
}

(1)findCandidateAdvisors查找

又回到了AnnotationAwareAspectJAutoProxyCreator

//  org.springframework.aop.aspectj.annotation.AnnotationAwareAspectJAutoProxyCreator#findCandidateAdvisors
@Override
protected List<Advisor> findCandidateAdvisors() {
	// Add all the Spring advisors found according to superclass rules.
	// 先找到所有Advisor类型的Bean对象,是父类的方法
	List<Advisor> advisors = super.findCandidateAdvisors();
	// Build Advisors for all AspectJ aspects in the bean factory.
	// 再从所有切面中解析得到Advisor对象
	if (this.aspectJAdvisorsBuilder != null) {
		advisors.addAll(this.aspectJAdvisorsBuilder.buildAspectJAdvisors());
	}
	return advisors;
}

(2)查找AspectJ定义的Advisor

// org.springframework.aop.aspectj.annotation.BeanFactoryAspectJAdvisorsBuilder#buildAspectJAdvisors
public List<Advisor> buildAspectJAdvisors() {
	List<String> aspectNames = this.aspectBeanNames;

	if (aspectNames == null) {
		synchronized (this) {
			aspectNames = this.aspectBeanNames;
			if (aspectNames == null) {
				List<Advisor> advisors = new ArrayList<>();
				aspectNames = new ArrayList<>();
				// 把所有的Bean拿出来遍历,判断某个bean的类型是否是Aspect
				String[] beanNames = BeanFactoryUtils.beanNamesForTypeIncludingAncestors(
						this.beanFactory, Object.class, true, false);
				for (String beanName : beanNames) {
					if (!isEligibleBean(beanName)) {
						continue;
					}
					// We must be careful not to instantiate beans eagerly as in this case they
					// would be cached by the Spring container but would not have been weaved.
					Class<?> beanType = this.beanFactory.getType(beanName, false);
					if (beanType == null) {
						continue;
					}
					//  (hasAspectAnnotation(clazz) && !compiledByAjc(clazz)); 是否有@Aspect
					if (this.advisorFactory.isAspect(beanType)) {
						aspectNames.add(beanName);
						// 切面的注解信息
						AspectMetadata amd = new AspectMetadata(beanType, beanName);
						// 如果@Aspect不是perthis、pertarget,那么一个切面只会生成一个对象(单例)
						// 并且会将该切面中所对应的Advisor对象进行缓存
						if (amd.getAjType().getPerClause().getKind() == PerClauseKind.SINGLETON) {
							MetadataAwareAspectInstanceFactory factory =
									new BeanFactoryAspectInstanceFactory(this.beanFactory, beanName);
							// 利用BeanFactoryAspectInstanceFactory来解析Aspect
							List<Advisor> classAdvisors = this.advisorFactory.getAdvisors(factory);
							if (this.beanFactory.isSingleton(beanName)) {
								// 缓存切面所对应的所有Advisor对象
								this.advisorsCache.put(beanName, classAdvisors);
							}
							else {
								this.aspectFactoryCache.put(beanName, factory);
							}
							advisors.addAll(classAdvisors);
						}
						else {
							// Per target or per this.
							if (this.beanFactory.isSingleton(beanName)) {
								throw new IllegalArgumentException("Bean with name '" + beanName +
										"' is a singleton, but aspect instantiation model is not singleton");
							}
							MetadataAwareAspectInstanceFactory factory =
									new PrototypeAspectInstanceFactory(this.beanFactory, beanName);
							this.aspectFactoryCache.put(beanName, factory);
							advisors.addAll(this.advisorFactory.getAdvisors(factory));
						}
					}
				}
				this.aspectBeanNames = aspectNames;
				return advisors;
			}
		}
	}

	if (aspectNames.isEmpty()) {
		return Collections.emptyList();
	}
	List<Advisor> advisors = new ArrayList<>();
	for (String aspectName : aspectNames) {
		List<Advisor> cachedAdvisors = this.advisorsCache.get(aspectName);
		if (cachedAdvisors != null) {
			advisors.addAll(cachedAdvisors);
		}
		else {
			MetadataAwareAspectInstanceFactory factory = this.aspectFactoryCache.get(aspectName);
			advisors.addAll(this.advisorFactory.getAdvisors(factory));
		}
	}
	return advisors;
}

(3)getAdvisors解析切面Bean

// org.springframework.aop.aspectj.annotation.ReflectiveAspectJAdvisorFactory#getAdvisors
@Override
public List<Advisor> getAdvisors(MetadataAwareAspectInstanceFactory aspectInstanceFactory) {
	Class<?> aspectClass = aspectInstanceFactory.getAspectMetadata().getAspectClass();
	String aspectName = aspectInstanceFactory.getAspectMetadata().getAspectName();
	validate(aspectClass);

	// We need to wrap the MetadataAwareAspectInstanceFactory with a decorator
	// so that it will only instantiate once.
	// 保证切面Bean对象只会实例化一次
	// 一定要注意,这里是直接new出来一个LazySingletonAspectInstanceFactoryDecorator
	// 也就是OrderService这个Bean在执行生命周期过程中,会需要判断要不要进行AOP,就会找到切面
	// 发现切面如果是pertarget或perthis,那么就会进入到这个方法,就会new LazySingletonAspectInstanceFactoryDecorator
	MetadataAwareAspectInstanceFactory lazySingletonAspectInstanceFactory =
			new LazySingletonAspectInstanceFactoryDecorator(aspectInstanceFactory);

	List<Advisor> advisors = new ArrayList<>();
	// 获取切面类中没有加@Pointcut的方法,并进行排序,进行遍历生成Advisor 
	for (Method method : getAdvisorMethods(aspectClass)) {
		// Prior to Spring Framework 5.2.7, advisors.size() was supplied as the declarationOrderInAspect
		// to getAdvisor(...) to represent the "current position" in the declared methods list.
		// However, since Java 7 the "current position" is not valid since the JDK no longer
		// returns declared methods in the order in which they are declared in the source code.
		// Thus, we now hard code the declarationOrderInAspect to 0 for all advice methods
		// discovered via reflection in order to support reliable advice ordering across JVM launches.
		// Specifically, a value of 0 aligns with the default value used in
		// AspectJPrecedenceComparator.getAspectDeclarationOrder(Advisor).
		Advisor advisor = getAdvisor(method, lazySingletonAspectInstanceFactory, 0, aspectName);
		if (advisor != null) {
			advisors.add(advisor);
		}
	}

	// If it's a per target aspect, emit the dummy instantiating aspect.
	if (!advisors.isEmpty() && lazySingletonAspectInstanceFactory.getAspectMetadata().isLazilyInstantiated()) {
		Advisor instantiationAdvisor = new SyntheticInstantiationAdvisor(lazySingletonAspectInstanceFactory);
		advisors.add(0, instantiationAdvisor);
	}

	// Find introduction fields.
	for (Field field : aspectClass.getDeclaredFields()) {
		Advisor advisor = getDeclareParentsAdvisor(field);
		if (advisor != null) {
			advisors.add(advisor);
		}
	}

	return advisors;
}

(4)getAdvisor:根据某个方法生成Advisor

// org.springframework.aop.aspectj.annotation.ReflectiveAspectJAdvisorFactory#getAdvisor
@Override
@Nullable
public Advisor getAdvisor(Method candidateAdviceMethod, MetadataAwareAspectInstanceFactory aspectInstanceFactory,
		int declarationOrderInAspect, String aspectName) {

	validate(aspectInstanceFactory.getAspectMetadata().getAspectClass());

	// 拿到当前方法所对应的Pointcut对象,但是注意:如果当前方法上这么写@After("pointcut()")
	AspectJExpressionPointcut expressionPointcut = getPointcut(
			candidateAdviceMethod, aspectInstanceFactory.getAspectMetadata().getAspectClass());
	if (expressionPointcut == null) {
		return null;
	}

	// expressionPointcut 是Pointcut
	// candidateAdviceMethod承载了advice
	return new InstantiationModelAwarePointcutAdvisorImpl(expressionPointcut, candidateAdviceMethod,
			this, aspectInstanceFactory, declarationOrderInAspect, aspectName);
}

(5)findAdvisorsThatCanApply进行筛选(回到最初)

// org.springframework.aop.framework.autoproxy.AbstractAdvisorAutoProxyCreator#findAdvisorsThatCanApply
protected List<Advisor> findAdvisorsThatCanApply(
		List<Advisor> candidateAdvisors, Class<?> beanClass, String beanName) {

	ProxyCreationContext.setCurrentProxiedBeanName(beanName);
	try {
		return AopUtils.findAdvisorsThatCanApply(candidateAdvisors, beanClass);
	}
	finally {
		ProxyCreationContext.setCurrentProxiedBeanName(null);
	}
}

// org.springframework.aop.support.AopUtils#findAdvisorsThatCanApply
public static List<Advisor> findAdvisorsThatCanApply(List<Advisor> candidateAdvisors, Class<?> clazz) {
	if (candidateAdvisors.isEmpty()) {
		return candidateAdvisors;
	}
	List<Advisor> eligibleAdvisors = new ArrayList<>();
	for (Advisor candidate : candidateAdvisors) {
		if (candidate instanceof IntroductionAdvisor && canApply(candidate, clazz)) {
			eligibleAdvisors.add(candidate);
		}
	}
	boolean hasIntroductions = !eligibleAdvisors.isEmpty();
	for (Advisor candidate : candidateAdvisors) {
		if (candidate instanceof IntroductionAdvisor) {
			// already processed
			continue;
		}
		// canApply就是调用Pointcut的match方法进行匹配,先根据类再根据方法
		if (canApply(candidate, clazz, hasIntroductions)) {
			eligibleAdvisors.add(candidate);
		}
	}
	return eligibleAdvisors;
}

// org.springframework.aop.support.AopUtils#canApply(org.springframework.aop.Pointcut, java.lang.Class<?>, boolean)
public static boolean canApply(Pointcut pc, Class<?> targetClass, boolean hasIntroductions) {
	Assert.notNull(pc, "Pointcut must not be null");
	if (!pc.getClassFilter().matches(targetClass)) { // 匹配类
		return false;
	}

	MethodMatcher methodMatcher = pc.getMethodMatcher();
	if (methodMatcher == MethodMatcher.TRUE) {
		// No need to iterate the methods if we're matching any method anyway...
		return true;
	}

	IntroductionAwareMethodMatcher introductionAwareMethodMatcher = null;
	if (methodMatcher instanceof IntroductionAwareMethodMatcher) {
		introductionAwareMethodMatcher = (IntroductionAwareMethodMatcher) methodMatcher;
	}

	Set<Class<?>> classes = new LinkedHashSet<>();
	if (!Proxy.isProxyClass(targetClass)) {
		classes.add(ClassUtils.getUserClass(targetClass));
	}
	classes.addAll(ClassUtils.getAllInterfacesForClassAsSet(targetClass));

	// 至少有一个方法与方法匹配器匹配
	for (Class<?> clazz : classes) {
		Method[] methods = ReflectionUtils.getAllDeclaredMethods(clazz);
		for (Method method : methods) {
			if (introductionAwareMethodMatcher != null ?
					introductionAwareMethodMatcher.matches(method, targetClass, hasIntroductions) :
					methodMatcher.matches(method, targetClass)) {
				return true;
			}
		}
	}

	return false;
}

(6)InstantiationModelAwarePointcutAdvisorImpl的getAdvice方法

// org.springframework.aop.aspectj.annotation.InstantiationModelAwarePointcutAdvisorImpl#getAdvice
@Override
public synchronized Advice getAdvice() {
	if (this.instantiatedAdvice == null) {
		// 根据方法生成Advice
		this.instantiatedAdvice = instantiateAdvice(this.declaredPointcut);
	}
	return this.instantiatedAdvice;
}

private Advice instantiateAdvice(AspectJExpressionPointcut pointcut) {
	Advice advice = this.aspectJAdvisorFactory.getAdvice(this.aspectJAdviceMethod, pointcut,
			this.aspectInstanceFactory, this.declarationOrder, this.aspectName);
	return (advice != null ? advice : EMPTY_ADVICE);
}
/// org.springframework.aop.aspectj.annotation.ReflectiveAspectJAdvisorFactory#getAdvice
@Override
@Nullable
public Advice getAdvice(Method candidateAdviceMethod, AspectJExpressionPointcut expressionPointcut,
		MetadataAwareAspectInstanceFactory aspectInstanceFactory, int declarationOrder, String aspectName) {

	Class<?> candidateAspectClass = aspectInstanceFactory.getAspectMetadata().getAspectClass();
	validate(candidateAspectClass);
	// 拿到方法上的注解信息
	AspectJAnnotation<?> aspectJAnnotation =
			AbstractAspectJAdvisorFactory.findAspectJAnnotationOnMethod(candidateAdviceMethod);
	if (aspectJAnnotation == null) {
		return null;
	}

	// If we get here, we know we have an AspectJ method.
	// Check that it's an AspectJ-annotated class
	if (!isAspect(candidateAspectClass)) {
		throw new AopConfigException("Advice must be declared inside an aspect type: " +
				"Offending method '" + candidateAdviceMethod + "' in class [" +
				candidateAspectClass.getName() + "]");
	}

	if (logger.isDebugEnabled()) {
		logger.debug("Found AspectJ method: " + candidateAdviceMethod);
	}

	AbstractAspectJAdvice springAdvice;
	// 挨个判断,进行挨个对应
	switch (aspectJAnnotation.getAnnotationType()) {
		case AtPointcut:
			if (logger.isDebugEnabled()) {
				logger.debug("Processing pointcut '" + candidateAdviceMethod.getName() + "'");
			}
			return null;
		case AtAround:
			springAdvice = new AspectJAroundAdvice(
					candidateAdviceMethod, expressionPointcut, aspectInstanceFactory);
			break;
		case AtBefore:
			springAdvice = new AspectJMethodBeforeAdvice(
					candidateAdviceMethod, expressionPointcut, aspectInstanceFactory);
			break;
		case AtAfter:
			springAdvice = new AspectJAfterAdvice(
					candidateAdviceMethod, expressionPointcut, aspectInstanceFactory);
			break;
		case AtAfterReturning:
			springAdvice = new AspectJAfterReturningAdvice(
					candidateAdviceMethod, expressionPointcut, aspectInstanceFactory);
			AfterReturning afterReturningAnnotation = (AfterReturning) aspectJAnnotation.getAnnotation();
			if (StringUtils.hasText(afterReturningAnnotation.returning())) {
				springAdvice.setReturningName(afterReturningAnnotation.returning());
			}
			break;
		case AtAfterThrowing:
			springAdvice = new AspectJAfterThrowingAdvice(
					candidateAdviceMethod, expressionPointcut, aspectInstanceFactory);
			AfterThrowing afterThrowingAnnotation = (AfterThrowing) aspectJAnnotation.getAnnotation();
			if (StringUtils.hasText(afterThrowingAnnotation.throwing())) {
				springAdvice.setThrowingName(afterThrowingAnnotation.throwing());
			}
			break;
		default:
			throw new UnsupportedOperationException(
					"Unsupported advice type on method: " + candidateAdviceMethod);
	}

	// Now to configure the advice...
	springAdvice.setAspectName(aspectName);
	springAdvice.setDeclarationOrder(declarationOrder);
	String[] argNames = this.parameterNameDiscoverer.getParameterNames(candidateAdviceMethod);
	if (argNames != null) {
		springAdvice.setArgumentNamesFromStringArray(argNames);
	}
	springAdvice.calculateArgumentBindings();

	return springAdvice;
}

在这里插入图片描述 所以,每个注解对应了一个MethodInterceptor

@Before对应的是AspectJMethodBeforeAdvice,在进行动态代理时会把AspectJMethodBeforeAdvice转成MethodBeforeAdviceInterceptor 先执行advice对应的方法 再执行MethodInvocation的proceed(),会执行下一个Interceptor,如果没有下一个Interceptor了,会执行target对应的方法

@After对应的是AspectJAfterAdvice,直接实现了MethodInterceptor 先执行MethodInvocation的proceed(),会执行下一个Interceptor,如果没有下一个Interceptor了,会执行target对应的方法 再执行advice对应的方法

@Around对应的是AspectJAroundAdvice,直接实现了MethodInterceptor 直接执行advice对应的方法,由@Around自己决定要不要继续往后面调用

@AfterThrowing对应的是AspectJAfterThrowingAdvice,直接实现了MethodInterceptor 先执行MethodInvocation的proceed(),会执行下一个Interceptor,如果没有下一个Interceptor了,会执行target对应的方法 如果上面抛了Throwable,那么则会执行advice对应的方法

@AfterReturning对应的是AspectJAfterReturningAdvice,在进行动态代理时会把AspectJAfterReturningAdvice转成AfterReturningAdviceInterceptor 先执行MethodInvocation的proceed(),会执行下一个Interceptor,如果没有下一个Interceptor了,会执行target对应的方法 执行上面的方法后得到最终的方法的返回值 再执行Advice对应的方法

在这里插入图片描述 在这里插入图片描述 在这里插入图片描述

3、总结

(1)AbstractAdvisorAutoProxyCreator

DefaultAdvisorAutoProxyCreator的父类是AbstractAdvisorAutoProxyCreator。

AbstractAdvisorAutoProxyCreator非常强大以及重要,只要Spring容器中存在这个类型的Bean,就相当于开启了AOP,AbstractAdvisorAutoProxyCreator实际上就是一个BeanPostProcessor,所以在创建某个Bean时,就会进入到它对应的生命周期方法中,比如:在某个Bean初始化之后,会调用wrapIfNecessary()方法进行AOP,底层逻辑是,AbstractAdvisorAutoProxyCreator会找到所有的Advisor,然后判断当前这个Bean是否存在某个Advisor与之匹配(根据Pointcut),如果匹配就表示当前这个Bean有对应的切面逻辑,需要进行AOP,需要产生一个代理对象。

(2)@EnableAspectJAutoProxy

这个注解主要就是往Spring容器中添加了一个AnnotationAwareAspectJAutoProxyCreator类型的Bean。 在这里插入图片描述 AspectJAwareAdvisorAutoProxyCreator继承了AbstractAdvisorAutoProxyCreator,重写了findCandidateAdvisors()方法,AbstractAdvisorAutoProxyCreator只能找到所有Advisor类型的Bean对象,但是AspectJAwareAdvisorAutoProxyCreator除开可以找到所有Advisor类型的Bean对象,还能把@Aspect注解所标注的Bean中的@Before等注解及方法进行解析,并生成对应的Advisor对象。 ​

所以,我们可以理解@EnableAspectJAutoProxy,其实就是像Spring容器中添加了一个AbstractAdvisorAutoProxyCreator类型的Bean,从而开启了AOP,并且还会解析@Before等注解生成Advisor。

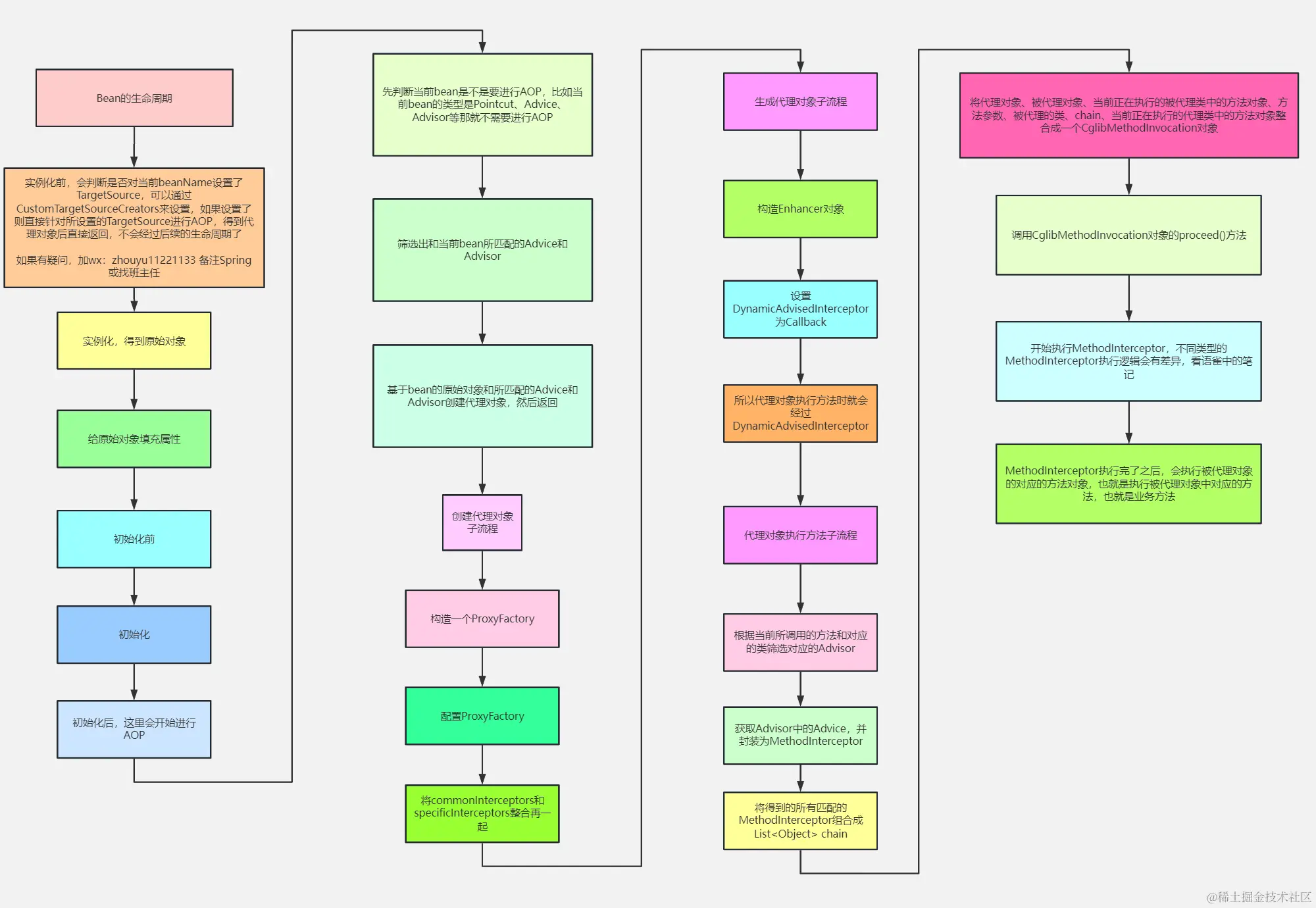
(3)流程图

在这里插入图片描述