车机系统与Android的关系

5,268 阅读5分钟

前言:搞懂 Android 系统和汽车到底有什么关系。

一、基本概念

1、Android Auto

1)是什么

  • Android Atuo 是一个 Android 端的 app,专门为驾驶环境设计的;
  • 运行环境:需要在 Android 5.0 或者更高版本的系统,并且需要 Google 地图和 Google Play 音乐应用;

2)功能

  • Android Atuo 可以用来将 Android 设备上的部分功能映射到汽车屏幕上;
  • 满足了很多人在开车时会使用手机的需求;

2、Google Assistant

  • Google 将 GoofleAssistant 集成到 AndroidAuto 中;
  • 交互方式有键盘、触摸、语音等;
  • 对于汽车来说,语音无疑是比触摸更好的交互方式;
  • 在驾驶环境中,语音交换存在的优势
    • 用户不改变自身的物理姿势,这种交互方式不影响驾驶员对驾驶的操作;
    • 有需要多次触摸的交互时,可能只需要一条语音就可以完成;
    • 语音交互不存在入口的层次嵌套,数据更加扁平;
    • 优秀的语音系统可以利用对话的上下文完成任务,避免用户重复输入;

3、Android Automotive

1、Android Auto 和 Android Automotive 的区别

  • Android Auto 是以手机为中心的
    • 好处:数据和应用始终是一致的,不存在需要数据同步的问题,手机上装的软件和已有数据,接到汽车上就直接有了;
    • 坏处:每次都需要拿出手机,汽车只是作为手机的一个外设;这种模式不便于对于汽车本身的控制和相关数据的获取;
  • Android Automotive
    • 如果将系统直接内置于汽车中,会大大提升用户体验;
    • Android Automotive 就是面向这个方向进行设计的;
    • 一旦将系统内置于汽车,可以完成的功能就会大大增加;例如,直接在中控触摸屏上调整座椅和空调;同时,系统也能获取更多关于汽车的信息,例如:油耗水平、刹车使用等;

加两张中控和仪表的图片

4、App

1)App 的开发

  • Android Auto 目前仅支持两类第三方应用
    • 音频应用:允许用户浏览和播放汽车中的音乐和语音内容;
    • 消息应用:通过 text-to-speech 朗读消息并通过语音输入回复消息;

2)App 的设计

  • Google 专门为 Android Auto 上的 UI 设计做了一个指导网站:Auto UI guidelines;
  • 基本指导原则(车机交互系统的借鉴)
    • Android Auto 上的互动步调必须由驾驶员控制;
    • 汽车界面上的触摸目标必须足够大,以便可以轻松地浏览和点击;
    • 适当的私彩对比可以帮助驾驶员快速解读信息并做出决定;
    • 应用必须支持夜间模式,因为过高的强度可能会干扰注意力;
    • Roboto 字体在整个系统中用于保持一致性并帮助提高可读性;
    • 通过触摸来进行分页应用用来作为滑动翻页的补充;
    • 有节制地使用动画来描述两个状态间的变化;

二、源码和架构

1、Android Automative的整体架构

  • Android Automative 的源码包含在 AOSP 中;
  • Android Automative 是在原先 Android的 系统架构上增加了一些与车相关的(图中虚线框中绿色背景的)模块;
    • Car App:包括 OEM 和第三方开发的 App;
      • OEM:就是汽车厂商利用自身掌握的核心技术负责设计和开发新产品,而具体的生产制造任务则通过合同订购的方式委托给同类产品的其他厂家进行,最终产品会贴上汽车厂商自己的品牌商标。这种生产方式被称为定牌生产合作,俗称“贴牌”。承接这种加工任务的制造商就被称为OEM厂商,其生产的产品就是OEM产品;
    • Car API:提供给汽车 App 特有的接口;
    • Car Service:系统中与车相关的服务;
    • Vehicle Network Service:汽车的网络服务;
    • Vehicle HAL:汽车的硬件抽象层描述;

1)Car App

  • /car_product/build/car.mk 这个文件中列出了汽车系统中专有的模块;

  • 列表中,首字母大写的模块基本上都是汽车系统中专有的 App;

  • App的源码都位于 /platform/packages/services/Car/ 目录下

    # Automotive specific packages
    PRODUCT_PACKAGES += \
        vehicle_monitor_service \
        CarService \
        CarTrustAgentService \
        CarDialerApp \
        CarRadioApp \
        OverviewApp \
        CarLensPickerApp \
        LocalMediaPlayer \
        CarMediaApp \
        CarMessengerApp \
        CarHvacApp \
        CarMapsPlaceholder \
        CarLatinIME \
        CarUsbHandler \
        android.car \
        libvehiclemonitor-native \
    

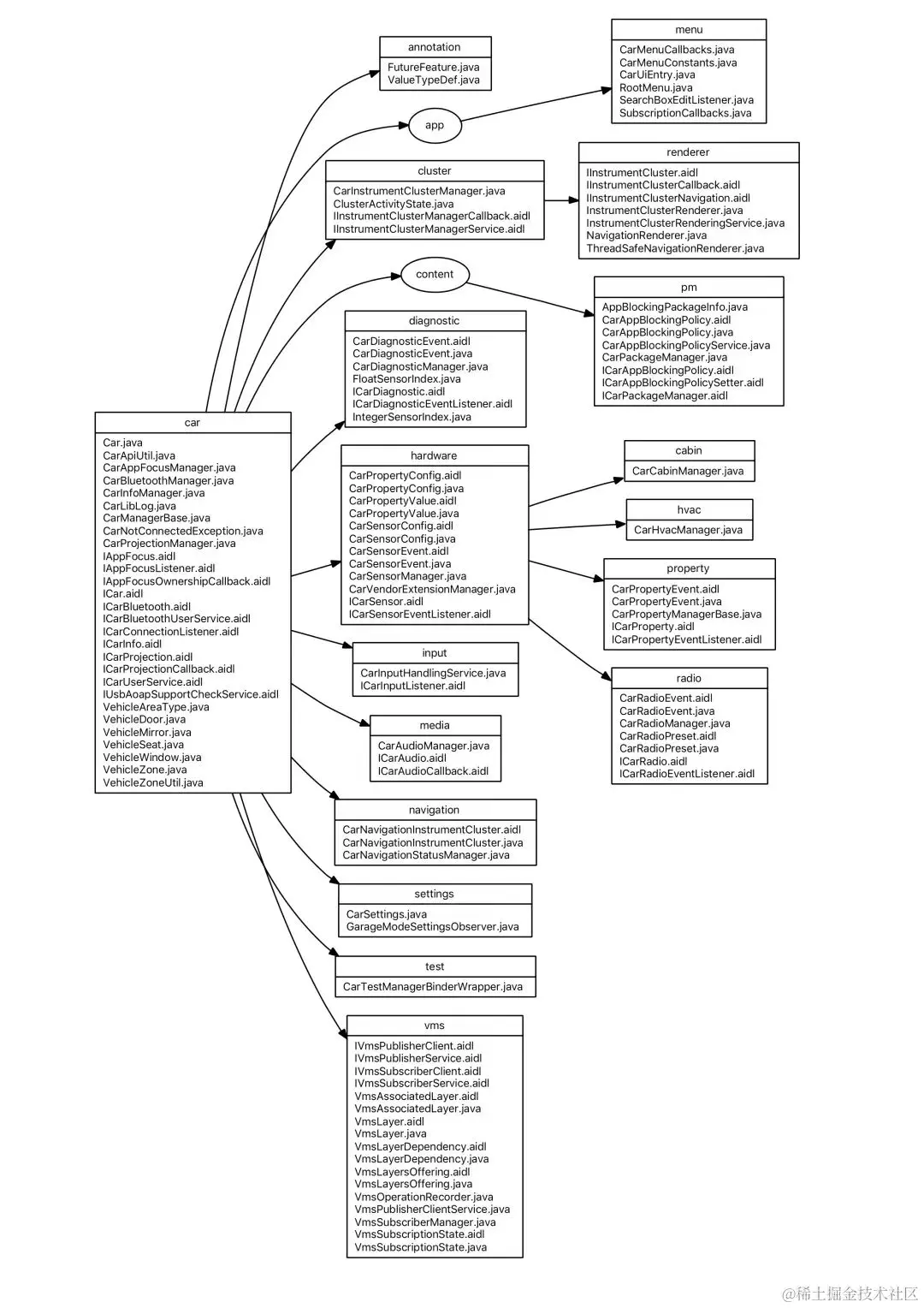
2)Car API

  • 开发汽车专有的App自然需要专有的API;
  • 这些API对于其他平台(例如手机和平板)通常是没有意义的;
  • 所以这些API没有包含在Android Framework SDK中;
  • 下图列出了所有的 Car API;

  • android.car:包含了与车相关的基本API。例如:车辆后视镜,门,座位,窗口等。
    • cabin:座舱相关API。
    • hvac:通风空调相关API。(hvac是Heating, ventilation and air conditioning的缩写)
    • property:属性相关API。
    • radio:收音机相关API。
    • pm:应用包相关API。
    • render:渲染相关API。
    • menu:车辆应用菜单相关API。
    • annotation:包含了两个注解。
    • app
    • cluster:仪表盘相关API。
    • content
    • diagnostic:包含与汽车诊断相关的API。
    • hardware:车辆硬件相关API。
    • input:输入相关API。
    • media:多媒体相关API。
    • navigation:导航相关API。
    • settings:设置相关API。
    • vms:汽车监测相关API。

3)Car Service

  • Car Service并非一个服务,而是一系列的服务。这些服务都在ICarImpl.java构造函数中列了出来;
public ICarImpl(Context serviceContext, IVehicle vehicle, SystemInterface systemInterface,
        CanBusErrorNotifier errorNotifier) {
    mContext = serviceContext;
    mHal = new VehicleHal(vehicle);
    mSystemActivityMonitoringService = new SystemActivityMonitoringService(serviceContext);
    mCarPowerManagementService = new CarPowerManagementService(
            mHal.getPowerHal(), systemInterface);
    mCarSensorService = new CarSensorService(serviceContext, mHal.getSensorHal());
    mCarPackageManagerService = new CarPackageManagerService(serviceContext, mCarSensorService,
            mSystemActivityMonitoringService);
    mCarInputService = new CarInputService(serviceContext, mHal.getInputHal());
    mCarProjectionService = new CarProjectionService(serviceContext, mCarInputService);
    mGarageModeService = new GarageModeService(mContext, mCarPowerManagementService);
    mCarInfoService = new CarInfoService(serviceContext, mHal.getInfoHal());
    mAppFocusService = new AppFocusService(serviceContext, mSystemActivityMonitoringService);
    mCarAudioService = new CarAudioService(serviceContext, mHal.getAudioHal(),
            mCarInputService, errorNotifier);
    mCarCabinService = new CarCabinService(serviceContext, mHal.getCabinHal());
    mCarHvacService = new CarHvacService(serviceContext, mHal.getHvacHal());
    mCarRadioService = new CarRadioService(serviceContext, mHal.getRadioHal());
    mCarNightService = new CarNightService(serviceContext, mCarSensorService);
    mInstrumentClusterService = new InstrumentClusterService(serviceContext,
            mAppFocusService, mCarInputService);
    mSystemStateControllerService = new SystemStateControllerService(serviceContext,
            mCarPowerManagementService, mCarAudioService, this);
    mCarVendorExtensionService = new CarVendorExtensionService(serviceContext,
            mHal.getVendorExtensionHal());
    mPerUserCarServiceHelper = new PerUserCarServiceHelper(serviceContext);
    mCarBluetoothService = new CarBluetoothService(serviceContext, mCarCabinService,
            mCarSensorService, mPerUserCarServiceHelper);
    if (FeatureConfiguration.ENABLE_VEHICLE_MAP_SERVICE) {
        mVmsSubscriberService = new VmsSubscriberService(serviceContext, mHal.getVmsHal());
        mVmsPublisherService = new VmsPublisherService(serviceContext, mHal.getVmsHal());
    }
    mCarDiagnosticService = new CarDiagnosticService(serviceContext, mHal.getDiagnosticHal());

4)Car Tool

a、VMS

  • VMS全称是Vehicle Monitor Service。正如其名称所示,这个服务用来监测其他进程;
  • 在运行时,这个服务是一个独立的进程,在init.car.rc中有关于它的配置
service vms /system/bin/vehicle_monitor_service
   class core
   user root
   group root
   critical

on boot
    start vms
  • 这是一个Binder服务,并提供了C++和Java的Binder接口用来供其他模块使用;