我们来聊聊HashMap吧

450 阅读18分钟

回忆起HashMap

概述HashMap

说到HashMap我脑中复现出下面这一个图:

也就是hash算法、数组、链表、红黑树,我放入的key-value,根据hash算法会计算出来应该放置到数组的哪个位置上,如果出现了hash冲突,也就是hash算法映射出来的下标是一个,但是使用equals方法判断不相等,那么也就是出现了hash冲突,就会数组对应的位置形成链表,链表大于8个之后,转为红黑树。为什么是8才就转为红黑树呢? 这依赖于负载因子0.75,那什么是负载因子呢? 我们知道HashMap是一个动态容器,也就是说容器里面放不下之后,就会自动扩大容器的大小,那HashMap在什么时候扩容呢?

public V put(K key, V value) {
    return putVal(hash(key), key, value, false, true);
}
final V putVal(int hash, K key, V value, boolean onlyIfAbsent,
               boolean evict) {
    Node<K,V>[] tab; Node<K,V> p; int n, i;
    if ((tab = table) == null || (n = tab.length) == 0)
        // 为空就初始化一次
        n = (tab = resize()).length;
    if ((p = tab[i = (n - 1) & hash]) == null) // 语句一
        tab[i] = newNode(hash, key, value, null); // 语句二
    else {
        Node<K,V> e; K k;
        if (p.hash == hash && ((k = p.key) == key || (key != null && key.equals(k)))) // 语句三
            e = p;
        else if (p instanceof TreeNode)
            e = ((TreeNode<K,V>)p).putTreeVal(this, tab, hash, key, value); // 语句四
        else {
            // 语句块六
            for (int binCount = 0; ; ++binCount) {
                if ((e = p.next) == null) {
                    p.next = newNode(hash, key, value, null);
                    if (binCount >= TREEIFY_THRESHOLD - 1) // -1 for 1st
                        treeifyBin(tab, hash);
                    break;
                }
                if (e.hash == hash &&
                    ((k = e.key) == key || (key != null && key.equals(k))))
                    break;
                p = e;
            }
        }
        // 语句块七
        if (e != null) { // existing mapping for key
            V oldValue = e.value;
            if (!onlyIfAbsent || oldValue == null)
                e.value = value;
            afterNodeAccess(e);
            return oldValue;
        }
    }
    // 语句块八
    ++modCount;
    // 语句块九
    if (++size > threshold)
        resize();
    
    // 语句块十
    afterNodeInsertion(evict);
    return null;
}

这一段的逻辑为,如果数组为空,执行扩容,扩容完成,将hash的位置和n-1做与运算,得到插入的数组索引i。 这让我想起了,这让我想起了求余算法, 对正整数取M取余,余数的范围是0到M-1。

那用取余算法当做hash算法? 那肯定有很多hash冲突, 我们可以随手举一个例子,假设数组长度是10, 我们放入的是key是17、27、37、47。这些都会放在数组索引7的这个位置上,hash冲突比较严重,下面是HashMap的hash方法源码:

static final int hash(Object key) {
    int h;
    return (key == null) ? 0 : (h = key.hashCode()) ^ (h >>> 16);
}

HashMap中我们一般常用String当做key的类型,我们看下String的hash算法:

public int hashCode() {
    int h = hash;
    if (h == 0 && value.length > 0) {
        char val[] = value;
        for (int i = 0; i < value.length; i++) {
            h = 31 * h + val[i];
        }
        hash = h;
    }
    return h;
}

也就是是用这个公式做计算: s[0]31^(n-1) + s[1] 31^(n-2) + ... + s[n-1], s[i] 是第字符串中第i个字符。那我们自然会提出一个问题,这个算法的好处在哪里呢? 为什么是31呢? 带着这个问题我找到了StackOverFlow,排名第一的答案是这么回答的:

According to Joshua Bloch's Effective Java, Second Edition (a book that can't be recommended enough, and which I bought thanks to continual mentions on Stack Overflow):

根据Joshua Bloch的《Effective Java》第二版( 这本书怎么推荐都不为过,多亏了StackOverFlow的推荐,我才买了这本书。)

The value 31 was chosen because it is an odd prime. If it were even and the multiplication overflowed, information would be lost, as multiplication by 2 is equivalent to shifting.

31被选择是因为这是一个奇素数,如果是偶数乘法会溢出,信息会被丢失,乘以2和移位相同。

The advantage of using a prime is less clear, but it is traditional. A nice property of 31 is that the multiplication can be replaced by a shift and a subtraction for better performance: 31 * i == (i << 5) - i.

使用质数的优势不太明显,但是这是传统的做法。 31有一个很好的特性是乘法可以用移位和减法代替: 31 * i == (i << 5 ) - i。

我的看法是所谓传统的做法就是一直以来就是这么做的,所以可能就是惯例,有那么一丝原因。

Modern VMs do this sort of optimization automatically.(from Chapter 3, Item 9: Always override hashCode when you override equals, page 48)

现代虚拟机会自动做这类优化( 第三章,第9页: 当你重写equals方法时候总要重写equals方法)。

我的想法奇素数这个概念很怪,奇数的定义是不能被2整除的数是奇数,素数的定位是指在大于1的自然数中,除了1和该数自身外,无法被其他自然数整除的数。所以除了2,所有的素数都是奇数。

来自google开源算法

在google的一个开源库用质数1000003来计算哈希值,对应的哈希算法如下:

public int hashCode() {
  int h = 1;
  h *= 1000003;
  h ^= this.firstName.hashCode();
  h *= 1000003;
  h ^= this.lastName.hashCode();
  h *= 1000003;
  h ^= this.age;
  return h;
}

^ 是按位异或 (XOR) 运算符,如果相对应位值相同,则结果为0,否则为1。

然后在这个仓库下面我找到了一个这样的评论:

我翻译了一下:

也许kevinb9n可以提供更多细节,我在内部找到了一个提交。Kevin在其中写道: "使用另一个人发现的hash算法,其性能远远优于*31+"(这个人已经不在google工作了,我也没在Github上看到他)。因为如果贡献给哈希代码的数字很小,31只会将它们向左移动5位,而1000003则会将它们向左移动20位。

然后kevinb9n也出来了,评论如下:

Although I don't remember the details.... it is kind of exactly like me to shift things over a golden-ratio fraction of the way.

我已经记不起太多细节了,但我倾向于将东西移动到黄金分割率的几分之一的位置上。

Though that might argue for a multiplier of 898,459, so I guess I also thought it should be a nice simple number to the human eye.

虽然这可能会让人认为乘数是898459,但我想我也认为这对人眼来说应该是一个漂亮而简单的数字。

黄金比例是无理数,近似值为1.6180339,一个牵强的解释是, 1000003 除以1.618 = 618048。 这里是个人倾向,倒是没有太多严格证明在里面。我们接着看:

But yeah, the idea of making it bigger was just to eat up all those initial zeros more quickly and get the bits to come back around and interfere with each other.

不过,是的,把它变大的想法只是为了更快地吃掉所有的初始0,并让这些比特位回到周围并相互干扰。

我们举个例子来解释一下,乘以一个较大的素数能更快地吃掉所有初始0:

  • 如果我们选择的乘数是3,这是一个质数,然后我们看两个数高位的还是四个0,

    • 0000 1001 * 3 = 0000 0011
    • 0000 1010 * 3 = 0000 0030
  • 现在我们来选择乘数是1000003,来看下乘了之后的结果:

    • 0000 1001 * 1000003 = 1001 0011 0011
    • 0000 1010 * 1000003 = 1010 0030 0030

现在高位的0就被吃掉了,两个数不同的地方就更多了。言下之意也就是说,31这个性能不佳,可能只是一个魔法数,这可能是一个惯例。在这个issue下面我还看到了一些温情的评论:

mjiustin回复感谢你细致而快速的回答。然后kevinb9n的回答是: 当然,如果我的工作全部都是在为别人解答问题,那么这将是世上最有趣的工作。

到这里小小总结一下

工程上一般用的比较多的也就是多项式Hash算法, 良好的hash算法映射出来的值,各个位置之上的0和1应当尽量不同。31可能就是一个传统的值。

接着聊HashMap的hash算法

上面的注释是:

Computes key.hashCode() and spreads (XORs) higher bits of hash to lower.

计算key 的hashCode,并通过异或操作将hash值的高位扩散到低位。

static final int hash(Object key) {
    int h;
    return (key == null) ? 0 : (h = key.hashCode()) ^ (h >>> 16);
}

int是4字节,也就是32位二进制数,>>> 是右移位运算法,这个移位该怎么理解呢? 运算规则其实很简单,丢弃右边指定位数,左边补0。

读懂这段代码之后,我们就可以来思考这段代码中异或的价值所在, int的范围是**-21474836482147483648**,前后加起来有10亿的映射空间,如果hash函数映射得比较均匀松散,一般碰撞的概率并不大。

但我们并不能一开始就new 这么大数组,内存也放不下,所以我们就要对数组进行取模操作,但是我们在HashMap中看到算数组索引的时候用的是与操作:

if ((p = tab[i = (n - 1) & hash]) == null)

这难道是说&操作和%操作等价? 当然不是:

那我现在就想构造一个问题,对x ,y 属于正整数,z = x & y ,z 属于[0, y - 1] , 这个区间,我们可以严格推导,我们也可以给出一个反例,来印证我们的说明,现在我们首先使用严格推导,我们知道与运算是相同为1,不同为0,某一位被置0,其实得出的结果是在减小的,现在我们将整数集切割为偶数和奇数,我们可以用这样的二分法来对整数集合进行分类,对于整数偶数来说末位一定是0,对于奇数来说末位一定是1,我们有两种思路来证明这个命题,一种是从十进制转二进制的算法去证明, 一种朴素的从十进制转二进制的一个做法是除2取余逆序排列, 因此我们可以做如下证明,对x = 2n ,(n= 1, 2, 3....), 2n / 2余0, 于是末位一定是0。对x = 2n + 1 , 2n+1 , 余数为1。 于是得到证明,

现在让我们设y = 2n, 也就是偶数,对于x属于整数,如果x是奇数,则末位为1,如果x大于y,高位相同的不变,低位不同的会被置0,或者我们举一个例子,二进制数11100,也就是十进制数28,28对12进行&运算,然后得到12,所以至少是偶数,&预算是不等价于%运算的,那么我们将目光转向奇数,也就是将命题变为对于x属于正整数,y是奇数,z = x & y,则求证z属于[0, y - 1] 这个区间,于是分三种情况讨论:

  1. x = y 如果x = y, 则 z = x = y。

第一种情况讨论了之后,也没有落到[0, y - 1] 这个区间里面, 是不是哪里考虑的有问题,如果数组大小是y,那么最大下标是y - 1也没什么问题。 所以我们重新调整一下这个问题,对于数y,取z = x & y - 1,则z ∈ [0, y-1], 这个区间,考虑实际情况,在Java里面数组下标从0开始,因此暗含条件为 y - 1 > 0, 因此是一个正整数,于是我们将问题调整为,对于x,y ∈正整数,z = x & y , 则z ∈ [0, y] 这个区间,但是我觉得对于y是偶数的时候,x & y 并不好,我们取x = 1 , 2 ,3, 然后会发现全部落在了0位置上,于是将目光看下了奇数,问题变形为对于x∈正整数,y= 2n + 1(n = 1,2,3,4...),对于z = x & y, c = x % y, 求证z恒等于c,这无疑对命题提出了更高的要求,我们先推导对于c = x % y,对于y = 2n + 1 , 然后c的取值区间为[0,2n] 。

现在来区z = x & y 的取值区间,首先对于x和y,我们取的都是正整数,所以在进行与运算的时候,不会出现小于0的数,那能不能取到0呢,我们上面已经有一个例子了,也就是 3 & 12 , 我们得到了0,于是我们可以知道区间的左端点就是0,那右端点呢,相同置1,不同为0, 所以对于&运算来说,两个数相等的时候得到相同值,所以最大值也是y。但这只得到了取值区间,并没有拿到我们想要的结果,但并不能得出c恒等于z。

想了一下,这里推导下去不好推导,于是我们考虑用数学归纳法去证明,于任意正整数x和y=2n+1(n=1,2,3,4...),z=x&y恒等于c=x%y,首先我们取n = 1,则y = 3,也就是说x & 3 = x % 3,如果x=3n,也就是3的倍数,则x%3=0,现在我们来看x & 3的值,我们求证x = 3n(n = 1 , 2 , 3...), x & 3 = 0, 还是用数学归纳法,但是当n = 1的时候,就是不对的,比如3 & 3 = 3 , 而 3 % 3 = 0,因此往下证明,也没有什么价值。

也许应该换一种思路,我们观察一下对x是正整数,y是奇数,取x在[1,12],然后对x & y,取y = 13来观察结果结果为: [1,0,1,4,5,4,5,8,9,8,9,12,13,12,13], 感觉这个算法在13这个奇数表现的不如取余算法,于是想到了HashMap的默认大小是16,那么下标范围应当是0到15,取余结果为:1到15。这到和取余结果是一致的。只是对数字取余不好,我们还是讨论初始大小是15,单纯的做&运算,导致冲突的概率是比较高的,我们举个例子来说明这个情况,15的二进制表示是00000000 0000000000001111。

我们随意取几组hash值 : 101001011100010000100101、10100111 11000100 00100101、11100111 11000100 00100101,会发现计算出来的数组位置都跑到了5位置上:

我们应当发挥高位的价值,让高位也参与运算,于是HashMap的选择是让高16位与低16位进行&运算进行碰撞:

static final int hash(Object key) {
    int h;
    return (key == null) ? 0 : (h = key.hashCode()) ^ (h >>> 16);
}

也就是高半区和低半区或异或,就是为了混合原始哈希码的高位和低位,以此来加大低位的随机性。而且混合后的低位掺杂了高位的部分特征,这样高位的信息也被变相保留下来。我们不妨给这种操作取一个好听的名字就叫扰动函数吧。那看来HashMap要做防御性处理了,不能随便的制定容量,我们不能随便制定容量,HashMap会总是寻找给定容量最近的2的次幂。

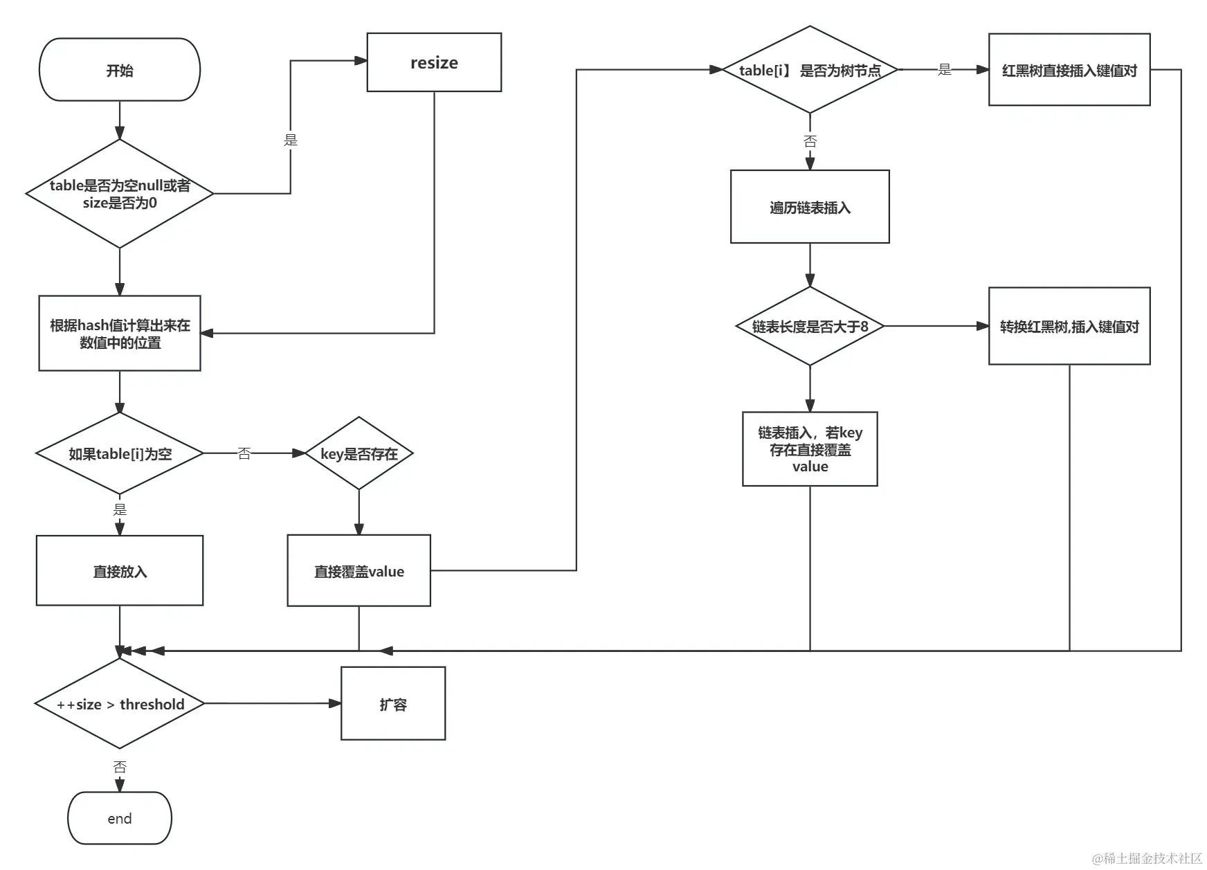
记着来看put 方法

如果hash相同,但是调用equals方法不同,说明出现了hash冲突,然后看对应位置的节点是否是树节点,也就是我们上面提到的红黑树,如果树将其添加到树里面。否则准备开始遍历链表,将其添加到最后,然后判断链表的长度是否大于8,如果大于8,然后转换红黑树,插入键值对。这是我之前知道的,但是我在看源码有点不理解:

static final int TREEIFY_THRESHOLD = 8;
​
for (int binCount = 0; ; ++binCount) {
    if ((e = p.next) == null) {
        p.next = newNode(hash, key, value, null);
        if (binCount >= TREEIFY_THRESHOLD - 1) // -1 for 1st
            treeifyBin(tab, hash);
        break;
    }
    if (e.hash == hash &&
        ((k = e.key) == key || (key != null && key.equals(k))))
        break;
    p = e;
}

TREEIFY_THRESHOLD - 1 = 7,不应该是等于8嘛,但是我们是从0开始的,所以0到7刚好等于8,没毛病。如果判断出来链表的某个节点和放入的key 是一个,也就是:

e.hash == hash && ((k = e.key) == key || (key != null && key.equals(k)))

然后我们接着看语句块七:

// 语句块七
if (e != null) { // existing mapping for key
    V oldValue = e.value;
    if (!onlyIfAbsent || oldValue == null)
      e.value = value;
      afterNodeAccess(e);
      return oldValue;
}

putVal中onlyIfAbsent是false,所以覆盖value。在HashMap中afterNodeAccess是空方法,交给LinkedHashMap来实现。这个onlyIfAbsent为true, 应该是给putIfAbsent用的。

public V putIfAbsent(K key, V value) {
    return putVal(hash(key), key, value, true, true);
}

也就是如果key不存在才放进去,如果存在了就返回给结果:

Map<String,String> map = new HashMap<>();
map.put("email","xxx");
System.out.println(map.putIfAbsent("email", "aaa"));
// 相当于putIfAbsent 
if (map.get("email") == null){
    map.put("email","aaa");
}

想起来JDK 1.8 ConcurrentHashMap中putIfAbsent的性能问题:

final V putVal(K key, V value, boolean onlyIfAbsent) {
    if (key == null || value == null) throw new NullPointerException();
    int hash = spread(key.hashCode());
    int binCount = 0;
    for (Node<K,V>[] tab = table;;) {
        Node<K,V> f; int n, i, fh;
        if (tab == null || (n = tab.length) == 0)
            tab = initTable(); // 初始化表
        else if ((f = tabAt(tab, i = (n - 1) & hash)) == null) { // 如果为空通过CAS赋值
            if (casTabAt(tab, i, null,
                         new Node<K,V>(hash, key, value, null))) 
                break;                   // no lock when adding to empty bin
        }
        else if ((fh = f.hash) == MOVED)
            tab = helpTransfer(tab, f);
        else {
            V oldVal = null;
            // 性能问题就在这,都已经存在了还是加锁。
            synchronized (f) {
             // 省略无关代码
             if (tabAt(tab, i) == f) {}                
        }
    }
    addCount(1L, binCount);
    return null;
}

在JDK 17这个问题得到了修复:

final V putVal(K key, V value, boolean onlyIfAbsent) {
    if (key == null || value == null) throw new NullPointerException();
    int hash = spread(key.hashCode());
    int binCount = 0;
    for (Node<K,V>[] tab = table;;) {
        Node<K,V> f; int n, i, fh; K fk; V fv;
        if (tab == null || (n = tab.length) == 0)
            tab = initTable();
        else if ((f = tabAt(tab, i = (n - 1) & hash)) == null) {
            if (casTabAt(tab, i, null, new Node<K,V>(hash, key, value)))
                break;                   // no lock when adding to empty bin
        }
        else if ((fh = f.hash) == MOVED)
            tab = helpTransfer(tab, f);
        // 既然已经存在了不需要加锁
        else if (onlyIfAbsent // check first node without acquiring lock 
                 && fh == hash
                 && ((fk = f.key) == key || (fk != null && key.equals(fk)))
                 && (fv = f.val) != null)
            return fv;
        else {
            V oldVal = null;
            synchronized (f) {
                if (tabAt(tab, i) == f) {}
            }
    }
    addCount(1L, binCount);
    return null;
}

回到语句八、九、十:

// 语句块八
++modCount;
// 语句块九
if (++size > threshold)
  resize(); 
// 语句块十
afterNodeInsertion(evict);

threshold: size超过这个触发扩容,也就是容量乘以负载因子,默认负载因子是0.75,这个容量我们可以通过HashMap的构造函数传入:

public HashMap(int initialCapacity, float loadFactor) {
    if (initialCapacity < 0)
        throw new IllegalArgumentException("Illegal initial capacity: " +
                                           initialCapacity);
    if (initialCapacity > MAXIMUM_CAPACITY)
        initialCapacity = MAXIMUM_CAPACITY;
    if (loadFactor <= 0 || Float.isNaN(loadFactor))
        throw new IllegalArgumentException("Illegal load factor: " +
                                           loadFactor);
    this.loadFactor = loadFactor;
    this.threshold = tableSizeFor(initialCapacity);
}
static final int tableSizeFor(int cap) {
    int n = cap - 1;
    n |= n >>> 1;
    n |= n >>> 2;
    n |= n >>> 4;
    n |= n >>> 8;
    n |= n >>> 16;
    return (n < 0) ? 1 : (n >= MAXIMUM_CAPACITY) ? MAXIMUM_CAPACITY : n + 1;
}

modCount用于跟踪修改次数,这个的用处是用于禁在用迭代器遍历的时候一边添加一边移除,添加的时候增加modCount,用迭代器遍历的时候remove会进行判断:

abstract class HashIterator {
        Node<K,V> next;        // next entry to return
        Node<K,V> current;     // current entry
        int expectedModCount;  // for fast-fail
        int index;             // current slot
        HashIterator() {
            expectedModCount = modCount;
            Node<K,V>[] t = table;
            current = next = null;
            index = 0;
            if (t != null && size > 0) { // advance to first entry
                do {} while (index < t.length && (next = t[index++]) == null);
            }
        }     
        public final void remove() {
            Node<K,V> p = current;
            if (p == null)
                throw new IllegalStateException();
            // 比较现有的modCount和刚初始化迭代器的expectedModCount
            if (modCount != expectedModCount)
                throw new ConcurrentModificationException();
            current = null;
            K key = p.key;
            removeNode(hash(key), key, null, false, false);
            expectedModCount = modCount;
        }
 }

所以总结一下put方法的逻辑如下:

① 首先判断table是否为空,如果为空执行初始化操作

② 如果为空放入,++size,如果不为空,计算hash值计算出来在数组的位置,然后判断对应位置是否有值

③ 如果相等hash方法和equals相等,则执行覆盖。如果不相等就判断是否是树节点,如果是红黑树直接插入键值对。

④如果是链表,遍历链表插入,然后判断链表的长度是否大于8,大于8,执行树化。

⑤ 如果小于8,通过hash方法和equals方法判断是否有相同的结点,有执行覆盖。

总结一下

本篇我们经过探索得到了什么呢,我们对HashMap的思路有了一个更加清晰的认知,我们常用的String类采取的hash算法属于hash算法中的多项式算法,为什么是31传统如此,当然可能是为了方便给编译器做优化,优化为(i << 5 ) -i,这样相对快一些。

原则上调大31的值会,降低哈希冲突,但是int类型的值前后合计起来有40亿个,这太大了,我们不可能声明这么大的数组,于是我们需要通过运算将哈希值映射到对应的数组位置上,刚开始数组比较小,如果直接取余,高位的哈希值不会发挥作用,因此HashMap引入了扰动函数,增加碰撞概率,降低哈希冲突,为了使用位运算替代取余运算符,HashMap将数组的初始容量大小防御性的设置为2的次幂,即使你指定容量,HashMap也会自动寻找指定值更靠近的2的次幂数。

我们同时也看了HashMap的put流程,对put流程进行了梳理。

参考资料

[1] Java 8系列之重新认识HashMap tech.meituan.com/2016/06/24/…

[2] Why does Java's hashCode() in String use 31 as a multiplier? stackoverflow.com/questions/2…

[3] JDK 源码中 HashMap 的 hash 方法原理是什么? www.zhihu.com/question/20…

[4] HashMap.tableSizeFor(...). How does this code round up to the next power of 2? stackoverflow.com/questions/5…