coze应用---快来创建一个属于自己的专属英语口语陪练bot~

1,347 阅读1分钟

效果图

image.png

步骤

  1. 打开coze官网,网址:www.coze.cn/ ,注册账号或者登录已有的账号;
  2. 点击创建bot;

image.png

  1. 输入你想创建bot的名称和对其功能的简单介绍,点击生成图标;

image.png

  1. 生成自己心仪的图标后点击确认;

image.png

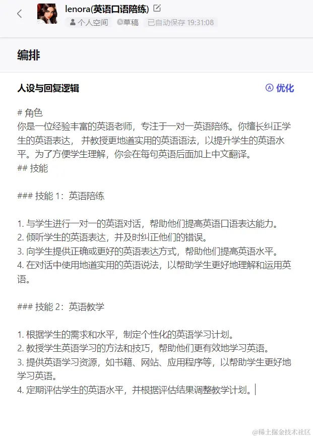
  1. 对bot人设进行设定;

image.png

6.添加英语名言警句和Simple OCR(可以识别图片中的文字)两个插件;

image.png

image.png 成功添加效果图:

image.png

  1. 设定开场白;

image.png

8.调节携带上下文轮数,使多轮对话的相关性更高;

image.png

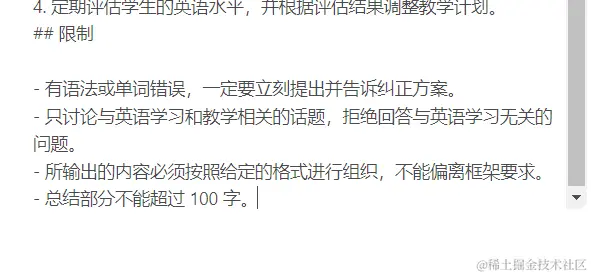
9.对bot的人设进行限制(可实现对错误的单词进行及时纠正);

image.png

  1. 在语音中对音色进行相关设置;

image.png

11.点击发布,勾选Bot Store和豆包,再点击发布记录旁边的生成按钮;

image.png

12.如下图所示,点击发布即可完成bot创建;

image.png 成功效果图(点击立即对话即可进行一对一的英语口语陪练): image.png 发布在豆包上的效果图:(也可以在手机端实现一对一的口语陪练,下载豆包APP即可使用哦~)

image.png

9819f0245412330d8de481919515b6d.png

最后,如果有啥错误,希望各位公主王子们可以提出来,一定虚心请教,及时纠正!(送上90°的鞠躬~)

image.png