以“可开票订单”界面为例分享老旧代码重构的经验

79 阅读2分钟

一、重构背景

       开票app模块时间久远,随着业务需求的不断演变和技术的持续迭代,经多人修改后代码变得冗余、复杂,难以维护,这些代码不仅影响系统的运行效率,增加故障发生的风险,还阻碍了新功能的快速开发和部署。基于此立下本年度重构的目标,虽无法一次性重构所有页面,但可以将重构计划分摊到每个相关的特性中,采用“蚂蚁搬家”的方式,积硅步,达目的,以致千里。

二、重构目标

  • 代码结构清晰:模块划分合理,职责明确,易于理解和维护。
  • 冗余逻辑减少:代码量减少约30%,复用率提高,降低了维护成本和出错风险。
  • 解决技术债务:重构完成后开票小程序和app两套代码要二合一

三、重构过程

1. 代码审计与梳理

      首先,我对“可开票订单”界面的现有代码进行全面审计,理清其业务逻辑和模块间的交互关系,通过绘制思维导图,可视化地呈现出本界面的主要变量和方法,为后续优化提供依据。

image.png

2. 重构设计

基于代码梳理结果,我们制定了重构计划,按照业务逻辑重新划分模块,分为一个主页面和六个子组件,明确每个模块的职责边界,遵循单一职责原则,并发起详细设计评审。

image.png 兄弟之间通过总线bus传递消息,父传子通过自定义属性传递消息,子传父通过自定义事件传递消息,多个组件用到的数据通过vuex存储并管理

3. 实施重构

  • 实现静态组件:创建组件,将原来的html和css粘贴进去,并进行优化
  • 展示动态数据:确定各个数据保存在哪个组件,为静态组件绑定数据
  • 绑定事件监听:实现各个组件的业务逻辑和交互

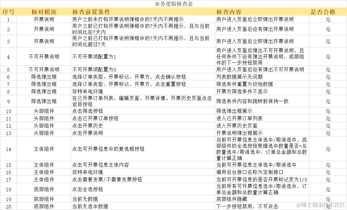
4. 自测

重构完成后,我们按照思维导图和场景核查表进行自测,确认新界面满足业务需求,并发起代码评审。

image.png

四、重构成果

TicketAdd.vue页面代码行数从近两千行缩减到了四百行,只保留了主体的逻辑和结构

TickedAddHeader代码行数:54

TickedAddMain代码行数:216

TickedAddFooter代码行数:178

TickedAddExplainDialog代码行数:85

TickedAddNotTicketDialog代码行数:41

TickedAddSelectDialog代码行数:93

代码总行数比之前缩减了一半,结构条理分明,几乎所有方法行数控制在20行以内,且按规范注释,有利于后续的维护,为app和小程序合二为一打好基础。