什么是云HIS?云HIS的优点是什么?云HIS适用于什么医院?

146 阅读4分钟

什么是云HIS?云HIS的优点是什么?云HIS适用于什么医院?

一、什么是云HIS?

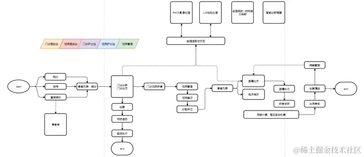
云HIS系统是一个运用云计算、大数据、物联网等新兴信息技术的业务和技术平台。它旨在按照现代医疗卫生管理要求,以数字化形式提供医疗卫生行业的数据收集、存储、传递和处理服务。通过实现区域内医疗卫生信息资源的集中统管、统一调配、按需服务,云HIS系统为居民、医疗机构、卫生管理机关以及其他机构提供健康云服务、医疗云服务、决策管理云服务和业务协同云服务。,云HIS系统可以覆盖多个方面。例如,它可以应用于医院的门急诊管理、医技管理、手麻管理、住院管理以及营销管理等环节,实现信息的电子化管理。同时,云HIS系统还可以提供电子医疗记录(EMR)管理,支持医生轻松查看患者历史诊疗和处方信息,保障信息的连续性和完整性。此外,患者关系管理(PRM)系统可以帮助医疗机构收集患者对医疗服务的反馈信息,提高患者的满意度和信任度。云HIS系统是一个功能全面、灵活且高效的医疗信息化解决方案,有助于提升医疗机构的运营效率和服务质量,推动医疗卫生行业的数字化转型和升级。

二、云HIS医院管理系统的优点是什么?

1、客户/用户角度

无需安装,登录即用,多终端同步,轻松应对工作环境转换,系统使用简单、易上手,信息展示主次分明、重点突出,极致降低用户操作负担:关联功能集中、减少跳转,键盘快捷操作,自由批量执行,自动模糊搜索,全方位信息保护,确保信息安全,客户方零运维;

2、开发/运维角度

采用主流成熟技术,软件结构简洁、代码规范易阅读,支持多样化灵活配置,提取大量公共参数,无需修改代码即可满足不同客户需求,服务组织合理,功能高内聚,服务间通信简练,功能易扩展,轻松应对个性化定制需求,专业系统运维运营工具,助力快速、准确运维,支持规模化运营,多种业务自检工具,主动检测和定位业务问题;

3、成功应用案例

多家二甲医院全面实际使用,三年持续优化和运维,系统稳定可靠,用户一致好评;

三、云HIS适用于什么医院?

1、二级医院及以上:可快速交付、便捷运维的特点使得这些医院能够迅速实现医院核心业务的电子化管理。

2、科技型医院:对于追求科技创新的医院,云HIS系统能够提供全面的综合医疗服务,满足其对信息化、智能化的需求。

3、基层医疗机构:云HIS系统也适用于基层医疗机构,如社区卫生服务中心、服务站和村医单体机构,帮助它们实现门急诊、住院等全流程的电子化管理。

4、医共体或医疗集团:在医共体或医疗集团内,云HIS系统可以实现远程门诊、远程会诊等功能,促进医疗资源的共享和优化配置。

云HIS系统还适用于那些希望降低成本、提高工作效率、提升服务水平的医疗机构。能够适应不同类型、不同规模的医院需求,帮助它们实现医疗业务的电子化管理。

四、产品组成

1、门诊部分:

挂号及预约、划价及收费、门诊处方及病历...

2、住院部分:

入院及出院登记、住院收费、住院清单、出院结算、住院医生工作站、住院护士工作站...

3、电子病历:

医嘱管理、护嘱管理、电子病历、护理病历、病历质控...

4、药物管理:

门诊发药、住院发药、退药、药品出入库、药物调拨、盘点、控制、拆分...

5、统计报表:

门诊收入汇总、住院收入汇总、缴款日报、住院结算汇总、检查项目汇总、药品进销存统计...

6、综合维护:

系统设置、字典维护、综合查询、参数设置...

7、运营运维:

系统运维、综合监管、系统运营