新规发布 | 促进和规范数据跨境流动 释放数据要素价值

166 阅读4分钟

近日,国家互联网信息办公室公布《促进和规范数据跨境流动规定》(以下简称《规定》),对现有数据出境安全评估、个人信息出境标准合同、个人信息保护认证等数据出境制度的实施和衔接作出进一步明确,适当放宽数据跨境流动条件,适度收窄数据出境安全评估范围,在保障国家数据安全的前提下,便利数据跨境流动,降低企业合规成本,充分释放数据要素价值,扩大高水平对外开放,为数字经济高质量发展提供法律保障。

图片

《规定》的主要内容

一是,明确重要数据出境安全评估申报标准。

图片****

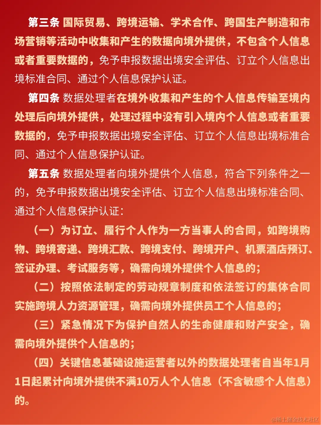
二是,明确免予申报数据出境安全评估、订立个人信息出境标准合同、通过个人信息保护认证的数据出境活动条件。

图片

三是,设立自由贸易试验区负面清单制度。

图片

四是,调整应当申报数据出境安全评估、订立个人信息出境标准合同、通过个人信息保护认证的数据出境活动条件。

图片

五是,延长数据出境安全评估结果有效期,增加数据处理者可以申请延长评估结果有效期的规定。

图片

同时,为了指导和帮助数据处理者规范有序申报数据出境安全评估、备案个人信息出境标准合同,国家互联网信息办公室编制了 《数据出境安全评估申报指南(第二版)》、《个人信息出境标准合同备案指南(第二版)》 ,对申报数据出境安全评估、备案个人信息出境标准合同的方式、流程和材料等具体要求作出了说明,对数据处理者需要提交的相关材料进行了优化简化。

作为网络空间安全和大数据智能化综合解决方案提供商,安胜结合相关法律法规,积极探索数据跨境流动的模式和路径,持续推进数据安全技术提升与产品研发,并取得了阶段性成果。

数据出境安全评估

安胜积极响应国家针对数据出境安全相关法律法规,从监管者与数据使用者的角度,协助企业开展数据出境前的准备工作。一是为企业提供数据出境场景、出境行为、出境数据的梳理;二是基于企业当前数据安全现状,评估数据出境安全风险;三是根据风险结果制定全面的安全整改和建设方案。保障企业依法合规,数据出境活动顺利开展。图片

 

典型案例

 案例1:某政务行业数据安全治理

安胜依托数据安全检测引擎开发“跨境数据服务托管服务中心”,实现数据出境的确权、管理、应用、安全的一体化解决方案,保障跨境数据交易、共享更加安全合规。

图片

案例2:某跨境电商头部企业数据安全服务
安胜为该企业提供数据安全风险评估及合规建设服务,主要包括数据资产梳理服务、数据分类分级服务、数据安全风险评估服务、数据安全整改加固服务四部分,帮助该跨境企业满足数据安全和隐私保护的需求、遵守跨境数据流动的法规、提升跨境数据流动的安全性、合规性和风险控制能力。

图片
“数网”作为数据分类分级安全治理工具在数据出境前为企业提供智能化数据资产扫描、数据分类分级等;并通过脆弱性、威胁评估等提供数据安全保障稽查;根据梳理与评估结果,结合数据脱敏与加密、数据访问审计、数据库防火墙等相关数据安全防护产品,可为数据出境安全审查提供有力的技术支撑。

图片

一键开启数据分类分级

助力企业积极开展数据分类分级工作

为数据安全治理提供有力支撑

**安胜“数网”数据分类分级安全治理系统****免费版**

**即将上线**

敬请期待

!!!

【关注安胜公众号,并后台回复关键词“安胜的数据出境安全评估01”即可下载《促进和规范数据跨境流动规定》《数据出境安全评估申报指南(第二版)》《个人信息出境标准合同备案指南(第二版)》】


部分内容来自:网信中国

更多阅读

重磅!国标版“参考答案”来了,《数据安全技术数据分类分级规则》正式发布!

划重点!“数据安全”已连续四年写入政府工作报告

深耕数据安全 | 安胜加强数据跨境流动探索 助力产业高质量发展

更多关于数据安全、数据出境、数据跨境的最新分享和知识,请持续关注厦门安胜网络科技有限公司