国内低代码哪家强?深入探讨低代码选型关键指标和评估模型

338 阅读11分钟

      近年来,低代码平台在应用开发领域迅猛崛起,为企业提供了更快捷、高效的解决方案。然而,面对众多低代码平台,概念纷繁复杂,产品良莠不齐,究竟哪一家更胜一筹,成为困扰信息化决策者面临的一大问题。本文将深入研究低代码平台的关键指标和评估模型,为信息化从业者提供深刻洞察,助力决策者在众多选择中做出明智选择,找到真正适合业务需求的理想平台。借助我们的深入挖掘探讨,揭开低代码平台的奥秘,期望能为业界提供专业、实用、可靠、精准的选型指南。

一、选择低代码平台时最关心的问题

Q1 :低代码是否可以既提高开发效率,又可以满足业务需求?

      随着企业数字化进程加速,业务需求越来越多,并且随着业务的发展,需求还在不断变化。因此,企业选择低代码平台,首先看重的是低代码可以提高软件的开发效率,降低技术门槛,缩短上线周期,期望能够借助低代码的快速开发方式,及时响应快速多变的业务需求。

      但是,我们同样要关注低代码平台对业务需求的支撑能力,一方面是低代码平台本身的模型设计对复杂业务需求的支撑能力,另一方面是低代码的二开扩展能力。尤其是当遇到复杂业务场景,仅靠低代码的模型设计不能满足时,平台是否提供充分的开放性,在编程扩展能力上会不会有技术限制和瓶颈。

      一个只能满足简单业务场景的低代码平台,不仅不能成为企业数字化的助力,反而会成为数字化持续发展的阻碍。

Q2:低代码平台是否能够满足企业长期数字化发展的技术要求?

      企业选择低代码平台,不是一个短期行为。低代码平台作为企业数字化的基础支撑平台,如果不能满足长期数字化发展的技术要求,在未来的某一天由于技术落伍被推倒重来,企业会付出不可接受的巨大代价。

      因为,企业在低代码选型时,还要重点关注平台本身所采用的技术架构。低代码平台是否采用业界主流的技术框架,是否符合未来的技术发展趋势,是低代码平台选型中的一个关键技术指标。

Q3 :低代码平台如何与现有系统集成?

      经过多年的数字化发展,当前企业中已经建设了众多的业务应用系统。在选择低代码平台时,也需要考虑如何与现有的应用系统之间实现无缝集成,包括:组织集成、用户集成、门户集成、数据集成、服务集成、流程集成等。企业可以在保留和重用已有数字资产的基础上,借助低代码平台进行业务重组和创新发展。

Q4 :平台是否有丰富的组件?

      一个生产力工具是否能够提供丰富的组件是其是否能够提高生产效率的关键,这就需要低代码平台预置丰富的基础组件及服务,同时还能够提供组件的二次开发能力,能够对组件进行多种组合,才能更好的实现代码的复用。

Q5 :如何支持协同开发和版本管理?

      在项目的开发实施过程中,免不了出现不同开发人员甚至是不同开发团队之间的协作问题,且客户需求的多变也会带来版本管理的问题。目前主流的方法是基于svn、git等版本管理工具实现协同开发和版本管理。低代码开发平台是否支持相应的版本管理工具。

Q6 :是否支持应用调试?

      现有的开发模式中功能调试是非常重要的环节,低代码平台一般都会将应用进行封装,在开发及部署运行后是否支持相应的调试功能。否则当系统出现问题时,无法对问题进行跟踪定位,导致开发者对应用系统调优及问题的解决无从下手。

Q7 :开发出的应用是否支持独立部署?

      大中型企业尤其是集团型企业,往往有多个相对独立的网络和服务器环境,一个应用需要部署到多个环境运行,在传统模式下主要是通过将应用进行打包后在服务端配置相应的环境完成部署。低代码开发平台开发出的应用是否可以导出相应的部署文件,独立于开发平台部署在常规的运行环境中。

二、低代码平台选型的关键维度

      为了能够对低代码平台的技术和能力进行全面的考量和评估,我们按技术架构、数据模型、服务模型、页面模型、工作流模型、其他业务支撑组件、开发协作、部署运维、开放性和可用性十个关键维度,对低代码平台的选型指标进行详细梳理。

1、技术架构

      技术架构维度重点关注平台的底层技术架构和应用技术架构的技术先进性。

1.png

2、 数据模型

      低代码平台通过数据模型的设计,来解决应用开发中最普遍的增删改查类需求。因此,数据模型是低代码平台中最核心的一个模型要素,也是低代码平台选型中的一个关键考量维度。

2.png

3、服务模型

      低代码平台的数据模型只能解决增删改查类的需求,如果遇到复杂需求,还是需要一定的编程和扩展能力。因此,低代码平台应提供相应的服务模型设计和服务逻辑编排能力。

3.png

4、页面模型

      页面模型维度重点考察低代码平台前端设计工具的能力,包括设计工具的易用性、组件的丰富度、以及开放性和扩展性等方面。

4.png

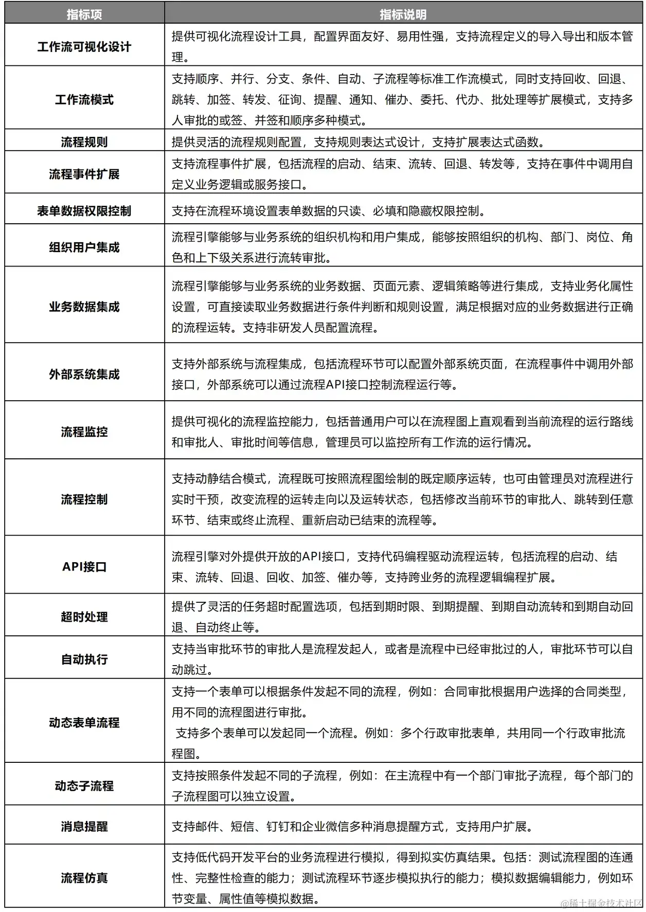
5、工作流模型

      工作流模型维度重点考量低代码平台流程设计工具的能力,包括对各种复杂工作流场景的规则支持能力,集成能力,扩展能力等。

5.png

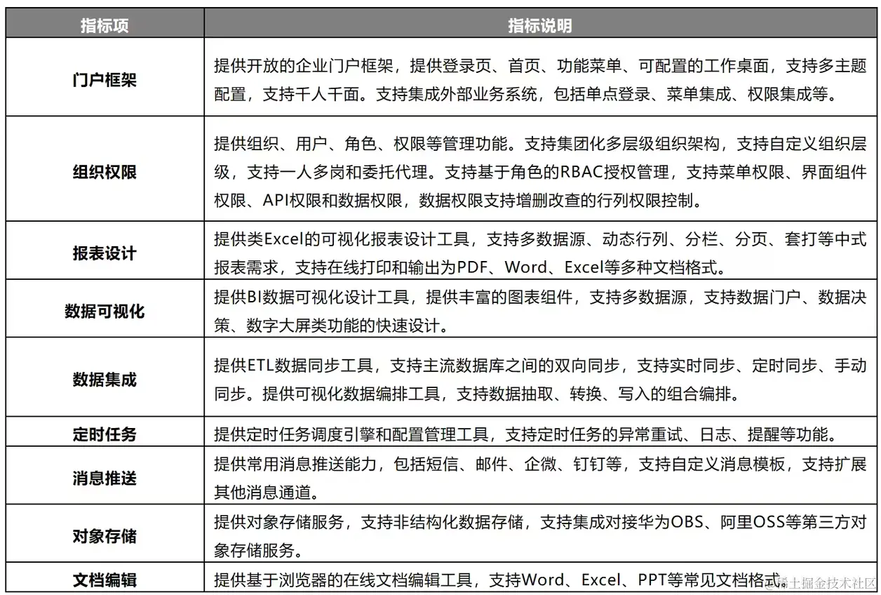
6、其他业务支撑组件

      作为面向企业业务应用场景的低代码开发平台,应提供基础的应用系统框架和各种基础组件,让用户可以快速搭建复杂业务应用系统。

6.png

7、开发协作

      低代码平台作为开发平台,必须要为开发者提供友好的一体化开发环境,支持多人团队协作开发,支持源代码的版本管理,支持编程调试。

7.png

8、 部署运维

      低代码平台除了提供应用的开发能力,还应为应用的编译、构建、发布、部署、运维提供一整套的平台化解决方案和相应的管理工具。

8.png

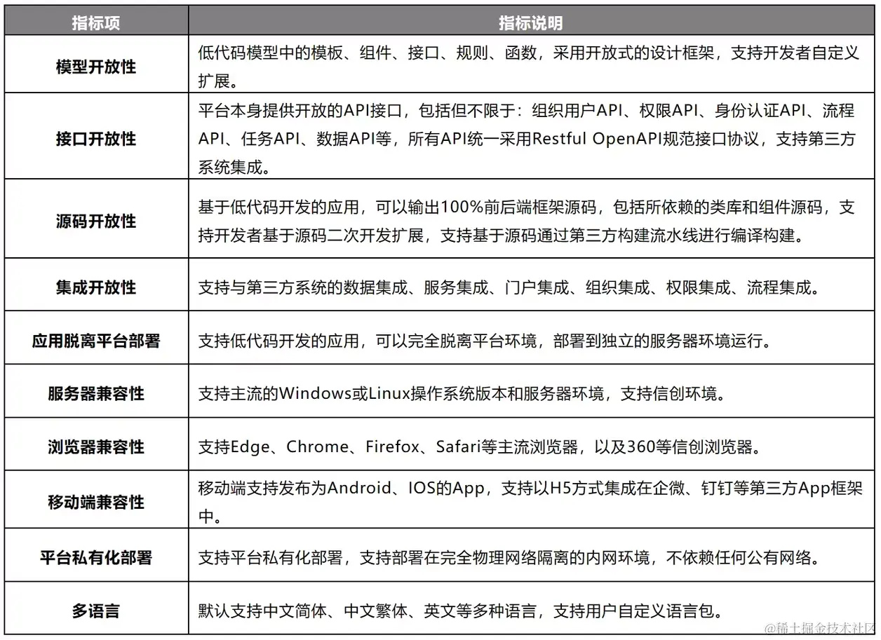
9、开放性

      开放性,是企业用户在低代码选型时重点关注的一个维度,包括平台的源码开放性、可扩展性、可集成性,以及对各种环境的适配和兼容性等。

9.png

10、 可用性

      低代码平台的选型不仅要关注产品的技术能力,产品的安全性、易用性、版本兼容性、产品发展路线和服务支持能力,这些往往才是低代码平台是否能够真正在企业中落地,并且能够长期为企业数字化服务的重要因素。 10.png

三、如何选择合适自己的低代码平台

1 、不同的企业有不同的低代码平台需求

      传统IT面对企业大规模数字化转型的浪潮,由于其开发效率低,开发周期长的问题已无法有效地满足日益增长的需求。低代码平台以低成本、高效率、低质量的特性,成为企业转型战略布局中的热点。那面对不同的应用场景,如何才能选择合适自己的低代码平台呢?从企业规模方面来分析。

      中小微企业: 受限于业务体量及人力资源,最为核心的关注重点在于如何能够在满足客户需求的前提下,尽可能地节约时间成本、人力成本,敏捷响应客户的需求,只有这样才能够提升自身的竞争能力。因此,数据模型、服务模型、页面模型、工作流模型、组件和模板等基础维度将是关注的重点方向。

      大型企业: 由于其体量大、资源充沛,一般大型企业的数字化转型都已经有了一定的成果,更为关注技术的统一,应用的稳定,这样才能有效保障数字化进程的可持续发展。因此在大型企业的实际应用中,对于代码和协作、组织权限、开放性等方面有着更高的要求。

2 、具体的评估模型和方法

      为了方便大家依据企业本身的需求更方便的选择低代码平台,我们在此以低代码平台的十大关键维度为基础,提出低代码平台选型的评估模型和方法。评估模型将十大关键维度的每个能力项都提出对应的分值及打分的具体标准,在评估的时候可以参考进行打分。之后汇总各项维度的得分,绘制相应的低代码平台能力雷达图,并依据企业自身的需求选择不同的权重测算加权得分。测算后可通过雷达图分析不同产品间的优缺点,通过加权得分得到产品的排名。大体流程如下图所示:

      首先在评分时可以按照不同的需求选择不同的指标项,我们按照指标项的重要程度给予不同的分值,不过也可依据实际情况修改对应的指标分数。

      在评估时可依据具体的低代码平台情况进行打分,该维度的得分为所有指标项的得分之和。

图片

      完成逐项打分后,统计维度得分并绘制雷达图,通过雷达图可以很清晰地看出低代码平台的优缺点。

      同时还可依据企业的具体需求,对不同的维度进行加权。对于重点关注的维度可以赋予更高的权重,通过加权计算可以得出一个该平台的评估分,通过此分数可以得出。至此即可得出单个低代码平台的能力评估情况和评估得分。 同时还可依据企业的具体需求,对不同的维度进行加权。 对于重点关注的维度可以赋予更高的权重,通过加权计算可以得出一个该平台的评估分,通过此分数可以得出。 至此即可得出单个低代码平台的能力评估情况和评估得分。

      最后将各低代码平台的能力评估情况和评估得分汇总即可作为低代码平台选型的重要参考。

图片

四、小结

      以上就是我们整理的低代码选型的关键维度及建议,希望能够帮助正在评估低代码平台的软件公司和企业IT部门少⾛弯路,开启低代码之旅。

      想要获取完整的 “常用低代码平台选型评估报告”和“常用低代码平台选型评分表” ,请进入起步官网——“产品试用/合作”页面,加入牛刀专业低代码沟通群获取。

参考资料

  • 《低代码发展白皮书(2022年)》
  • 《低代码开发平台通用技术要求》