react 生命周期

96 阅读3分钟

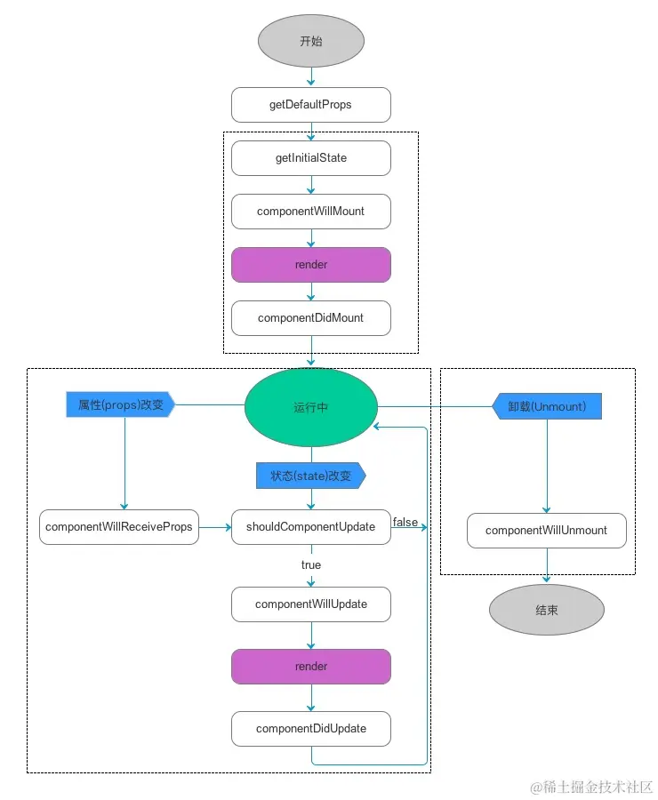
一、React生命周期

React 生命周期分为三种状态

  1. 初始化
  2. 更新
  3. 销毁

初始化

1、getDefaultProps()

设置默认的props,也可以用defaultProps设置组件的默认属性.

2、getInitialState()

在使用es6的class语法时是没有这个钩子函数的,可以直接在constructor中定义this.state。此时可以访问this.props

3、componentWillMount()

组件初始化时只调用,以后组件更新不调用,整个生命周期只调用一次,此时可以修改state。

在渲染前调用,在客户端也在服务端。

4、 render()

react最重要的步骤,创建虚拟dom,进行diff算法,更新dom树都在此进行。此时就不能更改state了。

5、componentDidMount()

组件渲染之后调用,只调用一次。

在第一次渲染后调用,只在客户端。之后组件已经生成了对应的DOM结构,可以通过this.getDOMNode()来进行访问。

如果你想和其他JavaScript框架一起使用,可以在这个方法中调用setTimeout, setInterval或者发送AJAX请求等操作(防止异步操作阻塞UI)。

更新

6、componentWillReceiveProps(nextProps)

组件初始化时不调用,组件接受新的props时调用。

使用componentWillReceiveProps的时候,不要去向上分发,调用父组件的相关setState方法,否则会成为死循环

在组件接收到一个新的 prop (更新后)时被调用。这个方法在初始化render时不会被调用。

7、shouldComponentUpdate(nextProps, nextState)

react性能优化非常重要的一环。组件接受新的state或者props时调用,我们可以设置在此对比前后两个props和state是否相同,

如果相同则返回false阻止更新,因为相同的属性状态一定会生成相同的dom树,这样就不需要创造新的dom树和旧的dom树进行diff算法对比,

节省大量性能,尤其是在dom结构复杂的时候

返回一个布尔值。在组件接收到新的props或者state时被调用。

在初始化时或者使用forceUpdate时不被调用。

可以在你确认不需要更新组件时使用。

8、componentWillUpdata(nextProps, nextState)

组件初始化时不调用,只有在组件将要更新时才调用,此时可以修改state

9、render()

组件渲染

10、componentDidUpdate()

组件初始化时不调用,组件更新完成后调用,此时可以获取dom节点。

卸载

11、componentWillUnmount()

组件将要卸载时调用,一些事件监听和定时器需要在此时清除。

二、组件生命周期的执行次数是什么样子的

只执行一次: constructor、componentWillMount、componentDidMount

执行多次:render 、子组件的componentWillReceiveProps、componentWillUpdate、componentDidUpdate

有条件的执行:componentWillUnmount(页面离开,组件销毁时)

不执行的:根组件(ReactDOM.render在DOM上的组件)的componentWillReceiveProps(因为压根没有父组件给传递props)

三、React生命周期执行顺序

image.png

Mounting中为组件的挂载过程

  • componentWillMount组件挂载之前
  • render组件的渲染方法
  • componentDidMount组件挂载完成执行

Updation中为组件数据发生变化的过程

props独有

componentWillReceiveProps 

触发条件

    1. 当一个组件从父组件接收了参数。
  • 2.如果这个组件第一次被父组件加载的时候不会被执行。
  • 3.这个组件之前已经存在于父组件中,并且接收的数据发生变动这时此方法才会被触发。  

props和states共有

  • shouldComponentUpdata:是否要更新数据?需要一个返回值true继续执行下面的生命周期,false就会终止当前组件数  
  • componentWillUpdate:组件将要更新
  • render:组件的重新渲染
  • componentDidUpdata:组件完成更新

Unmounting组件卸载

componentWillUnmount:组件销毁的时候触发