今日分享丨单点登录原理及OAuth20授权码协议

119 阅读7分钟

随着企业信息化建设的不断提高,多业务系统的统一集成逐步成为核心诉求,而打通这些系统间身份更是重要环节。即为用户和所有业务系统提供标准且便捷的身份认证机制,需要做到以下几点:

•           单点登录。对终端用户而言只需要一处登录即可访问所有业务系统,无需重复登录。

•           安全且标准的集成协议。对业务系统而言需要有标准且统一的协议规范支持身份认证集成,在安全性保障的前提下,最好做到开箱即用,减少重复开发。

 

浅谈单点登录原理

单点登录(Single Sign On),顾名思义:登录一次,处处通行。其核心解决许多相互关连,但是又是各自独立的软件系统,在某个系统登录成功以后,也可以正常登录其它系统,而不需要重新登录。在网页应用中,通常通过Cookie保存会话。基于此原理,可以通过一个独立的认证中心系统来保持全局的登录会话,所有业务系统均通过此系统的会话实现各自会话的创建和登录。

 

整个流程的登录关系简图如下:

从上图可见其整个单点登录流程的特点如下:

1.         用户的认证,以及业务系统登录都需要借助统一认证中心,在安全性上避免用户的敏感信息(如密码登)泄露给恶意程序。

2.         两个业务系统之间的单点是借助统一认证中心完成,而非两个系统之间直接传递已登录用户信息。统一认证中心与业务系统间通过设计好的参数完成身份数据的传递。

3.         未授权的应用无法通过统一认证获取到已经登录的用户信息。

 

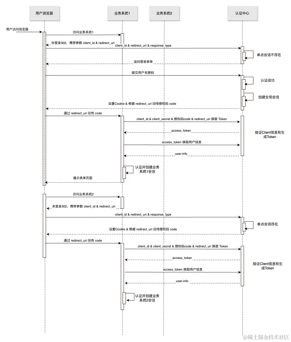
单点登录过程的认证时序图如下,共有3类角色:

•           用户浏览器

•           业务系统1和业务系统2

•           认证中心系统

整个流程按照如下过程进行:

1.         用户通过浏览器访问业务系统1时,业务系统1发现自身没有登录,此时跳转到认证中心要求完成登录。

2.         认证中心发现自身也没有登录,此时返回登录表单给浏览器,要求用户输入用户名密码完成验证。

3.         用户提交用户名和密码后,认证中心校验通过,则创建单点登录会话,并携带票据1回传到用户的浏览器中,在此响应过程中,会在浏览器中设置单点会话相关的Cookie。

4.         票据code通过浏览器回传给业务系统1,业务系统1根据约定完成用户认证后,建立自身会话并展示相关的表单页面。

5.         用户继续访问业务系统2,业务系统2发现自身没有登录,此时同样跳转到认证中心要求完成登录。

6.         此时因为认证中心已经登录,不会要求用户重新认证,此时直接携带票据code回传到用户的浏览器中。

7.         票据code通过浏览器回传给业务系统2,业务系统2根据约定完成用户认证后,建立自身会话并展示相关的表单页面。

 

综上基于Cookie单点登录的特点在于:

1.         各个业务系统及认证中心均有各自的会话,通过认证中心的会话来保持用户"已经登录"的状态。

2.         为了保证整个登录过程的安全有效,认证中心通过票据来标识用户信息并传递给业务系统,给各个业务系统读取此信息还原用户信息并创建各自会话。

以上的过程中,用户各个业务系统间识别用户的票据应该做到加密不可破解,且有效期尽可能短,避免被其他人利用。而OAuth20协议的授权码方式则是一种有效的实现。

 

OAuth20协议

OAuth20 是行业标准的授权协议,OAuth20 为 Web 应用程序、客户端程序统一授权。传统应用间访问,需要持有用户信息甚至透传用户密码,此方案无权限控制也容易泄露用户密码等私密信息。OAuth20协议的特点在于,通过设置中间的授权层,将用户与客户端进行了隔离,各个业务系统之间的访问持有的不再是用户的用户名或者密码,而是用户授权给指定业务系统的临时授权码和授权令牌,临时授权码和授权令牌都有时间和权限设置。

 

OAuth20协议参与角色

OAuth20 涉及到的几个重要角色:

•           Resource Owner:资源所有者,可以简称为用户。

•           User Agent:用户代理,本文中就是指浏览器。

•           Authorization Server:认证服务器,处理认证的服务器。以前文单点登录流程为例,即为认证中心服务器。

•           Resource Server:资源服务器,即服务提供商存放用户生成的资源的服务器。它与认证服务器,可以是同一台服务器,也可以是不同的服务器。以前文单点登录流程为例,即为认证中心,其保护的资源为用户的认证信息。

•           Third-party Application:第三方应用。以前文单点登录流程为例,即为业务系统1和业务系统2。

 

OAuth20协议授权类型

OAuth20 针对不同客户端和场景设计了多种授权类型:

•           Authorization Code Grant

•           Implict Grant

•           Resource Owner Password Credentials Grant

•           Client Credentials Grant

 

Authorization Code Grant 授权码模式授权

以上授权模式中,Authorization Code Grant 授权码模式安全性更高,应用范围也更广。授权码模式下,所有的第三方应用需要在认证服务器注册自身地址,认证服务器会给这个第三方应用分配单独的 client_id 和 client_secret。

•           client_id 第三方应用标识,可以在网络中明文传输。

•           client_secret 第三方应用密钥,需要保存在第三方应用后台,避免外泄。

 

认证过程如下:

1.         每次第三方应用发起认证时,第三方应用拼接单点登录地址传入参数 client_id, redirect_uri, response_type。

–          client_id 用于标识第三方应用。

–          redirect_uri 回调地址。用于告诉认证中心在认证成功后,通过这个地址回传给第三方系统临时授权码。

2.         认证中心收到第三方应用的登录请求后,检验其 redirect_uri 与系统内注册的地址是否匹配,此机制限制只有在认证中心注册的应用才可以通过认证流程,结果有以下两种情况。

–          如果不匹配则终止流程。

–          如果匹配则通过 redirect_uri 回传授权码 code 给第三方应用。

3.         第三方应用获取授权码 code 后,在Server端调用认证中心接口,传入参数 code, client_id, client_secret 换取用户授权 access_token。

–          认证中心会对 client_id 和 client_secret 进行校验,如果参数不匹配,则第三方应用无权限调用认证接口。

–          code 通常有效期很短,且只能使用一次避免code的重复滥用。

–          code 只能给匹配的第三方应用使用,即业务系统1申请的code 不能用于业务系统2。进一步提升安全性。

4.         当第三方应用获取到 access_token 后,即可调用资源服务器(也可以是认证服务器)的接口验证用户信息。

 

浪潮海岳提供以OAuth20协议授权码方式支持多业务系统的单点登录和统一认证。减少了业务系统重复开发的成本,满足不同客户多场景下的应用单点登录集成。以此为基础,构建安全认证体系,支持多因子认证增强认证安全,内置认证风险控制防护,通过统一审计精确完成事后追溯。

希望今天的分享,能带给大家些许启发,也欢迎大家一起留言共建~

写在最后,欢迎大家下载我们的inBuilder开源社区版,加入我们,开启开发之旅!