组件启动规则(Stage模型)

226 阅读2分钟

启动组件是指一切启动或连接应用组件的行为:

  • 启动UIAbility、ServiceExtensionAbility、DataShareExtensionAbility,如使用startAbility()、startServiceExtensionAbility()、startAbilityByCall()等相关接口。
  • 连接ServiceExtensionAbility、DataShareExtensionAbility,如使用connectServiceExtensionAbility()、createDataShareHelper()等相关接口。

组件启动总体规则

为了保证用户具有更好的使用体验,对以下几种易影响用户体验与系统安全的行为做了限制:

  • 后台应用任意弹框,如各种广告弹窗,影响用户使用。
  • 后台应用相互唤醒,不合理的占用系统资源,导致系统功耗增加或系统卡顿。
  • 前台应用任意跳转至其他应用,如随意跳转到其他应用的支付页面,存在安全风险。

鉴于此,制订了一套组件启动规则,主要包括:

  • 跨应用启动组件,需校验目标组件是否可以被其他应用调用。

    若目标组件exported字段配置为true,表示可以被其他应用调用;若目标组件exported字段配置为false,表示不可以被其他应用调用,还需进一步校验ohos.permission.START_INVISIBLE_ABILITY权限(该权限仅系统应用可申请)。组件exported字段说明可参考abilities标签

  • 位于后台的UIAbility应用,启动组件需校验BACKGROUND权限ohos.permission.START_ABILITIES_FROM_BACKGROUND(该权限仅系统应用可申请)。

    说明:

    前后台应用的判断依据:若应用进程获焦或所属的UIAbility组件位于前台则判定为前台应用,否则为后台应用。

  • 跨设备使用startAbilityByCall接口,需校验分布式权限ohos.permission.DISTRIBUTED_DATASYNC

上述组件启动规则自API 9版本开始生效。开发者需熟知组件启动规则,避免业务功能异常。启动组件的具体校验流程见下文。

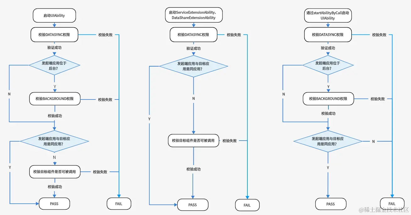
同设备组件启动规则

设备内启动组件,不同场景下的规则不同,可分为如下三种场景:

  • 启动UIAbility。
  • 启动ServiceExtensionAbility、DataShareExtensionAbility。
  • 通过startAbilityByCall接口启动UIAbility。

startup-rule

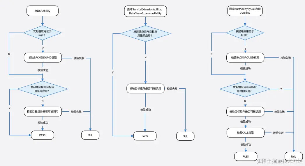
分布式跨设备组件启动规则

跨设备启动组件,不同场景下的规则不同,可分为如下三种场景:

  • 启动UIAbility。
  • 启动ServiceExtensionAbility、DataShareExtensionAbility。
  • 通过startAbilityByCall接口启动UIAbility。

component-startup-rules